2025-10-30
当前位置: 首页/政务公开/法定主动公开内容
索 引 号 主题分类 城乡建设、环境保护 \ 环境监测、保护和治理
发布机构 自治区人民政府 文  号 内政办发〔2017〕95号
成文日期 2017-05-27
索 引 号
主题分类 环境监测、保护和治理
发布机构 自治区人民政府
文  号 内政办发〔2017〕95号
成文日期 2017-05-27

ld体育中国官方网站办公厅关于印发《内蒙古自治区生态环境保护“十三五”规划》的通知

发布日期:2017-05-27 00:00
分享到:
【字体:  

各盟行政公署、市人民政府,自治区各委、办、厅、局,各大企业、事业单位:

经自治区人民政府同意,现将《内蒙古自治区生态环境保护“十三五”规划》印发给你们,请认真组织实施。

  

2017年5月27日

(  此件公开发布

内蒙古自治区生态环境保护 “十三五”规划     

内蒙古自治区环境保护厅

2017年6月

序    言  

“十三五”时期(2016年至2020年),是我区遵循“五个发展”理念、推进“四个全面”战略、促进 “五化”同步发展、加快转变发展方式、建设现代化内蒙古、打造祖国北疆亮丽风景线的重要时期,也是实行最严格的环境保护制度、全面改善环境质量和建设生态文明、坚守“三条底线”、解决突出环境问题的重大挑战与重要机遇期。根据党的十八大、十八届三中、四中、五中、六中全会和自治区第十次党代会精神,按照自治区总体发展思路,依据国务院《关于促进内蒙古自治区经济社会发展若干意见》、《“十三五”生态环境保护规划》和内蒙古自治区党委《关于制定国民经济和社会发展第十三个五年规划的建议》、ld体育中国官方网站《内蒙古国民经济和社会发展第十三个五年规划纲要》等,编制《内蒙古自治区生态环境保护“十三五”规划》。

  

  第一章  生态环境保护工作回顾与面临的形势   

第一节  生态环境保护工作取得的成效  

“十二五”规划实施以来,我区认真贯彻党中央、国务院关于生态文明建设和环境保护的决策部署,深入贯彻习近平总书记系列重要讲话和考察内蒙古重要指示精神,坚持把加强生态环境保护、筑牢我国北方重要生态安全屏障作为重大政治责任和战略任务,努力推进生态文明建设,优化发展理念,积极实施重大生态修复工程,着力推进重点区域、流域污染防治,取得了较好成效。环境质量总体保持稳定,主要污染物排放显著减少,环境风险得到有效管控,环境监管能力逐步提高,生态环境实现了“整体遏制,局部好转”的重大转变。

1. 生态文明制度建设加快推进

自治区党委、政府印发了《关于加快推进生态文明建设的实施意见》、《关于加快生态文明制度建设和改革的意见及分工方案》。在全国率先制定《党委、政府及有关部门环境保护工作职责》,明确党委、政府及39个部门环境保护工作职责。耕地、水资源、林业红线划定工作全面启动,基本草原的划定初步完成。“多规合一”试点改革工作和国家主体功能区试点示范深入推进。在自然资源资产负债表编制、领导干部自然资源资产离任审计、生态环境损害责任追究等方面开展了先行先试,并研究出台了《党政领导干部生态环境损害责任追究办法实施细则》、《领导干部自然资源资产离任审计试点实施方案》,将呼伦贝尔市确定为领导干部自然资源资产离任审计试点;开展了自然资源资产负债表编制前期工作,制定了《内蒙古探索编制自然资源负债表的总体方案》、《大兴安岭重点国有林区改革总体方案》,在呼伦贝尔市、赤峰市开展森林、草原、湿地资源资产实物量核算账户试点,在包头市、鄂尔多斯市试点填报矿产能源和土地资源实物量变动表。

2. 生态环境质量总体有所改善

全面实施大气污染防治行动计划,有计划、分步骤地推进12个盟市包括细颗粒物(  PM  2.5)在内的6项指标实时监测能力建设,稳步推进重污染天气预警体系建设和大气颗粒物源解析工作,同时,以乌海及周边地区为重点实施区域联防联控,2015年,12个盟市空气质量平均达标天数292天,优良天数比例达80.9%。水环境质量保持稳定,2015年,全区监测地表水国控断面为34个,较2010年25个增加9个,水质达到或优于Ⅲ类水体比例为57.6%;13个城市监测的地市级集中饮用水水源地取水水质达标率为89.9%,与2010年相比保持稳定,均实行月报制度,并完成一次全分析监测。全区生态环境质量状况有所改善,EI指数为44.97,饮用水水源地周边土壤环境质量98.4%为清洁水平。辐射环境质量总体良好。

3. 总量减排目标任务超额完成

  截止2015年年底,全区化学需氧量、氨氮、二氧化硫、氮氧化物排放总量分别为83.56万吨、4.69万吨、123.09万吨和113.88万吨,比2010年的92.13万吨、5.45万吨、139.74万吨和131.41万吨分别削减9.30%、13.78%、11.91%和13.33%,分别完成“十二五”总量减排目标6.7%、9.7%、3.8%、5.8%的138%、143%、313%和229%,均已超额完成减排任务。

4. 重点流域治理任务顺利推进

我区列入松花江、海河、辽河、黄河中上游流域水污染防治“十二五”规划的考核断面共25个,2015年除2个断面因断流无法监测外(黄河的四道沙河入黄口、辽河的白市),实际监测的23个中,19个达到考核目标要求,达标率82.6%。列入规划的183个项目,总投资130.07亿元,截止2015年底,已完成99个(含调试)、在建55个,项目开工率为84.2%;完成投资87.85亿元,占规划总投资的67.5%。达到国家考核要求,考核结果为“好”。呼伦湖治理初现成效;乌梁素海水环境保护也取得积极进展,局部区域水质达到Ⅳ类;呼和浩特、包头和鄂尔多斯加快实施了部分河流综合整治、污水处理提标改造等工程。

5. 重金属污染综合防治达到要求

重点推进赤峰的巴林左旗、克什克腾旗、巴彦淖尔市的乌拉特后旗三个重点防控区的重金属污染防治工作,三个区域的水、大气环境及重点防控企业的重点重金属污染物全部达标。加强涉重企业厂区及周边地区重金属污染物监测,推进土壤污染修复试点工作,有效解决鄂尔多斯毛连圪卜污水圈综合整治、包头市韩庆坝和黄河铬盐股份有限公司39.26万吨铬渣治理等历史遗留问题,完成63项尾矿库截渗墙、废水深度治理回收等重金属减排和风险防范工程。组织实施五种重金属污染物排放总量控制并制定总量审核的有关规定。先行先试开展全区环境污染责任保险试点工作并出台意见,24家涉重企业已投保。52家重点企业完成清洁生产审核。截止2015年底,列入国家规划的36个项目均已完成,顺利通过国家考核,未发生突发涉重污染事件。

6. 生态保护建设工作成效显著

加快建设我国北方重要生态安全屏障,生态环境状况实现总体遏制、局部好转,美丽内蒙古建设取得明显成效。深入实施五大生态(京津风沙源治理、“三北”防护林建设、天然林保护、退耕还林还草、水土保持工程)和六大区域性绿化(公路、城镇、村屯、矿区园区、黄河两岸、大青山前坡)等重点生态工程。森林覆盖率和草原植被盖度“双提高”,森林面积由3.6亿亩增加到3.8亿亩,草原植被盖度由37%提高到44%;荒漠化和沙化土地“双减少”,分别减少625万亩和515万亩,减少面积均居全国首位。湿地保有量达9000万亩,沙化土地和水土流失治理面积分别为4.13和2.43万平方公里。完成全区生态环境十年变化(2000—2010年)调查评估。优化调整各级自然保护区,6个晋升为国家级、4个晋升为自治区级。积极推进生态创建工作,截止2015年底,8个旗县开展了国家级生态旗县创建工作,3个旗县通过环保部验收; 100个乡镇(苏木)、4个村(嘎查)获得国家级生态乡镇(苏木)和生态村(嘎查)命名,70个乡镇(苏木)、113个村(嘎查)获得自治区级命名。

7. 环境公共服务体系逐步完善

环保基础设施显著增强,全区城市污水处理率和生活垃圾无害化处理率分别达到90%和95%。环境监管能力大幅提升,115个环境监测机构中87个实现基本仪器达标,达标率为76%;118个监察机构中77个通过标准化验收,达标率为65%,12个盟市和30%的旗县实施了移动执法;设立了13个监控中心,监控企业564家,安装监控设备1773套;推进11个盟市、98个旗县和8个经济开发区共117个监测执法业务用房建设;自治区环保云管理平台正式上线运行,环境大数据应用平台列为生态环境部生态环境大数据试点,重点工业企业环境大数据项目列为自治区“互联网+”试点示范项目;2015年全区重点污染源自动监控数据传输有效率、自行监测结果公布率和监督性监测结果公布率分别为91.2%、83.2%和97%,全部达到国家考核要求;强化环境风险防控,保障全区1258家核技术利用单位、3889枚放射源安全,自治区辐射环境监督站成为全国首个通过质量、环境、职业健康安全管理体系认证的省级辐射站;危险废物规范化管理2015年督查考核合格率达91.5%,全国排名第3,建立了自治区危险废物环境风险源数据库;12个盟市医疗废物无害化处置率均为100%;搭建了全区化学品环境管理登记信息系统平台。

8. 环境法制建设水平有效提升

起草了《内蒙古自治区大气污染防治条例》和《内蒙古自治区饮用水水源保护条例》,制定发布了《ld体育中国官方网站贯彻落实大气污染防治计划的意见》及其重点工作部门分工方案、《ld体育中国官方网站关于水污染防治计划的实施意见》及其工作任务分解、《ld体育中国官方网站关于贯彻落实土壤污染防治行动计划的实施意见》、《关于全区建立完善环保与公安环境执法联动协作机制的意见》、《内蒙古自治区环境保护厅关于印发主要行政处罚自由裁量标准(试行)的公告》、《内蒙古自治区大气污染防治专项资金绩效考核办法(试行)》和大气、重金属污染防治及农村环保专项资金管理项目实施细则等一系列重大ld体育中国官方网站文件。加大环境信息公开和公众参与力度,制定了《全区环境信息公开实施方案》,自治区环保、网信、公安、安全等部门建立舆情会商制度,健全完善24小时舆情监测。行政许可与行政处罚工作进一步规范,脱硫脱硝除尘环保电价补贴等环境经济ld体育中国官方网站进一步完善。

  第二节  当前存在的主要生态环境问题  

近几年来,我区在环境质量、总量控制、污染治理、风险防范、环境监管能力建设及其它方面均取得了令人可喜的成绩,但我区经济发展方式仍较粗放,产业结构不够合理,城乡区域发展不够平衡,基础设施体系不够完善,环境污染的形势依然严峻,新老环境问题的压力依然很大。其主要问题是:

环境质量状况与全面建成小康社会的目标要求尚有差距。大气环境质量方面,城市总体大气环境问题仍然存在,特别是乌海及周边地区、包头市、呼和浩特市、通辽市等区域,部分污染因子已接近上限,2015年,除鄂尔多斯市、锡林郭勒盟达标外,其他10个盟市均不达标。水环境质量方面,2015年,我区开展例行监测的42个主要城市集中式饮用水水源地中有个别由于天然本底值高及人为污染导致铁、锰、氨氮等指标有不同程度超标,全区78个河流断面中(监测71个,7个断流)劣Ⅴ类水质断面占未断流断面的16.9%,湖库25个断面中Ⅴ类及劣Ⅴ类水质断面占85.7%,城市建成区存在黑臭水体,地下水环境质量47个考核点位中极差比例为21.3%。农村牧区生态环境方面,畜禽养殖污染、村庄生活污染、饮用水安全、历史遗留工矿及现有工矿污染与农业面源污染等问题尚未得到有效解决。

生态环境保护建设与构筑北方重要生态安全屏障的要求尚有差距。一是生态环境仍很脆弱。全区中度以上生态脆弱区域占国土面积的62.5%,其中,重度和极重度占36.7%;森林覆盖率低于全国平均水平,草原退化、沙化、盐渍化面积近70%,天然湿地大面积萎缩。二是生态环境质量有待提高。2015年全区生态环境质量状况等级总体评价为一般,12个盟市中乌海市、鄂尔多斯市、巴彦淖尔市和阿拉善盟为较差和差,占国土面积的35.77%;43个重点生态功能区所属县域生态环境状况指数为48.93,其中乌拉特中旗、乌拉特后旗、四子王旗和苏尼特右旗为较差,阿拉善左旗、阿拉善右旗和额济纳旗为差,较差和差的面积占国土面积的30.80%。三是资源开发与生态环境保护矛盾仍然存在。一些地区重发展、轻保护,资源开发方式仍较粗放,生态系统服务功能有所降低,自然保护区内违法违规开发问题仍然多见,89个国家和自治区级自然保护区中41个存在违法违规情况,涉及企业663家。四是生态环境风险监管仍需加强。我区煤炭、火电、化工、黑色及有色金属行业占国民经济比重较大,存在一定生态环境风险隐患,监管力度还需加强。

环境保护体制机制与生态文明建设的要求尚有差距。全区生态文明法治体系、制度体系、执法监管体系和治理能力体系还不健全,吸引社会资本进入生态环境治理领域的体制机制和ld体育中国官方网站措施还不明晰,政府监管职责缺位、越位、交叉错位等问题仍然存在,生态文明体制改革还需进一步深化。环境治理体系和治理能力现代化建设水平相对较低,环境治理主体单一,全社会共同参与生态环境保护的机制仍不完善。环境保护市场化程度仍然滞后,绿色经济ld体育中国官方网站仍需不断深化。环保产业发展水平亟待提升,我区环保产业起步较晚,发展较为缓慢,企业总体实力较差,缺乏龙头企业带动,竞争力不强,难以形成集群联合效应。环保产业服务体系不完善,市场发育程度较低,管理机制不健全。

  第三节  生态环境保护工作面临的形势   

“十三五”期间,随着国家“一带一路”建设、京津冀协同发展和西部大开发、新一轮东北振兴等战略深入实施,以及促进内蒙古经济社会又好又快发展若干意见和支持民族地区发展ld体育中国官方网站的深入落实,我区面临多重叠加的发展机遇。同时,也是全区加快推进生态文明建设的关键时期,生态环境保护工作面临重要的战略机遇。

一是生态环境保护工作重要性地位更加突出。党中央、国务院将生态文明纳入十八大中国特色社会主义建设“五位一体”的总体布局,促进现代化建设全面协调发展。天变蓝、水变清、地变绿,人居环境更美好已成为全社会发展质量提升和效率提高的重要标志,环境保护工作重要性尤为突出。

二是生态环境法治建设为环保工作提供有力保障。新环保法的实施,突出强化了地方党委政府负总责的责任、企业治污的主体责任和各有关部门的监管责任,三大责任清晰明确。环境法治的引领和规范作用,成为全力推进环境保护的重要之举,为依法保护环境提供了有力保障。

三是经济发展方式转变有利于环境质量改善。经济增长方式转变、产业结构调整和能源结构优化,战略性新兴产业大力发展,环境科技不断创新,环境准入更加严格,环境倒逼机制更加严厉,有利于资源利用效率提高和污染排放强度降低,有利于污染减排和生态恢复,有利于环境质量改善和民生环境保障。

四是社会高度关注和公众积极参与成为环保工作的原动力。人民群众空前关注并积极参与环境保护,公众对生态环境保护意识及环境权益观日益增强,要求政府加大生态环境保护投入、加强污染治理和监督力度、加快生态文明建设进程,全社会保护生态环境的合力逐步形成,将成为生态环境保护的重要动力。

面临机遇的同时,也要清醒地认识到生态环境保护工作面临的严峻挑战。根据自治区国民经济和社会发展第十三个五年规划纲要及第十次党代会等一系列重大决策部署,“十三五”时期,我区作为国家的清洁能源输出基地、现代煤化工生产示范基地、有色金属生产加工基地,产业结构仍以煤炭、电力、煤化工等能源资源型为主,对资源的依赖依然偏重。同时,我区仍处于工业化、城镇化、农牧业现代化快速推进期,污染排放将继续增长,污染成因也更为复杂,环境压力会持续加大。再者,“十三五”时期,是大力推动绿色发展、强化生态文明建设、深化环保体制机制改革、确保环境质量改善的重要时期,环境保护工作将面临更多新的挑战。

  

  第二章  指导思想、原则和目标   

   第一节  指导思想   

深入贯彻党的十八大、十八届三中、四中、五中、六中全会及习近平总书记系列重要讲话和考察内蒙古重要讲话精神,认真落实党中央、国务院关于生态文明建设和环境保护决策部署,学习贯彻自治区第十次党代会精神,统筹推进“五位一体”总体布局和“四个全面”战略布局,遵循创新、协调、绿色、开放、共享的“五大发展理念”,促进新型工业化、信息化、城镇化、农牧业现代化、绿色化“五化”同步发展,坚守发展、生态、民生“三条底线”,严守空间、总量、准入“三条红线”,以环境质量改善为主线,实施质量和总量双控,打好大气、水、土壤污染防治“三大战役”,构建环保投融资和技术服务平台,推动环保产业发展,加强生态保护与修复,强化生态环境风险管控,为人民提供更多优质生态产品,为筑牢祖国北疆生态安全屏障、打造亮丽风景线奠定坚实的环境基础,实现美丽与发展双赢。

  第二节  基本原则  

——坚持绿色发展。强化源头防控,推进供给侧结构性改革,优化空间布局,坚持走生产发展、生活富裕、生态良好的文明发展道路,倡导绿色生活方式,全面推进节约型与环境友好型社会建设,牢固树立“绿水青山就是金山银山”的发展理念,形成人与自然和谐发展现代化建设新格局,实现可持续发展。

——推进生态文明。坚持生态优先,强化空间管理,维护生态安全。推进生态文明制度改革,实行最严格的环境保护制度,建立系统完整、责权清晰、监管有效的管理格局,实施差异化管理,分区分类管控,分级分项施策,提升精细化管理水平。积极培育生态文化和生态道德,巩固和扩大生态安全屏障建设成果。

——强化改革创新。加强法治建设,以改革创新推进生态环境保护,实行自治区以下环保机构监测监察执法垂直管理制度,加快形成系统完整的生态文明制度体系,实现源头严防、过程严管、后果严惩。建立严格的生态环境保护责任制度,合理划分事权,落实责任主体,动员全社会积极参与生态环境保护,形成政府、企业、公众共治的环境治理体系。

——确保质量改善。坚持以环境质量改善为导向,实施大气、水、土壤污染防治“三大行动计划”,解决突出环境问题。分区域、分流域、分阶段明确生态环境质量改善目标任务,开展多污染物协同防治,系统推进生态修复与环境治理,确保生态环境质量逐步改善,提高优质生态产品供给能力,维护公众利益,保障群众健康。

   第三节  规划目标   

到2020年,主要污染物排放总量减少,空气和水环境质量总体改善,土壤环境保持稳定,生态系统稳定性和服务功能增强,辐射环境质量继续保持良好,环境风险得到有效管控,环境监管和行政执法体制机制逐步完善,生态文明制度体系完整,生态文明水平与全面小康社会相适应。

——环境质量控制目标指标。到2020年,大气环境质量方面,地级及以上城市空气质量全年达标天数比例平均达到83.8%以上,重度及以上污染天数比例下降25%,未达标地级及以上城市  PM  2.5年均浓度下降12%。水环境质量方面,全区地表水质量考核断面水质达到或优于Ⅲ类比例总体达到59.6%,劣Ⅴ类水质比例控制在3.8%,重要江河湖泊水功能区水质达标率达到71%,全区地下水质量考核点位水质级别保持稳定且极差比例控制在21.3%。土壤环境质量方面,全区土壤环境质量总体保持稳定,农用地和建设用地土壤环境安全得到基本保障,受污染耕地安全利用率和污染地块安全利用率均达到90%以上。生态环境质量方面,森林覆盖率达23%,活立木蓄积量达16亿立方米,湿地保有量达9000万亩,草原植被盖度达到45%,重点生态功能区所属县域生态环境状况指数达到48.9以上。

——污染物排放总量控制目标。到2020年,全区化学需氧量、氨氮、二氧化硫和氮氧化物排放总量分别控制在77.66万吨、4.37万吨、109.56万吨和101.37万吨以内,比2015年的83.56万吨、4.69万吨、123.09万吨和113.88万吨分别减少7.1%、7%、11%和11%。呼伦湖、乌梁素海汇水范围内总氮减少10%。

——生态保护修复目标指标。到2020年,新增沙化土地治理面积4.09万平方公里,新增水土流失治理面积3.08万平方公里。

——环境风险防控目标指标。到2020年,重金属污染综合防治达到国家考核目标控制要求。重金属、持久性有机污染物、危险废物等环境风险得到有效防控,确保核与辐射安全。

——环境监管能力建设目标。以改体制、定制度、建机制、促投入、抓基层、强队伍为主线,以环境管理制度建设为重点,以环境信息化建设为统领,强化环境监管人才队伍建设,加强环境监管运行保障,全面提高我区环境监管系统化、科学化、法治化、精细化、信息化能力水平。

第三章  健全源头防控机制,全力推动绿色发展  

坚持预防为主,创新调控方式,强化源头管理,推动绿色生产和绿色消费,将生态环保培育成新的发展优势,形成节约资源和保护环境的空间布局、产业结构、生产方式和生活方式,从源头保护生态环境。

  第一节  健全环境源头防控机制   

1.全面落实主体功能区规划

严格按照国家和自治区主体功能区规划功能定位,落实国土空间用途管制,约束不符合主体功能区定位的开发行为,强化主体功能区规划的战略性、基础性、约束性作用。依据不同区域主体功能定位,制定差异化的生态环境目标、治理保护措施、环保ld体育中国官方网站和考核评价要求。科学布局生产空间、生活空间、生态空间。开展呼伦贝尔市和四子王旗国家主体功能区建设试点示范。到2020年基本形成“沿线、沿河”(沿交通干线、沿主要河流)为主体的城市化格局、“两区两带”(河套—土默川平原和西辽河平原农业主产区、大兴安岭沿麓农业产业带和呼伦贝尔—锡林郭勒草原畜牧业产业带)为主体的农业战略格局、“两屏三区”(大兴安岭和阴山生态屏障,沙地防治区、沙漠防治区和黄土高原丘陵沟壑水土保持区)为主体的生态安全战略格局,合理控制国土空间开发强度,切实做到“点上开发,面上保护”,实现美丽与发展双赢。

2.严格环境准入红线

用环境保护准入红线推动经济转型、低碳、绿色发展,推动生态工业园区建设,加快绿色产业链构建。在项目环评中建立“三线一单”约束机制,建立项目环评审批与规划环评、现有项目环境管理、区域环境质量联动的“三挂钩”机制。严格高能耗、高物耗、高水耗和产能过剩、低水平重复建设项目,以及涉及危险化学品、重金属和其他具有重大环境风险建设项目的环评审批。将化学需氧量、氨氮、二氧化硫、氮氧化物是否符合总量控制要求作为建设项目环评审批的前置条件。全区不再审批钢铁、水泥、电解铝、平板玻璃等产能严重过剩行业新增产能项目,新改扩建项目必须等量或减量置换;兴和县、商都县、多伦县、宁城县不再审批焦化、电石、铁合金等新增产能项目。

3.推进战略和规划环评落地

开展自治区及各盟市国民经济和社会发展第十三个五年规划纲要战略环评,对城镇总体规划、能源资源开发规划、行业产业发展规划等重点领域开展规划环评。强化规划环评的约束和指导作用,不断强化生态保护红线、环境质量底线、资源利用上线和环境准入负面清单“三线一单”在优布局、控规模、调结构、促转型中的作用,以及对项目环境准入的强制约束作用。完善项目环评审批与规划环评联动机制,在规划环评完成之前,要暂缓、限制和停批可能加重区域污染和生态破坏的行业建设项目环评审批。完善规划环评会商机制,健全与发展改革、工业和信息化、国土资源、城乡住房建设、交通运输、水利、旅游等部门协同推进规划环评机制。严格规划环评违法责任追究,适时组织规划环评结论及审查意见落实情况核查,将地方政府及其有关部门规划环评工作开展情况纳入环境保护督察。

4.推动“多规合一”体系建立

加强“多规合一”探索,以主体功能区规划为基础,严守生态保护红线、环境质量底线、资源消耗上线,强化规划环评刚性约束,为“多规合一”提供生态环境支持。按照促进生态健康、生活宜居、生产便利的要求,优先划定与生态、粮食、环境安全相关的空间作为发展底线,优化各类用地规模、结构和布局,统筹协调生产、生活和生态空间,形成层级分明、功能清晰、协调有序的国土空间、城镇空间和生态空间开发利用格局。建立由空间规划、用途管制、差异化绩效考核等构成的空间治理体系和空间规划体系,形成统一的规划管理协调机制,及时沟通解决跨部门跨行业的规划问题,引导城镇建设、资源开发、产业发展合理布局,实现经济社会生态协调发展。在鄂尔多斯市准格尔旗、巴彦淖尔市杭锦后旗和呼伦贝尔市扎兰屯市3个旗市开展旗市试点的基础上,继续深入推进“多规合一” 工作。

  第二节 加强供给侧结构性改革  

1.淘汰落后和过剩产能

建立重污染产能退出和过剩产能化解机制,全面取缔不符合国家产业ld体育中国官方网站的严重污染环境的企业,对长期超标排放的企业、无治理能力且无治理意愿的企业、达标无望的企业,依法予以关闭淘汰。推动污染企业退出,加快制定主城区污染企业“退城入园计划”。完成违法违规建设项目清理整顿,建立“全区环保违规建设项目台账”,实施“淘汰关闭一批、整顿规范一批、完善备案一批”。严禁新增低端落后产能,制定产业市场准入负面清单,防范过剩和落后产能跨地区转移。鼓励企业通过技术改造减少污染物排放,对污染物排放浓度值低于国家或自治区规定的污染物排放限值50%以上的企业,减半征收排污费。

2.优化产业结构布局

严格执行功能区规划,合理确定产业布局、结构和规模,有序推进产业布局调整和优化,重大建设项目布局在重点开发区域,“两高”行业项目严禁在生态脆弱区和环境敏感地区建设。结合地区环境承载力、资源能源禀赋等条件,合理规范城市、各类园区产业空间布局,确定各地区造纸、制革、印染、焦化、农药等行业规模限值,实行新(改、扩)建项目重点污染物排放等量或减量置换。严格控制缺水地区、水污染严重地区和敏感区域高耗水、高污染行业发展。重点流域干流沿岸严格控制化学原料和化学制品制造、医药制造、有色金属冶炼、纺织印染等项目环境风险,合理布局生产装置及危险化学品仓储等设施。禁止在城市主导风向上风向新建涉气重污染项目,形成有利于大气污染物扩散的城市空间布局。

3.促进企业升级改造

实行最严格的环境保护制度,引领企业升级改造和倒逼产业结构调整。环境质量超标地区,要根据环境质量改善目标和进程,严格实施工业污染源全面达标计划,推动企业升级改造。鼓励发展优质产能,对于产品升级换代、工艺技术改造、环境综合整治、城乡污染治理、新兴产业以及环保产业等建设项目给予大力支持。促进绿色制造和绿色产品生产供给,从设计、原料、生产、采购、物流、回收等全流程强化产品全生命周期绿色管理。

  第三节  协同控制能源资源消耗   

1.建立资源环境承载力监测预警机制

建立监测评价、预警指标和技术方法体系,实施资源环境承载能力监测预警,对接近或达到警戒线的地区实行限制性措施。合理设定资源能源消耗上限,实施水资源、建设用地、能源消耗总量和强度双控。依据资源环境承载力,确定地区重点行业布局及规模限制。环境质量超标地区实施行业内新建项目重点污染物排放总量等量或倍量替代。2017年底前,完成自治区资源承载能力监测预警报告;2020年底前,组织开展盟(市)、旗(县、区)资源环境承载能力现状评价,超过承载能力的地区要调整发展规划和产业结构,对资源消耗和环境容量接近或超过承载能力的地区实行预警提醒和差异化的限制性措施,严格约束开发活动在资源环境承载能力范围内。探索构建部门间信息共享机制平台,研究建立对超载地区的预警提醒、监督考核和责任追究等长效机制。

2.实行能源消费总量和强度双控行动

加强高耗能行业能源管控,建立完善新建项目能源消费等量或减量置换措施,进一步加大淘汰落后产能力度。严格环保能耗要求,促进企业升级改造,严格实行节能审查制度,加强工业节能监察,强化全过程节能监管,实施节能重点工程。严格控制煤炭新增产能,有序退出过剩产能,科学发展先进产能,按照基地化、规模化、集约化的要求,重点推进鄂尔多斯、锡林郭勒、呼伦贝尔三大清洁煤炭生产保障基地和煤电基地建设,发展清洁高效煤电项目。加强石油、天然气(煤层气)开发利用,提高天然气(煤制气)消费比重,积极推动实施风电清洁供暖、电采暖、工业电锅炉、电动汽车等电能替代工程,提高电能占终端能源消费比重。供热供气管网覆盖的地区禁止散煤使用。到2020年,全区单位地区生产总值能耗较2015年下降14%,能源消费总量控制在2.25亿吨标准煤以内。

3.开展水资源消耗总量强度双控行动

强化用水总量控制,以水定产、以水定城,逐步建立覆盖自治区、盟市、旗县区三级行政区域的用水总量控制体系,造纸、印染等重点行业实施行业取水量控制。实施用水强度控制,加强工业节水技术改造和循环用水,积极推广再生水回用,提高工业用水重复利用率,电力、煤化工、钢铁、印染、造纸、石化、食品发酵等高耗水行业达到先进定额标准。推进城镇节水改造和设施建设,积极推动海绵城市建设和雨水收集利用,加快实施大中型灌区续建配套节水改造工程。健全完善节约用水ld体育中国官方网站机制,加快沿黄地区水权置换,进一步完善取水许可制度。到2020年,全区用水总量控制在211亿立方米,万元工业增加值用水量较2015年降低20%。

4.执行严格的生态用地占用控制制度

严格执行土地利用总体规划,坚持最严格的耕地保护制度和土地节约集约利用制度,严控生态用地占用。加强永久基本农田和生态保护红线的衔接协调,对划入生态保护红线的生态用地不得占用,其他用地类型除了必要的基础设施和居民生活之外,应逐步退出。严控新增建设用地,加强城镇周边地区耕地、林地、草地、湿地等保护,推进城镇低效用地再开发和工矿废弃地复垦。严格保护耕地,控制非农建设对耕地的占用,严格控制农村集体建设用地规模。重点在地下水漏斗区、重金属污染区、生态严重退化区探索实行耕地轮作休耕试点。

  第四节  推进绿色循环低碳发展   

1.促进区域绿色协调发展

西部区坚持生态优先,强化生态环境保护,提升生态安全屏障功能,合理开发煤炭、天然气等战略资源和生态旅游、农畜产品等特色资源;中部区以资源环境承载力为基础,优化城市群发展,有序承接产业转移,加快发展现代农牧业和先进制造业,支持能源产业转型发展;东部区加强大兴安岭等森林生态系统保护和防沙带建设,全面停止天然林商业性采伐,强化湿地和农畜产品产地土壤环境保护,推动老工业基地振兴。

2.实施传统产业绿色改造

钢铁、有色、化工、建材、造纸、印染等传统制造业全面实施能效提升、清洁生产、节水治污、循环利用等专项技术改造。广泛应用清洁高效铸、锻、焊等加工工艺,推广轻量化、低功耗、易回收等技术,有效控制电力、钢铁、建材、化工等重点行业碳排放。支持企业增强绿色精益制造能力,开展工业园区和企业分布式绿色智能微能微电网建设。

3.推动新兴产业绿色引领

加快发展绿色信息通信产业,大幅降低电子信息产品生产、使用、运行能耗,积极建设绿色数据中心和绿色基站。加快推进新材料、新能源、高端装备、生物产业绿色低碳发展,推广近净成形、表面工程等绿色节材工艺技术,大力研发应用高性能、轻量化绿色新材料。加快推进信息通信技术应用,带动智能电网、智能建筑、多网融合、智能物流等建设,促进节能减排。

4.推进资源高效循环利用

实施循环发展引领计划,推进工业园区实施循环化改造,促进企业、园区和行业间链接共生、原料互供、资源共享,实施污染物近零排放区示范工程。深化工业资源综合利用基地建设,提高建筑垃圾、大宗工业固废、废旧金属、废弃电器电子产品综合利用水平和涉重金属行业回收利用率。鼓励回收企业与 “城市矿产”示范基地等战略合作,培育一批资源回收和综合利用骨干企业,建立再生资源产业基地和产业园区,依托产业优势,推动工程机械、汽车零部件等重点品种再制造产业化、规模化发展。推动畜禽养殖和农业种植废弃物的资源循环利用。健全再生资源回收利用网络,探索“互联网+回收”模式,规范综合利用行业管理。

5.倡导绿色消费引领模式

树立绿色消费理念,引导节约消费、适度消费,反对铺张浪费;倡导绿色生产生活方式,积极发展绿色建筑、绿色制造、绿色交通、绿色能源,支持呼和浩特市、通辽市新能源示范城市建设。鼓励消费者购买和使用节能环保产品、节能省地住宅,减少使用一次性用品;政府机构带头节约,建设节约型机关;强化政府绿色采购制度,严格执行强制或优先采购节能环保产品制度,提高政府采购中再生产品和再制造产品的比重。

  

  第四章  重点实施三大计划,全面改善环境质量   

“十三五”时期,坚持科学发展,以人为本,民生优先的原则,解决民生关注的环境问题,重点抓好大气、水和土壤环境质量改善工作,强化环境质量监测、评估、监督和考核,确保环境优良地区环境质量保持稳定,污染严重地区环境质量明显改善。

  第一节  有效推进大气环境质量改善   

深入贯彻《ld体育中国官方网站关于贯彻落实大气污染防治行动计划的意见》,制定分区域、有差别的空气质量目标,重点控制以  PM  2.5为代表的细颗粒物污染,同时,加强  PM  10、二氧化硫、氮氧化物、挥发性有机物等污染物协同控制,实现重污染天数较大幅度减少,优良天数逐年提高。

1.解决重点区域环境污染问题

——乌海市及周边地区按照《乌海市及周边地区环境综合整治方案》和《ld体育中国官方网站关于乌海市及周边地区大气污染防治联防联控的意见》,建立“统一规划、统一标准、统一监测、统一监管、统一考核”的大气污染防治联防联控工作机制,推进煤矸石、煤田自燃、矿区渣场综合治理,实施污染物排放总量控制、重污染行业规模控制、执行特别排放限值等措施,保障区域性多种污染物协同控制。2016年起,不再审批焦化、电石、钢铁、水泥、铁合金等行业新建项目;2017年底前,全部淘汰20t/h及以下的燃煤锅炉,钢铁企业焦炉完成干熄焦技术改造;2018年1月起,现有燃煤发电机组全部执行大气污染物超低排放限值;2020年1月起,现有钢铁、水泥、焦化、电石、铁合金行业执行大气污染物特别排放限值。到2017年,区域内  SO  2  、NO  X  、PM  10  、PM  2.5年均浓度比2015年分别下降15%、8%、15%、10%,区域空气优良天数比例达65%以上;到2020年,分别下降25%、12%、25%、15%,区域空气优良天数比例达70%以上。

——呼包鄂地区实施布局调整、结构优化、产业升级,实现绿色转型。加快《呼包鄂城市群大气污染表征及持续改善方案》项目推进,建立完善的源解析系统,分析和识别大气污染特征、主要污染源贡献及其影响因素,制定差异性的污染防治建议与控制方案。推进主城区内钢铁、石化、化工等重污染企业搬迁和改造工作,对于暂时不能搬迁的企业,要加大治理力度,严格执行国家排放标准,确保达标排放。

——通辽北部地区加快开展区域发展规划环评,编制区域氟化物污染总量减排与防治专项规划,严格按照区域资源环境承载能力,控制电解铝产业发展规模。加强对生产车间无组织排放的规范管理,加快推进电解铝烟气/污染物趋零排放示范工程建设项目进度。建立完善的生态环境监测监控网络体系,加强氟化物排放源的监控。

2.加强重污染天气应急和预警

强化各级空气质量预报中心运行管理,提高预报准确性,及时发布空气质量预报信息,实现预报信息全区共享、联网发布。完善重度及以上污染天气的区域联合预警机制,加强二连浩特市、满洲里市、阿拉善盟和巴彦淖尔市大气环境质量预测预报能力。健全应急预案体系,加强对预案实施情况的检查和评估。自治区和地级及以上城市及时修编重污染天气应急预案,各盟市要开展重污染天气成因分析和污染物来源解析,科学制定针对性减排措施,每年更新应急减排措施项目清单。及时启动应急响应措施,提高重污染天气应对的有效性。强化监管和督察,对应对不及时、措施不力的地方政府,视情况予以约谈、通报、挂牌督办。

3.分区分类推进空气质量改善

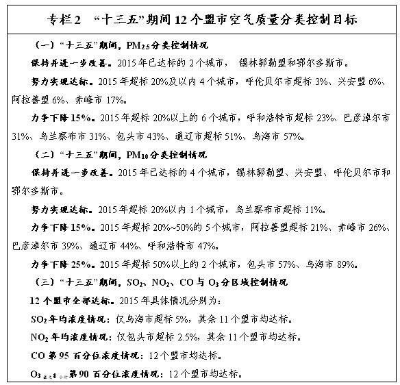
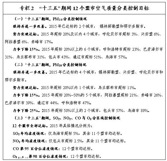
实施大气环境质量目标管理,环境空气质量综合评价不达标的盟市要抓紧制定实施大气环境质量限期达标规划,明确达标期限并向社会公布,按计划、分阶段实现空气质量改善目标。到2020年,12个盟市SO2、NO2、CO与O3 4项因子全部达标,力争改善。PM2.5超标20%及以内的呼伦贝尔市、兴安盟、阿拉善盟和赤峰市努力实现达标,超标20%以上的呼和浩特市、巴彦淖尔市、乌兰察布市、包头市、通辽市和乌海市力争下降15%;PM10超标20%及以内的乌兰察布市努力实现达标,超标20%~50%的阿拉善盟、赤峰市、巴彦淖尔市、通辽市、呼和浩特市力争下降15%,超标50%以上的包头市和乌海市力争下降25%。加大环境质量改善情况公开力度,实时公布各盟市环境质量信息。

4.加大细颗粒物污染综合治理

以呼和浩特市、包头市、通辽市、赤峰市、乌海及周边地区为重点,突出抓好冬季散煤治理、重点行业综合治理、机动车监管,强化高架源的治理和监管,控制煤炭消费量,实施天然气、电力等清洁能源替代煤炭工程,加快产业结构调整,依法淘汰能耗、环保等不达标的产能,加快新能源汽车推广应用,推进新能源汽车产业发展。严格监督劣质煤炭的生产使用,尤其是采暖期易出现空气重污染的呼和浩特市、包头市、乌海市等地区,要加大对煤炭使用企业的检查力度,对燃用煤炭不符合质量标准的,依法处罚。

5.推进重点行业VOCs排放控制

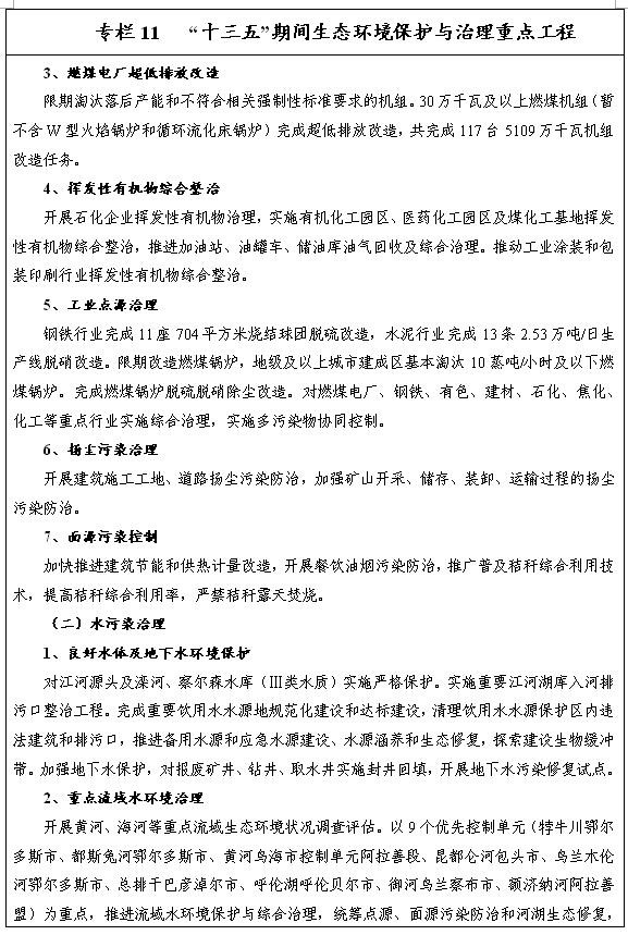
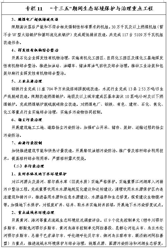
进一步做好VOCs排放源摸底调查工作。重点加强石化、化工、表面涂装、包装印刷、医药、生物发酵、塑料制品等行业VOCs综合整治。石化、化工行业对设备和管线组件全面开展泄漏检测与修复(LDAR),对有组织排放开展治理;表面涂装行业实施低VOCs含量原料替代、涂装工艺与设备改进,建设收集与治理设施;包装印刷行业全面开展低VOCs含量原辅料替代、改进生产工艺。完成加油站、储油库、油罐车油气回收治理。摸清固定源、机动车和非道路移动源、面源精细化排放清单,对环境和健康影响较大的苯系物、卤代烃、醛系物、环氧乙烷等重点控制物质加强严控。

6.深入推进扬尘污染综合防治

一是建筑施工工地扬尘污染防治。在大型物流基地、商业圈建设过程中更加强化建筑工地、市政工程等各类施工工地扬尘污染控制,确保所有建筑工地、拆迁工地、道路施工、园林绿化工地现场实现100%围挡、工地物料堆放100%覆盖、施工现场路面100%硬化、驶出工地车辆100%冲洗的目标。二是抓好城市道路扬尘污染防治。提高城市道路机械化清扫率,到2020年,建成区机扫率达到80%以上,做好重点区域、重点时段清扫保洁,实现全区域覆盖、全天候保洁。三是推进交通道路及矿山扬尘防治。公路、铁路两侧和城市周边矿山、配煤场所等企业必须采取更加严格的防治措施,强化矿山开采、储存、装卸、运输过程的污染防治,确保粉尘达标排放。四是加强堆场、料场的扬尘防治。各种煤堆、料堆全部实现封闭存储或建设防风抑尘设施,燃煤电厂堆场、料场实施全封闭。

7.强化城市低空面源污染治理

一是全面控制原煤散烧。加大‘城中村’、‘棚户区’改造力度,扩大集中供热、供气面积,提高集中供热、供气管网覆盖率,淘汰管网覆盖范围内全部燃煤小锅炉。推广民用节能环保型炉,提高优质煤炭配送比例。二是加快推进供热计量改造。现有新建建筑和经计量改造的既有建筑,要全部按用热量计价收费,将新建建筑安装供热计量和温控装置列入强制性验收范围。三是抓好餐饮油烟污染防治。严格治理餐饮业污染,新建城区餐饮服务经营场所全部安装高效油烟净化设施,推广使用净化型家用抽油烟机,全面取缔城区露天烧烤经营摊位。四是严禁秸秆露天焚烧。坚持“疏堵结合、以用促禁”的原则,推广普及秸秆综合利用技术,拓宽利用渠道,不断提高秸秆综合利用率。进一步明确各级人民政府秸秆禁烧工作职责,将责任切实落实到旗县(市、区)和乡镇苏木。加大监督检查力度,认真组织开展巡查、督查,依法严厉打击秸秆露天焚烧行为。

   第二节  持续推进水环境质量改善  

深入贯彻《ld体育中国官方网站关于水污染防治行动计划的实施意见》和《内蒙古自治区水污染防治工作方案》,以改善水环境质量为核心,保护和治理齐抓共管,建立区域水污染防治联动机制,分流域、分区域、分阶段科学治理,实行河长制管理制度,系统推进水污染防治、水生态保护和水资源管理。实施基于水质约束的排污许可,以控制单元为基础管理水环境质量,落实优先控制单元治污责任,未达到水质目标要求的地区要制定达标方案,将治污任务逐一落实到汇水范围内的排污单位。到2020年,全区水环境质量得到阶段性改善,污染严重水体有所减少,饮用水安全保障水平持续提升,地下水超采得到严格控制,地下水污染加剧趋势得到初步遏制。

1.保障饮用水水环境安全

继续开展饮用水水源规范化建设,依法清理饮用水水源保护区内违法建筑和排污口。实施从水源到水龙头的全过程监管,保障饮用水安全。加强农村牧区饮用水水源保护和水质检测。从2016年起,全区42个地级城市集中式饮用水源安全状况信息每季度向社会公开。从2018年起,所有旗县(市、区)城镇饮用水源安全状况信息向社会公开。2020年前,通辽市、兴安盟、呼伦贝尔市、阿拉善盟、锡林郭勒盟、乌海市、满洲里市、二连浩特市等8个地区基本完成备用水源或应急水源建设。到2020年,42处地级以上城市集中式饮用水水源水质达到或优于Ⅲ类比例总体高于81.0%。

2.推进重点流域水质改善

全面推行河长制管理制度,强化地方水环境保护属地责任,实施“一河一策”,制定工作方案,完善相关制度和ld体育中国官方网站措施,确保到2018年底前,全面建立省、市、县、乡(镇)四级河长体系。环境容量较小、生态环境脆弱,环境风险高的地区,应执行水污染物特别排放限值。松花江、黄河中上游、辽河水质进一步改善,海河污染程度得到缓解,切实抓好呼伦湖、乌梁素海、岱海等重点湖泊综合治理和生态修复。加大江河湖库水量调度,维持河湖基本生态用水需求,重点保障枯水期生态基流。对江河源头及现状水质达到或优于Ⅲ类的江河湖库开展生态环境安全评估,制定实施生态环境保护方案,滦河流域于2017年底前完成。

——黄河流域。保持干流水质良好,总排干、乌梁素海、昆都仑河、西河、东河、大黑河、小黑河等主要支流水质有所改善。根据流域污染特征,重点加强生物制药、有色金属冶炼及压延、食品加工、化学原料制造、畜禽养殖、农药化肥施用等的污染治理。在本流域开展生态流量(水位)确定试点工作。到2020年,达到国家考核要求,即达到或优于Ⅲ类比例为56.2%,劣V类比例为6.2%。

——松花江流域。保持嫩江水系水质总体为优良,呼伦湖呼伦贝尔控制单元化学需氧量浓度下降,加大水土保持和生态保护力度,全面恢复湿地生态系统,确保松花江流域生态安全;额尔古纳河重点控制化学需氧量和高锰酸盐指数,水质进一步改善,恢复流域湿地生态系统。到2020年,达到国家考核要求,即达到或优于Ⅲ类比例为65.2%,劣V类比例为4.3%。

——辽河流域。重点控制化学需氧量和石油类污染物,加强面源污染防治。到2020年,达到国家考核要求,即达到或优于Ⅲ类比例为55.5%。

——海河流域。显著减少污染负荷,污染程度得到缓解,突出节水和再生水利用,加大生态保护力度,保障出境断面水质达标。滦河水系重点开展源头水保护工程。到2020年,达到国家考核要求,即达到或优于Ⅲ类比例为50.0%。

——西北诸河(锡林河和额济纳河)重点控制沿线工矿企业和工业园区的污染物排放,保障西北诸河水质安全,加大区域生态保护,确保生态安全。到2020年,达到国家考核要求,即达到或优于Ⅲ类比例为50.0%。

——呼伦湖。推进《呼伦湖流域生态环境综合治理实施方案》的实施,完善流域水资源保护与利用体系,增强流域生态补水、调水及流域的水源涵养能力,扩大湿地面积。重点做好生态脆弱区的草畜平衡分析和减畜工作,适度发展生态旅游,科学确定渔获量。控制外源与内源污染,减少外源污染输入。加强湖滨带、缓冲带及周边生态环境建设,拦截坡面流带来的面源污染,开展湿地水生植被建设和恢复。以呼伦湖为核心区域,构建生态屏障区。基本建立完善的生态环境综合监测体系。到2020年,初步具备区域水资源调、补、蓄、配综合能力,流域生态需水量得到基本满足和有效补给;湿地面积扩大,流域生态得以修复;水环境质量中化学需氧量≤50mg/L、其他指标达到Ⅴ类标准。

——乌梁素海。推进《乌梁素海综合治理规划》实施,确定保护目标和最小生态需水量,实施分凌减灾和生态补水方案,开展补水通道建设。加大区域产业结构调整和工业源及生活源等污染治理力度,减少外源污染。加强湖区网格水体的沟通、芦苇、沉水植物的资源化利用及生物多样性保护,减少内源污染。构建陆地生态系统恢复—渠道净化作用发挥—湖滨湿地带自然体系,实现区域 “清水产流”和“清水入湖”。建设污染源在线监控及预警体系和污染源监测网,构建来水水质保障应急体系。到2020年,水面面积不减少,湖心断面水质氨氮≤8mg/L、其他指标达Ⅴ类。

——岱海。推进《乌兰察布市岱海水生态保护规划》实施,加强水资源调控、污染源防治、生态环境保护与修复、水生态管理体系建设等,实现“控污增水”。加快岱增水”。加快岱海电厂水冷改空冷,压减农业灌溉面积,推行高效节水配套设施,开展水资源调控。加大城镇生活源、工业源、农业面源及热污染源防治,减少外源污染。开展生态环境保护与修复。到2020年,入湖水量有所增加、入湖污染物大幅减少、咸化程度不再加剧,力争维持岱海湖面面积不小于50k  m  2,主要污染物入湖污染负荷下降50%以上。

3.加强地下水水污染防治

定期调查评估集中式地下水型饮用水水源补给区及井灌区等区域环境状况。公布地下水污染场地清单,开展地下水污染修复试点,开展石化生产存贮销售企业和工业园区、矿山开采区、垃圾填埋场等对地下水环境影响的风险评估,在这些重点区域进行必要的补救性防渗等修复处理。2017年底前,加油站地下油罐完成双层罐更新或防渗池设置。到2020年, 47个地下水质量考核点位水质保持基本稳定,极差比例控制在21.3%。

4.整治地级城市黑臭水体

采取控源截污、垃圾清理、清淤疏浚、生态修复等措施,加大黑臭水体治理力度,每半年向社会公布治理情况。地级城市建成区进行水体排查,公布黑臭水体名称、责任人及达标期限。2017年底前,呼和浩特市建成区率先基本消除黑臭水体,其他地级城市建成区完成整治目标的60%,实现河面无大面积漂浮物,河岸无垃圾,无违法排污口。到2020年,完成国家规定的地级城市建成区黑臭水体治理目标。


第三节  全力推进土壤环境保护  

深入贯彻《ld体育中国官方网站关于贯彻落实土壤污染防治行动计划的实施意见》,加强土壤环境基础调查,分类推进土壤保护与污染治理进程。到2020年,土壤环境质量总体保持稳定,农用地和建设用地土壤环境安全得到基本保障,土壤环境风险得到基本管控。受污染耕地、污染地块安全利用率均达到90%以上,全区土壤环境状况稳中向好。

1.深入开展土壤环境质量调查与监测网建设

以农用地和重点行业企业用地为重点,开展土壤污染状况详查,2018年底前,查明农用地土壤污染的面积、分布及其对农产品质量的影响;2020年底前,掌握重点行业企业用地中的污染地块分布及其环境风险情况。建设土壤环境质量监测网络,统一规划、整合优化土壤环境质量监测点位,自治区每年至少开展1次土壤环境监测技术人员培训,2017年底前,按照国家要求完成土壤环境质量国控监测点位设置,各地可根据需要,补充设置监测点位,增加特征污染物监测项目,提高监测频次;2020年底前,实现土壤环境质量监测点位所有旗县(市、区)全覆盖。提升土壤环境信息化管理水平,建立土壤环境基础数据库,构建全区土壤环境信息化管理平台。

2.科学区划与分类保护农用地土壤环境质量

——开展农用地土壤环境质量类别的划定工作。2020年底前,完成农用地划分工作,按照污染程度将农用地划分为三个类别,未污染和轻微污染的划为优先保护类,轻度和中度污染的划为安全利用类,重度污染的划为严格管控类。以耕地为重点,分别采取相应管理措施,保障农畜产品质量安全。开展耕地土壤和农畜产品协同监测与评价,在试点基础上有序推进耕地土壤环境质量类别划定,逐步建立分类清单。

——加大农用地企业污染防控并推进安全利用。严格控制在优先保护类耕地集中区域新建有色金属冶炼、石油加工、化工、焦化、电镀、制革等行业企业,现有相关行业企业加快提标升级改造。着力推进安全利用,根据土壤污染状况和农畜产品超标情况,安全利用类耕地集中的旗县(市、区)制定实施受污染耕地安全利用方案,强化农畜产品质量检测,到2020年,完成国家下达的轻度和中度污染耕地实现安全利用的面积指标。

——切实加大农用地土壤环境保护力度。各地要将符合条件的优先保护类耕地划为永久基本农田;产粮(油)大县要制定土壤环境保护方案,报所在地盟行政公署、市人民政府环境保护行政主管部门或盟行政公署、市人民政府备案;高标准农田建设项目应向优先保护类耕地集中的地区倾斜;继续开展黑土地保护利用试点;开展土壤沙化防治工作;采取有效措施提高土壤有机质含量,加大土壤有机质提升项目补贴力度;各盟行政公署、市人民政府要对本行政区域内优先保护类耕地面积减少或土壤环境质量下降的旗县(市、区)进行预警提醒并依法采取区域限批等限制性措施。

——加强农用地用途管理。强化对严格管控类耕地的用途管理,依法划定特定农畜产品禁止生产区域;对威胁地下水、饮用水水源安全的,有关旗县(市、区)要制定环境风险管控方案;研究将严格管控类耕地纳入国家新一轮退耕还林还草实施范围,制定实施重度污染耕地种植结构调整或退耕还林还草计划;到2020年,力争完成国家下达的重度污染耕地种植结构调整或退耕还林还草面积指标。加强林地草地园地土壤环境管理,严格控制农药使用量,禁止使用高毒、高残留农药;完善生物农药、引诱剂管理制度,加大使用推广力度;优先将重度污染的牧草地集中区域纳入禁牧休牧实施范围;严禁在重度污染林地、园地种植食用农(林)产品。

3.强化建设用地准入管理和未污染土壤保护

——实施建设用地准入管理。建立建设用地土壤环境质量调查评估制度,自2017年起,根据国家建设用地土壤环境调查评估技术规定,对拟收回土地使用权的有色金属冶炼、石油加工、化工、焦化、电镀、制革等行业企业用地,以及用途拟变更为居住和商业、学校、医疗、养老机构等公共设施的上述企业用地,由土地使用权人负责开展土壤环境状况调查评估;已经收回的,由所在地旗县(市、区)人民政府负责开展调查评估。自2018年起,重度污染农用地转为城镇建设用地的,由所在地旗县(市、区)人民政府负责组织开展调查评估。各盟市逐步建立污染地块名录及其开发利用的负面清单,合理确定土地用途。暂不开发利用或现阶段不具备治理修复条件的污染地块,由所在旗县(市、区)人民政府组织划定管控区域,设立标识,发布公告,开展水、气、土环境监测;发现污染扩散的,有关责任主体要及时采取污染物隔离、阻断等环境风险管控措施。建立部门信息沟通机制,实行联动监管。严格用地准入,将建设用地土壤环境管理要求纳入城市规划和供地管理,编制相关规划时,应充分考虑污染地块的环境风险。

——强化未污染土壤保护。加强未利用地环境管理,拟开发为农用地的,有关旗县(市、区)人民政府要组织开展土壤环境质量状况评估。各盟市要加强纳入耕地后备资源的未利用地保护,定期开展巡查。依法严查向沙漠、草地、湿地、盐碱地、沼泽地等非法排污、倾倒有毒有害物质的环境违法行为。加强对矿山、油田等矿产资源开采活动影响区域内未利用地的环境监管。按照国家的统筹安排,推动盐碱地土壤改良试点工作。防范建设用地新增污染,排放重点污染物的建设项目,增加对土壤环境影响的评价内容。自2017年起,有关盟行政公署、市人民政府要与重点行业企业签订土壤污染防治责任书,责任书向社会公开。禁止在居民区、学校、医疗和养老机构等周边新建有色金属冶炼、焦化等行业企业,有序搬迁或依法关闭对土壤造成严重污染的现有企业。

4.开展土壤污染治理与修复并强化环境监管

2017年底前,各盟市要以影响农畜产品质量和人居环境安全的突出土壤污染问题为重点,特别是拟开发建设居住、商业、学校、医疗和养老机构等项目的污染地块,制定土壤污染治理与修复规划,确定重点区域,建立项目库。到2020年,完成国家下达的受污染耕地治理与修复面积指标。强化治理与修复工程监管,防止污染土壤挖掘、堆存等造成二次污染,实行土壤污染治理与修复全过程监管和终身责任制。落实监督目标任务,各盟市环保局定期向自治区生态环境厅报告工作进展,自治区生态环境厅将会同有关部门进行督导检查。各盟市要委托第三方机构对本行政区域各旗县(市、区)土壤污染治理与修复成效进行综合评估,结果向社会公开。

   第四节  不断加强声环境质量管理   

强化城市声环境达标管理,到2020年,环境噪声污染防治能力得到进一步加强,工业生产、建筑施工、交通运输和社会生活噪声污染排放全面达标,城市区域环境和道路交通噪声100%达到功能区标准要求,声环境质量管理体系不断完善。

1.加强声环境监管

全面落实《地面交通噪声污染防治技术ld体育中国官方网站》,强化交通噪声污染防治;严格执行《建筑施工厂界环境噪声排放标准》,查处施工噪声超过排放标准的行为;严格实施《社会生活环境噪声排放标准》,禁止商业经营活动在室外使用音响器材招揽顾客,促进城市声环境质量持续改善;贯彻执行《工业企业厂界环境噪声排放标准》,查处工业企业噪声排放超标扰民行为,开展乡村地区工业企业噪声污染防治。

2.强化噪声源监督

加强重点源监管,环保部门应会同住建、交通、公安有关部门确定本地区工业生产、建筑施工、交通运输和社会生活等领域的重点噪声排放源单位,确保重点排放源噪声排放达标。健全污染源管理制度,按照属地管理原则,限期治理噪声排放超标的重点企业。积极解决噪声扰民,加强噪声污染信访投诉处置,畅通各级环保“12369”、公安“110”、住建“12319”举报热线的噪声污染投诉渠道,探索建立多部门的噪声污染投诉信息共享机制。

  第五节  扎实推进农牧区环境改善   

继续深化“以奖促治”、“以奖代补”ld体育中国官方网站,解决农村牧区突出的“脏乱差”问题,全面推进农村牧区环境综合整治,改善农村牧区环境质量。

1.推进农村牧区生活污水处理

以旗县(市、区)为单元,实行农村污水处理统一规划、统一建设、统一管理,有条件的地区积极推进城镇污水垃圾处理设施和服务向农村延伸。优先考虑有条件的小镇和规模较大、人口较多的村庄建设污水处理设施,并遵循低成本、易管理的方式进行分散处理;城市周边的村镇应纳入城市污水处理系统处理;规模较小、人口较少村庄的污水处理,应以简便易行的小型设施处理,并综合利用。

2.全面推进农村牧区垃圾处置

因地制宜建立“村收集、镇转运、县处理”的模式,有效治理农业生产生活垃圾、建筑垃圾、农村工业垃圾等。积极推动秸秆、废弃农膜、畜禽粪便等农业废弃物的回收和综合利用。对于城镇周边的村庄,生活垃圾处理应采用“统一收集、统一运输、统一处理” 的模式直接进入城镇垃圾处理系统进行处理。远离城镇的平原村庄,可以连片规划建设区域性的垃圾中转或处理设施。交通不便的偏远牧区和山区,按照“统一收集、就地分拣、综合利用、无害化处理”的模式进行处理、处置。2016年,在全区已经实施农村重大民生建设工程的嘎查村中,选择20% 以上的开展试点;2017~2018年,在试点的基础上全面开展治理,力争到2018年年底前,全区90%以上的行政村和较大的自然村垃圾问题得到有效治理,实现有齐全的设施设备、有成熟的治理技术、有稳定的保洁队伍、有长效的资金保障、有完善的监管制度,并通过自治区检查验收;到 2019年底,已经完成农村重大民生建设工程的嘎查村全部实现垃圾有效治理,畜禽粪便、农作物秸秆、农膜基本实现资源化利用,农作物秸秆综合利用率达到 85%以上,农膜回收率达到80%以上,工业危险废物无害化利用处置率达到95%,并通过国家检查验收。

3.加大农村畜禽养殖污染防治

2017年底前完成全区畜禽养殖禁养区范围划定,并依法关闭或搬迁禁养区内的畜禽养殖场(小区)和养殖专业户。散养密集区要实行畜禽粪便污水分户收集、集中处理资源化综合利用;对农户分散养殖的村庄要利用堆肥工艺处理粪便污染。把畜禽养殖污染治理与绿色食品、有机食品基地建设结合起来。统筹规划和合理布局病死畜禽无害化收集处理体系,组织建设病死畜禽无害化处理场所,促进我区畜禽养殖健康持续发展。到2020年,80%的养殖专业户实施粪便收集和资源化利用,畜禽养殖粪便养分还田率达到65%。

4.做好历史遗留工矿污染治理

加强农村牧区历史遗留工矿的综合整治,对矿产开发造成环境污染和生态破坏的区域,对人居环境造成影响的区域,要加大污染治理力度和生态修复工作。新建的必须坚持“预防为主,防治结合”的治理原则,严格执行环境影响评价制度,国家产业ld体育中国官方网站和环保标准,防止新的工矿业环境隐患。

5.加强农业面源污染全面整治

不断深化测土配方施肥技术服务,在河套平原、土默川平原农业主产区、西辽河平原农业主产区、大兴安岭沿麓等农业产业带推广精准施肥和机械适期适量施肥技术。深入推进化肥、农药零增长行动,开展农作物病虫害绿色防控和统防统治,在赤峰市、包头市、呼和浩特市、通辽市、乌兰察布市等设施农业集中区,优先选用生物农药和高效、低毒、低残留农药。到2020年,实现化肥、农药使用量“零增长”;主要作物病虫害生物、物理防治覆盖率达到30%以上,农作物病虫害统防统治覆盖率达到40%以上;测土配方施肥技术推广覆盖率达到90%以上,化肥利用率提高到35%以上。控制灌溉面源污染,在16个大型灌区和79个中型灌区建设生态沟渠、污水净化塘、地表径流集蓄池等设施,净化农田排水及地表径流。调整种植业结构与布局。完善高标准农田建设、土地开发整理等标准规范。强化秸秆综合利用,完善秸秆收储体系,支持秸秆代木、纤维原料、清洁制浆、生物质能、商品有机肥等新技术产业化发展。到2020年,农牧业面源污染和环境突出问题治理实现重点突破,初步形成生产、生活、生态协调的现代农牧业发展格局。

  

  

第五章  全面实施达标排放,有效推进污染减排    

为实现我区经济持续发展目标,继续坚持并不断深化、优化总量控制制度。推进全面达标排放,严格控制新增量,大幅度削减污染存量,降低生态环境压力,提高环境污染防治绩效。



  第一节  实施工业污染源全面达标排放   

在做好第二次全国污染源普查工作的基础上,以污染源达标排放为底线,以骨干工程推进为抓手,贯彻落实国家《实施工业污染源全面达标排放计划》要求,制定工作方案,有效推进污染减排。

1.工业源开展自行监测和信息公开

工业企业要履行自行监测、自证守法的基本责任,要建立环境管理台账制度,开展自行监测或委托第三方监测,向环保部门如实申报,向社会公开。2018年底前,工业企业要规范排污口设置,全面实行在线监测,编制年度排污状况报告。各级地方政府要完善重点排污单位污染排放自动监测与日常报警机制,逐步实现工业污染源排放监测数据统一采集、公开发布,不断加强社会监督,对企业守法承诺履行情况进行监督检查。到2019年底,建立工业企业环境监管信息平台。

2.排查公布未达标工业污染源名单

加强工业污染源监督检查,全面推进“双随机”抽查制度,有效运用在线监控手段,提高监管时效性。实施环境信用颜色评价,超标或超总量的排污企业予以“黄牌”警示,限制生产或停产整治;对整治仍不能达到要求且情节严重的企业予以“红牌”处罚,限期停业、关闭。 自2017年起,各级政府要制定本辖区工业污染源全面达标排放计划,确定年度目标,每季度向社会公布“黄牌”、“红牌”企业名单,实施分类管理。

3.实施重点行业企业达标排放改造

针对排放量大且相对集中、控制措施较为成熟的重点行业和主要污染源,包括钢铁、火电、水泥、煤炭、造纸、印染、污水处理厂、垃圾焚烧厂等行业,严格执行排放标准,综合采取清洁生产改造和污染深度治理,确保其污染物全面稳定达标排放。推进重点核查机制,加大对达标治理改造的支持力度。

  第二节  严控污染物总量红线  

实施排污许可“一证制”管理的污染物排放总量控制制度,加强污染物排放与资源能源管理的协调性。用总量红线调控开发规模和强度,通过总量减排腾出环境容量,确保产业发展规模控制在资源环境可承载范围之内。实行全过程治污减排,进一步夯实精细化管理基础,推动治污减排工程、技术、管理、ld体育中国官方网站组合运用,实施多污染物综合控制。完善污染物统计监测体系,全面完成化学需氧量、氨氮、二氧化硫、氮氧化物4项主要污染物排放总量达到国家考核目标控制要求;在富营养化湖库呼伦湖、乌梁素海汇水范围内实施总氮控制,开展总氮污染调查分析,明确入湖河流、各类污染源对湖库富营养化的贡献度,制定总氮控制方案。

  第三节  加大工业源污染减排   

狠抓工业污染防治,加强现有污染源的严格管理,做好重污染行业、工业园区的管控。逐步收紧排放强度较高地区和行业的总量指标和排污许可总量。

1.重点涉气工业治污减排

——推行清洁化改造。提高煤炭洗选比例,新建高硫分、高灰分煤矿必须同步建设煤炭洗选设施,现有煤矿要加快建设进度。加快实施低硫分、低灰分配煤工程,推进煤炭清洁化利用。鼓励燃煤电厂、工业炉窑和锅炉使用低硫、低灰优质煤炭或清洁能源。加快管网建设,提高天然气、液化石油气、煤制天然气等清洁能源使用比例,合理有序地发展风能、太阳能、生物质能等可再生能源。完成钢铁、水泥、化工和有色金属冶炼行业新一轮清洁生产审核,通过技术改造使企业排污强度大大下降;以煤炭、电力、化工、冶金、建材等行业为重点,着重推进企业内部工艺循环、园区内部企业循环、地区之间产业循环三个层面的循环发展,培育一定数量的自治区级工业循环经济试点示范园区和企业。

——推进重点行业减排。以燃煤机组超低排放改造为重点,对电厂、钢铁、有色、建材、石化、焦化、化工等重点行业实施综合治理,开展在用燃煤锅炉治污设施建设和提标改造,实现二氧化硫、氮氧化物、烟粉尘以及重金属等多污染物协同控制,达到国家排放标准。加强国控、区控源监管,全部实施自动在线监控,实现全天候、全方位、全过程监管,确保污染治理设施稳定运行,污染物达标排放。自2016年起,新建燃煤发电机组全部达到超低排放要求;到2020年,30万千瓦及以上燃煤机组(暂不含循环流化床锅炉和W火焰炉机组)完成超低排放改造,20蒸吨及以上的燃煤锅炉实施除尘脱硫脱硝设施建设,确保污染物排放达到国家排放标准。

2.重点涉水工业治污减排

——推行清洁化改造。结合地区实际,对本地区特色涉水行业开展清洁化技术改造。巴彦淖尔市要开展番茄加工行业清洁化改造,确保稳定达标;赤峰市、巴彦淖尔市、锡林郭勒盟、呼伦贝尔市等地要开展涉及重金属行业专项整治,推进提标改造、废水深度治理和循环利用等工程;呼和浩特市、鄂尔多斯市、乌海市、阿拉善盟等地所有电石法生产PVC企业必须完成汞触媒“高改低”改造,并采用盐酸深度脱析、硫氢化钠处理含汞废水等清洁生产技术,减少污染物排放。

——推进重点行业减排。全部取缔不符合国家产业ld体育中国官方网站的小型造纸、制革、印染、染料、炼焦、炼硫、炼砷、炼油、电镀、农药等严重污染水环境的“十小”企业。制定造纸、焦化、氮肥、有色金属、印染、农副食品加工、原料药制造、制革、农药、电镀等“十大”重点行业专项治理方案,采取过程控制、深度治理等措施,大幅降低污染物排放强度。新、改、扩建上述行业建设项目实行主要污染物排放等量或减量置换。加大重点行业污染治理技术改造,2017年底前,造纸行业完成纸浆无元素氯漂白改造或采取其他低污染制浆技术、钢铁企业焦炉完成干熄焦技术改造、鼓励独立焦化企业建设干熄焦装置、氮肥行业尿素生产完成工艺冷凝液水解解析技术改造、印染行业实施低排水染整工艺改造及废水综合利用、制革行业实施铬减量化和封闭循环利用技术改造等。

3.工业园区污染综合防治

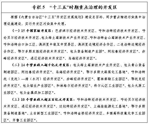
强化全区经济技术开发区、高新技术产业开发区、出口加工区等各类116个工业园区的污水、垃圾等污染集中治理设施建设,培育专业化废弃物处理服务公司,实行开发区污染集中处理,并一律采取集中供热,禁止新建20蒸吨/小时以下燃煤锅炉。到2020年,全区75%的国家级和50%的自治区级园区开展循环化改造,创建一批国家级循环化改造示范试点园区。对内蒙古托克托工业园区、腾格里经济技术开发区、内蒙古包头铝业产业园区等所有工业集聚区开展重点排查,园区内工业企业废水必须经预处理达到集中处理要求,方可进入集中处理设施。2017年底前,按规定建成污水集中处理设施,并安装自动在线监控设备、视频监控设施,逾期未完成的,一律暂停审批和核准其增加水污染物排放的建设项目,并依照有关规定撤销其园区资格。园区一律不得新建晾晒池、蒸发塘,对现有晾晒池、蒸发塘情况开展摸底调查,不得以晾晒池、蒸发塘等替代规范的污水处理设施,对现有不符合环保要求的,要制定整改计划,开展清理整顿。

      第四节  推进生活源污染减排  

1.降低生活源大气污染物排放

加快热力管网建设,积极推进集中供热、“煤改气”、“煤改电”、清洁煤供应网络工程建设。通过集中供热和清洁能源替代,加快供暖燃煤小锅炉淘汰。削减集中供热管网未覆盖的城镇居民生活用煤总量,逐步取缔原煤散烧。所有城市建成区全部淘汰10蒸吨/小时及以下燃煤锅炉、茶浴炉,难以代替的分散小锅炉必须改用清洁能源。新建建筑都要采用集中供热或天然气等清洁能源供热方式。城市建成区禁止新建20蒸吨/小时以下燃煤锅炉,旗(县、区)政府所在地及环境敏感区禁止新建10蒸吨/小时及以下燃煤锅炉、茶浴炉。对暂不具备清洁燃料改造的地区,加快散烧煤清洁化治理,建立以旗(县、区)为单位的全密闭配煤中心以及覆盖所有乡镇、村的洁净煤供应网络,将优质低硫低灰散煤、洁净型煤在民用燃煤中的使用比例提高到80%以上。

2.降低城镇生活水污染物排放

——加快城镇污水处理设施建设与改造。现有城镇污水处理设施要因地制宜进行改造,强化脱氮除磷,2020年底前,达到相应排放标准或再生利用要求。呼伦湖、乌梁素海汇水区域等敏感区域城镇污水处理设施应于2017年底前全面达到一级A排放标准。呼和浩特市、包头市等建成区水体水质达不到地表水Ⅳ类标准的城市,新建城镇污水处理设施要执行一级A排放标准。以包头市、赤峰市为重点加强污水处理设施运营的管理,确保稳定达标排放。到2020年,新建、扩建污水处理设施规模达到57.5万立方米/日,污水处理设施改造规模约43万立方米/日;全区城镇污水处理率达到84%,其中设市城市为95%,县城为85%,重点镇为70%,其他建制镇为30%以上。

——全面加强配套管网建设。强化城中村、老旧城区和城乡结合部污水截流、收集。现有合流制排水系统应加快实施雨污分流改造,难以改造的,应采取截流、调蓄和治理等措施,除干旱地区外,城镇新区建设均实行雨污分流。新建污水处理设施的配套管网应同步设计、同步建设、同步投运。呼和浩特市建成区到2017年,其他地区建成区于2020年底前污水基本实现全收集、全处理。新增再生水处理能力,实现缺水城市再生水利用率达到20%以上。到2020年,新增配套管网长度达到1426公里。

——推进污泥处理处置。污泥应进行稳定化、无害化和资源化处理处置,开展污泥从产生、运输、储存、处置的全过程监管,禁止处理处置不达标的污泥进入耕地,非法污泥堆放点一律予以取缔,杜绝污泥二次污染。污泥处理处置设施应与污水处理设施统筹建设,因地制宜开展污泥集中处置。2017年底前,现有污泥处理处置设施基本完成达标改造;2020年底前,地级城市污泥无害化处理处置率达到90%以上。

  第五节  加强农业源污染减排   

重点针对规模化畜禽养殖场、养殖小区开展农业源污染减排工作。开展规模化畜禽养殖场专项执法检查,综合防治规模化畜禽养殖场污染,实现畜禽养殖业化学需氧量、氨氮协同治理。调整区域养殖结构和布局,实施禁养区关停,限养区总量控制等措施。持续提升规模化畜禽养殖场清洁生产水平,推行标准化改造,建设符合区域特点、养殖规模和防治要求的粪污贮存、处理、利用设施。贯彻“种养结合”理念,鼓励采取干清粪+完全农业利用模式,提高畜禽养殖废弃物资源化利用比例,促进有机肥生产和施用,实现规模化畜禽养殖粪污减量化、无害化、资源化。2016年起,新建、改建、扩建规模化畜禽养殖场(小区)要实施雨污分流、粪便污水资源化利用。到2020年,80%以上的规模化养殖场(小区)配套建设固体废弃物和污水贮存、处理设施,规模化养殖场畜禽粪便综合利用率达85%。

  第六节  强化移动源污染减排   

加强机动车辆环保管理,采取划定禁行和限行区域、资金补助、强制报废等措施,到2017年底基本完成黄标车淘汰,加快老旧车辆淘汰。提高油品质量,2017年1月1日起全面供应国V车用汽、柴油,优先支持符合国家标准的地产油品,加油站不得销售不符合标准的汽、柴油。强化机动车年度检验,不达标车辆不得上路行驶,鼓励出租车每年更换高效尾气净化装置,提高尾气控制水平,到2020年,机动车环保定期检验参检率达到85%。加快新能源汽车推广应用,到2020年,新能源汽车数量占全区新增及更新汽车总量比例不低于3%,推进新能源汽车产业发展。加强城市交通管理,倡导公共交通、自行车、步行等绿色出行方式。实施公共交通优先战略,大力发展城市公共交通,提高公共交通出行比例,不断增加公共汽车专用通道,减少因交通拥堵造成的污染。加强高排放工程机械、重型柴油车、农业机械等的管理。

  

   第六章  强化生态空间管控,提升生态系统功能   

贯彻“山水林田湖是一个生命共同体”理念,树立“绿水青山就是金山银山”的强烈意识,按照促进生产空间集约高效、生活空间宜居适度、生态空间山清水秀的总体要求,以维护国家生态安全、改善生态环境质量为基本着力点,从生态系统整体性、关联性、协同性出发,推动生态保护从单要素、单环节向“优化结构、调控过程、确保功能、提升质量”的综合管理方式转变。坚持保护优先、自然恢复为主,推进重点区域和重要生态系统保护与修复,构建生物多样性保护网络,全面提升各类生态系统稳定性和生态服务功能,筑牢祖国北方重要生态安全屏障。

  第一节  严守生态保护红线并严格管控   

1.划定生态保护红线

按照《关于划定并严守生态保护红线的若干意见》,在禁止开发区、重要生态功能区、生态环境敏感区、脆弱区、生物多样性丰富、珍稀濒危物种集中分布区划定生态保护红线。2018 年底前,全面完成生态保护红线划定,确定生态保护红线空间范围;2020 年底前,完成生态保护红线勘界定标,实施生态保护红线制度,以生态保护红线为生态安全底线和警戒线,形成我区生态安全总体格局。落实生态空间用途管制,用空间红线约束无序开发,守住生态底线,确保划得实、守得住。

2.加强生态红线管控

严格实施生态保护红线管控制度,按照国家顶层设计,建立健全相应的管控措施,确保功能不降低、面积不减少、性质不改变。组织开展现状调查,建立生态保护红线台账系统,识别受损生态系统类型和分布。制定实施生态系统保护与修复方案,选择水源涵养、防风固沙和生物多样性保护为主导功能的生态保护红线区域,开展保护与修复示范。配合国家建设相对固定的生态保护红线监控点,及时掌握生态保护红线生态功能状况及动态变化,定期组织开展评价。按照职责分工,加强执法监督,及时发现和依法处罚破坏生态保护红线的违法行为。

3.建立责任追究机制

按照国家绩效评价制度,对各盟市生态保护红线保护成效进行考核。建立生态保护红线监管平台,加强统一监管,严密监控人为活动,定期发布红线监测监管信息。逐步建立差异化的生态保护红线评估体系,将评估结果纳入各级党政领导干部的综合考核评价体系。加大资源消耗、环境损害、生态效益等指标在考核体系中的权重。研究对限制开发区域和生态脆弱的国家扶贫开发工作重点旗县取消地区生产总值考核的办法。对违反生态保护红线管控要求、造成生态破坏的部门、地方、单位和有关责任人员,按照有关法律法规和《党政领导干部生态环境损害责任追究办法(试行)》等规定实行责任追究。对推动生态保护红线工作不力的,区分情节轻重,予以诫勉、责令公开道歉、组织处理或党纪政纪处分,构成犯罪的依法追究刑事责任。对造成生态环境和资源严重破坏的,要实行终身追责,责任人不论是否已调离、提拔或者退休,都必须严格追责。

  第二节  加强重点生态区域保护与管理   

1.深化重点生态功能区保护管理

坚持生态立区,构筑祖国北方生态屏障的生态保护战略。按照自治区主体功能区规划,针对国家和自治区确定的限制开发区,实施“减轻压力、休养生息”的方针,建立水源涵养型、防风固沙型、水土保持型和生物多样性保护型等重点生态功能区。推动重大生态保护与修复工程优先在功能区内布局,不断扩大生态空间,保护区域内重点野生动植物资源,明显提升生态系统服务功能。加强重点生态功能区县域生态功能状况评价,按照发展方向和开发管制原则,推动制定实施产业准入负面清单,强化生态空间用途管制。推动协调相关部门和地区针对目前人为活动影响较小、生态良好的重点生态功能区,加大自然植被保护力度,科学开展生态退化区恢复与治理,继续实施五大生态工程。各级人民政府应设立专项资金用于重点生态功能区建设和管理。优化转移支付ld体育中国官方网站,促进重点生态功能区各县域生态环境质量改善。

  2.强化自然保护区监督管理职责

编制《内蒙古自治区自然保护区发展规划(2016-2025年)》及《自治区级自然保护区规范化建设和管理办法》,完善全区自然保护区信息管理系统建设,提高管理水平,强化管护能力。加强自然保护区综合科学考察、基础调查、管理评估及规范勘界等工作,落实自然保护区土地确权和用途管制。开展自然保护区人类活动遥感监测,国家级每年2 次,自治区级每年1 次,重点区域加大监测频次,定期发布监测报告。开展自然保护区管理评估。定期组织自然保护区专项执法检查,完善违法违规问题的通报和督办制度,加强问责监督,及时向地方政府、主管部门和自然保护区通报发现的违法违规问题,督促进行限期整改,整改不力的要进行挂牌督办。将重要河湖、草原生态系统及水生生物、小种群物种的保护空缺作为重点,新建一批自然保护区。加强生态廊道、保护小区和自然保护区群建设,根据实际保护功能适当对现有自然保护区进行优化调整。推进自治区级自然保护区规范化建设。

    3.推进国家公园管理体系建设

针对我区自然生态资源自然性、原始性、独特性、珍稀性的特点,在大兴安岭北部原始森林区、呼伦贝尔草原和额尔古纳湿地等地开展资源本底调查,探索启动国家公园建设等前期工作,适时开展国家公园申报与创建工作。探讨国家公园实行公益管理、特许经营和生态补偿的可行性,研究制定《内蒙古自治区国家公园管理评估规范》,构建有效的国家公园资源管理与运行体系。合理界定国家公园范围,整合完善分类科学、保护有力的自然保护体系,更好地保护自然生态和自然文化遗产原真性、完整性。加强风景名胜区、自然文化遗产、森林公园、沙漠公园、地质公园等各类保护地规划、建设和管理的统筹协调,提高保护管理效能。

   第三节  加大重要生态系统保护与管理  

1.保护森林生态系统

完善天然林保护制度,重点在黄河上中游、岭南八局、大兴安岭林区实施公益林补偿,逐步扩大到全区,全面停止天然林商业性采伐,加强管护基础设施建设,实现管护区域全覆盖。加强“三北”防护林体系建设,重点在呼伦贝尔沙地、科尔沁沙地和阿拉善盟实施营造林。在河套—土默川平原农业主产区、西辽河农业主产区和大兴安岭沿麓农业主产带营造农田林网。加强重点区域绿化,重点在公路两侧、城镇周边、村屯、矿区园区、黄河两岸、大青山前坡六大区域造林绿化。严格保护林地资源,分级分类进行林地用途管制,提高森林质量和生态系统稳定性。到2020年,全区森林覆盖率达到23%,活立木蓄积量达到16亿立方米,国有天然林保有面积稳定在2.3亿亩以上。

2.保护草原生态系统

贯彻实施《内蒙古自治区草原管理条例》,严格执行基本草原保护、草畜平衡和禁牧休牧轮牧制度。落实《草原保护与建设规划纲要(2014—2020年)》,实施新一轮草原生态保护补助奖励机制、退牧还草等工程,重点加强呼伦贝尔草原、科尔沁草原、锡林郭勒草原、阴山北麓草原保护和建设,完成基本草原划定和草原确权承包工作。严格草原用途管制,加强草原管护员队伍建设,严厉打击非法征占用草原、开垦草原、乱采滥挖草原野生植物等破坏草原的违法犯罪行为。加强呼伦贝尔、锡林郭勒、科尔沁等天然草原保护。争取将锡林郭勒等草原区纳入退牧还草工程实施范围。到2020年,全区禁牧休牧草畜平衡面积达到10亿亩以上,草原建设面积累计达到2亿亩,全区草原植被盖度达到45%。

3.保护湿地生态系统

继续实施《内蒙古自治区湿地保护条例》,编制《湿地保护规划(2015—2020年)》,出台湿地保护名录,实施重点湿地保护和恢复工程,推进退耕还湿。积极建设河湖联通工程,为湖泊湿地提供水源。加强额尔古纳、达里湖、乌拉盖等湿地保护,对呼伦湖、乌梁素海、岱海、黄旗海和居延海采取湿地补水、水生植被恢复、水位调控、富营养化治理等修复措施。加强湿地水资源、动植物资源的保护和合理利用,全面监测评估天然湿地丧失和湿地生态系统功能变化情况。开展湿地生态效益补偿试点、退耕还湿试点。到2020年,全区湿地保有量稳定在9000万亩以上,30%以上的重要湿地得到有效保护,逐步遏制湖泊湿地面积萎缩、水质恶化的趋势。

4.保护沙地沙漠系统

加大自治区五大沙漠(库布齐沙漠、乌兰布和沙漠、巴音温都尔沙漠、腾格里沙漠、巴丹吉林沙漠)和五大沙地(呼伦贝尔沙地、科尔沁沙地、乌珠穆沁沙地、浑善达克沙地、毛乌素沙地)及阴山北麓生态保护建设区综合治理力度,健全沙产业发展激励机制,推进沙产业试验示范基地建设,稳步推进沙地生态治理,发展沙产业。建立沙地沙漠生态系统以自然恢复为主的修复机制。到2020年,新增沙化土地治理面积4.09万平方公里,全区40%以上可治理沙化土地得到初步治理。

  第四节  提升生物多样性保护管理水平  

1.开展生物物种资源调查研究与观测

初步建立生物多样性监测、评估与预警体系,到2020 年,建设一定数量的陆地生物多样性综合观测站和观测样区,建立全区生物物种资源数据库和环境信息系统共享平台,强化生态系统、生物物种和遗传资源保护能力,实现保护和可持续利用生物多样性目标。

2.重点实施珍稀濒危野生动植物保护

研究制定《内蒙古自治区生物多样性战略和行动计划》,编制生物多样性保护优先区域规划。保护、修复和扩大珍稀濒危野生动植物栖息地,优先实施重点保护野生动物和极小种群野生植物保护工程,开发濒危物种繁育、恢复和保护技术,加强珍稀濒危野生动植物救护、繁育和野化放归,强化野生动植物及其制品利用监管。到2020年,实现重点野生动植物物种和典型生态系统得到全面保护。

3.加强生物遗传资源保护与安全管理

加强生物遗传资源保护与生物安全管理,规范生物遗传资源采集、保存、交换、合作研究和开发利用活动,加强出入境监管,防止生物遗传资源流失。强化生物安全管理,积极防治外来物种入侵。加强入侵机理、扩散途径、应对措施和开发利用途径研究,强化监测预警及风险管理,逐步建立生物安全和外来入侵物种管理制度。

  第五节  加强生态退化地区修复与管理

1.推进生态退化区整治修复

对已经发生退化或沙化的天然草地,加强改良和建设。对集中连片、破碎化严重、功能退化的自然湿地,进行修复和综合整治,优先修复生态功能严重退化的重要湿地,逐步恢复湿地生态系统功能。对坡耕地、侵蚀沟、东北黑土区等水土流失较严重的区域,大力实施水土流失治理工程,重点治理黄河十大孔兑、呼伦贝尔市和兴安盟8个旗县的黑土区,到2020年,新增水土流失治理面积3.08万平方公里。对土地沙化较严重地区,推进封禁保护区和防沙治沙综合示范区建设,发挥生态系统的自我修复功能。

2.加强矿山生态治理与恢复

严格实施矿产资源开发环境影响评价,建设绿色矿山。加大矿山植被恢复和地质环境综合治理,开展病危险尾矿库和“头顶库”(1公里内有居民或重要设施的尾矿库)专项整治。强化历史遗留矿山生态修复,清理整顿已有矿产资源开发活动,组织实施好重大生态修复和环境治理工程,采取工程、生物措施,加大以采空区、沉陷区、露天剥离坑等为重点的矿山地质环境修复治理和地质环境综合治理力度,推进工矿废弃地修复和再利用,并选择典型区域进行试点示范。

  第六节  推进生态文明建设示范区创建  

研究制定《自治区级生态文明建设示范区管理规程》及盟市、旗(县、区)、乡镇(苏木)、村(嘎查)的相应指标体系,使自治区级生态文明建设示范区创建工作科学化、规范化、制度化。试点性推进环境保护模范城创建,环境保护模范城要与生态文明建设示范区创建统筹整合。持续提升生态文明建设示范水平,加强创建与环保重点工作的协调联动,改革完善创建评估验收机制。强化后续监督与管理,开展成效评估和经验总结,宣传推广现有的可复制、可借鉴的创建模式。到2020年,创建一定数量的国家级、自治区级生态文明建设示范市、旗(县、区)、乡(苏木)、村(嘎查)。

  第七节  扩大生态产品供给与服务能力   

1.推动生态产业发展

加强全区林业资源基地建设,促进产业高端化、品牌化、特色化、定制化,满足人民群众对优质绿色产品的需求。发展一批增收带动能力强特色经济林、林下经济、林业生物产业。逐步建立起与自治区现代农牧业相适应的现代草产业发展体系,培育优势饲草产业集聚区,推进优质牧草生产基地建设,打造优质草产品品牌。发展生态、绿色和有机农牧业,加快有机食品基地建设和产业发展,建设具有特色的有机食品加工生产基地,增加有机产品供给。 发展沙区新能源、特色砂石、现代农业型等沙产业,重视沙产业技术攻关和高端产品研发。

2.发挥生态服务功能

重视资源保护与开发利用相结合,强化风景名胜区和世界遗产的管理,加强风景名胜区保护利用设施建设。加大自然保护地、生态体验地的公共服务设施建设力度,开发和提供优质的生态教育、游憩休闲、健康养生养老等生态服务产品。加快建设生态标志系统、绿道网络、环卫、安全等公共服务设施,提高生态体验产品档次和服务水平。

3.修复城市生态系统

提高城市生物多样性,优化城市绿地布局,建设绿道绿廊,使城市森林、绿地、水系、耕地形成完整的生态网络。大力提高建成区绿化覆盖率,加快老旧公园改造,提升公园绿地服务功能。加强古树名木保护,严禁移植天然大树进城。发展森林城市、园林城市、森林小镇。开展城市山体、水体、废弃地、绿地修复,实施城市生态修复示范工程项目。到2020年,城镇人均公园绿地面积达到21平方米,城镇建成区绿地率达到35%。

  第八节  开展生态安全监测预警与监管   

1.建立生态监测体系与评估考核机制

建立“天地一体化”生态监测体系,加强卫星和无人机航空遥感技术应用,提高生态遥感监测能力。建立生物多样性地面观测体系,建设一批相对固定的生态保护红线监控点。全面开展生态保护红线、重点生态功能区、重点流域及城市生态评估,系统掌握生态系统质量和功能变化状况,开展县域生态资源资产评估试点。到2020 年,完成自治区的生态状况调查与评估,形成定期评估机制。将评估结果作为规划编制、生态补偿、领导干部政绩考核、生态环境损害责任追究、自然资源资产离任审计等生态监管制度的重要参考。

2.构建生态保护监控平台和预警体系

建立全区生态保护监控平台,加强生态监管信息化建设。充分运用互联网、遥感、物联网等技术手段,集成建立自治区生态保护和生物多样性数据库,并纳入生态环境大数据系统。研究建立生态系统和生物多样性预警体系,对生态系统变化、物种灭绝风险、人类干扰等进行预警,推动建立统一的监测预警评估信息发布机制。

3.加强开发建设活动生态保护与监管

以“生态保护红线、环境质量底线、资源利用上限和环境准入负面清单”“三线一单”为手段,强化空间、总量、准入环境管理。发挥战略环评和规划环评事前预防作用,减少开发建设活动对生态空间的挤占,合理避让生态环境敏感和脆弱区域。优化矿产资源开发布局,使矿产资源开发与自然生态环境承载能力相适应。合理布局旅游基础设施建设,基于生态承载力确定游客数量。加强交通运输项目中的生物廊道建设,减少生态阻隔,加强项目运营期的环境管理。

  

  第七章  强化全程风险管控,有效防范环境风险   

将环境风险管控纳入常态化管理,推动环境风险防控由事后应急管理向全过程管控转变,实现事前严防严控,事中响应、事后追责赔偿。“防”“控”并重,在核与辐射、重金属、危险废物、持久性有机污染物、危险化学品等重点领域做好全过程、精细化的环境风险防控与安全管理,守牢环境安全底线。

   第一节  加强环境风险管控   

1.加强环境风险源监管与防控

加大力度实施重点行业风险源管控,对全区已筛查的石油加工及炼焦业、化学原料及化学制品制造业和医药制造业3大类10中类35小类的重点行业环境风险源实施台账管理模式,建立环境风险源分类档案和环境信息数据库。强化危险化学品及持久性有机污染物等有毒有害化学物质的环境监管。严格控制环境激素类、高环境危害、高健康风险的化学品污染,实施环境激素类、高危害高风险化学品淘汰、限制、替代等措施。2017年底前,完成环境激素类化学品生产使用情况调查,禁止轻芳烃在农药行业的使用,全面禁止壬基酚聚氧乙烯醚在农药、印染、皮革行业作为溶剂使用;2019年起,禁止硫丹、全氟辛基磺酸及其盐类、全氟辛基硫酰氟生产、使用和进出口;2020年起,禁止六溴环十二烷的生产、使用和进出口。

2.开展环境风险管理与评估

加强企业环境风险管理,继续开展企业环境风险排查评估工作,推进分级分类管理,严格高风险企业监管。选择典型区域、工业园区开展区域环境风险评估,加强有毒有害化学物质环境与健康风险评估能力建设。监控评估水源地、农产品种植区及水产品集中养殖区风险,对重点风险源、人口密集区和环境敏感区域定期进行专项检查,对不符合环境要求的企业,坚决予以关停并转。“十三五”期间,全区环境风险事件总数累计下降10%。规划环评和建设项目都要进行环境风险评价,制定环境风险防范措施和环境风险应急预案。明确企业是环境风险防范的责任主体,提高企业的防范风险能力。

3.提高环境事件应急处置能力

健全自治区、盟市、旗县联动的环境事件应急网络,强化风险预警,推动环境应急与安全生产、消防安全预案一体化管理,加强对生产和使用危险化学品等有毒有害化学物质的单位做好应急预案管理,建立预案评估制度。加强应急监测能力,建设省、市环境应急物资储备库,推动专业化应急队伍建设,建立健全应急指挥决策系统。完善突发环境事件应急机制,提高与环境风险程度、污染物种类等相匹配的突发环境事件应急处置能力。

  第二节  推进重金属污染防治  

1.加强重点行业重金属污染防治

编制重金属污染防治规划。以铅、汞、镉、砷和铬重金属作为防控重点,在火电、有色金属生产加工、制革、电镀、铅蓄电池、电石法生产PVC、冶金等重点行业进行统筹规划治理。自2017年起,矿产资源开发活动集中的区域,逐步执行重点污染物特别排放限值。提高铅酸蓄电池等行业落后产能淘汰标准,逐步退出落后产能。制定涉重金属重点行业清洁生产技术推行方案,实施有色金属、制革、电镀等重点行业清洁化改造和综合整治,依法实施强制性清洁生产审核,鼓励企业采用先进适用生产工艺和技术。强化涉重金属工业园区和重点工矿企业的重金属污染物排放及周边环境中的重金属监测,自2017年起,所有重点涉重监控企业周边将全面开展,监测结果作为环境执法和风险预警的重要依据,加强环境风险隐患排查,向社会公开涉重金属企业生产排放、环境管理和环境质量等信息。加强汞污染控制,禁止新建采用含汞工艺的电石法聚氯乙烯生产项目,到2020年聚氯乙烯行业每单位产品用汞量在2010年的基础上减少50%;加强燃煤电厂等重点行业汞污染排放控制;淘汰含汞体温计、血压计等汞产品。

2.深化重点区域重金属污染防控

以乌拉特后旗、巴林左旗、克什克腾旗3个重点防控区为核心,开展污染产业密集、历史遗留污染突出、风险隐患较大的重金属污染区域综合整治。优化重金属环境质量监测点位,建立重金属环境监测体系。明确重点防控区防治任务,提出防治措施和配套ld体育中国官方网站,完善区域行业准入条件,实现区域重点重金属污染有效管控。严格执行重金属污染物排放标准并落实相关总量控制指标,到2020年,重金属污染综合防治达到国家考核目标控制要求。

    第三节  保障核与辐射安全  

1.加强核与辐射安全监管

加强放射源的生产、出厂、使用、转移、转让、退役全程信息化管理,实现移动放射源作业实时定位监管。规范核与辐射安全许可制度,许可证发放率达到100%。强化核与辐射安全监管,确保核设施、铀矿冶、伴生矿及核技术利用设施安全运行,严防金属制品放射性污染事件发生,含放射性稀土废渣安全贮存率和废旧放射源安全收贮率达100%,伴生矿开发利用废气、废水排放低于标准要求,铀矿冶设施满足防护和保护规定。加快实施口岸辐射环境安全管控,提高口岸进出口货物的安全监控能力。加快内蒙古包头放射性废物库安保升级,完成内蒙古包头20万立方米的放射性废物新库的选址、建设。推进核设施安全改进,促进中核北方核燃料元件有限公司外围规划限制区的划定,核燃料元件厂核安全关键岗位注册核安全工程师配备率达到100%。强化应急管理,提高反恐应急能力,完善应急预案体系,加强应急救援快速响应系统建设。开展核安全预警、水源地保护、城市电磁环境等区域性、流域性环境调查与评价,推进白云鄂博矿开发利用中放射性钍的环境影响与健康风险评估研究,构建环境与健康风险哨点监测网。核技术利用单位落实《核技术利用单位辐射安全管理标准化基本规范》,标准化建设率达100%。

2.有效控制电磁辐射污染

进一步强化电磁辐射设施建设项目严格履行环保“三同时”制度。开展电磁辐射设备(设施)申报登记工作,建立移动通讯基站、广播电视台站、变电站、输变电线路等电磁辐射设施的数据库管理系统,动态反映全区电磁辐射设施设备的总量、分布等情况。确保电磁辐射设施周围环境辐射水平低于控制限制要求。优化电磁场的空间分布,合理布局场源建设,有效控制超高压和特高压电力外送通道及其他电磁辐射影响,推进电磁辐射建设项目的规范化管理,逐步推广“绿色基站”、“绿色变电站”建设,定期对人口密集区重点电磁设施进行适时监督监测,及时公布环境质量信息,消除公众疑虑,确保信访案件调查率、处理率、回访率100%。

   第四节  提升固废处置水平   

1.提升危险废物环境监管能力

对危险废物产生、贮存、处置利用等企业建立明确的台账管理制度和环境信息共享平台,严格实施经营许可证制度,加大信息公开力度,加强日常监督检查。建立健全危险废物收集、运输、处置全程监管体系,提高处置和综合利用能力,促进危险废物综合利用行业产业化、专业化、规模化和市场化。改造提升危险废物集中处置设施,提高重点区域、含重金属固体废物安全处置能力,开展历史遗留危险废物排查和评估并制定实施安全处置方案。加强医疗废物全过程管理,与卫生、农业、运输、公安等部门协调配合,形成多部门共同参与的联防联控机制,做好突发疫情医疗废物应急能力和设施的储备与建设工作。建立区域医疗废物协同与应急处置机制,对处置设施进行规范化升级改造,推进收集系统向乡镇、村级卫生单位延伸。到2020年,危险废物处置利用率达100%,城市医疗废物基本实现无害化处置。

2.加强城镇生活垃圾污染控制

提高城市生活垃圾处理减量化、资源化和无害化水平,实现城镇垃圾处理设施全覆盖。限制一次性用品的使用,减少包装废弃物产生,健全再生资源回收网络,促进源头减量。建立完善废旧商品回收利用和处理体系,鼓励群众对生活垃圾实施分类,开展城乡生活垃圾分类收集和处理试点工作。按照分类、密闭、压缩要求升级改造现有生活垃圾收集、中转和运输,提高垃圾分类收运能力和水平。稳步推进垃圾集中处理设施建设,加强垃圾渗滤液处理,推行餐厨垃圾集中处理。对旧的垃圾堆放场和服务期满要封场的填埋场按照规范要求进行治理。加快县级垃圾处理设施建设,实现城镇垃圾处理设施全覆盖,到2020年,城镇生活垃圾无害化处理率达到95%,其中设市城市为100%,县城为98%,重点镇为95%,其他建制镇为90%以上。

3.提高一般工业固废处置水平

完善和落实有关鼓励固体废物综合利用和处置的优惠ld体育中国官方网站,拓宽废物综合利用市场。因地制宜的发展以煤矸石、粉矸石、粉煤灰、脱硫石膏、炉渣、冶炼废渣等为原料的新型建材工业;以高铝粉煤灰提取氧化铝为核心,对内蒙古中西部高铝煤炭资源进行高效利用;重点推进尾矿综合利用,主要包括铁尾矿伴生多金属的高效提取、富铁老尾矿低成本再选、传统尾矿建材的低成本高效率生产、低铁富硅尾矿高值整体利用、低成本充填和用于生态环境治理等方面。新建铁路、公路必须优先选用尾矿、粉煤灰等作为筑路材料,提高尾矿利用率。到2020年,全区工业固体废物综合利用率达到55%以上。有序推进废旧电子电器资源化利用,加快电子废物拆解和再生金属循环利用行业建设,规范引导行业发展。

  

   第八章  深化环保体制改革,创新环境管理模式   

以改体制、定制度、建机制、促投入、抓基层、强队伍为主线,以环境管理体制机制制度建设为重点,以环境信息化建设为统领,强化人才队伍建设,加强运行保障,建立与新时期环保任务需求相匹配的监管治理体系与治理能力体系,全面提高监管能力建设水平,实现环境监管能力系统化、科学化、法治化、精细化、信息化。

  第一节  创新生态环保体制机制   

强化“刚”性要求,增强“软”件提升,推进体制改革和机制建设。以创新发展为理念,统筹推进生态环保领域改革,全力推进管理体制机制制度创新。力争到2020年,完成生态环境保护管理体制机制的全面改革,环境监管水平迈上新台阶。

1.推进环保体制机制改革

——推进环保垂管体制改革。实行省以下环保机构监测监察执法垂直管理制度,组织制定我区改革实施方案,2018年6月底前完成垂直管理制度改革,进一步完善配套措施,健全机制;到2020年按照新制度高效运行。通过体制改革,有效落实对地方党委、政府及相关部门的监督责任,规范和加强地方环保机构和队伍建设,构建权责一致、分工合理、执行顺畅、监督有力的环境监测监察执法体系,实现自治区环境治理体系和治理能力的现代化。

——建立污染防治区域联动机制。完善乌海及周边地区等重点区域大气污染防治联防联控协作机制,其他区域要结合地理特征、污染程度、城市空间分布以及污染物输送规律,建立区域协作机制。开展按流域设置环境监管和行政执法机构试点,健全完善呼和浩特市、包头市水污染防治区域联动机制,通过会商方式决定跨市界河流水污染防治措施、方式及重大环境问题,建立统一的联动执法监察跨界环境污染纠纷处理及沟通机制、联合调查机制以及跨界流域水污染防治突发事件应急联动机制等具体措施。

2.加强生态环保制度建设

——加快实施排污许可制。认真落实国家《控制污染物排放许可制实施方案》,以改善环境质量、防范环境风险为目标,将污染物排放种类、浓度、总量、去向等纳入许可证管理范围,实现企业按许可证规定生产、排污,环保部门依证开展环境监管执法。2017年6月底前完成火电、造纸行业企业排污许可证申请与核发,2017年底前完成“大气十条”和“水十条”重点行业及产能过剩行业企业许可证核发工作。同时,积极推进环境管理制度的衔接整合,尽快形成以排污许可为核心,精简高效的总量控制和固定源环境管理制度体系。

——开展环境保护督察。严格执行《内蒙古自治区环境保护督察实施方案(试行)》。主要针对各盟市、部分旗县党委、政府及其有关部门和部分开发区、工业园区在国家和自治区生态文明建设和环境保护决策部署、“党政同责”“一岗双责”环境保护主体责任、中央环境保护督察反馈意见整改、解决突出环境问题等方面的落实情况开展督察,对整改情况适时组织“回头看”。通过“督政”与“查企”有机结合,推动各地加快解决辖区内环境突出问题。2017年底前,对12个盟市完成第一轮督察。

——实施生态文明绩效评价考核。贯彻执行国家《生态文明建设目标评价考核办法》、《绿色发展指标体系》、《生态文明建设考核目标体系》,研究制定自治区对各盟市的生态文明建设目标评价考核办法,把资源消耗、环境损害、生态效益纳入地方各级政府经济社会发展评价体系,对不同区域主体功能定位实行差异化绩效评价考核。通过健全完善生态文明建设目标考核评价制度和评价体系,加大生态环境保护考核权重,进一步强化指标约束,形成更加鲜明的环保工作导向。

——建立健全生态环境损害鉴定评估和赔偿制度。继续开展环境损害鉴定评估工作试点,在推动地方立法、完善技术规范、健全管理制度、加强能力建设等方面探索创新,提升全区的环境损害鉴定评估能力。加快推进环境损害司法鉴定工作,规范鉴定机构建设、收费标准、实施程序等,切实满足全区的环境损害诉讼需求。深入开展环境污染责任保险、环境公益诉讼等环境损害保障体系。逐步建立生态环境损害赔偿制度,2018年起,适时试行,到2020年力争初步构建责任明确、途径畅通、技术规范、保障有力、赔偿到位、修复有效的生态环境损害赔偿制度。

——编制自然资源资产负债表。研究探索确定我区生态底线,逐步推开森林、草原、土地、水资源、矿产和大气等六种自然资源资产负债表编制工作,建立自然资源资产数据库。在呼伦贝尔市开展自然资源资产审计试点。

——建立健全责任追究制度。建立重大决策终身责任追究及责任倒查机制,对在生态环境和资源方面造成严重破坏负有责任的干部不得提拔使用或者转任重要职务,对构成犯罪的依法追究刑事责任。严格执行自治区《党政领导干部生态环境损害责任追究实施细则(试行)》。实行领导干部自然资源资产离任审计,在伊金霍洛旗和阿尔山市开展重点自然资源资产领导干部离任审计试点工作。从2018年起,进一步扩大审计范围,逐步建立起经常性、常态化的自然资源资产离任审计监督制度。

  第二节  建立环境保护市场机制  

1.推行排污权交易制度

在总结排污权交易试点经验的基础上,推进排污权交易市场化改革,探索将排污权交易制度融入排污许可“一证式”管理体系,对现有排污单位实行排污权有偿取得,推行新、改、扩建项目排污权通过市场公开出让方式取得。

2.发挥财税价格ld体育中国官方网站作用

发挥财政税收ld体育中国官方网站引导作用,按照国家统一部署,开征环境保护税,全面推进资源税改革,逐步将资源税扩展到占用各种自然生态空间范畴。鼓励在城市生活污水、垃圾处理、环境监测、土地修复及技术性环境规划编制等领域实施政府购买环境公共服务;加大政府强制采购节能环保产品力度,扩大政府采购节能环保产品范围,不断提高节能环保产品采购比例,形成示范效应。制定并实施“以奖代补”、“先投后补”等激励ld体育中国官方网站。完善收费和价格机制,将污泥处理费用纳入污水处理成本,严格执行国家污水处理收费标准;落实对燃煤发电机组新建或改造环保设施实行环保电价加价,以及燃煤电厂超低排放环保电价等支持ld体育中国官方网站。生态环境大数据、云计算用电竞价列入优先交易范围,使目标交易到户电价达到0.26元/千瓦时。加快制定并实施秸秆综合利用政府补贴相关ld体育中国官方网站,促进秸秆综合利用。通过名誉奖励和适当ld体育中国官方网站支持,鼓励环保“领跑者”的技术研发、宣传和推广,为环保“领跑者”创造更好的市场空间。建立健全环保产业统计指标体系。

3.加快构建绿色金融体系

按照国家《关于构建绿色金融体系的指导意见》及《内蒙古自治区培育发展绿色基金工作方案》等要求,建立并进一步发展壮大“内蒙古自治区环保基金”,充分发挥其引领作用,通过专业化管理和市场化运作,有效放大政府资金使用效益。鼓励金融机构发展基于排污权等环境权益的融资工具,拓宽企业绿色融资渠道,积极推行排污权交易由现行定向定额的有偿使用向市场竞价交易转变,探索推动环境权益及其未来收益权切实成为合格抵质押物,鼓励金融机构开发基于环境权益抵质押融资产品。发展环境权益回购、托管等金融产品。通过提供再贷款和建立专业化担保机制等措施,促进绿色信贷发展。推动证券市场支持绿色投资,支持地方和市场机构通过专业化的担保和增信机制支持绿色债券的发行。在中央或自治区财政给予支持的垃圾处理、污水处理等公共服务领域,探索开展对新建项目“强制”应用PPP模式的试点工作。

4.建立生态保护补偿机制

执行《ld体育中国官方网站办公厅关于健全生态保护补偿机制的实施意见》,进一步完善自治区国家重点生态功能区财政转移支付办法,逐步增加对国家和自治区重点生态功能区、生态多样性优先保护区、自然保护区的转移支付力度。试点建立黄河流域上下游等补偿机制,争取将我区滦河流域纳入京津冀水源涵养区生态补偿试点。探索建立自治区生态保护补偿基金。完善生态产品价格形成机制,使保护者通过生态产品交易获得收益,推动建立用水权、排污权、碳排放权初始分配制度和建设交易平台。探索政府与社会资本合作开展生态补偿模式,鼓励有能力的第三方进入生态补偿交易市场,积极推进第三方评估、检测、服务和生态受损地区的环境恢复治理。到2020年,实现森林、草原、湿地、荒漠、河流和耕地等重点领域和禁止开发区域、重点生态功能区等重要区域全覆盖,探索建立起跨地区、跨流域补偿试点,初步建立多元化补偿机制。

5.培育环境治理市场主体

按照国家《关于培育环境治理和生态保护市场主体的意见》及《内蒙古自治区推行环境第三方治理和服务实施方案》等要求,组建环境治理和生态保护领域的国有资本投资公司,鼓励政府投融资平台和社会资本建立混合所有制企业,形成政府、企业、社会三元共治新格局,推动建立排污者付费、第三方治理的治污新机制,提升我区污染治理水平。整合全区环保人才、技术、资质和资产的优势资源,加强国内外、区内外的行业合作和交流,吸收先进的环境治理新技术和优秀研发团队,采取增资扩股、股权多元等市场化运作模式,实现多元化目标。重点支持一批环保骨干企业,大力促进中小微企业快速成长,攻克重点区域、重点行业治污难题,构建成熟商业模式,增强企业竞争力。深化环境服务试点,创新区域环境治理一体化、环保“互联网+”、环保物联网等污染治理与管理模式。 对以政府为责任主体的城镇污染场地治理和区域性环境整治等,采用环境治理依效付费与环境绩效合同服务等方式引入第三方治理。强化自治区环保产业协会的服务职能,探索实施第三方治理企业黑名单制度,加强环境治理市场信用体系建设。到2020年,培育一批具有较高专业化水平、创新能力和市场竞争力的环境第三方治理骨干企业,环境第三方治理的新业态和新模式趋于成熟。

  第三节  培育环保产业健康发展   

制定内蒙古自治区《关于加快发展全区环保产业的指导意见》,培育环保产业新业态,规范环保产业市场秩序,促进环保产业健康发展,助推成为经济新动能。针对我区环保产业发展中呈现的“散小低弱”态势,采取“ld体育中国官方网站引领、市场拉动、科技驱动、系统提升”的整体发展战略,建立富有协调凝聚能力的环保产业组织体系和行业服务体系。以引进环保技术为主线,加强对引进技术的消化、吸收和再创新,突破一批具有重大支撑作用的环保关键技术,以应用环保装备为主导,加强水、气、土壤等污染防治。加强资源循环利用,推进大宗工业固体废物综合利用,建设“城市矿产”工程。推动环保产业集聚发展,以“环保保姆”、“ 环保管家”、环境绩效合同服务等创新服务方式推进重点示范工程建设,发展壮大 “互联网+环保”、环境大数据及分析应用、第三方环保综合服务、新型环保服务等领域的环保服务业。通过设立环保产业园和创业园,发展“蓝天”、“碧水”、“青山”、“净土”四大板块,将环保产业打造成我区新的经济增长点。

  第四节  加强生态环境大数据应用  

落实国家《生态环境大数据建设总体方案》要求,以环境信息化建设为统领、智慧环保为目标,应用物联网、云计算、大数据、移动互联网等新技术,建立统一实时在线生态环境监测监控系统,实现生态环境质量、重点污染源、生态环境状况监测监控全覆盖,形成环境立体感知、管理协同高效、服务内外一体的环境监管模式。加快推进生态环境大数据应用试点建设,统筹建设大数据环保云平台、管理平台及应用平台,打造智能网络体系,推进基础设施资源、数据资源全面整合共享,加快环保系统内部数据整合和相关部门外部数据联通工作,出台《生态环境数据共享管理办法》、生态环境大数据工程建设总体技术要求等管理制度和标准规范。在重点区域、重点流域、重点行业等方面开展大数据分析与应用,将成果应用于环境质量自动监测、重点企业在线监控、环境监管执法、环保目标考核、环评审批和管理、环境信用评价、排污许可“一证式”管理等领域,提供执法、审批、监测一致性检验,大幅提高管理的规范性和有效性,为各类标准、规范和空间管制方式的改进提供有力的数据支持。完善生态环境公共服务,构建“一站式”办事平台,全面推进网上办事,加强政府网站、官方微博微信等基于互联网的信息平台建设,提升信息公开服务质量,推动传统公共服务数据与移动互联网等数据的汇聚整合,提供有效便捷的全方位信息服务。创新管理体制和运营模式,通过资产和资本“下海”,数据采集、存储和分析“上云”,数据成果和服务“入市”,推动全区生态环境大数据向市场化、产业化方向迈进。到2020年,实现生态环境综合决策科学化、生态环境监管精准化、生态环境公共服务便民化。

  第五节  建设生态环境监测网络   

按照《内蒙古自治区生态环境监测网络建设工作方案(试行)》要求,组织制定《自治区生态环境监测网络建设方案实施计划(2016-2020)》,做好国控城市站、地表水国控监测断面事权上收工作,设置土壤环境质量国控监测点位,统一规划布局,整合优化环境质量监测点位,合理划分自治区、盟市、旗县三级监测事权,推动污染源监督性监管重心下移和环境执法监测转变。加快自治区生态环境监测网络建设,尽快实现环境质量、重点污染源、生态状况监测全覆盖;强化环境风险防控体系建设,严格核与辐射环境监管,完善应急预案和实施程序,加快重金属环境质量监测体系建设,积极避免和应对环境突发事件影响;全面开放服务性监测市场,在基础公益性监测领域积极推行政府购买服务,推动环境监测服务社会化、制度化、规范化。力争到2020年,全区生态环境监测网络基本实现环境质量、重点污染源、生态状况监测全覆盖,各级各类监测数据系统互联共享,监测预报预警、信息化能力和保障水平明显提升,监测与监管协同联动,初步建成区域统筹、天地一体、上下协同、信息共享的生态环境监测网络,构建生态环境监测大数据分析应用平台,使生态环境监测能力与生态文明建设要求相适应。

  第六节  提升环境监察执法能力   

强化环境监察执法,建立健全环境监察体系,加强基层环境执法工作,完成自治区以下环保监察执法垂直管理制度改革。建立自治区环境保护监管网格化管理体系,不断提升环境监管执法水平,进一步落实属地环境保护监管主体责任,按照“属地管理、分级负责、无缝对接、责任到人”的原则,加强污染源自动监测体系建设,强化监测监控数据对于监察执法的应用,逐步建立“全方位、全覆盖、无盲区”的环境保护监管网络。落实新环保法及配套办法执行情况定期通报制度,加强行政执法与刑事司法联动,健全共享平台、会商制度和联合执法机制,加大联合执法检查力度。加快推进全区移动执法系统建设,依托生态环境大数据和科技手段,全面提高环境监察工作效率、规范执法行为,实现信息化监督、痕迹化执法和精细化管理。到2017年底, 100%的环境执法机构(不包括工业园区)要配备使用便携式手持移动执法终端;到2020年,全社会形成环境保护“执法科学、守法自觉”的新常态。

  第七节  加强环境监管基础保障   

继续强化监测、监察、在线监控、科研、信息、宣教、固废、统计等基础能力建设,特别加强基层环保能力建设,全面提升自治区环境监管能力建设水平。从自治区到旗县各级深入推进环境监测、监察、在线监控、信息、辐射、宣教等监管能力运行保障机制建设,强化生态环境监测网络、污染源在线监控网络、环境信息网络等的运行保障,根据事权完善经费保障渠道和机制,按照有关规定,保障监测、监察、预警与应急、信息、污染源在线监控等运行经费。力争到2020年,我区环境监测、监察、在线监控、环境信息、辐射环境监测、宣教、固废管理等监管能力机构建设能够实现自治区、盟市、旗(县、区)三级全覆盖,综合业务能力取得突破性进展。

   第八节  强化环保人才队伍建设   

认真贯彻落实国家《生态环境保护人才发展中长期规划(2010—2020年)》和《2010—2020年深化干部人事制度改革规划纲要》,牢固树立人才资源是第一资源的理念,遵循以用为本、高端引领、优化发展的原则,以党政人才、专业技术人才和环保产业人才为主体,以高层次创新型人才、急需紧缺专业人才和基层实用人才为重点,以重大人才工作项目为依托,不断扩大人才队伍的数量,提高人才队伍的素质,优化调整人才队伍结构,加强高端人才开发培养,实施人才体制机制创新,提升人才发展的基础保障能力,使未来一段时期自治区生态环保人才队伍建设出现全面推进、重点突破的局面。加强生态环境监察执法和守法保障人才队伍建设,打造数量与结构合理、适应自治区生态环保发展需要的专业技术人才(包括科研人才、监测人才、信息与宣教人才、产业与工程技术人才、急需紧缺专业人才、基层人才)队伍。到2020年,盟市、旗县基层环保人才队伍数量增加速度高于全国平均水平,人才素质明显提高。硕士以上学历和拥有中高级职称人才分别占生态环保人才比例达到 5%和33%以上,其中,监察执法人才中大学本科以上学历的占 70%以上;监测人才中大学本科以上学历的占 80%以上。

     第九章  实施六大重点工程,保障规划顺利推进  

为有效推进主要任务实施,保障规划目标实现,规划重点实施大气污染治理、水污染治理、土壤污染治理、生态保护与修复、重点领域环境风险防范、环境监管能力建设等六大类重点工程。建立项目库,强化项目绩效管理。项目投入以企业和地方政府为主,国家和自治区财政应当予以支持。

          第十章  强化实施保障措施,严格规划评估考核  

  第一节  落实环保职责,严格评估考核   

按照中央“党政同责、一岗双责”的要求,实行党政领导环境保护目标责任制,严格实施《自治区党委、政府及有关部门环境保护工作职责》。各级人民政府是规划实施的责任主体,要把生态环境保护目标、任务、措施和重点工程纳入本地区国民经济和社会发展规划,制定规划实施分工方案,明确各部门工作任务,各部门要各司其职,各负其责,密切配合,加大规划实施力度。严格规划实施评估考核,自治区环境保护厅要会同有关部门定期对各盟市环境质量改善、重点污染物排放、生态环境保护重大工程进展情况进行调度,并每年向自治区人民政府报告,结果向社会公开。在2018年、2020年底,分别对本规划执行情况进行中期评估和终期考核,评估考核结果向环境保护部和自治区政府报告,并作为对领导班子和领导干部综合考核评价的重要依据。

   第二节  完善法制建设,强化责任追究  

以《中华人民共和国环境保护法》及相关法律法规立法与修订为基础,完善自治区环境保护方面法规、规章体系。制定《内蒙古自治区饮用水水源保护条例》,推动制定《内蒙古自治区辐射污染防治条例》。加大执法、处罚力度,落实执法责任制,强化对执法主体的监督。初步构建责任明确、途径畅通、技术规范、保障有力、赔偿到位、修复有效的生态环境损害赔偿制度。研究建立和完善领导干部自然资源资产离任审计和生态环境损害责任终身追究等制度,组织开展自治区《开展领导干部自然资源资产离任审计试点实施方案》,严格执行自治区《党政领导干部生态环境损害责任追究实施细则(试行)》,依法依规依纪追究相关人员责任。

  第三节  加大环保投入,拓宽融资渠道   

加大财政资金投入,按照财政管理体制和相关规定,做好生态环保经费保障。充分发挥财政资金的引导和带动作用,鼓励民间资本和社会资本对生态环保的投入,建立政府、企业、社会多元化投融资机制,拓宽融资渠道。积极争取国家大气、水、土壤、重点生态保护治理等污染防治专项资金,建立环保基金,吸纳社会资本,破解资金约束。推进实施政府与社会资本合作(PPP),鼓励和引导银行业金融机构加大对生态环境保护与污染防治项目信贷支持力度,推行绿色信贷。完善和健全税收、收费ld体育中国官方网站。

  第四节  加强科技创新,助推产业升级   

加快环境科技创新体制的改革,构建环境保护技术创新与产业化发展体系,搭建生态环保科技创新平台,加强重点实验室、工程技术中心、科学观测研究站、环保智库等建设,加强技术研发推广。推动建立环保装备与服务需求信息平台、技术创新转化交易平台,引导企业与科研机构和高校院所加强合作,强化企业创新主体作用,推动环保技术研发、科技成果转移转化和推广应用。针对大气、水、土壤等问题,实施重点生态环保科技专项,重点开展典型脆弱生态修复与保护研究,火电、水泥等行业脱硫脱硝技术,VOCs控制技术,雾霾污染机理与控制技术,造纸、酒精、发酵、医药、淀粉废水深度处理,农村和农业面源污染综合防治,重金属污染治理,土壤修复、矿山生态环境综合整治等先进适用技术的研发与应用,建立一批污染治理示范工程。大力发展环保产业,努力打造环保产业核心区,鼓励推行第三方污染治理,发展环保服务总承包和环境治理特许经营模式,培育形成新的经济增长点。

  第五节  强化信息公开,加强公众参与  

完善信息公开工作机制,编制《内蒙古自治区环境保护厅环境信息公开办法》、修订《内蒙古自治区环境保护厅信息公开规则》等具体工作办法,研究制定企业环境信息公开管理办法,加大信息公开力度。定期通报环境状况、重要ld体育中国官方网站措施、突发环境事件和企业环境信息,保障公众环境知情权;建立公众参与的有效渠道,利用12369环保热线、报纸、广播、电视等传统媒体和网络信息化平台等新兴媒体,扩大公众环境参与权;推进生态环境大数据共享开放,实施政府数据资源清单管理,强化公众环境监督权。完善24小时舆情监测制度,解决媒体和群众关注的环境问题,切实维护全区社会稳定和环境安全。完善公众参与机制,充分发挥舆论导向作用,形成政府信息公开与群众监督的社会共治体系。

  第六节  加强宣传教育,培育生态理念   

准确把握宣传教育是环境保护的核心工作定位,全面加大生态环保宣传教育力度,提高全社会生态环境保护意识。建立新闻发布机制,建设新媒体矩阵,充分发挥传统媒体和新媒体作用,营造公众参与氛围。加强生态文化理论研究,鼓励生态文化作品创作。组织环保公益活动,丰富环保宣传产品。抓好生态环境教育等各类培训,推进环境友好学校、环境教育基地等示范创建活动。加强环保社会组织、环保志愿者的能力培训,引导培育环保社会组织专业化成长。加强宣教能力建设,整合宣教资源、加强队伍建设,提高宣教工作专业化水平。地方各级人民政府、教育主管部门和新闻媒体要依法履行环境保护宣传教育责任,把环境保护和生态文明建设作为践行社会主义核心价值观的重要内容,实施全民环境保护宣传教育行动计划。引导抵制和谴责过度消费、奢侈消费、浪费资源能源等行为,倡导勤俭节约、绿色低碳、文明健康的生活方式和消费模式,形成崇尚生态文明、共促绿色发展的社会风尚。



信息来源:自治区人民政府办公厅

您还未登录,请登录后进行收藏!

是否“确认”跳转到登录页?