2025-10-30
| 索 引 号 | 主题分类 | 工业、交通 \ 其他 | |
| 发布机构 | 自治区人民政府办公厅 | 文 号 | 内政办发〔2021〕63号 |
| 成文日期 | 2021-10-22 |
各盟行政公署、市人民政府,自治区各委、办、厅、局,各大企业、事业单位:
经自治区人民政府同意,现将《内蒙古自治区“十四五”工业和信息化发展规划》印发给你们,请结合实际,认真贯彻落实。
2021年10月22日
(此件公开发布)
内蒙古自治区“十四五”工业和信息化发展规划
目录
第一章 发展基础
第一节 发展成就
第二节 面临形势
第二章 发展思路、原则和目标
第一节 指导思想
第二节 基本原则
第三节 主要目标
第三章 高质量建设“两大基地”
第一节 优化升级能源和战略资源基地
第二节 做优做精绿色农畜产品加工基地
第四章 提升产业链供应链水平
第一节 培育现代装备制造产业集群
第二节 培育新型化工产业集群
第三节 培育新材料产业集群
第四节 培育有色金属加工产业集群
第五节 培育生物医药产业集群
第五章 提高技术创新能力
第一节 强化企业创新主体地位
第二节 支持创新平台建设
第三节 加强科技创新和成果转化
第六章 推动制造业绿色发展
第一节 严格控制“两高”行业规模
第二节 加快淘汰落后产能
第三节 加大绿色化改造力度
第四节 构建绿色制造体系
第七章 推动产业数字化转型
第一节 加快完善新一代信息基础设施
第二节 推动新一代信息技术和大数据应用
第三节 提升安全保障能力
第八章 促进企业融通发展
第一节 培育大型骨干企业
第二节 提升中小企业专业化能力
第三节 提升服务企业能力
第九章 深化开放合作
第一节 深入推进对外开放
第二节 深入推进对内协作
第十章 实施保障
“十四五”时期是开启全面建设社会主义现代化国家新征程的第一个五年,是自治区工业和信息化谱写高质量发展新篇章的关键五年。为贯彻落实《内蒙古自治区国民经济和社会发展第十四个五年规划和2035年远景目标纲要》,牢牢立足“两个屏障”“两个基地”和“一个桥头堡”战略定位,促进工业转型升级,推动工业化与信息化深度融合,结合自治区实际,编制本规划。
第一章 发展基础
第一节 发展成就
“十三五”时期,面对国际国内经济发展的复杂形势、经济下行压力持续加大的严峻挑战、新冠肺炎疫情的严重冲击,全区上下认真贯彻落实党的十九大和十九届二中、三中、四中、五中全会和习近平总书记对内蒙古重要讲话重要指示批示精神,围绕做好“六稳”工作、落实“六保”任务,实施了一系列稳增长、调结构、促改革ld体育中国官方网站措施,工业和信息化发展取得新成就。
工业发展基础进一步稳固。总量规模不断做大,工业增加值达到5500亿元以上,年均增长4.5%左右。建成重点工业项目1240个(50亿元以上重大项目34个),工业固定资产投资累计完成9300亿元。能源和基础原材料保障能力稳步增强,煤炭、焦炭、PVC、甲醇、烯烃、电解铝、铁合金等大宗工业产品全国市场占有率达到28.3%、7.8%、20.3%、21.9%、33.4%、14.3%、26.5%,分别比2015年提高4个、1个、6.1个、4个、11.9个、6个和10个百分点,稀土化合物市场占有率突破70%。
产业结构进一步优化。过剩产能、落后产能有序退出,累计化解煤炭过剩产能4639万吨、钢铁过剩产能346万吨,取缔“地条钢”243万吨,退出水泥熟料产能1070万吨。资源就地加工转化水平稳步提高,煤炭、甲醇、电石、电解铝、稀土、农畜产品就地转化率分别达到38%、89%、75%、65%、70%和64%。制造业稳步发展,增加值年均增长8%左右,高于工业增加值年均增速3.5个百分点。新兴产业快速发展,增加值年均增长13%左右,高于工业增加值年均增速8.5个百分点。
绿色发展取得新成效。实施“能效领跑者”专项行动,原煤、水泥、硅铁、烧碱等单位产品综合能耗达到3.6、79.4、1763.6、381.7千克标准煤/吨,分别比国家能耗限额标准先进值低1.5、8.6、6.4、118.4千克标准煤/吨。工业用水持续下降,万元工业增加值用水量15.7立方米,比2015年下降34.8%。绿色制造体系初步建立,创建绿色工厂102家、绿色产品31个、绿色供应链4条、绿色园区15个,制定绿色制造标准23项,其中,3项成为国家标准。自然保护区内工业企业全部退出,危险化学品企业搬迁改造任务全部完成。
信息化水平进一步提升。信息基础设施优化升级,建成呼和浩特国家级互联网骨干直联点、中蒙俄国际光缆和乌兰察布直通北京光缆,全区网络出区带宽达到22.5Tbps,4G无线网络覆盖率达到98%。5G基站突破1万座,率先在矿产资源开发领域推广应用5G技术。“互联网+先进制造业”稳步推进,两化(工业化、信息化)融合水平指数达到50.3,实现规模以上工业企业对标全覆盖;建成特色工业互联网平台11个,接入企业1872户;实施“万企登云”行动,登云企业达到1.3万户。大数据中心建设稳步推进,服务器装机能力达到120万台,居全国首位,和林格尔新区大数据产业核心区、乌兰察布大数据产业园初具规模。无线电频谱资源配置进一步优化,无线电频率使用总体安全。
工业园区承载能力进一步增强。经济规模不断壮大,工业园区总产值接近1.2万亿元,产值超百亿的38个,超500亿元的6个。园区布局整合优化,园区数量由112个整合为56个,规划面积由7285.5平方公里减少至5077.8平方公里,工业园区亩均产值达到55万元。基础设施进一步完善,污水处理、集中供热、渣场设施实现自治区级以上工业园区全覆盖,新增污水处理能力81.3万吨/日、固废集中存储能力15.5亿吨、供热面积2465.9万平方米,建成管网10683千米、标准厂房216万平方米。
中小企业发展进一步加快。中小企业发展环境明显改善,出台《内蒙古自治区中小企业促进条例》,清理拖欠民营企业中小企业账款1062.4亿元,建立起防止拖欠民营企业中小企业账款长效机制;累计安排“助保贷”资金14亿元,为1331户中小企业担保贷款129亿元;开办“中小企业ld体育中国官方网站大讲堂”,建成“14+N”中小微企业服务体系,搭建中小企业公共服务平台,1951家服务机构、2.6万户中小企业入驻平台。
总体看,“十三五”以来自治区工业和信息化发展成就突出,站上发展新台阶,但也面临一些突出问题。一是制造业发展不充分。制造业占GDP比重13.3%,不到全国平均水平的一半,新兴产业规模小、贡献少,转方式调结构任务艰巨。二是创新支撑能力不足。2019年规模以上工业企业研发经费支出占营业收入比重0.7%,约为全国平均水平的一半;规模以上工业企业中开展科技研发活动的占比9.9%,低于全国平均水平24.3个百分点。三是能源消费增长过快。“十三五”能源消费增量8119万吨标准煤,超过国家下达能耗增量1.3倍,单位GDP能耗不降反升,五年累计增长超过15%。
第二节 面临形势
我国经济已经转向高质量发展阶段,“十四五”时期,自治区工业和信息化发展环境发生深刻变化,既有发展新机遇,也面临许多风险挑战。
从机遇看,国家深入推进生态文明建设,促进经济社会发展全面绿色转型,自治区坚定不移走以生态优先、绿色发展为导向的高质量发展新路子,有利于促进制造业清洁化生产、绿色化改造、低碳化发展,构建绿色制造体系。国家实施制造强国、网络强国战略,自治区把发展先进制造业、推进产业数字化转型作为今后一个时期的重大部署,为推动制造业高质量发展、工业化和信息化深度融合带来重大历史机遇。国家加快构建以国内大循环为主体、国内国际双循环相互促进的新发展格局,自治区推动“两个基地”绿色化高质量发展,促进产业链供应链现代化,有利于更多“蒙字号”工业产品拓展市场,开辟发展新空间、催生发展新机遇、培育发展新业态。
从挑战看,经济发展不稳定性不确定性因素增加,新冠肺炎疫情影响广泛深远,经济下行压力依然较大,“稳增长”面临更大压力。产业结构倚能倚重,转方式调结构提质效十分紧迫。投资结构偏能偏重,在能耗“双控”、环境约束全面趋紧背景下,“稳投资”面临严峻挑战。5G网络技术应用、工业互联网、大数据应用、人工智能等工业领域数字经济发展相对滞后,产业智能化升级、数字化赋能任务艰巨。
“十四五”时期必须进一步解放思想,切实增强大局意识、紧迫意识和忧患意识,抢抓机遇,破解难题,持之以恒推动工业和信息化高质量发展。
第二章 发展思路、原则和目标
第一节 指导思想
高举中国特色社会主义伟大旗帜,以习近平新时代中国特色社会主义思想为指导,深入贯彻党的十九大和十九届二中、三中、四中、五中全会精神,全面落实习近平总书记对内蒙古重要讲话重要指示批示精神,完整、准确、全面贯彻新发展理念,以深入推进供给侧结构性改革为主线,以改革创新为根本动力,以调结构、转功能、提质效为主攻方向,锚定碳达峰、碳中和目标,统筹发展和安全,高质量建设“两个基地”,高标准培育五大先进制造业集群,高水平打造若干优势产业链,持续推动产业高端化、绿色化、智能化发展,主动融入以国内大循环为主体、国内国际双循环相互促进的发展新格局,加快建设现代化产业体系,努力走出一条符合战略定位、体现内蒙古特色,以生态优先、绿色发展为导向的高质量发展新路子。
第二节 基本原则
——坚持调结构转功能。完整、准确、全面理解和贯彻新发展理念,找准在全国构建新发展格局中的定位,围绕基础产业促延伸、传统产业搞升级、特色产业增动能,立足绿色低碳、高附加值特征谋划、储备、实施项目,加快培育增长新引擎,持续提升发展质量效益。
——坚持创新驱动发展。坚持把创新驱动作为推动工业和信息化高质量发展的战略支撑,促进创新链、产业链、ld体育中国官方网站链、资金链深度融合,搭建技术创新平台、技术转化平台,提升企业创新能力,促进发展方式由要素驱动向创新驱动转变,由外延扩张向内涵提升转变。
——坚持绿色安全发展。坚持生态优先、绿色发展导向,牢固树立生态环境底线思维,严格按照“三线一单”要求布局工业生产力。围绕碳达峰、碳中和目标,落实能耗、水耗“双控”目标任务,推动全产业链、全生命周期绿色低碳循环安全发展,打造能源梯度利用、资源接续保护、生态环境友好的绿色制造体系。
——坚持统筹协调发展。锻长板、补短板,延链补链强链,培育先进制造业集群,促进产业间协调发展,提升产业链供应链现代化水平。增强链主企业、龙头企业带动作用,培育“专精特新”中小企业,推动大中小企业融通创新。落实东北振兴、西部大开发、黄河流域生态保护和高质量发展战略,推动呼包鄂乌一体化发展,促进自治区东、中、西部地区差异化协调发展。
——坚持深化改革开放。聚焦补短板深化供给侧结构性改革,增加先进产能供给,提高供给质量。推进关键ld体育中国官方网站、重点领域改革,形成有利于发展活力充分释放、资源要素高效配置、发展环境更加优化的ld体育中国官方网站体系。积极融入国内大循环、国内国际双循环,增强内蒙古制造影响力。
第三节 主要目标
质量效益目标。发展基础更加稳固,新兴产业和先进制造业快速发展,产业结构和布局进一步优化,产业链供应链现代化水平进一步提高,高质量发展取得新成效。“十四五”期间,工业增加值年均增长6%,工业固定资产投资累计完成1.2万亿元,制造业增加值占GDP比重达到16%,工业园区亩均产值较2020年增长18%左右,链主企业、大型骨干企业、“专精特新”中小企业、“小巨人”企业数量明显增加,带动力明显增强。
“双碳双控”目标。“双碳”阶段性目标和能耗“双控”目标全面落实,倚能倚重发展模式明显转变,重点用能行业单位产品能耗优于国家能耗限额先进值,工业用水强度继续下降,绿色发展水平实现新提高。到2025年,单位工业增加值能耗、单位工业增加值CO2排放和污染物排放指标完成国家下达目标任务,单位工业增加值用水量较2020年下降10%。
科技创新目标。创新体系更加协同高效,企业研发投入稳步增长,企业技术创新实现新突破。到2025年,规模以上工业企业研发经费支出占营业收入比重达到1%,高新技术企业和科技型中小企业实现倍增,分别达到2000家和4000家。
数字化发展目标。5G等新一代信息基础设施更加完善,信息化与制造业深度融合,5G技术应用、智能制造、工业互联网、智慧园区等重点领域信息化建设取得新成效,产业智能化升级、数字化赋能取得新进步。到2025年,建成3—5个国家工业互联网二级综合标识解析节点,“登云”企业实现倍增,规模以上工业企业生产设备数字化率达到60%、工业互联网平台普及率达到35%,工业园区全部建成智慧园区。

第三章 高质量建设“两大基地”
统筹产业发展和生态环境保护,推进能源和战略资源基地建设,延伸农畜产品加工产业链条,提升农畜产品精深加工水平和附加值,更好保障国家生态安全、能源和战略资源安全,稳定农畜产品供给。
第一节 优化升级能源和战略资源基地
依据生态环境承载力,有序高效开发能源资源,大力发展现代能源经济,推动形成多能互补、综合利用、集约高效的能源生产供应方式,保护性开发稀土等战略资源,高值化利用战略资源,为确保国家能源和战略资源安全、满足自治区经济发展需求提供坚实有力支撑。
煤炭。统筹生态环境保护与煤炭开发生产,科学确定煤炭开发布局、开发秩序和开发强度,加快淘汰煤炭落后产能,有序释放先进产能,稳定煤炭产量,增强供给、储备和调节能力,推进煤炭清洁高效利用。加快建设绿色煤矿、智能煤矿,到2025年生产煤矿全部达到绿色矿山标准、智能煤矿标准。
电力。优化电力结构,大力发展可再生能源,建设千万千瓦级新能源基地,进一步提高非化石能源装机比重。坚持就地消纳与外送并举,集中式与分布式开发并举,促进可再生能源高比例发展。建设“风光氢储一体化”“源网荷储一体化”示范项目,最大化开发利用风光资源。围绕满足区内需求、外送配套,适度布局火电项目。实施传统燃煤机组改造,降低煤耗水耗和污染物排放。
油、气和氢能。加大油气资源勘探开发力度,推动区内油气增储上产,提高油气资源接续能力和自给能力。落实国家油气产能储备和替代要求,重点在鄂尔多斯适度布局煤制油、煤制气项目,增强油气保障能力。抢抓氢能产业进入市场化临界点战略性机遇,推进氢气制取、存储、运输、应用一体化发展,支持鄂尔多斯、乌海申报加入国家氢燃料电池汽车示范城市群。
稀土等战略资源。以战略高度、全球视野、全局观念,加强稀土资源勘查和储量评价,增强储备能力,加大保护力度。绿色高效开发稀土资源,严格总量控制,保障原料供给,提高稀土资源综合利用率,建设世界最强的稀土原料基地。推广应用冶炼分离新技术、新工艺、新设备,打造稀土勘查、开发、利用、回收全产业链,逐步实现稀土集约节约和循环高效利用,保障稀土资源和产业安全。支持北方稀土做大做强,完善和提升包头稀土产品交易所功能,建设世界最大的稀土交易中心。对晶质石墨、萤石等极具潜在优势的战略性矿产资源,在未实现高端化技术应用期间,实施生产总量控制。加大铜、铁、锡、镍、钾盐、磷等紧缺矿产勘查力度,优化开发铜、镍、铬、锰、金、银、钾盐、天然碱等矿产资源。落实生态环保要求,同步推进绿色矿山建设。
第二节 做优做精绿色农畜产品加工基地
围绕建设农畜产品生产基地,突出绿色、天然、有机等品质特点,发挥龙头企业和优势品牌引领作用,推动基地建设、行业整合和品牌运营,做优做精绿色农畜产品加工产业。农畜产品加工业与农牧业产值比例由2020年的1.3∶1提高到2025年的2.8∶1。
乳品加工。重点在嫩江、西辽河、黄河流域和呼伦贝尔、锡林郭勒草原等优势奶源区集中布局一批鲜奶加工项目,到2025年,新增鲜奶加工转化能力300万吨,基本与1000万吨鲜奶产量相匹配。支持伊利现代智慧健康谷和蒙牛中国乳业产业园建设,提升核心竞争力,打造世界级企业和国际品牌。优化产品结构,发展高端液态乳、低温发酵乳、乳粉、奶酪等产品。扩大特色奶制品生产能力,推动呼伦贝尔、兴安盟、通辽、赤峰、锡林郭勒盟等重点地区民族传统奶制品加工业向“精优强”转变。
肉类加工。支持肉业品牌龙头企业整合中小型牛羊肉加工企业,培育大型加工企业,提高产业集中度,提升区域品牌影响力。重点在兴安盟、通辽、赤峰、锡林郭勒盟、巴彦淖尔等地区布局20万头牛、100万只羊、200万头生猪屠宰加工项目。发展精深加工和副产品加工利用产业,培育高、低温肉制品和保健类肉制品龙头企业,提高产品附加值和副产品综合利用率。
羊绒加工。支持鄂尔多斯、巴彦淖尔、阿拉善盟等地区打造白绒山羊养殖基地,提高优质原绒保障能力。推动区内羊绒收购、梳绒、纺纱、针织等上下游企业协作配套,形成区域联动互补发展格局。支持羊绒制品龙头企业发展基于用户需求的规模化定制服务,提高产能利用率。完善山羊绒制品地方标准体系,促进羊绒制品设计创新、产品创新。鼓励羊绒企业境外建厂,瞄准国际市场开展品牌化经营,提升品牌影响力。
马铃薯加工。重点在呼伦贝尔、赤峰、乌兰察布等马铃薯主产区布局马铃薯加工项目,提高就地加工能力,到2025年新增马铃薯加工转化能力120万吨,达到400万吨以上。推动马铃薯主粮化,适度扩大淀粉、全粉、薯条薯片等优势产品规模,发展鲜醋、饴糖等高附加值产品。壮大马铃薯初级加工业,引导企业前瞻布局马铃薯变性淀粉及衍生物、以马铃薯为主要原料的生物可降解制品等产业。鼓励中小型加工企业兼并重组,提升生产规模和产品档次。支持乌兰察布打造“中国薯都”品牌。
玉米加工。重点在呼伦贝尔、兴安盟、通辽等地区布局玉米加工项目,建设玉米氨基酸、玉米淀粉、生物燃料乙醇等项目。鼓励发展淀粉糖、小品种氨基酸、黄原胶、山梨醇等高附加值生物发酵产品,发展玉米油、鲜食玉米、休闲食品,布局木糖醇、饲料等副产品综合利用项目,打造“玉米种植—玉米淀粉—淀粉衍生物—副产品综合利用”产业链。到2025年新增玉米加工能力600万吨,达到1200万吨。
甜菜制糖。适度扩大产能规模,重点在呼伦贝尔、兴安盟、赤峰等甜菜主产区布局甜菜制糖项目。鼓励现有企业建设规模化、机械化甜菜种植基地,发展低聚果糖、保健糖、功能糖、甜菜碱等高附加值产品,布局饲料、肥料、酒精、糖蜜、乙醛等副产品综合利用项目,打造“种植—收储—制糖—后加工”一体化产业链。到2025年,甜菜日加工能力突破7万吨,实现甜菜全部就地加工转化,甜菜糖产能突破120万吨,巩固甜菜制糖全国领先优势。
支持巴彦淖尔粮油、葵花籽、番茄等特色加工产业发展,打造“天赋河套”区域品牌,建设河套全域绿色有机高端农畜产品生产加工输出基地。在呼和浩特、呼伦贝尔、兴安盟、通辽、赤峰、巴彦淖尔等地规划建设粮油及秸秆资源开发利用项目,培育打造优势饲料加工产业集聚区。支持兴安盟大米加工示范基地建设,支持锡林郭勒盟亚麻籽加工基地建设。支持有条件的地区依托沙漠、山区、林下、河湖等特色动植物资源发展深加工产业。
第四章 提升产业链供应链水平
围绕调结构、转功能、提质效,大力发展战略性新兴产业和先进制造业,高标准培育现代装备制造、新型化工、有色金属加工、新材料、生物医药五大先进制造业集群,打造新能源汽车制造、风电装备制造、光伏装备制造、现代煤化工、有色金属加工(含铝后加工、铜后加工两条子产业链)、稀土、石墨(烯)、中蒙医药等具有区域比较优势的特色产业链,持续推动产业链向下游延伸、价值链向中高端攀升,提升产业链供应链现代化水平,构建绿色低碳、特色明显、优势突出、布局合理的现代制造业体系。
第一节 培育现代装备制造产业集群
通过以市场换项目、以项目育产业等方式,迅速培育新能源装备制造龙头企业,加快引进配套零部件生产企业,打造新能源汽车制造、风电装备制造、光伏设备制造三条新能源装备制造产业链,大力发展氢能装备、储能装备、工程机械、应急装备和电子装备等制造业。推动新产品研发及新技术产业化应用,推动传统制造向高端制造、智能制造、服务型制造转型。


第二节 培育新型化工产业集群
严格控制化工上游产业规模,大力发展下游延伸加工产业,促进产业融合,推动产业向化工园区集中集聚,打造绿色化、精细化、循环化现代煤化工产业链。大力发展精细化工产业,促进焦化、氯碱化工、氟化工、硅化工等产业横向耦合、纵向延伸,提高就地转化增值水平。优化危险化学品生产、储存项目布局。

第三节 培育新材料产业集群
依托石英、冶金、化工初级产品等资源和原材料优势,围绕国家战略需要、信创替代和市场急需产品,依靠技术创新和应用,打造稀土、石墨(烯)两条产业链,大力发展光伏材料、金属(合金)材料、先进高分子材料等产业,推动新材料产业规模化、集群化发展。


第四节 培育有色金属加工产业集群
提升有色金属技术装备水平、延伸加工能力,丰富终端产品种类,打造铝后加工、铜后加工两条子产业链,推动“煤电冶加”“探采选冶加”一体化发展。

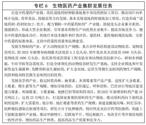
第五节 培育生物医药产业集群
充分发挥道地药材禀赋和优势,建设中药蒙药产业链,扩大原料药化学药、动物疫苗、微生态制剂生产规模,大力培育产业布局更优、规模更大、集聚程度更高、竞争力更强的生物医药产业集群。

第五章 提高技术创新能力
落实“科技兴蒙”行动要求,有效整合各类创新资源,建设企业技术中心、制造业创新中心、工业设计中心等以企业为主导的各类技术创新平台,加强科技创新成果转化应用,促进创新链、产业链、ld体育中国官方网站链、资金链深度融合,提升创新对工业和信息化发展支撑力。
第一节 强化企业创新主体地位
提升企业技术创新能力,促进各类创新要素向企业集聚,推进产学研深度融合,鼓励企业牵头组建创新联合体、建设共性技术平台、承担重大科技项目,支持驻区央企在内蒙古设立研发中心。实施高新技术企业和科技型中小企业“双倍增”行动,到2025年分别达到2000家和4000家。完善科技任务组织实施机制,实行竞争立项、定向委托、“揭榜挂帅”“赛马”等制度,推动重点创新领域项目、基地、人才、资金一体化配置。发展专业化众创空间,鼓励大众创业、万众创新。健全人才培养、引进、使用、评价、流动和激励机制,激发人才创新活力。
第二节 支持创新平台建设
支持企业建立技术中心、创建制造业创新中心,培育一批技术创新示范企业,鼓励企业增加创新投入,提高自主创新能力。
企业技术中心。重点支持新型化工、高端钢铁、有色金属、农畜产品加工等传统产业和现代装备制造、新材料、生物医药、电子信息、节能环保等新兴产业的龙头骨干企业建立企业技术中心,到2025年力争新培育自治区级企业技术中心100家,国家级企业技术中心5家。
制造业创新中心。支持国家稀土功能材料创新中心和石墨(烯)新材料、中蒙医药、生物疫苗3个自治区级创新中心高效持续运营,增加创新供给。整合各类创新资源,重点在乳品加工、现代煤化工、氯碱化工、光伏材料、合金材料、羊绒制品等优势特色领域,组建一批创新联合体,建设一批制造业创新中心,到2025年力争新培育自治区级制造业创新中心6家,积极争创国家级制造业创新中心。
技术创新示范企业。重点在稀土功能材料、石墨(烯)材料、碳捕集封存、制氢储氢、储能、生物科技、先进高分子材料、高端合金等前沿领域,培育一批具有较强的带动性技术创新示范企业,抢占发展制高点,到2025年力争新培育国家技术创新示范企业5家。
第三节 加强科技创新和成果转化
支持企业、高校、科研院所等各类创新机构,围绕“两个基地”建设,加强关键技术、“卡脖子”技术攻关,推进各类创新主体之间的“网链式”连接和深度互动,以点带面提升技术水平和创新水平,增强自主创新能力。建立新技术转化应用项目库,遴选推广一批自主研发重点领域关键技术,引进消化一批与我区产业发展相适应的新技术,推动实施一批完成中试、相对成熟的技术成果产业化应用项目,形成产学研用深度融合、引进消化吸收再创新良性循环的技术创新模式,有效提升技术创新支撑能力。继续对主导或参与国家标准制定项目给予奖励,对装备首台套产品、新材料首批次产品给予保险补贴。

第六章 推动制造业绿色发展
落实能耗“双控”ld体育中国官方网站要求,坚决遏制“两高”项目盲目发展,加快淘汰落后产能,改造提升传统产能,构建高效、清洁、低碳、循环的绿色制造体系,逐步形成绿色生产方式,助力碳达峰、碳中和。
第一节 严格控制“两高”行业规模
落实能源消费总量和强度双控及碳排放强度控制要求,坚持将能耗约束、环境约束挺在前面,坚决遏制“两高”项目盲目发展。严格控制“两高”行业新增产能规模,除合规在建项目和已完成产能置换项目外,原则上不再审批“两高”行业新增产能项目,确需建设的须实施产能和能耗减量或等量置换。严格“两高”项目准入,确需新建的“两高”项目,在开展前期工作过程中,深入论证建设必要性、可行性,项目布局符合“三线一单”要求,工艺技术装备达到国内先进水平,能源消费符合地方能源消费总量和强度要求,单位产品能耗达到国家先进值;污染物排放符合区域碳排放、污染物排放削减要求。鼓励有条件的地区“建绿网、用绿电”,实施“绿电替代”。


第二节 加快淘汰落后产能
统筹产业ld体育中国官方网站和能耗、环保、质量、安全等方面技术标准,综合运用法律法规、经济手段和必要的行政手段,依法依规、坚决有序淘汰高耗能行业落后产能。对列入淘汰范围的落后产能相关企业,不得参与电力市场交易;对未按期完成淘汰任务的盟市实行“区域能耗限批”;对未按期完成淘汰任务的企业实施更加严厉的惩罚性电价ld体育中国官方网站,必要时依法责令停产或关闭。力争利用三年时间,列入淘汰范围的落后产能基本退出。

第三节 加大绿色化改造力度
对标国家先进标准或同行业先进标准,重点实施节能、节水和超低排放技术改造,推进大宗工业固废综合利用,支持高效节能、节水、环保技术和产品装备产业化,努力提高制造业绿色发展水平。
节能技术改造。制定节能技术改造行动计划,对标先进标准,重点对火电、钢铁、电解铝、铁合金、电石、铜铅锌冶炼、煤化工、建材等高耗能行业重点用能企业实施节能改造,改造后产品单耗力争达到国家能耗限额标准先进值。对能耗超限额企业实行更加严格的惩罚性电价ld体育中国官方网站。开展重点用能企业节能诊断,加大节能技术改造项目支持力度。鼓励第三方机构在化工、冶金、建材等高耗能企业实施电机系统节能、能量系统优化、余热余压利用等合同能源管理项目。推动开展碳排放交易、用能权交易。

节水技术改造。落实以水定产要求,以黄河流域、西辽河、“一湖两海”地区为重点,在钢铁、煤化工、羊绒纺织、食品加工、生物制药等高耗水行业全面实施工业节水改造,引导企业实施循环水梯级利用和中水、高盐水、冷凝水回用改造,推进钢铁冷却水高效循环、煤化工污水深度处理、食品加工冷却水零排放、制药污水膜法处理及回用节水改造,进一步完善工业园区污水处理设施,到2025年,工业中水回用率由77%提高到82%,规模以上工业用水重复利用率达到92%,单位工业增加值用水量累计下降10%。加大节水技术改造项目支持力度。
超低排放技术改造。重点在火电、钢铁、焦化、水泥、玻璃等高排放行业,推广应用高效除尘、脱硫、脱硝、低氮燃烧、分级燃烧、智能控制等新技术,采取催化再生烟气脱硫脱硝、硫磺回收装置达标改造、VOCs综合治理、硫磺尾气超低排放、加热炉及锅炉烟气达标排放治理等措施,降低工业废气、废水、废料和二氧化碳排放量。到2023年底,乌海及周边地区现有炭化室高度5.5米的焦炉全部完成干熄焦改造;到2025年,地级城市建成区内所有燃煤发电机组全部完成超低排放改造,重点排放行业、重点排放企业污染物排放符合国家相关标准。
工业固废综合利用。鼓励利用粉煤灰、煤矸石、脱硫石膏、冶炼废渣等大宗工业固废生产水泥、新型墙体材料、路面基层材料、土壤改良剂、复合肥、陶瓷,提取有价金属。支持乌海大宗固废综合利用基地和托克托工业园区、乌拉特前旗工业资源综合利用基地建设。在废钢铁、废有色金属、废旧轮胎、废塑料、废弃电子产品等重点领域实施资源再生利用重大示范工程建设。
第四节 构建绿色制造体系
围绕提升能源资源利用效率和清洁生产水平,以促进全产业链和产品全生命周期绿色发展为目标,以标杆引领、示范带动为路径,继续创建一批绿色产品、绿色工厂、绿色园区、绿色供应链,制定若干绿色制造标准,打造一批绿色示范标杆。
绿色产品。对标《生态设计产品评价通则》(GB/T32611)和生态设计产品评价规范系列国家标准(GB/T32163),引导企业在钢铁、有色、化工、建材、农畜产品加工等行业开发稀土钢、多晶硅、聚氯乙烯、陶瓷、氨基酸、甜菜糖、羊绒制品等能源消耗最低、生态环境影响最小、可再生率最大的绿色产品。到2025年,争取新创建绿色产品20个。
绿色工厂。重点在钢铁、有色、化工、建材、装备制造、农畜产品加工、医药、电子信息等行业选择一批基础好、代表性强的骨干企业,通过采用绿色建筑技术建设(改造)厂房,提高可再生能源消纳比例。鼓励企业合理布局厂区内能量流、物质流路径,淘汰落后工艺设备,建立资源回收循环利用系统,采用先进适用的清洁生产工艺技术装备,推动用能结构优化,创建具备用地集约化、生产洁净化、废物资源化、能源低碳化等特点的绿色工厂、绿色数据中心。到2025年,新创建绿色工厂50个。
绿色园区。全力推进工业园区绿色能源革命,实施园区控煤减碳工程,鼓励有条件的园区率先开展零碳产业园应用示范,启动实施零碳供电系统和智慧用电项目,实施源网荷储工程,开展绿电消纳行动。鼓励园区高耗能企业采用新能源供能方式进行电能替代,探索建设“碳达峰、碳中和”先行示范项目,构建园区绿色发展模式和发展格局。在自治区境内的黄河、辽河、海河、松花江流域选取一批工业基础好、基础设施完善、绿色水平高的园区,在园区层面推动基础设施共建共享,加强余热、余压、废热资源和水资源循环利用,在企业层面促进废物资源交换利用,补齐完善园区内绿色产业链条,建设一批布局集聚化、结构绿色化、链接生态化的绿色园区。到2025年,新创建绿色园区15个。
绿色供应链。重点在乳品加工、肉类加工、羊绒制品、医药、电子电器、机械制造等行业培育一批代表性强、行业影响力大、经营实力雄厚、管理水平高的龙头企业,建立以资源节约、环境友好为导向的采购、生产、营销、回收及物流体系,推动上下游企业共同提升能源资源利用效率,逐步实现资源利用高效化、环境影响最小化、链上企业绿色化目标,带动上下游企业绿色发展。
绿色制造标准。落实《工业节能与绿色标准化行动计划》,整合行业协会、科研院所、绿色评价机构和重点企业创新资源,支持企业制定一批自治区级重点行业绿色制造、能耗地方标准,参与国家标准制定,逐步建立健全工业绿色标准化体系,扩大标准覆盖面。
第七章 推动产业数字化转型
以扩大新基建领域投资规模为核心,加快建设5G基础设施、工业大数据中心、具有地方特色的工业互联网、智慧工业园区,实施数字化改造工程,持续推动数字产业化和产业数字化,促进工业化和信息化深度融合。
第一节 加快完善新一代信息基础设施
深入推进大数据基础设施统筹发展类综合试验区建设,以5G基础设施、大数据中心、工业互联网建设和宽带普及提速、融合发展为重点,加快构建高速、融合、安全、泛在的信息通信基础设施。
5G基础设施。加快布局5G网络基础设施,到2025年建成5G基站3万个左右,实现盟市、旗县(市、区)政府所在地、重点乡镇、工业园区、大型工矿企业5G信号有效覆盖,推广面向智慧矿山、智能制造等5G技术应用场景。
网络基础设施。实施工业互联网IPv6升级改造,到2025年IPv6活跃用户全面提升,工业领域网络、应用、终端全面支持IPv6。启动双千兆光纤网络建设,推动骨干网、城域网与接入网同步扩容提速,提高固定宽带网络接入能力。优化布局Wi-Fi6设施,实现重点公共场所免费Wi-Fi网络全覆盖。支持基础电信企业推进网络技术研究和基础设施建设,实现传统网络及链路提速升级。鼓励重点工业企业对内部网络实施以太网化、无线化改造,推动工业企业、工业互联网平台、标识解析节点、安全设施等接入外网。支持卫星网络发展,鼓励利用内蒙古遥感卫星及北斗数据资源共享与应用中心、国家北斗导航(内蒙古)数据中心和数据运营服务中心等各类数据服务工业数字化转型。
大数据中心。以乌兰察布、和林格尔为重点集中布局大数据中心,到2025年力争大数据装机能力突破300万台。加强分布式供能、自然冷源、直流供电等技术在数据中心建设中的应用,推进整机柜服务器、规模化数据中心、绿色智能服务器等新型IT设备在数据中心中的应用,提升风电、光伏等新能源在数据中心供电中所占比例,到2025年,全区大型数据中心平均PUE值降至1.3以下,寒冷及极寒地区力争降到1.25以下。建设国家基础数据备份中心、容灾备份中心和企业数据灾备中心、国家政务云北方节点、北斗内蒙古分中心。支持国家算力枢纽节点建设,支持旷世超算平台、国家超算无锡中心内蒙古分中心、内蒙古高性能计算公共服务平台二期工程等项目建设,打造国家重要的高性能超算基地,推动实现“东数西算”。重点在呼和浩特、包头、鄂尔多斯、赤峰等地区,依托有条件的企业,利用绿色数据资源在能源、钢铁、稀土、化工、装备、乳业等行业建设大数据中心。
第二节 推动新一代信息技术和大数据应用
围绕数字经济发展,以数据应用为重点,大力推动5G技术、大数据在智慧矿山、工业互联网、智慧园区、智能工厂等方面的应用,大力发展软件服务业和服务型制造,促进产业数字化转型、智能化升级。
建设智慧矿山。重点在大型露天煤矿和井工煤矿打造不同条件、场景、模式下的5G+无人驾驶、5G+无人采掘示范项目,挂牌一批5G+智慧矿山示范基地。到2025年,分布在重点露天煤矿的1200个矿用车实现无人驾驶,全区井工煤矿采掘面全部实现智能化作业。
建设工业互联网平台。重点在能源、化工、冶金、建材、现代装备制造、绿色农畜产品加工和新兴产业等领域,建设企业级、行业级、区域级工业互联网平台,到2025年,全区建成投入运行工业互联网平台30个,实现1000家规模以上工业企业上平台,工业互联网平台普及率达到35%。着力在能源、现代装备制造、乳业、农畜产品加工等行业建设工业互联网标识二级解析节点,开展基于标识服务的关键产品追溯、全生命周期管理、供应链协同等应用创新,到2025年力争建成3-5个国家工业互联网二级综合标识解析节点。继续实施万户企业登云行动,按照“企业出一点、服务商让一点、政府补一点”的原则,为登云企业提供更多优质服务,到2025年,培育新增50家以上登云服务商,“登云企业”实现倍增,打造20家以上“登云标杆企业”。
建设智慧园区。按照“政府主导、市场参与、整合资源、分步实施”的原则,以新一代信息技术和智慧应用为支撑,全面整合园区内外资源,重点打造“一平台、两中心、六系统”(数据感知平台,智慧运营中心、数据存储中心,经济运行监测系统、能源消耗监测系统、安全应急管理系统、环境保护监测系统、交通物流监测系统、综合服务系统),到2025年,力争全区工业园区全部建成智慧园区,实现园区内企业生产、环保、安全、能耗、物流等关键数据敏捷采集、传输、存储、分析和智能响应,水电气消耗、污水处理排放、污染物排放、危险物处置等实时自动监测,管道、闸门、压力容器等安全敏感区域智能预警,园区内基础设施网络化、开发管理信息化、功能服务精细化、产业发展智能化水平大幅提升。
建设智能工厂。支持企业应用智能设备、数控机床、自动化技术、自动识别技术、AGV等技术,促进车间计划排产、加工装配、检验检测、能耗管理等各生产环节的智能协作与联动,建设数字化车间。鼓励骨干企业在数字化车间的基础上,运用生产过程数据采集和分析、制造执行、企业资源计划、产品全生命周期管理、智能生产管控等新一代信息技术手段,推动企业智能管理和决策,建设智能工厂。到2025年,打造15个智能工厂、40个数字化车间,规模以上工业企业生产设备数字化率达到60%。在铁合金、电石、民爆等行业的高危、高劳动强度以及作业环境恶劣的生产单元实施“机器换人”,到2025年,民爆行业装车环节“机器换人”达到100%,电石、铁合金行业3万吨以上矿热炉出炉环节“机器换人”分别达到100%、60%以上。深入推进“两化融合”,建立数字化转型诊断对标工作机制,定期开展诊断对标,保持“两化融合”对标规模以上工业企业全覆盖,推动规模以上工业企业“两化融合”贯标,到2025年,实现100家工业企业贯标。
大力发展软硬件研发设计产业。支持呼和浩特、包头、赤峰等软件和信息技术服务企业拓展业务、研发新品、提升层次。吸引国内外大型软件企业落户,培育一批创新能力强、品牌贡献大、发展速度快的龙头企业。支持围绕工业企业研发设计、生产制造、运营维护和经营管理等关键业务环节,开发特定场景的工业APP,提升产品设计、企业管理、生产控制等环节数字化、网络化和智能化水平。到2025年,培育使用工业APP数量300个以上,至少培育20个特定领域、特定场景的专用工业APP。
推广服务型制造新模式。建设工厂大数据系统和互联网平台,围绕产品全生命周期,实现从设计研发、原材料采购、生产组织、产品销售到物流与售后服务的精益化管理。推动产业链之间的信息共享与业务协同,加快发展个性化定制、远程运维和网络协同制造等新模式、新业态,实现从生产制造向服务型制造的跨越式发展。
第三节 提升安全保障能力
制定企业设备、控制、网络、平台、应用、数据等安全防护标准,开展关键设备、平台及工业APP动态安全检测评估,实施达标自评估和安全改造,培育一批网络安全示范企业,树标杆、推经验。开展“工控安全深度行”活动。建立健全工业互联网安全监督检查、风险评估、信息共享和通报、应急处置、数据保护等工作机制,编制重点行业工业互联网安全防护指南。
第八章 促进企业融通发展
贯彻落实《中华人民共和国中小企业促进法》和《内蒙古自治区中小企业促进条例》,大力培育龙头企业、骨干企业,促进中小企业与大企业协作配套、融通发展,完善服务体系,提升服务效能,弘扬企业家精神,营造更加有利于企业发展良好生态。
第一节 培育大型骨干企业
实施百户产业链骨干企业、龙头企业培育工程,坚持政府引导与企业自主发展相结合,培育一批自主创新能力强、主业突出、掌握核心关键技术、拥有自主知识产权和品牌优势、产品市场占有率国内领先甚至达到全球同行业前列的优势特色产业链领军企业、大型骨干企业。鼓励大企业利用“互联网+”等手段,搭建线上线下相结合的大中小企业创新协同、产能共享、供应链互通的新型产业创新生态,促进生产制造领域共享经济新模式新业态发展,重构产业组织模式,形成融通发展格局。到2025年,力争培育百亿元以上大型骨干企业20家。
第二节 提升中小企业专业化能力
基于“众创业、个转企、小升规、小巨人”的企业成长路径,支持中小企业专业化发展、精细化提质、特色化竞争和新颖化改造,培育一批产品质量优、创新能力强、市场占有率高、发展潜力大的中小企业。制定《“专精特新”中小企业培育方案》,按照“储备一批、培育一批、提升一批”的原则,认定和支持一批“专精特新”示范中小企业和细分领域的“小巨人”企业。鼓励中小企业发挥优势,主动融入产业链供应链,塑造分工明确、协作密切、整体竞争力稳步提升的企业集群发展良好生态。到2025年,培育“专精特新”示范中小企业200家、“小巨人”企业80家。
第三节 提升服务企业能力
进一步完善企业公共服务体系,切实帮助企业解难点、除痛点、疏堵点、补盲点,为企业可持续发展提供有力支撑和保障。
强化融资服务。推进自治区中小企业融资服务平台建设,进一步扩大信用融资规模。优化提升“助保贷”资金,适度扩大“助保贷”资金池规模,稳步扩大中小企业支持范围,提高先进制造业融资担保比例,到2025年,“助保贷”资金支持中小企业超过2300家。更多争取国家小微企业融资担保业务降费奖补支持,更多降低中小企业担保费率,更多减轻中小企业融资负担。深化产融合作,创新和完善政银企合作机制,定期举办融资对接活动,促进金融资源和资金需求有效衔接。鼓励金融机构创新适合中小企业需求的金融产品和服务。
强化公共服务。建立中小企业问题受理和协调解决机制,维护中小企业合法权益。落实支持中小企业发展各项ld体育中国官方网站,继续开办中小企业ld体育中国官方网站大讲堂,提高ld体育中国官方网站知晓率。建立ld体育中国官方网站、管理、法律服务咨询专家库,组织开展“为中小企业送管理、送服务”行动,针对中小企业成长问题,点对点、一对一提供个性化、精准化、系统化解决方案。开展产业链上下游项目配套对接活动,推动中小企业与大型骨干企业建立稳定协作配套关系。
强化平台服务。推动自治区中小企业公共服务平台网络向旗县(市、区)和工业园区延伸,形成以自治区、盟市、旗县(市、区)三级中小企业公共服务平台网络为主体架构的公共服务体系,为中小企业提供找得着、用得起、有保障的精准服务。健全中小企业公共服务平台服务规范和运行考核机制,提升平台服务效能。发挥国家和自治区级中小企业公共服务示范平台、小型微型企业创业创新示范基地等平台的资源整合和对接能力,畅通大中小企业融通发展渠道。设立“小巨人”企业展示窗口,多渠道、多层面、全方位提升企业知名度。
第九章 深化开放合作
坚持以合作共赢为战略支点和引领取向,主动融入国内大循环、畅通国内国际双循环,利用好“两个市场”“两种资源”,全方位加强区域合作和对外开放,拓展发展新空间,催生发展新动力。
第一节 深入推进对外开放
立足于自治区推动更高水平对外开放发展大局,找准定位,深度谋划,全面推进中俄蒙经济走廊建设,深度融入“一带一路”建设,深化能源资源、装备制造、信息技术、生物医药、新材料等领域务实合作,以高水平开放促进工业和信息化高质量发展。
加强与“一带一路”沿线国家合作。瞄准关键技术工艺、关键基础材料、核心零部件等领域,深化与“一带一路”沿线国家产业合作,构建全面经济伙伴关系。加大“走出去”步伐,鼓励高端装备、重型汽车、电子信息、新型化工、新能源、新材料、医药及医疗设备等优势企业建立国外研发中心,支持有实力的涉农企业与俄罗斯、中东欧等国家和地区开展合作,带动农机装备、肥料、农药等行业出口。支持有实力的企业设立海外数据中心,为“一带一路”合作提供基础云服务。
发展泛口岸经济。支持满洲里、二连浩特等口岸城市和“一带一路”重要枢纽节点地区发展过境资源加工产业,建设资源加工转化园中园,形成口岸带动、腹地支撑、边腹互动格局。扩大外向型企业落地规模,引导出口加工企业和木材、钾肥、粮食等进口加工企业落地发展。深化同俄罗斯、蒙古国合作,在满洲里和二连浩特开展互贸区落地加工先期试点。促进满洲里、二连浩特边境经济合作区发展,抓住满洲里、鄂尔多斯、呼和浩特综合保税区建设的有利契机,推动外向型高端加工制造业集聚发展。
提升国际合作水平。引导外资投向新一代信息技术、现代装备、新材料、生物医药等先进制造业领域,鼓励境外企业和科研机构来内蒙古设立研发机构。支持区内企业主动融入国际产业链、供应链、创新链,促进ld体育中国官方网站、规则、标准等方面“软联通”,推动产业合作由加工制造向研发设计、品牌培育等环节延伸,提升跨国经营能力和国际竞争力。
第二节 深入推进对内协作
落实国家区域发展重大战略,推进区域协调发展,健全区域产业合作机制,有序承接国内先进生产力转移,厚植发展基础,培育发展动能,在全方位融入国内市场中增创发展新优势。
积极融入国家区域发展战略。深入落实黄河流域生态保护和高质量发展战略,加强与沿黄省市、毗邻地区产业协作,一体推进沿黄生态经济带建设。积极融入京津冀协同发展战略,深化与长三角、粤港澳大湾区等地区合作交流,落实京蒙协作机制,统筹资源布局、地缘优势、交通条件、生态环境容量等因素,强化产业融合、产业转移合作,形成要素配置合理、生态友好协调、质效明显提升的互补互动发展格局。
统筹区内协调发展。促进东部盟市放大和发挥绿色生态优势推动高质量发展,高质量建设农畜产品加工基地,以绿色农畜产品加工为支柱构建绿色制造业体系,以满洲里、二连浩特口岸为支撑发展泛口岸经济,严格控制新上能源资源型产业项目,积极培育消耗低、排放少、质量效益高的新兴产业,形成绿色化、开放型经济发展特色优势。促进中部盟市扩大环境容量和生态空间,立足产业基础和产业集群优势推动高质量发展,提升产业层次和发展能级,增强协同创新发展能力,构建高效分工、错位发展、有序竞争、相互融合的现代产业体系,形成强劲活跃的增长带动极。促进西部盟市补齐生态环境短板推动高质量发展,优化产业布局,推动产业整合、延伸、升级,促进绿色化转型,推进河套灌区三次产业融合发展,增加绿色有机高端农畜产品供给,增强区域发展整体竞争力。
强化招商引资。建立顶格推进招商引资机制和模式,统筹当前和长远、锻长板和补短板,突出招大引强、招新引优,强化以商招商、产业链招商,精准谋划引进一批投资规模大、技术水平高、经济效益好、带动作用强的建链补链延链强链项目,打造在国际国内具有影响力和竞争力的优势产业链,以重点领域赶超和领跑带动整体工业提质增效。
第十章 实施保障
完善配套ld体育中国官方网站措施。围绕规划落实,制定稀土产业高质量发展规划,制定新能源装备制造、新能源汽车制造、化工转型升级、农畜产品加工、新材料、生物医药、产业数字化转型等实施方案,进一步明确重点、落细落实任务。绘制优势特色产业链全景图,制定优势特色产业链建设方案,坚持问题导向推动延链补链扩链强链,提升产业链供应链稳定性、竞争力。制定钢铁、化工、有色、建材等行业碳达峰实施方案,促进制造业绿色低碳发展。建立符合自治区实际的基于能效和环保的差别化电价机制,调整“两高”行业电力市场交易ld体育中国官方网站。清理取消“两高”项目不合理支持ld体育中国官方网站。
提升工业园区基础能力。制定工业园区基础能力提升规划,科学确定工业园区产业发展方向,以产业规划引导工业园区错位发展、有序竞争,推动工业园区高质量发展。围绕主导产业延链补链强链布局项目、整合园区,支持合作共建园区,促进产业集聚集群集约发展。完善工业园区基础设施,重点支持环保、标准厂房、道路、管网等基础设施建设,提高产业发展承载力,到2025年,一类工业园区全部实现“九通一平”,二类工业园区全部实现“七通一平”。加强考核引导和约束,建立以单位土地面积产值、税收贡献及创新驱动、绿色发展等为主要内容的考核指标体系,按年度对工业园区进行考核,引导工业园区集中精力抓项目建设、产业发展。
加强要素保障。以市场化方式推动用地、环境容量、排污总量、能耗指标、电力、水等要素指标向先进制造业和重大项目倾斜,进一步优化资源要素配置。加快推动用能权交易和碳排放交易,建立碳排放强度考核机制。完善经济运行监测预警预测体系和纠偏机制,加强煤电油气运综合协调保障。完善和落实安全生产责任制,全面推进安全生产质量标准化管理,加大监管执法力度,及时排查化解安全隐患,坚决防止重特大安全生产事故发生。扎实做好民爆行业安全生产监管工作。
大力优化营商环境。加快转变政府职能,推动简政放权,全面推广“蒙速办”,开辟项目审批绿色通道,推行审批承诺制、区域评估制、项目代办制,最大限度缩减项目前期手续办理时限。加强事中事后监管,确保项目合规建设。制定支持制造业高质量发展若干ld体育中国官方网站,增强财政资金对工业和信息化高质量发展引导作用。进一步规范涉企收费和行政执法行为,落实防止拖欠民营企业、中小企业账款长效机制,切实减轻企业负担。
实施重大项目滚动计划。坚持重大项目带动,以规划策划项目、以项目落实规划,建立重点项目库,加快推进重大项目储备、建设和投产。实施制造业重点项目五年滚动计划,对列入滚动计划的重大项目实行领导包联制,强化项目日常调度、动态管理、跟踪服务,确保重点项目早开工、早建成、早投产。
各地区各部门要高度重视本规划落实工作,明确职责任务,完善工作机制,落实工作责任,强化考核激励,形成部门协同、上下联动的工作机制。建立统计分析、绩效评估、中期评估、监督考核机制,开展规划实施的年度监测、中期评估和终期总结,适时对目标任务进行必要调整。按年度总结本规划重点任务落实情况,及时发现和解决规划实施过程中的突出问题,推动规划落实落地。本规划提出的预期性指标和产业发展、结构调整等领域目标任务,主要依靠发挥市场主体作用实现,各地区各部门要积极创造良好的ld体育中国官方网站环境、法治环境和营商环境,充分调动市场主体积极性,发挥政府部门引导作用,努力实现预期性目标任务。
联系电话:0471-4865916(仅受理网站建设维护相关事宜) 关于防范仿冒网站风险的提示 网站支持
ipv6
回到顶部
| 索 引 号 | |
|---|---|
| 主题分类 | 工业、交通 \ 其他 |
| 发布机构 | 自治区人民政府办公厅 |
| 文 号 | 内政办发〔2021〕63号 |
| 成文日期 | 2021-10-22 |
各盟行政公署、市人民政府,自治区各委、办、厅、局,各大企业、事业单位:
经自治区人民政府同意,现将《内蒙古自治区“十四五”工业和信息化发展规划》印发给你们,请结合实际,认真贯彻落实。
2021年10月22日
(此件公开发布)
内蒙古自治区“十四五”工业和信息化发展规划
目录
第一章 发展基础
第一节 发展成就
第二节 面临形势
第二章 发展思路、原则和目标
第一节 指导思想
第二节 基本原则
第三节 主要目标
第三章 高质量建设“两大基地”
第一节 优化升级能源和战略资源基地
第二节 做优做精绿色农畜产品加工基地
第四章 提升产业链供应链水平
第一节 培育现代装备制造产业集群
第二节 培育新型化工产业集群
第三节 培育新材料产业集群
第四节 培育有色金属加工产业集群
第五节 培育生物医药产业集群
第五章 提高技术创新能力
第一节 强化企业创新主体地位
第二节 支持创新平台建设
第三节 加强科技创新和成果转化
第六章 推动制造业绿色发展
第一节 严格控制“两高”行业规模
第二节 加快淘汰落后产能
第三节 加大绿色化改造力度
第四节 构建绿色制造体系
第七章 推动产业数字化转型
第一节 加快完善新一代信息基础设施
第二节 推动新一代信息技术和大数据应用
第三节 提升安全保障能力
第八章 促进企业融通发展
第一节 培育大型骨干企业
第二节 提升中小企业专业化能力
第三节 提升服务企业能力
第九章 深化开放合作
第一节 深入推进对外开放
第二节 深入推进对内协作
第十章 实施保障
“十四五”时期是开启全面建设社会主义现代化国家新征程的第一个五年,是自治区工业和信息化谱写高质量发展新篇章的关键五年。为贯彻落实《内蒙古自治区国民经济和社会发展第十四个五年规划和2035年远景目标纲要》,牢牢立足“两个屏障”“两个基地”和“一个桥头堡”战略定位,促进工业转型升级,推动工业化与信息化深度融合,结合自治区实际,编制本规划。
第一章 发展基础
第一节 发展成就
“十三五”时期,面对国际国内经济发展的复杂形势、经济下行压力持续加大的严峻挑战、新冠肺炎疫情的严重冲击,全区上下认真贯彻落实党的十九大和十九届二中、三中、四中、五中全会和习近平总书记对内蒙古重要讲话重要指示批示精神,围绕做好“六稳”工作、落实“六保”任务,实施了一系列稳增长、调结构、促改革ld体育中国官方网站措施,工业和信息化发展取得新成就。
工业发展基础进一步稳固。总量规模不断做大,工业增加值达到5500亿元以上,年均增长4.5%左右。建成重点工业项目1240个(50亿元以上重大项目34个),工业固定资产投资累计完成9300亿元。能源和基础原材料保障能力稳步增强,煤炭、焦炭、PVC、甲醇、烯烃、电解铝、铁合金等大宗工业产品全国市场占有率达到28.3%、7.8%、20.3%、21.9%、33.4%、14.3%、26.5%,分别比2015年提高4个、1个、6.1个、4个、11.9个、6个和10个百分点,稀土化合物市场占有率突破70%。
产业结构进一步优化。过剩产能、落后产能有序退出,累计化解煤炭过剩产能4639万吨、钢铁过剩产能346万吨,取缔“地条钢”243万吨,退出水泥熟料产能1070万吨。资源就地加工转化水平稳步提高,煤炭、甲醇、电石、电解铝、稀土、农畜产品就地转化率分别达到38%、89%、75%、65%、70%和64%。制造业稳步发展,增加值年均增长8%左右,高于工业增加值年均增速3.5个百分点。新兴产业快速发展,增加值年均增长13%左右,高于工业增加值年均增速8.5个百分点。
绿色发展取得新成效。实施“能效领跑者”专项行动,原煤、水泥、硅铁、烧碱等单位产品综合能耗达到3.6、79.4、1763.6、381.7千克标准煤/吨,分别比国家能耗限额标准先进值低1.5、8.6、6.4、118.4千克标准煤/吨。工业用水持续下降,万元工业增加值用水量15.7立方米,比2015年下降34.8%。绿色制造体系初步建立,创建绿色工厂102家、绿色产品31个、绿色供应链4条、绿色园区15个,制定绿色制造标准23项,其中,3项成为国家标准。自然保护区内工业企业全部退出,危险化学品企业搬迁改造任务全部完成。
信息化水平进一步提升。信息基础设施优化升级,建成呼和浩特国家级互联网骨干直联点、中蒙俄国际光缆和乌兰察布直通北京光缆,全区网络出区带宽达到22.5Tbps,4G无线网络覆盖率达到98%。5G基站突破1万座,率先在矿产资源开发领域推广应用5G技术。“互联网+先进制造业”稳步推进,两化(工业化、信息化)融合水平指数达到50.3,实现规模以上工业企业对标全覆盖;建成特色工业互联网平台11个,接入企业1872户;实施“万企登云”行动,登云企业达到1.3万户。大数据中心建设稳步推进,服务器装机能力达到120万台,居全国首位,和林格尔新区大数据产业核心区、乌兰察布大数据产业园初具规模。无线电频谱资源配置进一步优化,无线电频率使用总体安全。
工业园区承载能力进一步增强。经济规模不断壮大,工业园区总产值接近1.2万亿元,产值超百亿的38个,超500亿元的6个。园区布局整合优化,园区数量由112个整合为56个,规划面积由7285.5平方公里减少至5077.8平方公里,工业园区亩均产值达到55万元。基础设施进一步完善,污水处理、集中供热、渣场设施实现自治区级以上工业园区全覆盖,新增污水处理能力81.3万吨/日、固废集中存储能力15.5亿吨、供热面积2465.9万平方米,建成管网10683千米、标准厂房216万平方米。
中小企业发展进一步加快。中小企业发展环境明显改善,出台《内蒙古自治区中小企业促进条例》,清理拖欠民营企业中小企业账款1062.4亿元,建立起防止拖欠民营企业中小企业账款长效机制;累计安排“助保贷”资金14亿元,为1331户中小企业担保贷款129亿元;开办“中小企业ld体育中国官方网站大讲堂”,建成“14+N”中小微企业服务体系,搭建中小企业公共服务平台,1951家服务机构、2.6万户中小企业入驻平台。
总体看,“十三五”以来自治区工业和信息化发展成就突出,站上发展新台阶,但也面临一些突出问题。一是制造业发展不充分。制造业占GDP比重13.3%,不到全国平均水平的一半,新兴产业规模小、贡献少,转方式调结构任务艰巨。二是创新支撑能力不足。2019年规模以上工业企业研发经费支出占营业收入比重0.7%,约为全国平均水平的一半;规模以上工业企业中开展科技研发活动的占比9.9%,低于全国平均水平24.3个百分点。三是能源消费增长过快。“十三五”能源消费增量8119万吨标准煤,超过国家下达能耗增量1.3倍,单位GDP能耗不降反升,五年累计增长超过15%。
第二节 面临形势
我国经济已经转向高质量发展阶段,“十四五”时期,自治区工业和信息化发展环境发生深刻变化,既有发展新机遇,也面临许多风险挑战。
从机遇看,国家深入推进生态文明建设,促进经济社会发展全面绿色转型,自治区坚定不移走以生态优先、绿色发展为导向的高质量发展新路子,有利于促进制造业清洁化生产、绿色化改造、低碳化发展,构建绿色制造体系。国家实施制造强国、网络强国战略,自治区把发展先进制造业、推进产业数字化转型作为今后一个时期的重大部署,为推动制造业高质量发展、工业化和信息化深度融合带来重大历史机遇。国家加快构建以国内大循环为主体、国内国际双循环相互促进的新发展格局,自治区推动“两个基地”绿色化高质量发展,促进产业链供应链现代化,有利于更多“蒙字号”工业产品拓展市场,开辟发展新空间、催生发展新机遇、培育发展新业态。
从挑战看,经济发展不稳定性不确定性因素增加,新冠肺炎疫情影响广泛深远,经济下行压力依然较大,“稳增长”面临更大压力。产业结构倚能倚重,转方式调结构提质效十分紧迫。投资结构偏能偏重,在能耗“双控”、环境约束全面趋紧背景下,“稳投资”面临严峻挑战。5G网络技术应用、工业互联网、大数据应用、人工智能等工业领域数字经济发展相对滞后,产业智能化升级、数字化赋能任务艰巨。
“十四五”时期必须进一步解放思想,切实增强大局意识、紧迫意识和忧患意识,抢抓机遇,破解难题,持之以恒推动工业和信息化高质量发展。
第二章 发展思路、原则和目标
第一节 指导思想
高举中国特色社会主义伟大旗帜,以习近平新时代中国特色社会主义思想为指导,深入贯彻党的十九大和十九届二中、三中、四中、五中全会精神,全面落实习近平总书记对内蒙古重要讲话重要指示批示精神,完整、准确、全面贯彻新发展理念,以深入推进供给侧结构性改革为主线,以改革创新为根本动力,以调结构、转功能、提质效为主攻方向,锚定碳达峰、碳中和目标,统筹发展和安全,高质量建设“两个基地”,高标准培育五大先进制造业集群,高水平打造若干优势产业链,持续推动产业高端化、绿色化、智能化发展,主动融入以国内大循环为主体、国内国际双循环相互促进的发展新格局,加快建设现代化产业体系,努力走出一条符合战略定位、体现内蒙古特色,以生态优先、绿色发展为导向的高质量发展新路子。
第二节 基本原则
——坚持调结构转功能。完整、准确、全面理解和贯彻新发展理念,找准在全国构建新发展格局中的定位,围绕基础产业促延伸、传统产业搞升级、特色产业增动能,立足绿色低碳、高附加值特征谋划、储备、实施项目,加快培育增长新引擎,持续提升发展质量效益。
——坚持创新驱动发展。坚持把创新驱动作为推动工业和信息化高质量发展的战略支撑,促进创新链、产业链、ld体育中国官方网站链、资金链深度融合,搭建技术创新平台、技术转化平台,提升企业创新能力,促进发展方式由要素驱动向创新驱动转变,由外延扩张向内涵提升转变。
——坚持绿色安全发展。坚持生态优先、绿色发展导向,牢固树立生态环境底线思维,严格按照“三线一单”要求布局工业生产力。围绕碳达峰、碳中和目标,落实能耗、水耗“双控”目标任务,推动全产业链、全生命周期绿色低碳循环安全发展,打造能源梯度利用、资源接续保护、生态环境友好的绿色制造体系。
——坚持统筹协调发展。锻长板、补短板,延链补链强链,培育先进制造业集群,促进产业间协调发展,提升产业链供应链现代化水平。增强链主企业、龙头企业带动作用,培育“专精特新”中小企业,推动大中小企业融通创新。落实东北振兴、西部大开发、黄河流域生态保护和高质量发展战略,推动呼包鄂乌一体化发展,促进自治区东、中、西部地区差异化协调发展。
——坚持深化改革开放。聚焦补短板深化供给侧结构性改革,增加先进产能供给,提高供给质量。推进关键ld体育中国官方网站、重点领域改革,形成有利于发展活力充分释放、资源要素高效配置、发展环境更加优化的ld体育中国官方网站体系。积极融入国内大循环、国内国际双循环,增强内蒙古制造影响力。
第三节 主要目标
质量效益目标。发展基础更加稳固,新兴产业和先进制造业快速发展,产业结构和布局进一步优化,产业链供应链现代化水平进一步提高,高质量发展取得新成效。“十四五”期间,工业增加值年均增长6%,工业固定资产投资累计完成1.2万亿元,制造业增加值占GDP比重达到16%,工业园区亩均产值较2020年增长18%左右,链主企业、大型骨干企业、“专精特新”中小企业、“小巨人”企业数量明显增加,带动力明显增强。
“双碳双控”目标。“双碳”阶段性目标和能耗“双控”目标全面落实,倚能倚重发展模式明显转变,重点用能行业单位产品能耗优于国家能耗限额先进值,工业用水强度继续下降,绿色发展水平实现新提高。到2025年,单位工业增加值能耗、单位工业增加值CO2排放和污染物排放指标完成国家下达目标任务,单位工业增加值用水量较2020年下降10%。
科技创新目标。创新体系更加协同高效,企业研发投入稳步增长,企业技术创新实现新突破。到2025年,规模以上工业企业研发经费支出占营业收入比重达到1%,高新技术企业和科技型中小企业实现倍增,分别达到2000家和4000家。
数字化发展目标。5G等新一代信息基础设施更加完善,信息化与制造业深度融合,5G技术应用、智能制造、工业互联网、智慧园区等重点领域信息化建设取得新成效,产业智能化升级、数字化赋能取得新进步。到2025年,建成3—5个国家工业互联网二级综合标识解析节点,“登云”企业实现倍增,规模以上工业企业生产设备数字化率达到60%、工业互联网平台普及率达到35%,工业园区全部建成智慧园区。

第三章 高质量建设“两大基地”
统筹产业发展和生态环境保护,推进能源和战略资源基地建设,延伸农畜产品加工产业链条,提升农畜产品精深加工水平和附加值,更好保障国家生态安全、能源和战略资源安全,稳定农畜产品供给。
第一节 优化升级能源和战略资源基地
依据生态环境承载力,有序高效开发能源资源,大力发展现代能源经济,推动形成多能互补、综合利用、集约高效的能源生产供应方式,保护性开发稀土等战略资源,高值化利用战略资源,为确保国家能源和战略资源安全、满足自治区经济发展需求提供坚实有力支撑。
煤炭。统筹生态环境保护与煤炭开发生产,科学确定煤炭开发布局、开发秩序和开发强度,加快淘汰煤炭落后产能,有序释放先进产能,稳定煤炭产量,增强供给、储备和调节能力,推进煤炭清洁高效利用。加快建设绿色煤矿、智能煤矿,到2025年生产煤矿全部达到绿色矿山标准、智能煤矿标准。
电力。优化电力结构,大力发展可再生能源,建设千万千瓦级新能源基地,进一步提高非化石能源装机比重。坚持就地消纳与外送并举,集中式与分布式开发并举,促进可再生能源高比例发展。建设“风光氢储一体化”“源网荷储一体化”示范项目,最大化开发利用风光资源。围绕满足区内需求、外送配套,适度布局火电项目。实施传统燃煤机组改造,降低煤耗水耗和污染物排放。
油、气和氢能。加大油气资源勘探开发力度,推动区内油气增储上产,提高油气资源接续能力和自给能力。落实国家油气产能储备和替代要求,重点在鄂尔多斯适度布局煤制油、煤制气项目,增强油气保障能力。抢抓氢能产业进入市场化临界点战略性机遇,推进氢气制取、存储、运输、应用一体化发展,支持鄂尔多斯、乌海申报加入国家氢燃料电池汽车示范城市群。
稀土等战略资源。以战略高度、全球视野、全局观念,加强稀土资源勘查和储量评价,增强储备能力,加大保护力度。绿色高效开发稀土资源,严格总量控制,保障原料供给,提高稀土资源综合利用率,建设世界最强的稀土原料基地。推广应用冶炼分离新技术、新工艺、新设备,打造稀土勘查、开发、利用、回收全产业链,逐步实现稀土集约节约和循环高效利用,保障稀土资源和产业安全。支持北方稀土做大做强,完善和提升包头稀土产品交易所功能,建设世界最大的稀土交易中心。对晶质石墨、萤石等极具潜在优势的战略性矿产资源,在未实现高端化技术应用期间,实施生产总量控制。加大铜、铁、锡、镍、钾盐、磷等紧缺矿产勘查力度,优化开发铜、镍、铬、锰、金、银、钾盐、天然碱等矿产资源。落实生态环保要求,同步推进绿色矿山建设。
第二节 做优做精绿色农畜产品加工基地
围绕建设农畜产品生产基地,突出绿色、天然、有机等品质特点,发挥龙头企业和优势品牌引领作用,推动基地建设、行业整合和品牌运营,做优做精绿色农畜产品加工产业。农畜产品加工业与农牧业产值比例由2020年的1.3∶1提高到2025年的2.8∶1。
乳品加工。重点在嫩江、西辽河、黄河流域和呼伦贝尔、锡林郭勒草原等优势奶源区集中布局一批鲜奶加工项目,到2025年,新增鲜奶加工转化能力300万吨,基本与1000万吨鲜奶产量相匹配。支持伊利现代智慧健康谷和蒙牛中国乳业产业园建设,提升核心竞争力,打造世界级企业和国际品牌。优化产品结构,发展高端液态乳、低温发酵乳、乳粉、奶酪等产品。扩大特色奶制品生产能力,推动呼伦贝尔、兴安盟、通辽、赤峰、锡林郭勒盟等重点地区民族传统奶制品加工业向“精优强”转变。
肉类加工。支持肉业品牌龙头企业整合中小型牛羊肉加工企业,培育大型加工企业,提高产业集中度,提升区域品牌影响力。重点在兴安盟、通辽、赤峰、锡林郭勒盟、巴彦淖尔等地区布局20万头牛、100万只羊、200万头生猪屠宰加工项目。发展精深加工和副产品加工利用产业,培育高、低温肉制品和保健类肉制品龙头企业,提高产品附加值和副产品综合利用率。
羊绒加工。支持鄂尔多斯、巴彦淖尔、阿拉善盟等地区打造白绒山羊养殖基地,提高优质原绒保障能力。推动区内羊绒收购、梳绒、纺纱、针织等上下游企业协作配套,形成区域联动互补发展格局。支持羊绒制品龙头企业发展基于用户需求的规模化定制服务,提高产能利用率。完善山羊绒制品地方标准体系,促进羊绒制品设计创新、产品创新。鼓励羊绒企业境外建厂,瞄准国际市场开展品牌化经营,提升品牌影响力。
马铃薯加工。重点在呼伦贝尔、赤峰、乌兰察布等马铃薯主产区布局马铃薯加工项目,提高就地加工能力,到2025年新增马铃薯加工转化能力120万吨,达到400万吨以上。推动马铃薯主粮化,适度扩大淀粉、全粉、薯条薯片等优势产品规模,发展鲜醋、饴糖等高附加值产品。壮大马铃薯初级加工业,引导企业前瞻布局马铃薯变性淀粉及衍生物、以马铃薯为主要原料的生物可降解制品等产业。鼓励中小型加工企业兼并重组,提升生产规模和产品档次。支持乌兰察布打造“中国薯都”品牌。
玉米加工。重点在呼伦贝尔、兴安盟、通辽等地区布局玉米加工项目,建设玉米氨基酸、玉米淀粉、生物燃料乙醇等项目。鼓励发展淀粉糖、小品种氨基酸、黄原胶、山梨醇等高附加值生物发酵产品,发展玉米油、鲜食玉米、休闲食品,布局木糖醇、饲料等副产品综合利用项目,打造“玉米种植—玉米淀粉—淀粉衍生物—副产品综合利用”产业链。到2025年新增玉米加工能力600万吨,达到1200万吨。
甜菜制糖。适度扩大产能规模,重点在呼伦贝尔、兴安盟、赤峰等甜菜主产区布局甜菜制糖项目。鼓励现有企业建设规模化、机械化甜菜种植基地,发展低聚果糖、保健糖、功能糖、甜菜碱等高附加值产品,布局饲料、肥料、酒精、糖蜜、乙醛等副产品综合利用项目,打造“种植—收储—制糖—后加工”一体化产业链。到2025年,甜菜日加工能力突破7万吨,实现甜菜全部就地加工转化,甜菜糖产能突破120万吨,巩固甜菜制糖全国领先优势。
支持巴彦淖尔粮油、葵花籽、番茄等特色加工产业发展,打造“天赋河套”区域品牌,建设河套全域绿色有机高端农畜产品生产加工输出基地。在呼和浩特、呼伦贝尔、兴安盟、通辽、赤峰、巴彦淖尔等地规划建设粮油及秸秆资源开发利用项目,培育打造优势饲料加工产业集聚区。支持兴安盟大米加工示范基地建设,支持锡林郭勒盟亚麻籽加工基地建设。支持有条件的地区依托沙漠、山区、林下、河湖等特色动植物资源发展深加工产业。
第四章 提升产业链供应链水平
围绕调结构、转功能、提质效,大力发展战略性新兴产业和先进制造业,高标准培育现代装备制造、新型化工、有色金属加工、新材料、生物医药五大先进制造业集群,打造新能源汽车制造、风电装备制造、光伏装备制造、现代煤化工、有色金属加工(含铝后加工、铜后加工两条子产业链)、稀土、石墨(烯)、中蒙医药等具有区域比较优势的特色产业链,持续推动产业链向下游延伸、价值链向中高端攀升,提升产业链供应链现代化水平,构建绿色低碳、特色明显、优势突出、布局合理的现代制造业体系。
第一节 培育现代装备制造产业集群
通过以市场换项目、以项目育产业等方式,迅速培育新能源装备制造龙头企业,加快引进配套零部件生产企业,打造新能源汽车制造、风电装备制造、光伏设备制造三条新能源装备制造产业链,大力发展氢能装备、储能装备、工程机械、应急装备和电子装备等制造业。推动新产品研发及新技术产业化应用,推动传统制造向高端制造、智能制造、服务型制造转型。


第二节 培育新型化工产业集群
严格控制化工上游产业规模,大力发展下游延伸加工产业,促进产业融合,推动产业向化工园区集中集聚,打造绿色化、精细化、循环化现代煤化工产业链。大力发展精细化工产业,促进焦化、氯碱化工、氟化工、硅化工等产业横向耦合、纵向延伸,提高就地转化增值水平。优化危险化学品生产、储存项目布局。

第三节 培育新材料产业集群
依托石英、冶金、化工初级产品等资源和原材料优势,围绕国家战略需要、信创替代和市场急需产品,依靠技术创新和应用,打造稀土、石墨(烯)两条产业链,大力发展光伏材料、金属(合金)材料、先进高分子材料等产业,推动新材料产业规模化、集群化发展。


第四节 培育有色金属加工产业集群
提升有色金属技术装备水平、延伸加工能力,丰富终端产品种类,打造铝后加工、铜后加工两条子产业链,推动“煤电冶加”“探采选冶加”一体化发展。

第五节 培育生物医药产业集群
充分发挥道地药材禀赋和优势,建设中药蒙药产业链,扩大原料药化学药、动物疫苗、微生态制剂生产规模,大力培育产业布局更优、规模更大、集聚程度更高、竞争力更强的生物医药产业集群。

第五章 提高技术创新能力
落实“科技兴蒙”行动要求,有效整合各类创新资源,建设企业技术中心、制造业创新中心、工业设计中心等以企业为主导的各类技术创新平台,加强科技创新成果转化应用,促进创新链、产业链、ld体育中国官方网站链、资金链深度融合,提升创新对工业和信息化发展支撑力。
第一节 强化企业创新主体地位
提升企业技术创新能力,促进各类创新要素向企业集聚,推进产学研深度融合,鼓励企业牵头组建创新联合体、建设共性技术平台、承担重大科技项目,支持驻区央企在内蒙古设立研发中心。实施高新技术企业和科技型中小企业“双倍增”行动,到2025年分别达到2000家和4000家。完善科技任务组织实施机制,实行竞争立项、定向委托、“揭榜挂帅”“赛马”等制度,推动重点创新领域项目、基地、人才、资金一体化配置。发展专业化众创空间,鼓励大众创业、万众创新。健全人才培养、引进、使用、评价、流动和激励机制,激发人才创新活力。
第二节 支持创新平台建设
支持企业建立技术中心、创建制造业创新中心,培育一批技术创新示范企业,鼓励企业增加创新投入,提高自主创新能力。
企业技术中心。重点支持新型化工、高端钢铁、有色金属、农畜产品加工等传统产业和现代装备制造、新材料、生物医药、电子信息、节能环保等新兴产业的龙头骨干企业建立企业技术中心,到2025年力争新培育自治区级企业技术中心100家,国家级企业技术中心5家。
制造业创新中心。支持国家稀土功能材料创新中心和石墨(烯)新材料、中蒙医药、生物疫苗3个自治区级创新中心高效持续运营,增加创新供给。整合各类创新资源,重点在乳品加工、现代煤化工、氯碱化工、光伏材料、合金材料、羊绒制品等优势特色领域,组建一批创新联合体,建设一批制造业创新中心,到2025年力争新培育自治区级制造业创新中心6家,积极争创国家级制造业创新中心。
技术创新示范企业。重点在稀土功能材料、石墨(烯)材料、碳捕集封存、制氢储氢、储能、生物科技、先进高分子材料、高端合金等前沿领域,培育一批具有较强的带动性技术创新示范企业,抢占发展制高点,到2025年力争新培育国家技术创新示范企业5家。
第三节 加强科技创新和成果转化
支持企业、高校、科研院所等各类创新机构,围绕“两个基地”建设,加强关键技术、“卡脖子”技术攻关,推进各类创新主体之间的“网链式”连接和深度互动,以点带面提升技术水平和创新水平,增强自主创新能力。建立新技术转化应用项目库,遴选推广一批自主研发重点领域关键技术,引进消化一批与我区产业发展相适应的新技术,推动实施一批完成中试、相对成熟的技术成果产业化应用项目,形成产学研用深度融合、引进消化吸收再创新良性循环的技术创新模式,有效提升技术创新支撑能力。继续对主导或参与国家标准制定项目给予奖励,对装备首台套产品、新材料首批次产品给予保险补贴。

第六章 推动制造业绿色发展
落实能耗“双控”ld体育中国官方网站要求,坚决遏制“两高”项目盲目发展,加快淘汰落后产能,改造提升传统产能,构建高效、清洁、低碳、循环的绿色制造体系,逐步形成绿色生产方式,助力碳达峰、碳中和。
第一节 严格控制“两高”行业规模
落实能源消费总量和强度双控及碳排放强度控制要求,坚持将能耗约束、环境约束挺在前面,坚决遏制“两高”项目盲目发展。严格控制“两高”行业新增产能规模,除合规在建项目和已完成产能置换项目外,原则上不再审批“两高”行业新增产能项目,确需建设的须实施产能和能耗减量或等量置换。严格“两高”项目准入,确需新建的“两高”项目,在开展前期工作过程中,深入论证建设必要性、可行性,项目布局符合“三线一单”要求,工艺技术装备达到国内先进水平,能源消费符合地方能源消费总量和强度要求,单位产品能耗达到国家先进值;污染物排放符合区域碳排放、污染物排放削减要求。鼓励有条件的地区“建绿网、用绿电”,实施“绿电替代”。


第二节 加快淘汰落后产能
统筹产业ld体育中国官方网站和能耗、环保、质量、安全等方面技术标准,综合运用法律法规、经济手段和必要的行政手段,依法依规、坚决有序淘汰高耗能行业落后产能。对列入淘汰范围的落后产能相关企业,不得参与电力市场交易;对未按期完成淘汰任务的盟市实行“区域能耗限批”;对未按期完成淘汰任务的企业实施更加严厉的惩罚性电价ld体育中国官方网站,必要时依法责令停产或关闭。力争利用三年时间,列入淘汰范围的落后产能基本退出。

第三节 加大绿色化改造力度
对标国家先进标准或同行业先进标准,重点实施节能、节水和超低排放技术改造,推进大宗工业固废综合利用,支持高效节能、节水、环保技术和产品装备产业化,努力提高制造业绿色发展水平。
节能技术改造。制定节能技术改造行动计划,对标先进标准,重点对火电、钢铁、电解铝、铁合金、电石、铜铅锌冶炼、煤化工、建材等高耗能行业重点用能企业实施节能改造,改造后产品单耗力争达到国家能耗限额标准先进值。对能耗超限额企业实行更加严格的惩罚性电价ld体育中国官方网站。开展重点用能企业节能诊断,加大节能技术改造项目支持力度。鼓励第三方机构在化工、冶金、建材等高耗能企业实施电机系统节能、能量系统优化、余热余压利用等合同能源管理项目。推动开展碳排放交易、用能权交易。

节水技术改造。落实以水定产要求,以黄河流域、西辽河、“一湖两海”地区为重点,在钢铁、煤化工、羊绒纺织、食品加工、生物制药等高耗水行业全面实施工业节水改造,引导企业实施循环水梯级利用和中水、高盐水、冷凝水回用改造,推进钢铁冷却水高效循环、煤化工污水深度处理、食品加工冷却水零排放、制药污水膜法处理及回用节水改造,进一步完善工业园区污水处理设施,到2025年,工业中水回用率由77%提高到82%,规模以上工业用水重复利用率达到92%,单位工业增加值用水量累计下降10%。加大节水技术改造项目支持力度。
超低排放技术改造。重点在火电、钢铁、焦化、水泥、玻璃等高排放行业,推广应用高效除尘、脱硫、脱硝、低氮燃烧、分级燃烧、智能控制等新技术,采取催化再生烟气脱硫脱硝、硫磺回收装置达标改造、VOCs综合治理、硫磺尾气超低排放、加热炉及锅炉烟气达标排放治理等措施,降低工业废气、废水、废料和二氧化碳排放量。到2023年底,乌海及周边地区现有炭化室高度5.5米的焦炉全部完成干熄焦改造;到2025年,地级城市建成区内所有燃煤发电机组全部完成超低排放改造,重点排放行业、重点排放企业污染物排放符合国家相关标准。
工业固废综合利用。鼓励利用粉煤灰、煤矸石、脱硫石膏、冶炼废渣等大宗工业固废生产水泥、新型墙体材料、路面基层材料、土壤改良剂、复合肥、陶瓷,提取有价金属。支持乌海大宗固废综合利用基地和托克托工业园区、乌拉特前旗工业资源综合利用基地建设。在废钢铁、废有色金属、废旧轮胎、废塑料、废弃电子产品等重点领域实施资源再生利用重大示范工程建设。
第四节 构建绿色制造体系
围绕提升能源资源利用效率和清洁生产水平,以促进全产业链和产品全生命周期绿色发展为目标,以标杆引领、示范带动为路径,继续创建一批绿色产品、绿色工厂、绿色园区、绿色供应链,制定若干绿色制造标准,打造一批绿色示范标杆。
绿色产品。对标《生态设计产品评价通则》(GB/T32611)和生态设计产品评价规范系列国家标准(GB/T32163),引导企业在钢铁、有色、化工、建材、农畜产品加工等行业开发稀土钢、多晶硅、聚氯乙烯、陶瓷、氨基酸、甜菜糖、羊绒制品等能源消耗最低、生态环境影响最小、可再生率最大的绿色产品。到2025年,争取新创建绿色产品20个。
绿色工厂。重点在钢铁、有色、化工、建材、装备制造、农畜产品加工、医药、电子信息等行业选择一批基础好、代表性强的骨干企业,通过采用绿色建筑技术建设(改造)厂房,提高可再生能源消纳比例。鼓励企业合理布局厂区内能量流、物质流路径,淘汰落后工艺设备,建立资源回收循环利用系统,采用先进适用的清洁生产工艺技术装备,推动用能结构优化,创建具备用地集约化、生产洁净化、废物资源化、能源低碳化等特点的绿色工厂、绿色数据中心。到2025年,新创建绿色工厂50个。
绿色园区。全力推进工业园区绿色能源革命,实施园区控煤减碳工程,鼓励有条件的园区率先开展零碳产业园应用示范,启动实施零碳供电系统和智慧用电项目,实施源网荷储工程,开展绿电消纳行动。鼓励园区高耗能企业采用新能源供能方式进行电能替代,探索建设“碳达峰、碳中和”先行示范项目,构建园区绿色发展模式和发展格局。在自治区境内的黄河、辽河、海河、松花江流域选取一批工业基础好、基础设施完善、绿色水平高的园区,在园区层面推动基础设施共建共享,加强余热、余压、废热资源和水资源循环利用,在企业层面促进废物资源交换利用,补齐完善园区内绿色产业链条,建设一批布局集聚化、结构绿色化、链接生态化的绿色园区。到2025年,新创建绿色园区15个。
绿色供应链。重点在乳品加工、肉类加工、羊绒制品、医药、电子电器、机械制造等行业培育一批代表性强、行业影响力大、经营实力雄厚、管理水平高的龙头企业,建立以资源节约、环境友好为导向的采购、生产、营销、回收及物流体系,推动上下游企业共同提升能源资源利用效率,逐步实现资源利用高效化、环境影响最小化、链上企业绿色化目标,带动上下游企业绿色发展。
绿色制造标准。落实《工业节能与绿色标准化行动计划》,整合行业协会、科研院所、绿色评价机构和重点企业创新资源,支持企业制定一批自治区级重点行业绿色制造、能耗地方标准,参与国家标准制定,逐步建立健全工业绿色标准化体系,扩大标准覆盖面。
第七章 推动产业数字化转型
以扩大新基建领域投资规模为核心,加快建设5G基础设施、工业大数据中心、具有地方特色的工业互联网、智慧工业园区,实施数字化改造工程,持续推动数字产业化和产业数字化,促进工业化和信息化深度融合。
第一节 加快完善新一代信息基础设施
深入推进大数据基础设施统筹发展类综合试验区建设,以5G基础设施、大数据中心、工业互联网建设和宽带普及提速、融合发展为重点,加快构建高速、融合、安全、泛在的信息通信基础设施。
5G基础设施。加快布局5G网络基础设施,到2025年建成5G基站3万个左右,实现盟市、旗县(市、区)政府所在地、重点乡镇、工业园区、大型工矿企业5G信号有效覆盖,推广面向智慧矿山、智能制造等5G技术应用场景。
网络基础设施。实施工业互联网IPv6升级改造,到2025年IPv6活跃用户全面提升,工业领域网络、应用、终端全面支持IPv6。启动双千兆光纤网络建设,推动骨干网、城域网与接入网同步扩容提速,提高固定宽带网络接入能力。优化布局Wi-Fi6设施,实现重点公共场所免费Wi-Fi网络全覆盖。支持基础电信企业推进网络技术研究和基础设施建设,实现传统网络及链路提速升级。鼓励重点工业企业对内部网络实施以太网化、无线化改造,推动工业企业、工业互联网平台、标识解析节点、安全设施等接入外网。支持卫星网络发展,鼓励利用内蒙古遥感卫星及北斗数据资源共享与应用中心、国家北斗导航(内蒙古)数据中心和数据运营服务中心等各类数据服务工业数字化转型。
大数据中心。以乌兰察布、和林格尔为重点集中布局大数据中心,到2025年力争大数据装机能力突破300万台。加强分布式供能、自然冷源、直流供电等技术在数据中心建设中的应用,推进整机柜服务器、规模化数据中心、绿色智能服务器等新型IT设备在数据中心中的应用,提升风电、光伏等新能源在数据中心供电中所占比例,到2025年,全区大型数据中心平均PUE值降至1.3以下,寒冷及极寒地区力争降到1.25以下。建设国家基础数据备份中心、容灾备份中心和企业数据灾备中心、国家政务云北方节点、北斗内蒙古分中心。支持国家算力枢纽节点建设,支持旷世超算平台、国家超算无锡中心内蒙古分中心、内蒙古高性能计算公共服务平台二期工程等项目建设,打造国家重要的高性能超算基地,推动实现“东数西算”。重点在呼和浩特、包头、鄂尔多斯、赤峰等地区,依托有条件的企业,利用绿色数据资源在能源、钢铁、稀土、化工、装备、乳业等行业建设大数据中心。
第二节 推动新一代信息技术和大数据应用
围绕数字经济发展,以数据应用为重点,大力推动5G技术、大数据在智慧矿山、工业互联网、智慧园区、智能工厂等方面的应用,大力发展软件服务业和服务型制造,促进产业数字化转型、智能化升级。
建设智慧矿山。重点在大型露天煤矿和井工煤矿打造不同条件、场景、模式下的5G+无人驾驶、5G+无人采掘示范项目,挂牌一批5G+智慧矿山示范基地。到2025年,分布在重点露天煤矿的1200个矿用车实现无人驾驶,全区井工煤矿采掘面全部实现智能化作业。
建设工业互联网平台。重点在能源、化工、冶金、建材、现代装备制造、绿色农畜产品加工和新兴产业等领域,建设企业级、行业级、区域级工业互联网平台,到2025年,全区建成投入运行工业互联网平台30个,实现1000家规模以上工业企业上平台,工业互联网平台普及率达到35%。着力在能源、现代装备制造、乳业、农畜产品加工等行业建设工业互联网标识二级解析节点,开展基于标识服务的关键产品追溯、全生命周期管理、供应链协同等应用创新,到2025年力争建成3-5个国家工业互联网二级综合标识解析节点。继续实施万户企业登云行动,按照“企业出一点、服务商让一点、政府补一点”的原则,为登云企业提供更多优质服务,到2025年,培育新增50家以上登云服务商,“登云企业”实现倍增,打造20家以上“登云标杆企业”。
建设智慧园区。按照“政府主导、市场参与、整合资源、分步实施”的原则,以新一代信息技术和智慧应用为支撑,全面整合园区内外资源,重点打造“一平台、两中心、六系统”(数据感知平台,智慧运营中心、数据存储中心,经济运行监测系统、能源消耗监测系统、安全应急管理系统、环境保护监测系统、交通物流监测系统、综合服务系统),到2025年,力争全区工业园区全部建成智慧园区,实现园区内企业生产、环保、安全、能耗、物流等关键数据敏捷采集、传输、存储、分析和智能响应,水电气消耗、污水处理排放、污染物排放、危险物处置等实时自动监测,管道、闸门、压力容器等安全敏感区域智能预警,园区内基础设施网络化、开发管理信息化、功能服务精细化、产业发展智能化水平大幅提升。
建设智能工厂。支持企业应用智能设备、数控机床、自动化技术、自动识别技术、AGV等技术,促进车间计划排产、加工装配、检验检测、能耗管理等各生产环节的智能协作与联动,建设数字化车间。鼓励骨干企业在数字化车间的基础上,运用生产过程数据采集和分析、制造执行、企业资源计划、产品全生命周期管理、智能生产管控等新一代信息技术手段,推动企业智能管理和决策,建设智能工厂。到2025年,打造15个智能工厂、40个数字化车间,规模以上工业企业生产设备数字化率达到60%。在铁合金、电石、民爆等行业的高危、高劳动强度以及作业环境恶劣的生产单元实施“机器换人”,到2025年,民爆行业装车环节“机器换人”达到100%,电石、铁合金行业3万吨以上矿热炉出炉环节“机器换人”分别达到100%、60%以上。深入推进“两化融合”,建立数字化转型诊断对标工作机制,定期开展诊断对标,保持“两化融合”对标规模以上工业企业全覆盖,推动规模以上工业企业“两化融合”贯标,到2025年,实现100家工业企业贯标。
大力发展软硬件研发设计产业。支持呼和浩特、包头、赤峰等软件和信息技术服务企业拓展业务、研发新品、提升层次。吸引国内外大型软件企业落户,培育一批创新能力强、品牌贡献大、发展速度快的龙头企业。支持围绕工业企业研发设计、生产制造、运营维护和经营管理等关键业务环节,开发特定场景的工业APP,提升产品设计、企业管理、生产控制等环节数字化、网络化和智能化水平。到2025年,培育使用工业APP数量300个以上,至少培育20个特定领域、特定场景的专用工业APP。
推广服务型制造新模式。建设工厂大数据系统和互联网平台,围绕产品全生命周期,实现从设计研发、原材料采购、生产组织、产品销售到物流与售后服务的精益化管理。推动产业链之间的信息共享与业务协同,加快发展个性化定制、远程运维和网络协同制造等新模式、新业态,实现从生产制造向服务型制造的跨越式发展。
第三节 提升安全保障能力
制定企业设备、控制、网络、平台、应用、数据等安全防护标准,开展关键设备、平台及工业APP动态安全检测评估,实施达标自评估和安全改造,培育一批网络安全示范企业,树标杆、推经验。开展“工控安全深度行”活动。建立健全工业互联网安全监督检查、风险评估、信息共享和通报、应急处置、数据保护等工作机制,编制重点行业工业互联网安全防护指南。
第八章 促进企业融通发展
贯彻落实《中华人民共和国中小企业促进法》和《内蒙古自治区中小企业促进条例》,大力培育龙头企业、骨干企业,促进中小企业与大企业协作配套、融通发展,完善服务体系,提升服务效能,弘扬企业家精神,营造更加有利于企业发展良好生态。
第一节 培育大型骨干企业
实施百户产业链骨干企业、龙头企业培育工程,坚持政府引导与企业自主发展相结合,培育一批自主创新能力强、主业突出、掌握核心关键技术、拥有自主知识产权和品牌优势、产品市场占有率国内领先甚至达到全球同行业前列的优势特色产业链领军企业、大型骨干企业。鼓励大企业利用“互联网+”等手段,搭建线上线下相结合的大中小企业创新协同、产能共享、供应链互通的新型产业创新生态,促进生产制造领域共享经济新模式新业态发展,重构产业组织模式,形成融通发展格局。到2025年,力争培育百亿元以上大型骨干企业20家。
第二节 提升中小企业专业化能力
基于“众创业、个转企、小升规、小巨人”的企业成长路径,支持中小企业专业化发展、精细化提质、特色化竞争和新颖化改造,培育一批产品质量优、创新能力强、市场占有率高、发展潜力大的中小企业。制定《“专精特新”中小企业培育方案》,按照“储备一批、培育一批、提升一批”的原则,认定和支持一批“专精特新”示范中小企业和细分领域的“小巨人”企业。鼓励中小企业发挥优势,主动融入产业链供应链,塑造分工明确、协作密切、整体竞争力稳步提升的企业集群发展良好生态。到2025年,培育“专精特新”示范中小企业200家、“小巨人”企业80家。
第三节 提升服务企业能力
进一步完善企业公共服务体系,切实帮助企业解难点、除痛点、疏堵点、补盲点,为企业可持续发展提供有力支撑和保障。
强化融资服务。推进自治区中小企业融资服务平台建设,进一步扩大信用融资规模。优化提升“助保贷”资金,适度扩大“助保贷”资金池规模,稳步扩大中小企业支持范围,提高先进制造业融资担保比例,到2025年,“助保贷”资金支持中小企业超过2300家。更多争取国家小微企业融资担保业务降费奖补支持,更多降低中小企业担保费率,更多减轻中小企业融资负担。深化产融合作,创新和完善政银企合作机制,定期举办融资对接活动,促进金融资源和资金需求有效衔接。鼓励金融机构创新适合中小企业需求的金融产品和服务。
强化公共服务。建立中小企业问题受理和协调解决机制,维护中小企业合法权益。落实支持中小企业发展各项ld体育中国官方网站,继续开办中小企业ld体育中国官方网站大讲堂,提高ld体育中国官方网站知晓率。建立ld体育中国官方网站、管理、法律服务咨询专家库,组织开展“为中小企业送管理、送服务”行动,针对中小企业成长问题,点对点、一对一提供个性化、精准化、系统化解决方案。开展产业链上下游项目配套对接活动,推动中小企业与大型骨干企业建立稳定协作配套关系。
强化平台服务。推动自治区中小企业公共服务平台网络向旗县(市、区)和工业园区延伸,形成以自治区、盟市、旗县(市、区)三级中小企业公共服务平台网络为主体架构的公共服务体系,为中小企业提供找得着、用得起、有保障的精准服务。健全中小企业公共服务平台服务规范和运行考核机制,提升平台服务效能。发挥国家和自治区级中小企业公共服务示范平台、小型微型企业创业创新示范基地等平台的资源整合和对接能力,畅通大中小企业融通发展渠道。设立“小巨人”企业展示窗口,多渠道、多层面、全方位提升企业知名度。
第九章 深化开放合作
坚持以合作共赢为战略支点和引领取向,主动融入国内大循环、畅通国内国际双循环,利用好“两个市场”“两种资源”,全方位加强区域合作和对外开放,拓展发展新空间,催生发展新动力。
第一节 深入推进对外开放
立足于自治区推动更高水平对外开放发展大局,找准定位,深度谋划,全面推进中俄蒙经济走廊建设,深度融入“一带一路”建设,深化能源资源、装备制造、信息技术、生物医药、新材料等领域务实合作,以高水平开放促进工业和信息化高质量发展。
加强与“一带一路”沿线国家合作。瞄准关键技术工艺、关键基础材料、核心零部件等领域,深化与“一带一路”沿线国家产业合作,构建全面经济伙伴关系。加大“走出去”步伐,鼓励高端装备、重型汽车、电子信息、新型化工、新能源、新材料、医药及医疗设备等优势企业建立国外研发中心,支持有实力的涉农企业与俄罗斯、中东欧等国家和地区开展合作,带动农机装备、肥料、农药等行业出口。支持有实力的企业设立海外数据中心,为“一带一路”合作提供基础云服务。
发展泛口岸经济。支持满洲里、二连浩特等口岸城市和“一带一路”重要枢纽节点地区发展过境资源加工产业,建设资源加工转化园中园,形成口岸带动、腹地支撑、边腹互动格局。扩大外向型企业落地规模,引导出口加工企业和木材、钾肥、粮食等进口加工企业落地发展。深化同俄罗斯、蒙古国合作,在满洲里和二连浩特开展互贸区落地加工先期试点。促进满洲里、二连浩特边境经济合作区发展,抓住满洲里、鄂尔多斯、呼和浩特综合保税区建设的有利契机,推动外向型高端加工制造业集聚发展。
提升国际合作水平。引导外资投向新一代信息技术、现代装备、新材料、生物医药等先进制造业领域,鼓励境外企业和科研机构来内蒙古设立研发机构。支持区内企业主动融入国际产业链、供应链、创新链,促进ld体育中国官方网站、规则、标准等方面“软联通”,推动产业合作由加工制造向研发设计、品牌培育等环节延伸,提升跨国经营能力和国际竞争力。
第二节 深入推进对内协作
落实国家区域发展重大战略,推进区域协调发展,健全区域产业合作机制,有序承接国内先进生产力转移,厚植发展基础,培育发展动能,在全方位融入国内市场中增创发展新优势。
积极融入国家区域发展战略。深入落实黄河流域生态保护和高质量发展战略,加强与沿黄省市、毗邻地区产业协作,一体推进沿黄生态经济带建设。积极融入京津冀协同发展战略,深化与长三角、粤港澳大湾区等地区合作交流,落实京蒙协作机制,统筹资源布局、地缘优势、交通条件、生态环境容量等因素,强化产业融合、产业转移合作,形成要素配置合理、生态友好协调、质效明显提升的互补互动发展格局。
统筹区内协调发展。促进东部盟市放大和发挥绿色生态优势推动高质量发展,高质量建设农畜产品加工基地,以绿色农畜产品加工为支柱构建绿色制造业体系,以满洲里、二连浩特口岸为支撑发展泛口岸经济,严格控制新上能源资源型产业项目,积极培育消耗低、排放少、质量效益高的新兴产业,形成绿色化、开放型经济发展特色优势。促进中部盟市扩大环境容量和生态空间,立足产业基础和产业集群优势推动高质量发展,提升产业层次和发展能级,增强协同创新发展能力,构建高效分工、错位发展、有序竞争、相互融合的现代产业体系,形成强劲活跃的增长带动极。促进西部盟市补齐生态环境短板推动高质量发展,优化产业布局,推动产业整合、延伸、升级,促进绿色化转型,推进河套灌区三次产业融合发展,增加绿色有机高端农畜产品供给,增强区域发展整体竞争力。
强化招商引资。建立顶格推进招商引资机制和模式,统筹当前和长远、锻长板和补短板,突出招大引强、招新引优,强化以商招商、产业链招商,精准谋划引进一批投资规模大、技术水平高、经济效益好、带动作用强的建链补链延链强链项目,打造在国际国内具有影响力和竞争力的优势产业链,以重点领域赶超和领跑带动整体工业提质增效。
第十章 实施保障
完善配套ld体育中国官方网站措施。围绕规划落实,制定稀土产业高质量发展规划,制定新能源装备制造、新能源汽车制造、化工转型升级、农畜产品加工、新材料、生物医药、产业数字化转型等实施方案,进一步明确重点、落细落实任务。绘制优势特色产业链全景图,制定优势特色产业链建设方案,坚持问题导向推动延链补链扩链强链,提升产业链供应链稳定性、竞争力。制定钢铁、化工、有色、建材等行业碳达峰实施方案,促进制造业绿色低碳发展。建立符合自治区实际的基于能效和环保的差别化电价机制,调整“两高”行业电力市场交易ld体育中国官方网站。清理取消“两高”项目不合理支持ld体育中国官方网站。
提升工业园区基础能力。制定工业园区基础能力提升规划,科学确定工业园区产业发展方向,以产业规划引导工业园区错位发展、有序竞争,推动工业园区高质量发展。围绕主导产业延链补链强链布局项目、整合园区,支持合作共建园区,促进产业集聚集群集约发展。完善工业园区基础设施,重点支持环保、标准厂房、道路、管网等基础设施建设,提高产业发展承载力,到2025年,一类工业园区全部实现“九通一平”,二类工业园区全部实现“七通一平”。加强考核引导和约束,建立以单位土地面积产值、税收贡献及创新驱动、绿色发展等为主要内容的考核指标体系,按年度对工业园区进行考核,引导工业园区集中精力抓项目建设、产业发展。
加强要素保障。以市场化方式推动用地、环境容量、排污总量、能耗指标、电力、水等要素指标向先进制造业和重大项目倾斜,进一步优化资源要素配置。加快推动用能权交易和碳排放交易,建立碳排放强度考核机制。完善经济运行监测预警预测体系和纠偏机制,加强煤电油气运综合协调保障。完善和落实安全生产责任制,全面推进安全生产质量标准化管理,加大监管执法力度,及时排查化解安全隐患,坚决防止重特大安全生产事故发生。扎实做好民爆行业安全生产监管工作。
大力优化营商环境。加快转变政府职能,推动简政放权,全面推广“蒙速办”,开辟项目审批绿色通道,推行审批承诺制、区域评估制、项目代办制,最大限度缩减项目前期手续办理时限。加强事中事后监管,确保项目合规建设。制定支持制造业高质量发展若干ld体育中国官方网站,增强财政资金对工业和信息化高质量发展引导作用。进一步规范涉企收费和行政执法行为,落实防止拖欠民营企业、中小企业账款长效机制,切实减轻企业负担。
实施重大项目滚动计划。坚持重大项目带动,以规划策划项目、以项目落实规划,建立重点项目库,加快推进重大项目储备、建设和投产。实施制造业重点项目五年滚动计划,对列入滚动计划的重大项目实行领导包联制,强化项目日常调度、动态管理、跟踪服务,确保重点项目早开工、早建成、早投产。
各地区各部门要高度重视本规划落实工作,明确职责任务,完善工作机制,落实工作责任,强化考核激励,形成部门协同、上下联动的工作机制。建立统计分析、绩效评估、中期评估、监督考核机制,开展规划实施的年度监测、中期评估和终期总结,适时对目标任务进行必要调整。按年度总结本规划重点任务落实情况,及时发现和解决规划实施过程中的突出问题,推动规划落实落地。本规划提出的预期性指标和产业发展、结构调整等领域目标任务,主要依靠发挥市场主体作用实现,各地区各部门要积极创造良好的ld体育中国官方网站环境、法治环境和营商环境,充分调动市场主体积极性,发挥政府部门引导作用,努力实现预期性目标任务。
| 索 引 号 | 1115000001151201XD/2021-65801 | 主题分类 | 工业、交通 \ 其他 |
| 发布机构 | 自治区人民政府办公厅 | 文 号 | 内政办发〔2021〕63号 |
| 成文日期 | 2021-10-22 |
| 索 引 号 | 1115000001151201XD/2021-65801 |
| 主题分类 | 工业、交通 \ 其他 |
| 发布机构 | 自治区人民政府办公厅 |
| 文 号 | 内政办发〔2021〕63号 |
| 成文日期 | 2021-10-22 |
各盟行政公署、市人民政府,自治区各委、办、厅、局,各大企业、事业单位:
经自治区人民政府同意,现将《内蒙古自治区“十四五”工业和信息化发展规划》印发给你们,请结合实际,认真贯彻落实。
2021年10月22日
(此件公开发布)
内蒙古自治区“十四五”工业和信息化发展规划
目录
第一章 发展基础
第一节 发展成就
第二节 面临形势
第二章 发展思路、原则和目标
第一节 指导思想
第二节 基本原则
第三节 主要目标
第三章 高质量建设“两大基地”
第一节 优化升级能源和战略资源基地
第二节 做优做精绿色农畜产品加工基地
第四章 提升产业链供应链水平
第一节 培育现代装备制造产业集群
第二节 培育新型化工产业集群
第三节 培育新材料产业集群
第四节 培育有色金属加工产业集群
第五节 培育生物医药产业集群
第五章 提高技术创新能力
第一节 强化企业创新主体地位
第二节 支持创新平台建设
第三节 加强科技创新和成果转化
第六章 推动制造业绿色发展
第一节 严格控制“两高”行业规模
第二节 加快淘汰落后产能
第三节 加大绿色化改造力度
第四节 构建绿色制造体系
第七章 推动产业数字化转型
第一节 加快完善新一代信息基础设施
第二节 推动新一代信息技术和大数据应用
第三节 提升安全保障能力
第八章 促进企业融通发展
第一节 培育大型骨干企业
第二节 提升中小企业专业化能力
第三节 提升服务企业能力
第九章 深化开放合作
第一节 深入推进对外开放
第二节 深入推进对内协作
第十章 实施保障
“十四五”时期是开启全面建设社会主义现代化国家新征程的第一个五年,是自治区工业和信息化谱写高质量发展新篇章的关键五年。为贯彻落实《内蒙古自治区国民经济和社会发展第十四个五年规划和2035年远景目标纲要》,牢牢立足“两个屏障”“两个基地”和“一个桥头堡”战略定位,促进工业转型升级,推动工业化与信息化深度融合,结合自治区实际,编制本规划。
第一章 发展基础
第一节 发展成就
“十三五”时期,面对国际国内经济发展的复杂形势、经济下行压力持续加大的严峻挑战、新冠肺炎疫情的严重冲击,全区上下认真贯彻落实党的十九大和十九届二中、三中、四中、五中全会和习近平总书记对内蒙古重要讲话重要指示批示精神,围绕做好“六稳”工作、落实“六保”任务,实施了一系列稳增长、调结构、促改革ld体育中国官方网站措施,工业和信息化发展取得新成就。
工业发展基础进一步稳固。总量规模不断做大,工业增加值达到5500亿元以上,年均增长4.5%左右。建成重点工业项目1240个(50亿元以上重大项目34个),工业固定资产投资累计完成9300亿元。能源和基础原材料保障能力稳步增强,煤炭、焦炭、PVC、甲醇、烯烃、电解铝、铁合金等大宗工业产品全国市场占有率达到28.3%、7.8%、20.3%、21.9%、33.4%、14.3%、26.5%,分别比2015年提高4个、1个、6.1个、4个、11.9个、6个和10个百分点,稀土化合物市场占有率突破70%。
产业结构进一步优化。过剩产能、落后产能有序退出,累计化解煤炭过剩产能4639万吨、钢铁过剩产能346万吨,取缔“地条钢”243万吨,退出水泥熟料产能1070万吨。资源就地加工转化水平稳步提高,煤炭、甲醇、电石、电解铝、稀土、农畜产品就地转化率分别达到38%、89%、75%、65%、70%和64%。制造业稳步发展,增加值年均增长8%左右,高于工业增加值年均增速3.5个百分点。新兴产业快速发展,增加值年均增长13%左右,高于工业增加值年均增速8.5个百分点。
绿色发展取得新成效。实施“能效领跑者”专项行动,原煤、水泥、硅铁、烧碱等单位产品综合能耗达到3.6、79.4、1763.6、381.7千克标准煤/吨,分别比国家能耗限额标准先进值低1.5、8.6、6.4、118.4千克标准煤/吨。工业用水持续下降,万元工业增加值用水量15.7立方米,比2015年下降34.8%。绿色制造体系初步建立,创建绿色工厂102家、绿色产品31个、绿色供应链4条、绿色园区15个,制定绿色制造标准23项,其中,3项成为国家标准。自然保护区内工业企业全部退出,危险化学品企业搬迁改造任务全部完成。
信息化水平进一步提升。信息基础设施优化升级,建成呼和浩特国家级互联网骨干直联点、中蒙俄国际光缆和乌兰察布直通北京光缆,全区网络出区带宽达到22.5Tbps,4G无线网络覆盖率达到98%。5G基站突破1万座,率先在矿产资源开发领域推广应用5G技术。“互联网+先进制造业”稳步推进,两化(工业化、信息化)融合水平指数达到50.3,实现规模以上工业企业对标全覆盖;建成特色工业互联网平台11个,接入企业1872户;实施“万企登云”行动,登云企业达到1.3万户。大数据中心建设稳步推进,服务器装机能力达到120万台,居全国首位,和林格尔新区大数据产业核心区、乌兰察布大数据产业园初具规模。无线电频谱资源配置进一步优化,无线电频率使用总体安全。
工业园区承载能力进一步增强。经济规模不断壮大,工业园区总产值接近1.2万亿元,产值超百亿的38个,超500亿元的6个。园区布局整合优化,园区数量由112个整合为56个,规划面积由7285.5平方公里减少至5077.8平方公里,工业园区亩均产值达到55万元。基础设施进一步完善,污水处理、集中供热、渣场设施实现自治区级以上工业园区全覆盖,新增污水处理能力81.3万吨/日、固废集中存储能力15.5亿吨、供热面积2465.9万平方米,建成管网10683千米、标准厂房216万平方米。
中小企业发展进一步加快。中小企业发展环境明显改善,出台《内蒙古自治区中小企业促进条例》,清理拖欠民营企业中小企业账款1062.4亿元,建立起防止拖欠民营企业中小企业账款长效机制;累计安排“助保贷”资金14亿元,为1331户中小企业担保贷款129亿元;开办“中小企业ld体育中国官方网站大讲堂”,建成“14+N”中小微企业服务体系,搭建中小企业公共服务平台,1951家服务机构、2.6万户中小企业入驻平台。
总体看,“十三五”以来自治区工业和信息化发展成就突出,站上发展新台阶,但也面临一些突出问题。一是制造业发展不充分。制造业占GDP比重13.3%,不到全国平均水平的一半,新兴产业规模小、贡献少,转方式调结构任务艰巨。二是创新支撑能力不足。2019年规模以上工业企业研发经费支出占营业收入比重0.7%,约为全国平均水平的一半;规模以上工业企业中开展科技研发活动的占比9.9%,低于全国平均水平24.3个百分点。三是能源消费增长过快。“十三五”能源消费增量8119万吨标准煤,超过国家下达能耗增量1.3倍,单位GDP能耗不降反升,五年累计增长超过15%。
第二节 面临形势
我国经济已经转向高质量发展阶段,“十四五”时期,自治区工业和信息化发展环境发生深刻变化,既有发展新机遇,也面临许多风险挑战。
从机遇看,国家深入推进生态文明建设,促进经济社会发展全面绿色转型,自治区坚定不移走以生态优先、绿色发展为导向的高质量发展新路子,有利于促进制造业清洁化生产、绿色化改造、低碳化发展,构建绿色制造体系。国家实施制造强国、网络强国战略,自治区把发展先进制造业、推进产业数字化转型作为今后一个时期的重大部署,为推动制造业高质量发展、工业化和信息化深度融合带来重大历史机遇。国家加快构建以国内大循环为主体、国内国际双循环相互促进的新发展格局,自治区推动“两个基地”绿色化高质量发展,促进产业链供应链现代化,有利于更多“蒙字号”工业产品拓展市场,开辟发展新空间、催生发展新机遇、培育发展新业态。
从挑战看,经济发展不稳定性不确定性因素增加,新冠肺炎疫情影响广泛深远,经济下行压力依然较大,“稳增长”面临更大压力。产业结构倚能倚重,转方式调结构提质效十分紧迫。投资结构偏能偏重,在能耗“双控”、环境约束全面趋紧背景下,“稳投资”面临严峻挑战。5G网络技术应用、工业互联网、大数据应用、人工智能等工业领域数字经济发展相对滞后,产业智能化升级、数字化赋能任务艰巨。
“十四五”时期必须进一步解放思想,切实增强大局意识、紧迫意识和忧患意识,抢抓机遇,破解难题,持之以恒推动工业和信息化高质量发展。
第二章 发展思路、原则和目标
第一节 指导思想
高举中国特色社会主义伟大旗帜,以习近平新时代中国特色社会主义思想为指导,深入贯彻党的十九大和十九届二中、三中、四中、五中全会精神,全面落实习近平总书记对内蒙古重要讲话重要指示批示精神,完整、准确、全面贯彻新发展理念,以深入推进供给侧结构性改革为主线,以改革创新为根本动力,以调结构、转功能、提质效为主攻方向,锚定碳达峰、碳中和目标,统筹发展和安全,高质量建设“两个基地”,高标准培育五大先进制造业集群,高水平打造若干优势产业链,持续推动产业高端化、绿色化、智能化发展,主动融入以国内大循环为主体、国内国际双循环相互促进的发展新格局,加快建设现代化产业体系,努力走出一条符合战略定位、体现内蒙古特色,以生态优先、绿色发展为导向的高质量发展新路子。
第二节 基本原则
——坚持调结构转功能。完整、准确、全面理解和贯彻新发展理念,找准在全国构建新发展格局中的定位,围绕基础产业促延伸、传统产业搞升级、特色产业增动能,立足绿色低碳、高附加值特征谋划、储备、实施项目,加快培育增长新引擎,持续提升发展质量效益。
——坚持创新驱动发展。坚持把创新驱动作为推动工业和信息化高质量发展的战略支撑,促进创新链、产业链、ld体育中国官方网站链、资金链深度融合,搭建技术创新平台、技术转化平台,提升企业创新能力,促进发展方式由要素驱动向创新驱动转变,由外延扩张向内涵提升转变。
——坚持绿色安全发展。坚持生态优先、绿色发展导向,牢固树立生态环境底线思维,严格按照“三线一单”要求布局工业生产力。围绕碳达峰、碳中和目标,落实能耗、水耗“双控”目标任务,推动全产业链、全生命周期绿色低碳循环安全发展,打造能源梯度利用、资源接续保护、生态环境友好的绿色制造体系。
——坚持统筹协调发展。锻长板、补短板,延链补链强链,培育先进制造业集群,促进产业间协调发展,提升产业链供应链现代化水平。增强链主企业、龙头企业带动作用,培育“专精特新”中小企业,推动大中小企业融通创新。落实东北振兴、西部大开发、黄河流域生态保护和高质量发展战略,推动呼包鄂乌一体化发展,促进自治区东、中、西部地区差异化协调发展。
——坚持深化改革开放。聚焦补短板深化供给侧结构性改革,增加先进产能供给,提高供给质量。推进关键ld体育中国官方网站、重点领域改革,形成有利于发展活力充分释放、资源要素高效配置、发展环境更加优化的ld体育中国官方网站体系。积极融入国内大循环、国内国际双循环,增强内蒙古制造影响力。
第三节 主要目标
质量效益目标。发展基础更加稳固,新兴产业和先进制造业快速发展,产业结构和布局进一步优化,产业链供应链现代化水平进一步提高,高质量发展取得新成效。“十四五”期间,工业增加值年均增长6%,工业固定资产投资累计完成1.2万亿元,制造业增加值占GDP比重达到16%,工业园区亩均产值较2020年增长18%左右,链主企业、大型骨干企业、“专精特新”中小企业、“小巨人”企业数量明显增加,带动力明显增强。
“双碳双控”目标。“双碳”阶段性目标和能耗“双控”目标全面落实,倚能倚重发展模式明显转变,重点用能行业单位产品能耗优于国家能耗限额先进值,工业用水强度继续下降,绿色发展水平实现新提高。到2025年,单位工业增加值能耗、单位工业增加值CO2排放和污染物排放指标完成国家下达目标任务,单位工业增加值用水量较2020年下降10%。
科技创新目标。创新体系更加协同高效,企业研发投入稳步增长,企业技术创新实现新突破。到2025年,规模以上工业企业研发经费支出占营业收入比重达到1%,高新技术企业和科技型中小企业实现倍增,分别达到2000家和4000家。
数字化发展目标。5G等新一代信息基础设施更加完善,信息化与制造业深度融合,5G技术应用、智能制造、工业互联网、智慧园区等重点领域信息化建设取得新成效,产业智能化升级、数字化赋能取得新进步。到2025年,建成3—5个国家工业互联网二级综合标识解析节点,“登云”企业实现倍增,规模以上工业企业生产设备数字化率达到60%、工业互联网平台普及率达到35%,工业园区全部建成智慧园区。

第三章 高质量建设“两大基地”
统筹产业发展和生态环境保护,推进能源和战略资源基地建设,延伸农畜产品加工产业链条,提升农畜产品精深加工水平和附加值,更好保障国家生态安全、能源和战略资源安全,稳定农畜产品供给。
第一节 优化升级能源和战略资源基地
依据生态环境承载力,有序高效开发能源资源,大力发展现代能源经济,推动形成多能互补、综合利用、集约高效的能源生产供应方式,保护性开发稀土等战略资源,高值化利用战略资源,为确保国家能源和战略资源安全、满足自治区经济发展需求提供坚实有力支撑。
煤炭。统筹生态环境保护与煤炭开发生产,科学确定煤炭开发布局、开发秩序和开发强度,加快淘汰煤炭落后产能,有序释放先进产能,稳定煤炭产量,增强供给、储备和调节能力,推进煤炭清洁高效利用。加快建设绿色煤矿、智能煤矿,到2025年生产煤矿全部达到绿色矿山标准、智能煤矿标准。
电力。优化电力结构,大力发展可再生能源,建设千万千瓦级新能源基地,进一步提高非化石能源装机比重。坚持就地消纳与外送并举,集中式与分布式开发并举,促进可再生能源高比例发展。建设“风光氢储一体化”“源网荷储一体化”示范项目,最大化开发利用风光资源。围绕满足区内需求、外送配套,适度布局火电项目。实施传统燃煤机组改造,降低煤耗水耗和污染物排放。
油、气和氢能。加大油气资源勘探开发力度,推动区内油气增储上产,提高油气资源接续能力和自给能力。落实国家油气产能储备和替代要求,重点在鄂尔多斯适度布局煤制油、煤制气项目,增强油气保障能力。抢抓氢能产业进入市场化临界点战略性机遇,推进氢气制取、存储、运输、应用一体化发展,支持鄂尔多斯、乌海申报加入国家氢燃料电池汽车示范城市群。
稀土等战略资源。以战略高度、全球视野、全局观念,加强稀土资源勘查和储量评价,增强储备能力,加大保护力度。绿色高效开发稀土资源,严格总量控制,保障原料供给,提高稀土资源综合利用率,建设世界最强的稀土原料基地。推广应用冶炼分离新技术、新工艺、新设备,打造稀土勘查、开发、利用、回收全产业链,逐步实现稀土集约节约和循环高效利用,保障稀土资源和产业安全。支持北方稀土做大做强,完善和提升包头稀土产品交易所功能,建设世界最大的稀土交易中心。对晶质石墨、萤石等极具潜在优势的战略性矿产资源,在未实现高端化技术应用期间,实施生产总量控制。加大铜、铁、锡、镍、钾盐、磷等紧缺矿产勘查力度,优化开发铜、镍、铬、锰、金、银、钾盐、天然碱等矿产资源。落实生态环保要求,同步推进绿色矿山建设。
第二节 做优做精绿色农畜产品加工基地
围绕建设农畜产品生产基地,突出绿色、天然、有机等品质特点,发挥龙头企业和优势品牌引领作用,推动基地建设、行业整合和品牌运营,做优做精绿色农畜产品加工产业。农畜产品加工业与农牧业产值比例由2020年的1.3∶1提高到2025年的2.8∶1。
乳品加工。重点在嫩江、西辽河、黄河流域和呼伦贝尔、锡林郭勒草原等优势奶源区集中布局一批鲜奶加工项目,到2025年,新增鲜奶加工转化能力300万吨,基本与1000万吨鲜奶产量相匹配。支持伊利现代智慧健康谷和蒙牛中国乳业产业园建设,提升核心竞争力,打造世界级企业和国际品牌。优化产品结构,发展高端液态乳、低温发酵乳、乳粉、奶酪等产品。扩大特色奶制品生产能力,推动呼伦贝尔、兴安盟、通辽、赤峰、锡林郭勒盟等重点地区民族传统奶制品加工业向“精优强”转变。
肉类加工。支持肉业品牌龙头企业整合中小型牛羊肉加工企业,培育大型加工企业,提高产业集中度,提升区域品牌影响力。重点在兴安盟、通辽、赤峰、锡林郭勒盟、巴彦淖尔等地区布局20万头牛、100万只羊、200万头生猪屠宰加工项目。发展精深加工和副产品加工利用产业,培育高、低温肉制品和保健类肉制品龙头企业,提高产品附加值和副产品综合利用率。
羊绒加工。支持鄂尔多斯、巴彦淖尔、阿拉善盟等地区打造白绒山羊养殖基地,提高优质原绒保障能力。推动区内羊绒收购、梳绒、纺纱、针织等上下游企业协作配套,形成区域联动互补发展格局。支持羊绒制品龙头企业发展基于用户需求的规模化定制服务,提高产能利用率。完善山羊绒制品地方标准体系,促进羊绒制品设计创新、产品创新。鼓励羊绒企业境外建厂,瞄准国际市场开展品牌化经营,提升品牌影响力。
马铃薯加工。重点在呼伦贝尔、赤峰、乌兰察布等马铃薯主产区布局马铃薯加工项目,提高就地加工能力,到2025年新增马铃薯加工转化能力120万吨,达到400万吨以上。推动马铃薯主粮化,适度扩大淀粉、全粉、薯条薯片等优势产品规模,发展鲜醋、饴糖等高附加值产品。壮大马铃薯初级加工业,引导企业前瞻布局马铃薯变性淀粉及衍生物、以马铃薯为主要原料的生物可降解制品等产业。鼓励中小型加工企业兼并重组,提升生产规模和产品档次。支持乌兰察布打造“中国薯都”品牌。
玉米加工。重点在呼伦贝尔、兴安盟、通辽等地区布局玉米加工项目,建设玉米氨基酸、玉米淀粉、生物燃料乙醇等项目。鼓励发展淀粉糖、小品种氨基酸、黄原胶、山梨醇等高附加值生物发酵产品,发展玉米油、鲜食玉米、休闲食品,布局木糖醇、饲料等副产品综合利用项目,打造“玉米种植—玉米淀粉—淀粉衍生物—副产品综合利用”产业链。到2025年新增玉米加工能力600万吨,达到1200万吨。
甜菜制糖。适度扩大产能规模,重点在呼伦贝尔、兴安盟、赤峰等甜菜主产区布局甜菜制糖项目。鼓励现有企业建设规模化、机械化甜菜种植基地,发展低聚果糖、保健糖、功能糖、甜菜碱等高附加值产品,布局饲料、肥料、酒精、糖蜜、乙醛等副产品综合利用项目,打造“种植—收储—制糖—后加工”一体化产业链。到2025年,甜菜日加工能力突破7万吨,实现甜菜全部就地加工转化,甜菜糖产能突破120万吨,巩固甜菜制糖全国领先优势。
支持巴彦淖尔粮油、葵花籽、番茄等特色加工产业发展,打造“天赋河套”区域品牌,建设河套全域绿色有机高端农畜产品生产加工输出基地。在呼和浩特、呼伦贝尔、兴安盟、通辽、赤峰、巴彦淖尔等地规划建设粮油及秸秆资源开发利用项目,培育打造优势饲料加工产业集聚区。支持兴安盟大米加工示范基地建设,支持锡林郭勒盟亚麻籽加工基地建设。支持有条件的地区依托沙漠、山区、林下、河湖等特色动植物资源发展深加工产业。
第四章 提升产业链供应链水平
围绕调结构、转功能、提质效,大力发展战略性新兴产业和先进制造业,高标准培育现代装备制造、新型化工、有色金属加工、新材料、生物医药五大先进制造业集群,打造新能源汽车制造、风电装备制造、光伏装备制造、现代煤化工、有色金属加工(含铝后加工、铜后加工两条子产业链)、稀土、石墨(烯)、中蒙医药等具有区域比较优势的特色产业链,持续推动产业链向下游延伸、价值链向中高端攀升,提升产业链供应链现代化水平,构建绿色低碳、特色明显、优势突出、布局合理的现代制造业体系。
第一节 培育现代装备制造产业集群
通过以市场换项目、以项目育产业等方式,迅速培育新能源装备制造龙头企业,加快引进配套零部件生产企业,打造新能源汽车制造、风电装备制造、光伏设备制造三条新能源装备制造产业链,大力发展氢能装备、储能装备、工程机械、应急装备和电子装备等制造业。推动新产品研发及新技术产业化应用,推动传统制造向高端制造、智能制造、服务型制造转型。


第二节 培育新型化工产业集群
严格控制化工上游产业规模,大力发展下游延伸加工产业,促进产业融合,推动产业向化工园区集中集聚,打造绿色化、精细化、循环化现代煤化工产业链。大力发展精细化工产业,促进焦化、氯碱化工、氟化工、硅化工等产业横向耦合、纵向延伸,提高就地转化增值水平。优化危险化学品生产、储存项目布局。

第三节 培育新材料产业集群
依托石英、冶金、化工初级产品等资源和原材料优势,围绕国家战略需要、信创替代和市场急需产品,依靠技术创新和应用,打造稀土、石墨(烯)两条产业链,大力发展光伏材料、金属(合金)材料、先进高分子材料等产业,推动新材料产业规模化、集群化发展。


第四节 培育有色金属加工产业集群
提升有色金属技术装备水平、延伸加工能力,丰富终端产品种类,打造铝后加工、铜后加工两条子产业链,推动“煤电冶加”“探采选冶加”一体化发展。

第五节 培育生物医药产业集群
充分发挥道地药材禀赋和优势,建设中药蒙药产业链,扩大原料药化学药、动物疫苗、微生态制剂生产规模,大力培育产业布局更优、规模更大、集聚程度更高、竞争力更强的生物医药产业集群。

第五章 提高技术创新能力
落实“科技兴蒙”行动要求,有效整合各类创新资源,建设企业技术中心、制造业创新中心、工业设计中心等以企业为主导的各类技术创新平台,加强科技创新成果转化应用,促进创新链、产业链、ld体育中国官方网站链、资金链深度融合,提升创新对工业和信息化发展支撑力。
第一节 强化企业创新主体地位
提升企业技术创新能力,促进各类创新要素向企业集聚,推进产学研深度融合,鼓励企业牵头组建创新联合体、建设共性技术平台、承担重大科技项目,支持驻区央企在内蒙古设立研发中心。实施高新技术企业和科技型中小企业“双倍增”行动,到2025年分别达到2000家和4000家。完善科技任务组织实施机制,实行竞争立项、定向委托、“揭榜挂帅”“赛马”等制度,推动重点创新领域项目、基地、人才、资金一体化配置。发展专业化众创空间,鼓励大众创业、万众创新。健全人才培养、引进、使用、评价、流动和激励机制,激发人才创新活力。
第二节 支持创新平台建设
支持企业建立技术中心、创建制造业创新中心,培育一批技术创新示范企业,鼓励企业增加创新投入,提高自主创新能力。
企业技术中心。重点支持新型化工、高端钢铁、有色金属、农畜产品加工等传统产业和现代装备制造、新材料、生物医药、电子信息、节能环保等新兴产业的龙头骨干企业建立企业技术中心,到2025年力争新培育自治区级企业技术中心100家,国家级企业技术中心5家。
制造业创新中心。支持国家稀土功能材料创新中心和石墨(烯)新材料、中蒙医药、生物疫苗3个自治区级创新中心高效持续运营,增加创新供给。整合各类创新资源,重点在乳品加工、现代煤化工、氯碱化工、光伏材料、合金材料、羊绒制品等优势特色领域,组建一批创新联合体,建设一批制造业创新中心,到2025年力争新培育自治区级制造业创新中心6家,积极争创国家级制造业创新中心。
技术创新示范企业。重点在稀土功能材料、石墨(烯)材料、碳捕集封存、制氢储氢、储能、生物科技、先进高分子材料、高端合金等前沿领域,培育一批具有较强的带动性技术创新示范企业,抢占发展制高点,到2025年力争新培育国家技术创新示范企业5家。
第三节 加强科技创新和成果转化
支持企业、高校、科研院所等各类创新机构,围绕“两个基地”建设,加强关键技术、“卡脖子”技术攻关,推进各类创新主体之间的“网链式”连接和深度互动,以点带面提升技术水平和创新水平,增强自主创新能力。建立新技术转化应用项目库,遴选推广一批自主研发重点领域关键技术,引进消化一批与我区产业发展相适应的新技术,推动实施一批完成中试、相对成熟的技术成果产业化应用项目,形成产学研用深度融合、引进消化吸收再创新良性循环的技术创新模式,有效提升技术创新支撑能力。继续对主导或参与国家标准制定项目给予奖励,对装备首台套产品、新材料首批次产品给予保险补贴。

第六章 推动制造业绿色发展
落实能耗“双控”ld体育中国官方网站要求,坚决遏制“两高”项目盲目发展,加快淘汰落后产能,改造提升传统产能,构建高效、清洁、低碳、循环的绿色制造体系,逐步形成绿色生产方式,助力碳达峰、碳中和。
第一节 严格控制“两高”行业规模
落实能源消费总量和强度双控及碳排放强度控制要求,坚持将能耗约束、环境约束挺在前面,坚决遏制“两高”项目盲目发展。严格控制“两高”行业新增产能规模,除合规在建项目和已完成产能置换项目外,原则上不再审批“两高”行业新增产能项目,确需建设的须实施产能和能耗减量或等量置换。严格“两高”项目准入,确需新建的“两高”项目,在开展前期工作过程中,深入论证建设必要性、可行性,项目布局符合“三线一单”要求,工艺技术装备达到国内先进水平,能源消费符合地方能源消费总量和强度要求,单位产品能耗达到国家先进值;污染物排放符合区域碳排放、污染物排放削减要求。鼓励有条件的地区“建绿网、用绿电”,实施“绿电替代”。


第二节 加快淘汰落后产能
统筹产业ld体育中国官方网站和能耗、环保、质量、安全等方面技术标准,综合运用法律法规、经济手段和必要的行政手段,依法依规、坚决有序淘汰高耗能行业落后产能。对列入淘汰范围的落后产能相关企业,不得参与电力市场交易;对未按期完成淘汰任务的盟市实行“区域能耗限批”;对未按期完成淘汰任务的企业实施更加严厉的惩罚性电价ld体育中国官方网站,必要时依法责令停产或关闭。力争利用三年时间,列入淘汰范围的落后产能基本退出。

第三节 加大绿色化改造力度
对标国家先进标准或同行业先进标准,重点实施节能、节水和超低排放技术改造,推进大宗工业固废综合利用,支持高效节能、节水、环保技术和产品装备产业化,努力提高制造业绿色发展水平。
节能技术改造。制定节能技术改造行动计划,对标先进标准,重点对火电、钢铁、电解铝、铁合金、电石、铜铅锌冶炼、煤化工、建材等高耗能行业重点用能企业实施节能改造,改造后产品单耗力争达到国家能耗限额标准先进值。对能耗超限额企业实行更加严格的惩罚性电价ld体育中国官方网站。开展重点用能企业节能诊断,加大节能技术改造项目支持力度。鼓励第三方机构在化工、冶金、建材等高耗能企业实施电机系统节能、能量系统优化、余热余压利用等合同能源管理项目。推动开展碳排放交易、用能权交易。

节水技术改造。落实以水定产要求,以黄河流域、西辽河、“一湖两海”地区为重点,在钢铁、煤化工、羊绒纺织、食品加工、生物制药等高耗水行业全面实施工业节水改造,引导企业实施循环水梯级利用和中水、高盐水、冷凝水回用改造,推进钢铁冷却水高效循环、煤化工污水深度处理、食品加工冷却水零排放、制药污水膜法处理及回用节水改造,进一步完善工业园区污水处理设施,到2025年,工业中水回用率由77%提高到82%,规模以上工业用水重复利用率达到92%,单位工业增加值用水量累计下降10%。加大节水技术改造项目支持力度。
超低排放技术改造。重点在火电、钢铁、焦化、水泥、玻璃等高排放行业,推广应用高效除尘、脱硫、脱硝、低氮燃烧、分级燃烧、智能控制等新技术,采取催化再生烟气脱硫脱硝、硫磺回收装置达标改造、VOCs综合治理、硫磺尾气超低排放、加热炉及锅炉烟气达标排放治理等措施,降低工业废气、废水、废料和二氧化碳排放量。到2023年底,乌海及周边地区现有炭化室高度5.5米的焦炉全部完成干熄焦改造;到2025年,地级城市建成区内所有燃煤发电机组全部完成超低排放改造,重点排放行业、重点排放企业污染物排放符合国家相关标准。
工业固废综合利用。鼓励利用粉煤灰、煤矸石、脱硫石膏、冶炼废渣等大宗工业固废生产水泥、新型墙体材料、路面基层材料、土壤改良剂、复合肥、陶瓷,提取有价金属。支持乌海大宗固废综合利用基地和托克托工业园区、乌拉特前旗工业资源综合利用基地建设。在废钢铁、废有色金属、废旧轮胎、废塑料、废弃电子产品等重点领域实施资源再生利用重大示范工程建设。
第四节 构建绿色制造体系
围绕提升能源资源利用效率和清洁生产水平,以促进全产业链和产品全生命周期绿色发展为目标,以标杆引领、示范带动为路径,继续创建一批绿色产品、绿色工厂、绿色园区、绿色供应链,制定若干绿色制造标准,打造一批绿色示范标杆。
绿色产品。对标《生态设计产品评价通则》(GB/T32611)和生态设计产品评价规范系列国家标准(GB/T32163),引导企业在钢铁、有色、化工、建材、农畜产品加工等行业开发稀土钢、多晶硅、聚氯乙烯、陶瓷、氨基酸、甜菜糖、羊绒制品等能源消耗最低、生态环境影响最小、可再生率最大的绿色产品。到2025年,争取新创建绿色产品20个。
绿色工厂。重点在钢铁、有色、化工、建材、装备制造、农畜产品加工、医药、电子信息等行业选择一批基础好、代表性强的骨干企业,通过采用绿色建筑技术建设(改造)厂房,提高可再生能源消纳比例。鼓励企业合理布局厂区内能量流、物质流路径,淘汰落后工艺设备,建立资源回收循环利用系统,采用先进适用的清洁生产工艺技术装备,推动用能结构优化,创建具备用地集约化、生产洁净化、废物资源化、能源低碳化等特点的绿色工厂、绿色数据中心。到2025年,新创建绿色工厂50个。
绿色园区。全力推进工业园区绿色能源革命,实施园区控煤减碳工程,鼓励有条件的园区率先开展零碳产业园应用示范,启动实施零碳供电系统和智慧用电项目,实施源网荷储工程,开展绿电消纳行动。鼓励园区高耗能企业采用新能源供能方式进行电能替代,探索建设“碳达峰、碳中和”先行示范项目,构建园区绿色发展模式和发展格局。在自治区境内的黄河、辽河、海河、松花江流域选取一批工业基础好、基础设施完善、绿色水平高的园区,在园区层面推动基础设施共建共享,加强余热、余压、废热资源和水资源循环利用,在企业层面促进废物资源交换利用,补齐完善园区内绿色产业链条,建设一批布局集聚化、结构绿色化、链接生态化的绿色园区。到2025年,新创建绿色园区15个。
绿色供应链。重点在乳品加工、肉类加工、羊绒制品、医药、电子电器、机械制造等行业培育一批代表性强、行业影响力大、经营实力雄厚、管理水平高的龙头企业,建立以资源节约、环境友好为导向的采购、生产、营销、回收及物流体系,推动上下游企业共同提升能源资源利用效率,逐步实现资源利用高效化、环境影响最小化、链上企业绿色化目标,带动上下游企业绿色发展。
绿色制造标准。落实《工业节能与绿色标准化行动计划》,整合行业协会、科研院所、绿色评价机构和重点企业创新资源,支持企业制定一批自治区级重点行业绿色制造、能耗地方标准,参与国家标准制定,逐步建立健全工业绿色标准化体系,扩大标准覆盖面。
第七章 推动产业数字化转型
以扩大新基建领域投资规模为核心,加快建设5G基础设施、工业大数据中心、具有地方特色的工业互联网、智慧工业园区,实施数字化改造工程,持续推动数字产业化和产业数字化,促进工业化和信息化深度融合。
第一节 加快完善新一代信息基础设施
深入推进大数据基础设施统筹发展类综合试验区建设,以5G基础设施、大数据中心、工业互联网建设和宽带普及提速、融合发展为重点,加快构建高速、融合、安全、泛在的信息通信基础设施。
5G基础设施。加快布局5G网络基础设施,到2025年建成5G基站3万个左右,实现盟市、旗县(市、区)政府所在地、重点乡镇、工业园区、大型工矿企业5G信号有效覆盖,推广面向智慧矿山、智能制造等5G技术应用场景。
网络基础设施。实施工业互联网IPv6升级改造,到2025年IPv6活跃用户全面提升,工业领域网络、应用、终端全面支持IPv6。启动双千兆光纤网络建设,推动骨干网、城域网与接入网同步扩容提速,提高固定宽带网络接入能力。优化布局Wi-Fi6设施,实现重点公共场所免费Wi-Fi网络全覆盖。支持基础电信企业推进网络技术研究和基础设施建设,实现传统网络及链路提速升级。鼓励重点工业企业对内部网络实施以太网化、无线化改造,推动工业企业、工业互联网平台、标识解析节点、安全设施等接入外网。支持卫星网络发展,鼓励利用内蒙古遥感卫星及北斗数据资源共享与应用中心、国家北斗导航(内蒙古)数据中心和数据运营服务中心等各类数据服务工业数字化转型。
大数据中心。以乌兰察布、和林格尔为重点集中布局大数据中心,到2025年力争大数据装机能力突破300万台。加强分布式供能、自然冷源、直流供电等技术在数据中心建设中的应用,推进整机柜服务器、规模化数据中心、绿色智能服务器等新型IT设备在数据中心中的应用,提升风电、光伏等新能源在数据中心供电中所占比例,到2025年,全区大型数据中心平均PUE值降至1.3以下,寒冷及极寒地区力争降到1.25以下。建设国家基础数据备份中心、容灾备份中心和企业数据灾备中心、国家政务云北方节点、北斗内蒙古分中心。支持国家算力枢纽节点建设,支持旷世超算平台、国家超算无锡中心内蒙古分中心、内蒙古高性能计算公共服务平台二期工程等项目建设,打造国家重要的高性能超算基地,推动实现“东数西算”。重点在呼和浩特、包头、鄂尔多斯、赤峰等地区,依托有条件的企业,利用绿色数据资源在能源、钢铁、稀土、化工、装备、乳业等行业建设大数据中心。
第二节 推动新一代信息技术和大数据应用
围绕数字经济发展,以数据应用为重点,大力推动5G技术、大数据在智慧矿山、工业互联网、智慧园区、智能工厂等方面的应用,大力发展软件服务业和服务型制造,促进产业数字化转型、智能化升级。
建设智慧矿山。重点在大型露天煤矿和井工煤矿打造不同条件、场景、模式下的5G+无人驾驶、5G+无人采掘示范项目,挂牌一批5G+智慧矿山示范基地。到2025年,分布在重点露天煤矿的1200个矿用车实现无人驾驶,全区井工煤矿采掘面全部实现智能化作业。
建设工业互联网平台。重点在能源、化工、冶金、建材、现代装备制造、绿色农畜产品加工和新兴产业等领域,建设企业级、行业级、区域级工业互联网平台,到2025年,全区建成投入运行工业互联网平台30个,实现1000家规模以上工业企业上平台,工业互联网平台普及率达到35%。着力在能源、现代装备制造、乳业、农畜产品加工等行业建设工业互联网标识二级解析节点,开展基于标识服务的关键产品追溯、全生命周期管理、供应链协同等应用创新,到2025年力争建成3-5个国家工业互联网二级综合标识解析节点。继续实施万户企业登云行动,按照“企业出一点、服务商让一点、政府补一点”的原则,为登云企业提供更多优质服务,到2025年,培育新增50家以上登云服务商,“登云企业”实现倍增,打造20家以上“登云标杆企业”。
建设智慧园区。按照“政府主导、市场参与、整合资源、分步实施”的原则,以新一代信息技术和智慧应用为支撑,全面整合园区内外资源,重点打造“一平台、两中心、六系统”(数据感知平台,智慧运营中心、数据存储中心,经济运行监测系统、能源消耗监测系统、安全应急管理系统、环境保护监测系统、交通物流监测系统、综合服务系统),到2025年,力争全区工业园区全部建成智慧园区,实现园区内企业生产、环保、安全、能耗、物流等关键数据敏捷采集、传输、存储、分析和智能响应,水电气消耗、污水处理排放、污染物排放、危险物处置等实时自动监测,管道、闸门、压力容器等安全敏感区域智能预警,园区内基础设施网络化、开发管理信息化、功能服务精细化、产业发展智能化水平大幅提升。
建设智能工厂。支持企业应用智能设备、数控机床、自动化技术、自动识别技术、AGV等技术,促进车间计划排产、加工装配、检验检测、能耗管理等各生产环节的智能协作与联动,建设数字化车间。鼓励骨干企业在数字化车间的基础上,运用生产过程数据采集和分析、制造执行、企业资源计划、产品全生命周期管理、智能生产管控等新一代信息技术手段,推动企业智能管理和决策,建设智能工厂。到2025年,打造15个智能工厂、40个数字化车间,规模以上工业企业生产设备数字化率达到60%。在铁合金、电石、民爆等行业的高危、高劳动强度以及作业环境恶劣的生产单元实施“机器换人”,到2025年,民爆行业装车环节“机器换人”达到100%,电石、铁合金行业3万吨以上矿热炉出炉环节“机器换人”分别达到100%、60%以上。深入推进“两化融合”,建立数字化转型诊断对标工作机制,定期开展诊断对标,保持“两化融合”对标规模以上工业企业全覆盖,推动规模以上工业企业“两化融合”贯标,到2025年,实现100家工业企业贯标。
大力发展软硬件研发设计产业。支持呼和浩特、包头、赤峰等软件和信息技术服务企业拓展业务、研发新品、提升层次。吸引国内外大型软件企业落户,培育一批创新能力强、品牌贡献大、发展速度快的龙头企业。支持围绕工业企业研发设计、生产制造、运营维护和经营管理等关键业务环节,开发特定场景的工业APP,提升产品设计、企业管理、生产控制等环节数字化、网络化和智能化水平。到2025年,培育使用工业APP数量300个以上,至少培育20个特定领域、特定场景的专用工业APP。
推广服务型制造新模式。建设工厂大数据系统和互联网平台,围绕产品全生命周期,实现从设计研发、原材料采购、生产组织、产品销售到物流与售后服务的精益化管理。推动产业链之间的信息共享与业务协同,加快发展个性化定制、远程运维和网络协同制造等新模式、新业态,实现从生产制造向服务型制造的跨越式发展。
第三节 提升安全保障能力
制定企业设备、控制、网络、平台、应用、数据等安全防护标准,开展关键设备、平台及工业APP动态安全检测评估,实施达标自评估和安全改造,培育一批网络安全示范企业,树标杆、推经验。开展“工控安全深度行”活动。建立健全工业互联网安全监督检查、风险评估、信息共享和通报、应急处置、数据保护等工作机制,编制重点行业工业互联网安全防护指南。
第八章 促进企业融通发展
贯彻落实《中华人民共和国中小企业促进法》和《内蒙古自治区中小企业促进条例》,大力培育龙头企业、骨干企业,促进中小企业与大企业协作配套、融通发展,完善服务体系,提升服务效能,弘扬企业家精神,营造更加有利于企业发展良好生态。
第一节 培育大型骨干企业
实施百户产业链骨干企业、龙头企业培育工程,坚持政府引导与企业自主发展相结合,培育一批自主创新能力强、主业突出、掌握核心关键技术、拥有自主知识产权和品牌优势、产品市场占有率国内领先甚至达到全球同行业前列的优势特色产业链领军企业、大型骨干企业。鼓励大企业利用“互联网+”等手段,搭建线上线下相结合的大中小企业创新协同、产能共享、供应链互通的新型产业创新生态,促进生产制造领域共享经济新模式新业态发展,重构产业组织模式,形成融通发展格局。到2025年,力争培育百亿元以上大型骨干企业20家。
第二节 提升中小企业专业化能力
基于“众创业、个转企、小升规、小巨人”的企业成长路径,支持中小企业专业化发展、精细化提质、特色化竞争和新颖化改造,培育一批产品质量优、创新能力强、市场占有率高、发展潜力大的中小企业。制定《“专精特新”中小企业培育方案》,按照“储备一批、培育一批、提升一批”的原则,认定和支持一批“专精特新”示范中小企业和细分领域的“小巨人”企业。鼓励中小企业发挥优势,主动融入产业链供应链,塑造分工明确、协作密切、整体竞争力稳步提升的企业集群发展良好生态。到2025年,培育“专精特新”示范中小企业200家、“小巨人”企业80家。
第三节 提升服务企业能力
进一步完善企业公共服务体系,切实帮助企业解难点、除痛点、疏堵点、补盲点,为企业可持续发展提供有力支撑和保障。
强化融资服务。推进自治区中小企业融资服务平台建设,进一步扩大信用融资规模。优化提升“助保贷”资金,适度扩大“助保贷”资金池规模,稳步扩大中小企业支持范围,提高先进制造业融资担保比例,到2025年,“助保贷”资金支持中小企业超过2300家。更多争取国家小微企业融资担保业务降费奖补支持,更多降低中小企业担保费率,更多减轻中小企业融资负担。深化产融合作,创新和完善政银企合作机制,定期举办融资对接活动,促进金融资源和资金需求有效衔接。鼓励金融机构创新适合中小企业需求的金融产品和服务。
强化公共服务。建立中小企业问题受理和协调解决机制,维护中小企业合法权益。落实支持中小企业发展各项ld体育中国官方网站,继续开办中小企业ld体育中国官方网站大讲堂,提高ld体育中国官方网站知晓率。建立ld体育中国官方网站、管理、法律服务咨询专家库,组织开展“为中小企业送管理、送服务”行动,针对中小企业成长问题,点对点、一对一提供个性化、精准化、系统化解决方案。开展产业链上下游项目配套对接活动,推动中小企业与大型骨干企业建立稳定协作配套关系。
强化平台服务。推动自治区中小企业公共服务平台网络向旗县(市、区)和工业园区延伸,形成以自治区、盟市、旗县(市、区)三级中小企业公共服务平台网络为主体架构的公共服务体系,为中小企业提供找得着、用得起、有保障的精准服务。健全中小企业公共服务平台服务规范和运行考核机制,提升平台服务效能。发挥国家和自治区级中小企业公共服务示范平台、小型微型企业创业创新示范基地等平台的资源整合和对接能力,畅通大中小企业融通发展渠道。设立“小巨人”企业展示窗口,多渠道、多层面、全方位提升企业知名度。
第九章 深化开放合作
坚持以合作共赢为战略支点和引领取向,主动融入国内大循环、畅通国内国际双循环,利用好“两个市场”“两种资源”,全方位加强区域合作和对外开放,拓展发展新空间,催生发展新动力。
第一节 深入推进对外开放
立足于自治区推动更高水平对外开放发展大局,找准定位,深度谋划,全面推进中俄蒙经济走廊建设,深度融入“一带一路”建设,深化能源资源、装备制造、信息技术、生物医药、新材料等领域务实合作,以高水平开放促进工业和信息化高质量发展。
加强与“一带一路”沿线国家合作。瞄准关键技术工艺、关键基础材料、核心零部件等领域,深化与“一带一路”沿线国家产业合作,构建全面经济伙伴关系。加大“走出去”步伐,鼓励高端装备、重型汽车、电子信息、新型化工、新能源、新材料、医药及医疗设备等优势企业建立国外研发中心,支持有实力的涉农企业与俄罗斯、中东欧等国家和地区开展合作,带动农机装备、肥料、农药等行业出口。支持有实力的企业设立海外数据中心,为“一带一路”合作提供基础云服务。
发展泛口岸经济。支持满洲里、二连浩特等口岸城市和“一带一路”重要枢纽节点地区发展过境资源加工产业,建设资源加工转化园中园,形成口岸带动、腹地支撑、边腹互动格局。扩大外向型企业落地规模,引导出口加工企业和木材、钾肥、粮食等进口加工企业落地发展。深化同俄罗斯、蒙古国合作,在满洲里和二连浩特开展互贸区落地加工先期试点。促进满洲里、二连浩特边境经济合作区发展,抓住满洲里、鄂尔多斯、呼和浩特综合保税区建设的有利契机,推动外向型高端加工制造业集聚发展。
提升国际合作水平。引导外资投向新一代信息技术、现代装备、新材料、生物医药等先进制造业领域,鼓励境外企业和科研机构来内蒙古设立研发机构。支持区内企业主动融入国际产业链、供应链、创新链,促进ld体育中国官方网站、规则、标准等方面“软联通”,推动产业合作由加工制造向研发设计、品牌培育等环节延伸,提升跨国经营能力和国际竞争力。
第二节 深入推进对内协作
落实国家区域发展重大战略,推进区域协调发展,健全区域产业合作机制,有序承接国内先进生产力转移,厚植发展基础,培育发展动能,在全方位融入国内市场中增创发展新优势。
积极融入国家区域发展战略。深入落实黄河流域生态保护和高质量发展战略,加强与沿黄省市、毗邻地区产业协作,一体推进沿黄生态经济带建设。积极融入京津冀协同发展战略,深化与长三角、粤港澳大湾区等地区合作交流,落实京蒙协作机制,统筹资源布局、地缘优势、交通条件、生态环境容量等因素,强化产业融合、产业转移合作,形成要素配置合理、生态友好协调、质效明显提升的互补互动发展格局。
统筹区内协调发展。促进东部盟市放大和发挥绿色生态优势推动高质量发展,高质量建设农畜产品加工基地,以绿色农畜产品加工为支柱构建绿色制造业体系,以满洲里、二连浩特口岸为支撑发展泛口岸经济,严格控制新上能源资源型产业项目,积极培育消耗低、排放少、质量效益高的新兴产业,形成绿色化、开放型经济发展特色优势。促进中部盟市扩大环境容量和生态空间,立足产业基础和产业集群优势推动高质量发展,提升产业层次和发展能级,增强协同创新发展能力,构建高效分工、错位发展、有序竞争、相互融合的现代产业体系,形成强劲活跃的增长带动极。促进西部盟市补齐生态环境短板推动高质量发展,优化产业布局,推动产业整合、延伸、升级,促进绿色化转型,推进河套灌区三次产业融合发展,增加绿色有机高端农畜产品供给,增强区域发展整体竞争力。
强化招商引资。建立顶格推进招商引资机制和模式,统筹当前和长远、锻长板和补短板,突出招大引强、招新引优,强化以商招商、产业链招商,精准谋划引进一批投资规模大、技术水平高、经济效益好、带动作用强的建链补链延链强链项目,打造在国际国内具有影响力和竞争力的优势产业链,以重点领域赶超和领跑带动整体工业提质增效。
第十章 实施保障
完善配套ld体育中国官方网站措施。围绕规划落实,制定稀土产业高质量发展规划,制定新能源装备制造、新能源汽车制造、化工转型升级、农畜产品加工、新材料、生物医药、产业数字化转型等实施方案,进一步明确重点、落细落实任务。绘制优势特色产业链全景图,制定优势特色产业链建设方案,坚持问题导向推动延链补链扩链强链,提升产业链供应链稳定性、竞争力。制定钢铁、化工、有色、建材等行业碳达峰实施方案,促进制造业绿色低碳发展。建立符合自治区实际的基于能效和环保的差别化电价机制,调整“两高”行业电力市场交易ld体育中国官方网站。清理取消“两高”项目不合理支持ld体育中国官方网站。
提升工业园区基础能力。制定工业园区基础能力提升规划,科学确定工业园区产业发展方向,以产业规划引导工业园区错位发展、有序竞争,推动工业园区高质量发展。围绕主导产业延链补链强链布局项目、整合园区,支持合作共建园区,促进产业集聚集群集约发展。完善工业园区基础设施,重点支持环保、标准厂房、道路、管网等基础设施建设,提高产业发展承载力,到2025年,一类工业园区全部实现“九通一平”,二类工业园区全部实现“七通一平”。加强考核引导和约束,建立以单位土地面积产值、税收贡献及创新驱动、绿色发展等为主要内容的考核指标体系,按年度对工业园区进行考核,引导工业园区集中精力抓项目建设、产业发展。
加强要素保障。以市场化方式推动用地、环境容量、排污总量、能耗指标、电力、水等要素指标向先进制造业和重大项目倾斜,进一步优化资源要素配置。加快推动用能权交易和碳排放交易,建立碳排放强度考核机制。完善经济运行监测预警预测体系和纠偏机制,加强煤电油气运综合协调保障。完善和落实安全生产责任制,全面推进安全生产质量标准化管理,加大监管执法力度,及时排查化解安全隐患,坚决防止重特大安全生产事故发生。扎实做好民爆行业安全生产监管工作。
大力优化营商环境。加快转变政府职能,推动简政放权,全面推广“蒙速办”,开辟项目审批绿色通道,推行审批承诺制、区域评估制、项目代办制,最大限度缩减项目前期手续办理时限。加强事中事后监管,确保项目合规建设。制定支持制造业高质量发展若干ld体育中国官方网站,增强财政资金对工业和信息化高质量发展引导作用。进一步规范涉企收费和行政执法行为,落实防止拖欠民营企业、中小企业账款长效机制,切实减轻企业负担。
实施重大项目滚动计划。坚持重大项目带动,以规划策划项目、以项目落实规划,建立重点项目库,加快推进重大项目储备、建设和投产。实施制造业重点项目五年滚动计划,对列入滚动计划的重大项目实行领导包联制,强化项目日常调度、动态管理、跟踪服务,确保重点项目早开工、早建成、早投产。
各地区各部门要高度重视本规划落实工作,明确职责任务,完善工作机制,落实工作责任,强化考核激励,形成部门协同、上下联动的工作机制。建立统计分析、绩效评估、中期评估、监督考核机制,开展规划实施的年度监测、中期评估和终期总结,适时对目标任务进行必要调整。按年度总结本规划重点任务落实情况,及时发现和解决规划实施过程中的突出问题,推动规划落实落地。本规划提出的预期性指标和产业发展、结构调整等领域目标任务,主要依靠发挥市场主体作用实现,各地区各部门要积极创造良好的ld体育中国官方网站环境、法治环境和营商环境,充分调动市场主体积极性,发挥政府部门引导作用,努力实现预期性目标任务。
主办单位:ld体育中国官方网站主办 承办单位:ld体育中国官方网站办公厅承办
蒙ICP备05000248号
蒙公网安备15010502000333 政府网站标识码:1500000001
本网站发布的所有信息均不收取任何费用如遇到任何以本网站名义收取费用的情况请向自治区政府办公厅纪检部门举报
是否“确认”跳转到登录页?