当前位置: 首页/政务公开/法定主动公开内容
索 引 号 主题分类 国民经济管理、国有资产监管 \ 宏观经济
发布机构 自治区人民政府 文  号 内政发〔2021〕1号
成文日期 2021-02-07
索 引 号
主题分类 宏观经济
发布机构 自治区人民政府
文  号 内政发〔2021〕1号
成文日期 2021-02-07

ld体育中国官方网站关于印发
自治区国民经济和社会发展第十四个
五年规划和2035年远景目标纲要的通知

发布日期:2021-02-10 10:20 
分享到:
【字体:  

各盟行政公署、市人民政府,自治区各委、办、厅、局,各大企业、事业单位:

《内蒙古自治区国民经济和社会发展第十四个五年规划和2035年远景目标纲要》已经自治区十三届人大四次会议审议通过,现印发给你们,请结合实际,认真贯彻落实。

2021年2月7日

(此件公开发布)

内蒙古自治区国民经济和社会发展
第十四个五年规划和2035年
远 景 目 标 纲 要

“十四五”时期(2021-2025年)是我国全面建成小康社会、实现第一个百年奋斗目标之后,乘势而上开启全面建设社会主义现代化国家新征程、向第二个百年奋斗目标进军的第一个五年,也是内蒙古走好以生态优先、绿色发展为导向的高质量发展新路子,实现新的更大发展的关键时期。根据《中共内蒙古自治区委员会关于制定国民经济和社会发展第十四个五年规划和二○三五年远景目标的建议》,制定《内蒙古自治区国民经济和社会发展第十四个五年规划和2035年远景目标纲要》。

第一篇 践行高质量发展新路子 绘制现代化宏伟蓝图

“十三五”时期,面对经济形势的复杂变化和历史遗留问题、粗放发展后患的集中显现特别是新冠肺炎疫情的严重冲击,在习近平总书记的亲切关怀和党中央的坚强领导下,自治区党委、政府团结带领全区各族人民,牢记嘱托、感恩奋进,推动各项事业发展取得重大进展,“十三五”规划确定的各项目标任务基本完成,决胜全面建成小康社会取得决定性成就,为推进内蒙古现代化建设奠定了坚实的基础。

第一章 发展环境

我区进入新发展阶段,发展基础更加坚实,发展条件深刻变化,进一步发展面临新的机遇和挑战。

第一节 发展成就

经济发展基础更加稳固。地区生产总值年均增长4.3%,人均地区生产总值突破1万美元,常住人口城镇化率达到64.1%。能源和战略资源基地得到提升,煤炭产能、外运量、发电量和外送电量均居全国首位,可再生能源装机占比达到36.1%,稀土原材料就地转化率达到75%,稀土功能材料及终端应用产品占比达到53.6%。农畜产品生产基地更加巩固,粮食和畜牧生产连丰连稳,农畜产品加工转化率达到65%,形成2个千亿级、9个百亿级农牧业主导产业。数字经济、会展经济、商贸物流、现代金融等加快发展。

生态环境更加改善。全力推进生态安全屏障建设,稳步实施国家重点生态修复工程,林业建设、草原建设和沙化土地治理面积均居全国第一,森林覆盖率和草原综合植被盖度分别达到23%和45%,荒漠化和沙化土地面积实现“双减少”,库布其沙漠治理获得联合国环境奖,《联合国防治荒漠化公约》第十三次缔约方大会在我区召开,习近平总书记致信祝贺。建成一批绿色矿山、绿色园区、绿色工厂。森林公园、湿地公园、地质公园等达到372个。2019年全区生态产品价值(GEP)4.48万亿元,是同期地区生产总值(GDP)的2.6倍,比2015年增长13.8%。污染防治攻坚战阶段性目标任务顺利完成,地级及以上城市空气质量优良天数占比达到90.8%,地表水达到或好于Ⅲ类水体比例达到69.2%,农药化肥使用量实现负增长。“一湖两海”综合治理取得阶段性成效,察汗淖尔生态保护与修复工作全面铺开。

改革开放更加深化。持续优化营商环境,深化“放管服”改革,推行“一窗受理、集成服务”等一揽子服务,自治区本级行政权力事项网办率达到91%。国资国企改革、电力体制和输配电价改革、牧区现代化和足球改革试点等一批重大改革任务取得明显成效。主动融入“一带一路”,加快建设“中蒙俄经济走廊”,全区进出口总额年均增长8.5%,服务过境中欧班列占全国近50%,满洲里和二连浩特国家重点开发开放试验区、呼伦贝尔中俄蒙合作先导区等平台建设稳步推进,向北开放的重要桥头堡作用进一步发挥。

民生福祉水平更加提升。脱贫攻坚战取得历史性成就,80.2万贫困人口实现脱贫、57个贫困旗县、3681个贫困嘎查村全部摘帽出列。全力稳定和促进就业,城镇累计新增就业128.44万人,城镇登记失业率控制在4%以内,全体居民人均可支配收入持续提高,城乡居民收入差距进一步缩小。覆盖城乡的社会保障体系基本建成,公共服务体系不断完善。义务教育实现基本均衡,高等教育毛入学率达到45%,重大疫情防控体系加快完善,城乡居民实现大病保险全覆盖,基本医疗保险参保率达到95%,每千人口拥有病床数、职业医师数超过全国平均水平。建成一批图书馆、文化馆、博物馆、体育馆、基层文化活动中心,超额完成“十三五”社会足球场建设任务。全面推进城市精细化管理,城市宜居水平进一步提高。农村牧区人居环境持续改善,卫生厕所普及率达到35%。

基础设施保障更加有力。交通运输、能源外送通道和引调水骨干工程接续落地。综合交通运输体系基本形成,接入全国高铁网,呼和浩特至张家口高速铁路,通辽、赤峰至京沈高速铁路连接线,浩勒报吉至吉安铁路顺利建成,建成高速铁路404公里。全区103个旗县(市区)全部通高等级公路,京新高速临河至哈密、丹锡高速锡林浩特至巴林右旗等高速公路通车运营,所有乡镇(苏木)和具备条件的建制村通硬化路,建成“四好农村路”6.6万公里,综合交通网总里程达到22.5万公里。呼和浩特新机场开工建设,呼伦贝尔、包头、通辽等机场完成改扩建。新建通用机场15个,民用机场达到40个。黄河内蒙古段二期防洪、引绰济辽、东台子水库等重大水利工程建设顺利推进。全区5G基站突破1万个。建成5条特高压外送电通道。克什克腾至北京煤制气管道投入运营。呼和浩特地铁1、2号线一期工程建成运营。

民主法治体系更加健全。坚持党的领导、人民当家作主、依法治国有机统一。坚持和完善人民代表大会制度,扩大人民有序政治参与,保证人民依法实行民主选举、民主协商、民主决策、民主管理、民主监督。加强人民政协专门协商机构建设,建言资政和凝聚共识水平持续提高。法治内蒙古建设稳步推进,权力清单、政务公开制度不断完善。煤炭资源领域违规违法问题整治取得重要成果,政治生态持续向好。严密防范、坚决打击境内外敌对势力各种渗透破坏活动,持续完善立体化社会治理防控体系,祖国北疆安全稳定屏障更加牢固。

实践证明,决胜全面建成小康社会取得决定性成就,顺利完成“十三五”规划任务,这是以习近平同志为核心的党中央总揽全局的结果,是全区各族人民群众始终牢记习近平总书记殷切嘱托,发扬“蒙古马精神”努力奋斗的结果。实践证明,有习近平同志作为党中央的核心、全党的核心,领航掌舵,我们就一定能够战胜艰难险阻,就一定能够在新时代把祖国北部边疆这道风景线打造得更加亮丽。

第二节 面临形势

当今世界正经历百年未有之大变局,我国已转向高质量发展阶段,内蒙古面临的机遇和挑战都有新的发展变化。随着一系列重大国家战略的深入实施,我区拥有多重叠加的发展机遇,具备更好推动以生态优先、绿色发展为导向的高质量发展的多方面有利条件。特别是新发展格局的加快构建,为我区推动资源、生态、区位等比较优势转化为发展优势创造了巨大空间,内蒙古有信心有能力有条件在新发展阶段实现更大作为。同时也要看到,内蒙古发展还存在不少突出短板、面临诸多风险挑战。综合发展水平还不适应新发展阶段要求,基础设施瓶颈突出,公共服务欠账较多,民生保障存在短板,社会治理还有弱项,营商环境亟待改善,生态环保任务艰巨,深层次的结构性问题和体制性矛盾尚未破解,尤其是财政金融风险、资源环境约束、科技创新能力不足、传统发展路径依赖、产业结构倚能倚重等交织起来的压力仍处于紧绷状态,转方式调结构提质量紧迫艰巨,全面推进现代化建设任重道远。全区上下要胸怀“两个大局”,深刻认识我国社会主要矛盾变化带来的新特征新要求,增强机遇意识和风险意识,在服务党和国家工作大局中推动自身发展,从实际出发创造性开展工作,抓住重要战略机遇期奋力开创发展新局面。

第二章 指导方针

“十四五”时期经济社会发展,必须牢牢把握以下指导思想、基本原则和空间布局导向。

第一节 指导思想

高举中国特色社会主义伟大旗帜,深入贯彻党的十九大和十九届二中、三中、四中、五中全会精神,坚持以马克思列宁主义、毛泽东思想、邓小平理论、“三个代表”重要思想、科学发展观、习近平新时代中国特色社会主义思想为指导,全面贯彻党的基本理论、基本路线、基本方略,全面落实习近平总书记对内蒙古重要讲话重要指示批示精神,统筹推进经济建设、政治建设、文化建设、社会建设和生态文明建设的总体布局,协调推进全面建设社会主义现代化国家、全面深化改革、全面依法治国、全面从严治党的战略布局,坚定不移贯彻创新、协调、绿色、开放、共享的新发展理念,坚持稳中求进工作总基调,以推动高质量发展为主题,以深化供给侧结构性改革为主线,以改革创新为根本动力,以满足人民日益增长的美好生活需要为根本目的,统筹发展和安全,坚定不移走以生态优先、绿色发展为导向的高质量发展新路子,牢牢立足“两个屏障”“两个基地”和“一个桥头堡”的战略定位,加快建设现代化经济体系,服务融入新发展格局,促进各民族团结进步,推进治理体系和治理能力现代化,实现更高质量、更有效率、更加公平、更可持续、更为安全的发展,把祖国北部边疆这道风景线打造得更加亮丽,在全面建设社会主义现代化国家新征程上书写内蒙古发展新篇章。

第二节 基本原则

——坚持党的全面领导。坚定不移贯彻习近平新时代中国特色社会主义思想和习近平总书记对内蒙古重要讲话重要指示批示精神,坚持和完善党领导经济社会发展的体制机制,全面提高适应新发展阶段、贯彻新发展理念、服务融入新发展格局的能力和水平,不断提高政治判断力、政治领悟力、政治执行力,为走好生态优先、绿色发展为导向的高质量发展新路子提供坚强保证。

——坚持以人民为中心。坚持人民至上,坚持共同富裕方向,把让人民过上好日子作为推动经济社会发展的根本目的,紧紧依靠人民、不断造福人民、牢牢植根人民,促进社会公平,维护人民根本利益,激发全体人民积极性、主动性、创造性,不断增强人民群众获得感、幸福感、安全感。

——坚持新发展理念。把新发展理念贯穿到每一个区域、每一个领域、每一个产业、每一个行业,坚定不移走以生态优先、绿色发展为导向的高质量发展新路子,推动转方式同调整优化产业结构、延长资源型产业链、创新驱动发展、节能减排、全面深化改革开放相结合,加快质量变革、效率变革、动力变革,实现更高质量、更有效率、更加公平、更可持续、更为安全的发展。

——坚持深化改革开放。坚定不移推进以营商环境为基础的重点领域改革,坚定不移推进以向北开放重要桥头堡为平台的全方位开放,加强治理体系和治理能力现代化建设,破除制约高质量发展、高品质生活的体制机制障碍,强化有利于提高资源配置效率、有利于调动全社会积极性的重大改革开放举措,持续增强发展动力和活力。

——坚持系统观念。加强前瞻性思考、全局性谋划、战略性布局、整体性推进,妥善处理好经济发展和生态环境保护的关系,始终坚持生态优先、绿色发展。办好发展安全两件大事,始终把服务国家安全大局摆在首位。更好发挥各方面积极性,着力固根基、扬优势、补短板、强弱项,注重防范化解重大风险挑战,实现发展质量、结构、规模、速度、效益、安全相统一。

第三节 空间布局导向

推动形成以生态优先、绿色发展为导向的国土空间布局。坚持共抓大保护、不搞大开发,立足资源环境承载能力,发挥各地比较优势,按照主体功能定位优化重大基础设施、重大生产力和公共资源布局,逐步形成生态功能区、农畜产品主产区、城市化地区三大空间格局,最大限度保护生态环境,最大程度培植绿色发展优势。生态功能区的主体功能定位是保护生态环境、提供生态产品,加大生态保护修复ld体育中国官方网站措施和工程任务落实力度,促进人口逐步有序向城镇转移并定居、落户;农畜产品主产区的主体功能定位是加强生态环境保护建设、推进绿色兴农兴牧、提供优质绿色农畜产品,优化农牧业布局,推动农牧业向优质高效转型,保障国家粮食安全,禁止开展大规模高强度工业化城市化开发,禁止开发基本农田,严禁占用基本草原;城市化地区的主体功能定位是以保护基本农田和生态空间为前提、提供工业品和服务产品,高效集聚经济和人口,高质量集中特色优势产业,形成新的增长极增长带。强化国土空间用途管制,把“三区三线”作为调整经济结构、规划产业发展、推进城镇化不可逾越的红线,加快形成主体功能明显、优势互补、高质量发展的国土空间开发保护新格局。

第三章 发展目标

未来较长时期,我区必须把握新发展阶段、贯彻新发展理念、服务融入新发展格局,必须把生态优先、绿色发展贯穿全过程、全领域,努力实现发展理念、发展路径、发展方式、发展目标的全方位变化,走出一条符合战略定位、体现内蒙古特色,以生态优先、绿色发展为导向的高质量发展新路子,紧扣2035年基本实现社会主义现代化的战略安排,明确我区阶段性发展目标。

第一节 2035年远景目标

按照党中央对实现第二个百年奋斗目标的战略安排和基本实现社会主义现代化的远景目标,到2035年内蒙古将与全国一道基本实现社会主义现代化。综合经济实力和绿色发展水平大幅跃升,经济总量和城乡居民人均收入迈上新的大台阶;新型工业化、信息化、城镇化、农牧业现代化基本实现,富有优势特色的区域创新体系和符合战略定位的现代产业体系、新型城镇体系、基础设施体系全面建成;治理体系和治理能力现代化基本实现,各民族大团结局面更加巩固,法治内蒙古基本建成,平安内蒙古建设全面深化;文化幸福感显著增强,各族人民素质、全社会文明程度达到新高度;绿色生产生活方式广泛形成,经济社会发展全面绿色转型,生态环境根本好转,美丽内蒙古基本建成;形成国内区域合作和向北开放新格局,建成资源集聚集散、要素融汇融通全域开放平台;人均地区生产总值进入全国前列,中等收入群体显著扩大,基本公共服务实现均等化,城乡区域发展差距和居民生活水平差距显著缩小,各族人民生活更加美好,人的全面发展、人民共同富裕取得更为明显的实质性进展。

第二节 “十四五”时期经济社会发展主要目标

锚定2035年远景目标,经过五年不懈努力,以生态优先、绿色发展为导向的高质量发展取得实质性进展,现代化建设各项事业实现新的更大发展。

——经济转型取得重大突破。发展方式粗放特别是产业发展较多依赖资源开发状况总体改变,现代化经济体系加快构建,科技创新能力全面提升,基础设施保障能力持续提高,“两个基地”向高端化、智能化、绿色化加速转型,若干产业链供应链完整链条和创新链价值链关键环节根植生成,东中西部差异化协调发展水平显著提高,优势突出、结构合理、创新驱动、区域协调、城乡一体发展格局基本形成。

——改革开放迈出重要步伐。重要领域和关键环节改革取得更大突破,市场经济体制更加完善,高标准市场体系基本建成,产权制度和要素市场化配置改革取得重大进展,能源资源行业规范发展,公平竞争制度更加健全,营商环境显著改善。口岸功能和资源整合高效推进,泛口岸经济加快发展,全域开放平台初步形成,我国向北开放重要桥头堡建设取得标志性成果。

——社会文明程度得到明显提高。社会主义核心价值观深入人心,中华民族共同体意识深深扎根,公共文化服务体系和文化产业体系更加健全,社会主义先进文化广泛弘扬,人民思想道德素质、科学文化素质和身心健康素质全面提升,各族群众精神文化生活日益丰富。

——生态文明建设取得重大进步。生态文明制度不断完善,国土空间开发保护格局明显优化,生态环境恶化的条带、点位、区块有效治理,生产生活方式绿色转型成效显著,能源资源配置更加合理、利用效率大幅提高,节能减排治污力度持续加大,主要污染物排放总量持续减少,城乡人居环境进一步改善,生态系统质量和稳定性有效提升,优质生态产品供给扩容增量、价值实现机制基本形成,我国北方重要生态安全屏障更加牢固。

——民生福祉达到更高水平。城乡居民收入增长和经济增长基本同步,分配结构明显改善,统筹城乡的基本公共服务实施标准进一步完善,基本公共服务更加优质均衡,就业更加充分更有质量,教育现代化水平明显提升,社会保障、养老服务、卫生健康体系更加健全完善,脱贫攻坚成果巩固拓展,乡村振兴战略全面推进,人民对美好生活的向往得到更好满足。

——治理效能得到新的提升。社会主义民主法治更加健全,政府行政效率和公信力显著提升,各民族大团结局面巩固发展,社会治理特别是基层治理水平明显提高,防范化解重大风险体制机制不断健全,突发公共事件应急能力显著增强,自然灾害防御水平明显提升,社会治安防控水平不断提高,发展安全保障更加有力,祖国北疆安全稳定屏障更加牢固。

第二篇 实施创新驱动发展战略 全面塑造发展新动能

坚持创新在现代化建设全局中的核心地位,把科技创新作为走以生态优先、绿色发展为导向的高质量发展新路子的战略支撑,培育壮大高质量发展新动能。

第四章 加快提升科技创新能力

紧紧围绕“四个面向”,深入实施“科技兴蒙”行动,统筹抓好创新基础、创新主体、创新资源、创新环境,促进科技、教育、产业、金融紧密融合,构建富有特色、具有优势的区域创新体系,推动发展由要素驱动为主向创新驱动为主转变。

第一节 实施重大科技创新攻关

实施研发投入攻坚行动,强化研究与试验开发投入强度考核,建立政府投入刚性增长机制和社会多渠道投入激励机制,鼓励企业加大研发投入,引导金融资本和民间资本进入创新领域,持续大幅增加研发投入,逐步缩小与全国平均水平差距。聚焦制约产业转型升级的重点领域和突出短板,瞄准稀土、大规模储能、石墨烯、氢能、碳捕集封存五大领域,以及新能源、新材料、高端装备制造、生态环境、现代农牧业等重点领域,承接和组织实施重大科技专项,开展前沿技术攻关,着力突破“卡脖子”技术问题。把促进优势特色产业延链补链强链作为主攻方向,统筹布局煤炭清洁利用、智慧电力、生物育种、现代化工等领域技术创新,推进信息化和人工智能与传统产业深度融合。围绕基础前沿领域和关键核心技术,组织开展基础性、原创性和应用性研究。建立区域创新发展联合基金,推动大型科研仪器和科研基础设施开放共享。

第二节 建设特色创新平台载体

高标准打造稀土新材料、乳业国家技术创新中心,在优势特色产业领域培育一批国家重点实验室,布局建设自治区重点实验室、工程研究中心、产业创新中心、技术创新中心,构建形成创新平台体系。高质量建设呼包鄂国家自主创新示范区、鄂尔多斯国家可持续发展议程创新示范区和巴彦淖尔国家农业高新技术产业示范区。重点实施国家级高新区“提质进位”行动,争取包头稀土、呼和浩特金山、鄂尔多斯三个国家级高新技术产业开发区在全国高新技术开发区排名晋升5个位次。开展自治区级高新区“促优培育”行动,推动赤峰、阿拉善、通辽高新区升级国家级高新区,打造若干创新资源集聚高地。高质量推进“科创中国”试点城市建设,大力实施科技创新赋能行动,促进科技经济深度融合。

第三节 强化企业创新主体地位

提升企业技术创新能力,促进各类创新要素向企业集聚,推进产学研深度融合,鼓励企业牵头组建创新联合体、建设共性技术平台、承担重大科技项目,支持驻区央企在内蒙古设立研发中心。打造以科技型中小企业、高新技术企业、独角兽企业、瞪羚企业接续发展梯队,实施高新技术企业和科技型中小企业“双倍增”行动,到2025年,分别达到2000家和4000家。发展专业化众创空间,推动产业链上中下游、大中小企业融通创新。

第四节 完善科技创新体制机制

建立健全科技创新治理体系,完善科技任务组织实施机制,实行竞争立项、定向委托、“揭榜挂帅”等制度,推动重点领域项目、基地、人才、资金一体化配置。健全创新激励和保障机制,优化知识产权保护和服务体系,构建充分体现知识、技术等创新要素价值的收益分配机制,完善科研人员职务发明成果权益分享机制。加快科研院所改革,扩大科研自主权,健全以创新能力、质量、实效、贡献为导向的科技人才评价体系,营造鼓励创新、激励创新、包容创新的社会氛围。

第五章 激发人才创新活力

深入落实人才强国战略,聚焦国家和自治区重大战略、重大工程项目和重点产业领域,衔接国家重大人才工程,健全人才培养、引进、使用、评价、流动和激励机制,强化用人单位主体责任,激发人才创新活力。到2025年,全区人才资源总量达到350万人。

第一节 构建多层次人才选拔培养体系

着力抓好高层次创新型领军人才、青年拔尖人才、高技能人才、各类急需紧缺人才队伍建设。实施人才工程计划,选拔推荐全国杰出专业技术人才、政府特殊津贴专家、国家百千万人才工程人选,组织评选自治区杰出人才奖、突出贡献专家、青年创新人才奖,选拔培养自治区“草原英才”工程、新世纪321人才工程、511人才培养工程人选。实施专业技术人才知识更新工程。加强基层专业技术人才队伍建设,引导人才向基层一线和艰苦地区流动。实施“百千万”高技能人才培养计划。

第二节 加大创新创业人才引进力度

加快构建“一心多点”人才工作新格局。采取顾问指导、兼职服务、“候鸟式”聘任等方式,加大柔性引才引智力度。加快建设呼和浩特京蒙“人才社区”。创建北疆科创中心联合体。支持在京津冀、长三角、粤港澳等地区设立科研育成基地,探索推广“研发在北上广、转化在内蒙古”的引才模式,加快建设北京(赤峰)产业园科创总部。深化与知名高校合作,开展广纳英才智汇草原活动,吸引高层次人才来我区就业创业。

第三节 健全人才公共服务体系

深化职称制度改革,实现职称制度和职业资格制度有效衔接。实施人力资源服务业发展行动计划,推进人力资源服务产业园建设,完善覆盖城乡的人才网、人才库。优化人才服务保障体系,在住房保障、子女入学、配偶就业、医疗卫生服务等方面提供便利。以企业用才为根本,建立人才需求目录,促进人才信息与产业信息畅通共享。大力弘扬新时代科学家精神,强化科研诚信体系建设。完善试错容错纠错机制,优化双创示范基地建设布局,健全创新创业创造激励ld体育中国官方网站,优化创新创业创造生态。

第三篇 保持加强生态文明建设战略定力

筑牢我国北方重要生态安全屏障

深入践行习近平生态文明思想,坚持绿水青山就是金山银山理念,全地域、全过程加强生态环境保护,全领域、全方位推动发展绿色转型,守住自然生态安全边界,形成绿色生产生活方式,构筑祖国北疆万里绿色长城。

第六章 加强生态保护和修复

统筹山水林田湖草沙系统治理,增强大兴安岭、阴山山脉、贺兰山山脉生态廊道和草原生态系统功能,加强黄河、西辽河、嫩江、“一湖两海”及察汗淖尔等流域水域生态环境保护治理,完善“五大沙漠”“五大沙地”防沙治沙体系,构建集草原、森林、河流、湖泊、湿地、沙漠、沙地于一体的全域生态安全格局。

第一节 加强草原森林保护修复

把保护草原、森林作为首要任务,严格执行基本草原保护制度,落实草原生态保护补助奖励ld体育中国官方网站,完善草畜平衡和草原禁牧休牧制度。严禁在草原上乱采滥挖、新上矿产资源开发等工业项目,已批准在建运营的矿山、风电、光伏等项目到期退出,新建风电、光伏电站重点布局在沙漠荒漠、采煤沉陷区、露天矿排土场,推广“光伏+生态治理”基地建设模式。开展草原生态承载能力核定和草原生态系统健康评价,实施草原保护和修复重大工程。科学开展大规模国土绿化行动,实施三北防护林体系建设、公益林保护、森林质量精准提升等工程,探索大兴安岭一体化保护模式,推进已垦森林草原退耕还林还草,加强森林抚育和退化林修复,提升生态系统质量和稳定性。加快构建以国家公园为主体的自然保护地体系。

第二节 推动流域综合治理与湿地保护修复

大力推进黄河生态带建设,统筹水环境、水生态、水资源、水安全、水文化,推进干支流一体化治理,突出抓好十大孔兑、多沙粗砂区集中来源区等水土保持治理,实施河道和滩区综合提升治理工程,完善水沙调控机制。深化“一湖两海”及察汗淖尔生态环境综合治理,创新区域系统治理和流域整体治理举措,逐步改善生态环境。全面加强嫩江、辽河、内陆河水系等流域和达里诺尔、乌拉盖等湿地生态保护修复,深入开展地下水超采综合治理。

第三节 强化土地沙化荒漠化防治

继续实施京津风沙源治理等重点工程,推广库布其沙漠治理方式和沙产业模式,推动浑善达克、乌珠穆沁、呼伦贝尔沙地治理。推进规模化林场建设,采取人工造林、封沙育林、飞播造林等方式恢复植被。建设荒漠绿洲防护林、防风固沙林、沙漠锁边林、农田草牧场防护林以及水土保持林。以干旱半干旱草原为重点,加强草场改良和人工种草,实行围封禁牧、划区轮牧、季节性休牧、舍饲圈养等措施,保护和恢复草原植被。以内蒙古高原等为重点,推进防护林体系建设及退化林修复、退化草原修复、京津风沙源治理。新增水土流失综合治理3.33万平方公里。

第四节 完善生态保护制度

强化河湖长制,推行林长制,完善生态保护红线监管制度。探索建立跨地区、跨流域、覆盖重点领域和重点区域的生态补偿机制。逐步增加对重点生态功能区、生态保护红线区、自然保护地的转移支付,完善生态保护成效与资金分配挂钩的激励约束机制。开展生态系统价值和GEP核算试点,探索建立生态产品价值实现机制。开展绿色金融改革创新试点,支持设立区域性绿色发展基金。

第七章 巩固提升环境质量

实行最严格的生态环境保护制度,深入打好污染防治攻坚战,保持攻坚力度和势头,深化污染防治行动,全面构建现代生态环境治理体系,提升生态环境治理能力,改善生态环境质量。

第一节 严格环境分区管控

落实生态保护红线、环境质量底线、资源利用上线和生态环境准入清单,实施生态环境分区管控。细化产业目录和高耗能、高污染、资源型行业准入条件。黄河流域实行环境容量质量硬约束,深入推进生态环境综合治理。以水定容、以水定产,对新建项目执行最严格排放标准,实行工业、生活、农业面源差别化、精细化排放管理。

第二节 打好蓝天碧水净土保卫战

深化重点区域大气污染综合治理和联防联控,坚持结构调整与深化治理相结合,强化大气污染防治分区管控。环境优先保护区严禁开展不符合主体功能定位的各类开发活动。一般管控区执行区域生态环境保护基本要求。重点推进呼和浩特市、包头市、乌海市及周边地区等重点管控区大气污染防治。深入实施工业污染源全面达标排放计划,地级城市建成区内所有燃煤发电机组全部完成超低排放改造,淘汰关停不达标燃煤机组。推进交通运输污染全面治理。推进低空扬尘污染综合防治。扩大大气污染物特别排放限值执行范围,强化多污染物协同控制,基本消除重污染天气。

加强水污染防治,强化“一湖两海”及察汗淖尔生态环境综合治理。加大对黄河内蒙古段干流,大黑河、浑河、昆都仑河、东河等主要支流及哈素海等重点湖库保护和治理力度,着力消除支流劣Ⅴ类断面。推进城镇污水管网收集体系建设,加快工业园区等开发区污水处理设施建设,加大再生水回用力度,再生水回用率不低于40%。强化饮用水水源地保护,基本消除城市黑臭水体。

实行农用地污染风险区、有色金属冶炼、化工、电镀等行业建设用地风险分区管控,实施耕地土壤环境质量分类管理,推进重点行业重金属减排工程。强化固体废物污染防治,建设“无废城市”,促进减量化、资源化、无害化。开展塑料污染治理行动。加强农业面源污染防治,因地制宜推进农村牧区改厕、生活垃圾处理和污水治理,改善农村牧区人居环境。

第三节 积极应对气候变化

坚持减缓与适应并重,开展碳排放达峰行动。积极调整产业结构、优化能源结构、提高能源利用效率、增加森林草原生态系统碳汇,有效控制温室气体排放。建立健全碳排放权交易机制,深化低碳园区和气候适应型、低碳城市试点示范,大力推进应对气候变化投融资发展。探索重点行业碳排放达峰路径,积极构建低碳能源体系,重点控制电力、钢铁、化工、建材、有色等工业领域排放,有效降低建筑、交通运输、农业、商业和公共机构等重点领域排放,推动地方和重点行业落实自主贡献目标。提高城乡基础设施、农业林业和生态脆弱区适应气候变化能力。

第四节 健全环境管理制度

建立健全生态环境保护领导和管理体制、激励约束并举的制度体系、政府企业公众共治体系。全面推行排污许可制,推进排污权、碳排放权市场化交易。落实生态环境保护督察制度,推进生态环境保护执法规范化,开展生态环境保护民事、行政公益诉讼。完善生态环境损害赔偿制度,健全环境信用评价、信息强制性披露、严惩重罚等制度。建立稳定的财政投入机制,推动环境污染责任保险发展。

第八章 推进绿色循环低碳发展

以生态优先、绿色发展为导向,以绿色技术创新为驱动,推进清洁生产,加快重点行业和重要领域绿色化改造,构建绿色循环低碳发展的绿色经济体系。

第一节 大力发展绿色循环经济

加快建立循环型工业体系,促进企业、园区、行业间链接共生和资源协同利用。鼓励粉煤灰、煤矸石、煤泥、炼渣及尘泥、化工废渣、冶金渣、尾矿、煤电废渣等固体废弃物综合利用,到2025年,工业固体废物综合利用率达到50%以上。加快产业废弃物循环利用,积极推进再生资源回收利用。建设农业循环体系,深入推进农业生产控肥增效、控药减害、控水降耗、控膜提效“四控”行动,推动农作物秸秆肥料化、饲料化、燃料化、基料化和原料化利用。实施畜禽粪便资源化利用工程,加强农药包装废弃物和废旧农膜的回收、处理与综合利用。加强城市低值废弃物资源化利用,开展赤峰市、呼伦贝尔市、乌海市国家级餐厨废弃物资源化利用和无害化处理试点。促进生产和生活系统的循环链接,积极发展热电联产、热电冷联,鼓励城市生活垃圾和污水处理厂污泥能源化利用。鼓励城市再生水循环利用,开展再生水用于农业灌溉示范应用。推行生产者责任延伸制度。建立再生产品和再生原料推广使用制度和政府优先采购制度。推动园区绿色转型,实施园区循环化改造工程,实现生产过程耦合和多联产,提高园区资源产出率和综合竞争力。推进低碳园区、近零碳园区试点建设。

第二节 提高资源节约集约利用水平

落实节能优先方针,加强能源消费总量和强度双控,强化能耗源头管控,大力淘汰落后产能、化解过剩产能、优化存量产能,坚决遏制高耗能产业低水平重复建设。深挖节能潜力,实施重点高耗能行业能效达标对标及能效提升工程、煤电机组节能改造工程、既有居住建筑节能改造工程。全面强化重点领域节能,强化新建项目节能审查约束,加强重点用能单位节能监管,推动实施重点用能单位能耗在线监测。调整优化高耗能行业电价ld体育中国官方网站,全面取消高耗能行业优待类电价,调整高耗能企业电力市场交易模式,严格执行差别电价、惩罚性电价、阶梯电价ld体育中国官方网站。全面推行用能预算管理,优化能耗要素配置,优先保障居民生活改善和体现高质量发展要求的产业。严格节能监察,加大节能标准法规落实情况监察力度。

落实最严格水资源管理制度,加强水资源消耗总量和强度双控,强化水资源开发利用控制红线、用水效率控制红线和水功能区限制纳污红线的刚性约束。坚持以水定城、以水定地、以水定人、以水定产,严格保护、科学利用水资源,优先保证生活用水,着力确保生态基本需水、粮食生产合理需水,优化配置生产经营用水。水资源短缺地区严控高耗水项目。发展高效节水农业,稳步推进水权转让和水权交易。实施雨洪资源利用、再生水利用工程,缓解水资源紧缺。到2025年,万元地区生产总值用水量较2020年降低8%。

落实最严格的耕地保护制度,健全耕地保护补偿制度,强化国土空间规划管控,合理调整优化建设用地结构和布局,降低工业用地比例,保障新型城镇化用地需求。强化土地节约集约利用,实施耕地质量保护和提升行动,确保耕地数量不减少、质量有提高。大力盘活城乡存量建设用地,推进城乡低效用地再开发和工矿废弃地复垦利用。完善产业用地配置方式,鼓励以长期租赁、先租后让、租让结合等方式供应产业用地,提高土地资源利用效率。

强化矿产资源节约集约利用,将绿色发展理念贯穿矿产资源开发全过程,优化矿业开发区域布局,严格执行最低开采规模准入管理制度,推进矿山规模化集约化开采,提高矿业集中度。开展绿色矿山建设行动,推进准格尔-东胜、赤峰市北部、扎赉诺尔-伊敏自治区绿色矿山示范区建设,建立绿色矿山名录管理制度,强化绿色矿山建设监管。

第三节 完善绿色发展法规ld体育中国官方网站体系

修订自治区节约能源法实施办法,研究制定自治区循环经济、清洁生产地方性法规。加快建立健全能够充分反映市场供求和资源稀缺程度、体现生态价值和环境损害成本的资源环境价格机制,将生态环境成本纳入经济运行成本。建立健全节能、循环经济、清洁生产监督体系。倡导节约粮食,反对铺张浪费,坚持不懈制止餐饮浪费。开展节约型机关、绿色家庭、绿色学校、绿色社区、绿色出行、绿色商场、绿色建筑等创建行动。

第四篇 优化区域经济布局 促进区域协调发展

落实国家重大区域战略,优化要素配置和生产力空间布局,推进自治区东中西部优势互补、差异化高质量协调发展,支持特殊类型地区发展,培育形成有竞争力的增长极。

第九章 统筹东中西部差异化协调发展

突出生态优先、绿色发展导向,遵循构建国土空间开发保护新格局要求,精准制定区域发展ld体育中国官方网站,调整优化产业基地布局,推动自治区东中西部差异化协调发展。

第一节 推进东部地区加快发展

促进东部盟市放大和发挥绿色生态优势推动高质量发展,把保护好大草原、大森林、大河湖、大湿地作为主要任务,高质量建设农畜产品生产基地,以生态农牧业、生态旅游业为支柱构建绿色产业体系,以满洲里、二连浩特口岸为支撑发展泛口岸经济,严格控制新上能源资源型产业项目,积极培育消耗低、排放少、质量效益高的新兴产业,形成绿色化、开放型经济发展特色优势。

第二节 推动中部地区一体化发展

促进中部盟市扩大环境容量和生态空间,立足产业基础和产业集群优势推动高质量发展,提升产业层次和发展能级,以呼和浩特为龙头发展现代服务型经济,以包头、鄂尔多斯为重点建设能源和战略资源基地,以呼和浩特、乌兰察布为支点打造物流枢纽和口岸腹地,依托创建国家自主创新示范区,增强协同创新发展能力,构建高效分工、错位发展、有序竞争、相互融合的现代产业体系,形成强劲活跃的增长带动极。

第三节 加快西部地区转型发展

促进西部盟市补齐生态环境短板推动高质量发展,把加强黄河流域生态保护和荒漠化治理挺在前面,强化乌海及周边地区大气污染防治,严格生态极度脆弱区限制开发ld体育中国官方网站,加快乌海资源枯竭型城市转型,推进河套灌区现代化改造,增加绿色有机高端农畜产品供给,联合发展特色旅游业,共同培育接续替代产业,增强区域发展整体竞争力。

第四节 促进特殊类型地区振兴发展

推动欠发达地区振兴发展,强化易地扶贫搬迁安置区后续扶持,重点围绕800人以上的大中型安置区持续实施产业帮扶、就业帮扶、消费帮扶,加大以工代赈实施力度,在农业农村基础设施建设领域积极推广以工代赈方式。促进革命老区振兴发展,传承弘扬红色文化,发展红色旅游,支持发展特色优势产业,完善基础设施和基本公共服务体系。加快推动资源型地区转型发展,提高资源枯竭城市发展质量,创建可持续发展示范市(区),实施乌海等重点采煤沉陷区综合治理和独立工矿区改造提升工程,落实煤矿企业治理责任,着力改善生产生活条件,加快推进矿区生态修复和环境整治。支持包头、赤峰等老工业城市转型发展,做精做强支柱产业,促进传统产业向智能化、绿色化、服务化升级。加快工业遗产保护利用,支持建设工业博物馆和工业遗址公园。支持边境地区建设发展,实施促进边境地区发展工程,推进县城城镇化补短板强弱项和兴边富民行动中心城镇建设,提升边境一线基本公共服务覆盖面,完善基础设施网络,构建综合交通运输体系,支持满洲里等边境城镇提升承载能力。实施守边固边工程,系统推进“平安北疆、智慧边防”建设,提升边境管控技术防控能力。

第十章 扎实推进黄河流域生态保护和高质量发展

坚持重在保护、要在治理,加强流域生态环境整体保护和协同治理,推进黄河安澜体系建设,以水而定、量水而行,加快绿色转型,促进流域高质量发展。

第一节 加强黄河流域生态系统保护修复

大力推进黄河生态带建设,加强林草保护修复和水土流失综合治理。提升水源涵养能力,突出抓好水土保持,减少入黄泥沙。实施湿地恢复与保护工程,加大乌梁素海、哈素海等重点湖泊生态环境保护修复力度。在河套-土默川平原区、黄土高原土地沙化区、内蒙古高原湖泊萎缩退化区等重点区域实施山水林田湖草沙生态保护修复工程。着力提升阴山山地生态系统质量。实施大黑河等重要支流河源区生态林地修复工程。推进重点生态功能区内退耕还林还草、退牧还草、京津风沙源治理、退化草原生态修复治理等工程,整治改良河套-土默川平原区盐碱化耕地。重点推进乌兰布和沙漠锁边防风固沙工程、十大孔兑等多沙粗砂区治理。

第二节 强化黄河流域环境污染系统治理

保持黄河干流良好水质,推进重要支流水污染防治,开展干支流入河排污口专项整治行动,规范入河排污口设置审核。加强农业面源污染治理,深入推进控肥增效、控药减害,加快实施畜禽粪污资源化利用,提高地膜当季回收率和秸秆综合利用率。推进工业清洁化绿色化改造,严禁在黄河干流及主要支流临岸一定范围内新建“两高一资”项目及相关产业园区。加大沿黄城镇污水收集配套管网建设,实施城镇生活污水收集处理设施精准提标改造,统筹推进城乡垃圾处理设施建设。以呼和浩特市、包头市、乌海及周边地区为重点管控区,强化大气污染联防联控联治。以准格尔-东胜区域为重点,建设自治区绿色矿山示范区。

第三节 科学推进黄河流域水资源节约集约利用

开展黄河流域水资源承载力综合评估,落实水资源消耗总量和强度双控制度,限制高耗水行业发展,对水资源超载区取水许可实行限审限批。对黄河干流和主要支流取水口全面实行动态监管,坚决抑制不合理用水需求,坚决防止“造湖大跃进”。加快推进呼和浩特市、乌拉特前旗地下水超采区治理,尽快恢复到目标控制水位。加强乌梁素海、岱海等重点湖泊生态补水,维持湖面面积在合理区间。以河套、南岸、麻地壕、民族团结、镫口扬水等大中型灌区为重点,加快推进灌溉体系现代化改造,打造高效节水灌溉示范区。实施河套灌区水权转让工程。开展重点企业节水和再生水回用改造,推进能源、化工、建材等高耗水产业节水增效。全面实行城镇非居民用水超定额(计划)累进加价制度。科学制定用水定额并动态调整,带动全社会爱水、护水、惜水、节水。

第四节 保障黄河长久安澜

加强黄河干支流堤防和防沙控沙工程建设,提高防洪能力。改善滩区生态环境,实施河道和滩区综合治理工程及监测预警能力建设工程,有序推进滩区移民迁建。完善十大孔兑等支流防沙治沙拦沙冲沙防治体系,加快推进海勃湾水利枢纽库区综合治理。增强包头、呼和浩特、乌海等城市防洪能力。科学实施乌兰布和、小白河、杭锦淖尔、蒲圪卜、昭君坟、黄河阿拉善应急分凌(洪)等蓄滞洪区建设工程,构建以海勃湾、三盛公水利枢纽为调度核心的凌汛分洪体系。持续开展黄河“清四乱”行动。重点对昆都仑、巴图湾等病险水库进行除险加固。加强黄河水文、水质、气象、地灾、雨情、凌情、旱情等状况动态监测、科学分析和信息预报。建设黄河流域水利工程联合调度平台,强化安全运行监管。

第五节 推动黄河流域高质量发展

发展生态高效农牧业,以河套-土默川平原为重点,推进高标准农田建设,创建黄河流域西北地区种质资源库,培育提升天赋河套、乌兰察布马铃薯、乌海葡萄等区域公用品牌影响力,打造河套灌区优质农畜产品生产加工产业集群。合理控制煤炭开发强度,提高煤炭清洁高效利用水平,建设绿色清洁能源基地。统筹推进风光氢储等新能源开发利用,建设千万千瓦级风光电基地。改造升级传统产业,提高资源综合利用率和精深加工度,延伸产业链,提高附加值。支持发展大数据等数字经济,培育新兴产业新动能。积极开展先进制造业与现代服务业深度融合发展试点。实施黄河文化遗产系统保护工程,加强黄河文化遗产数字化保护与传承弘扬。加快建设黄河“几”字弯国家公园和黄河文化遗产廊道,打造黄河“几”字弯文化旅游带。

第五篇 促进实体经济高质量发展

构建绿色特色优势现代产业体系

坚持生态优先、绿色发展导向推进产业转型升级,围绕更好保障国家生态安全和能源安全、粮食安全、产业安全,以高质量建设“两个基地”为重点,加快调整优化产业结构,全面实施质量提升行动,大力推进产业基础高级化、产业链现代化,形成多元发展、多极支撑的现代产业新体系。

第十一章 推进能源和战略资源基地优化升级

根据水资源和生态环境承载力,有序有效开发能源资源,加快用高新技术和先进适用技术改造能源产业和企业,提高能源资源综合利用效率,做好现代能源经济这篇文章,建设国家现代能源经济示范区。

第一节 构建多元化能源供应方式

立足于现有产业基础,加快形成多种能源协同互补、综合利用、集约高效的供能方式。坚持大规模外送和本地消纳、集中式和分布式开发并举,推进风光等可再生能源高比例发展,重点建设包头、鄂尔多斯、乌兰察布、巴彦淖尔、阿拉善等千万千瓦级新能源基地。到2025年,新能源成为电力装机增量的主体能源,新能源装机比重超过50%。推进源网荷储一体化、风光火储一体化综合应用示范。实施控煤减碳工程,有序释放煤炭先进产能。加快推动用能权交易和碳排放交易,建立碳排放强度考核机制。依托鄂尔多斯和乌海燃料电池汽车示范城市建设,发展规模化风光制氢,探索氢能供电供热商业模式,建设绿氢生产基地。加快发展重水堆、压水堆、高温堆等核电燃料制造,建设包头核科技创新示范产业园,推动核燃料民用化发展。

第二节 加强清洁低碳安全高效利用

实施能源综合利用升级改造,加强煤炭分级分质利用,推进煤基多联产示范,加大煤矸石、洗中煤、煤泥综合利用,加快冷热电气一体化建设,构建工业园区能源“动力岛”。优化供能模式,探索推进绿色数据与算力中心供能模式,提高能源综合利用效率。开展效能赶超行动、碳排放对标活动和全民节能行动,全面推进重点领域和重点用能企业节能降碳,实施燃煤电厂节能改造。实施再电气化工程,加大充电基础设施建设力度,推广“新能源+电动汽车”智慧协同互动体系。实施“以电代煤”“以电代油”,推进工业、交通、建筑(老旧小区改造)、居民领域电能替代,提升全社会电气化水平。实施数字能源工程,推进大型煤电、风电场、光伏电站等建设智慧电厂,所有生产煤矿建成智能煤矿,开展输气输油管网智能化建设,建设苏里格、大牛地、东胜等数字气田,建立智慧能源大数据平台,推进能源生产、储运、消费等环节数字化转型。煤炭产能动态稳定在13亿吨左右。

第三节 推进能源基础设施现代化

实施灵活电网工程,打造蒙西电网“四横五纵”、蒙东电网“八横两纵”主干网架结构,积极推进甘迪尔至川长、宁格尔至巨宝庄、巴林至金沙至阜新(内蒙古段)等500千伏输变电工程。推动实施蒙西电网与华北主网异步联网工程,从根本上解决蒙西电网与华北主网弱联系问题。规划建设蒙西至河北、至天津、至安徽、至河南、至南网特高压绿色电力外送通道。推进柔性直流输电、智能局域电网和微电网等技术应用,以及各类储能规模化示范。大力推动燃煤机组灵活性改造,提升用户侧智能需求响应能力。实施气化内蒙古工程,稳步扩大天然气生产能力,加大苏里格、大牛地、东胜等气田常规天然气勘探开发力度。建设松原至白城至乌兰浩特天然气管道和中俄东线天然气管道呼伦贝尔支线,推进察右前旗至化德输气管道、福安屯至开鲁至奈曼天然气管道等区内干线管道和旗县供气支线、工业园区供气支线建设,实现蒙西地区县县通气、蒙东地区市市通气。

第四节 加快稀土资源综合开发利用

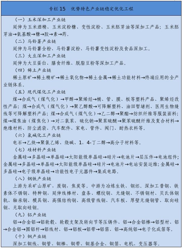
高效绿色开发白云鄂博稀土资源,提高回采率、选矿回收率和综合利用率,推进稀土、铁、铌、钪等共伴生资源高效分离提取,打造勘查、开发、利用、回收全产业链。依托包头稀土新材料产业园,加强稀土元素深度开发和综合利用,发展高端稀土功能材料、高纯稀土合金材料、高档数控机床用稀土磁性材料等高附加值产品。扩大稀土催化材料在钢铁、水泥、玻璃、汽车、火电、石油化工等行业应用。加快建设国内一流的稀土产品检验检测中心,积极开展稀土资源地质勘探详查,完善稀土交易中心功能,推动稀交所升级为国家级交易所,加快国家级稀土创新中心建设,增强我区稀土产品国际影响力。到2025年,稀土磁材产能达到10万吨,打造国家重要的稀土新材料生产基地和“中国磁都”。

第十二章 促进农畜产品生产基地优质高效转型

坚持绿色兴农兴牧,深入推进农牧业供给侧结构性改革,积极发展资源节约型、环境友好型、生态保育型农牧业,提高农牧业质量效益和竞争力,增加优质绿色农畜产品供给。

第一节 优化农牧业区域布局

以水资源和环境承载力为刚性约束,立足各地水土等农牧业资源禀赋和比较优势,推动农牧业生产向优势产区集中,构建优势区域布局和专业化生产格局,形成粮食安全产业带和优势农畜产品产业带,增强区域农畜产品应急保障能力。落实“藏粮于地、藏粮于技”战略,在嫩江流域、西辽河流域、土默川平原、河套灌区等粮食生产功能区,实施高标准农田建设工程,到2025年,高标准农田达到5500万亩以上。加快推进抗盐碱农作物品种改良,实施盐碱地改良试验示范工程,在河套灌区、土默川平原和西辽河流域重点改良轻、中度盐碱地200万亩。开展东北黑土地保护利用和保护性耕作行动,保护黑土区耕地430万亩。坚持“农牧结合、为养而种”“种养结合、以种促养”,实施国家绿色肉奶安全保障基地建设工程,大力推动奶牛、肉牛、肉羊和绒山羊向优势产区集聚,推动牛羊肉和牛奶生产大县建设,力争奶产量达到1000万吨,打造以黄河流域、西辽河-嫩江流域及北方农牧交错带、北部牧区寒冷地区为重点的优质饲草产业带,重点建设呼和浩特中国草种资源库、锡林郭勒和呼伦贝尔高产优质饲草基地、阿鲁科尔沁百万亩优质苜蓿产业基地,力争突破3000万亩。

第二节 增加绿色农畜产品供给

聚焦粮食生产功能区、重要农产品生产保护区和特色农畜产品优势区,实施优势特色产业集群提质升级计划,推动品种培优、品质提升、品牌打造和标准化生产。发挥赤峰、通辽、兴安盟和呼伦贝尔“世界黄金玉米产业带”和优质粳稻、大豆产区优势,优化种植结构,大力发展现代畜牧业,合理发展农畜产品精深加工,完善牛奶、玉米、肉牛、肉羊、羊绒、马铃薯、稻米、杂粮杂豆、小麦、向日葵、蔬菜、饲草料等产业链,因地制宜发展中药材(蒙药材)、燕麦、荞麦等特色产业,打造一批百亿级、千亿级优势产业集群。到2025年,国家级现代农业产业园达到8个。积极推进马铃薯主粮化。深入实施农牧业品牌提升行动,持续打造锡林郭勒羊、呼伦贝尔草原羊、昭乌达羊、科尔沁牛、乌兰察布马铃薯、兴安大米及民族奶食品区域公用品牌,培育全国知名区域公用品牌30个以上。建设伊利现代智慧健康谷、蒙牛中国乳业产业园,打造世界级企业和国际乳业品牌。以乌兰察布、赤峰、呼和浩特、呼伦贝尔为重点,提高鲜薯加工转化能力。支持河套全域、呼伦贝尔绿色有机高端农畜产品生产加工输出基地建设,突出绿色、天然、有机等品质,提升精深加工水平,农畜产品加工转化率达到70%。努力构建粮经饲统筹、农林牧结合、种养加一体化、一二三产业融合的现代农牧业产业体系。

第三节 完善农牧业服务体系

实施现代种业提升工程,加强种质资源保护和利用,实施畜禽遗传改良计划,农作物良种繁育基地稳定在130万亩以上。畜禽、农作物优良品种达到10个以上。实施基层农牧业科技服务行动,构建以农牧业科技园区、星创天地、科技特派员等为重点的基层农牧业科技服务体系,农牧业科技园区达到65个。提升农牧业机械化水平,农作物耕种收综合机械化率达到88%,畜牧业综合机械化率达到50%。实施农牧业品质提升工程,支持标准化生产。实施农畜产品质量安全监管能力提升工程,农畜产品质量安全合格率达到98%以上。培育壮大龙头企业,建立更加有效更加长效的利益联结机制,农企利益联结机制比例稳定在85%以上。


第十三章 培育战略性新兴产业

立足产业资源、规模、配套优势和部分领域先发优势,实施战略性新兴产业培育工程,建立梯次产业发展体系,大力发展现代装备制造业、新材料、生物医药、节能环保、通用航空等产业,积极培育品牌产品和龙头企业,构建一批各具特色、优势互补、结构合理的战略性新兴产业增长引擎。

第一节 大力发展现代装备制造业

开展先进制造业集群培育计划,加快推动装备制造技术信息化、智能化、网络化改造,提升装备制造配套能力。以呼包鄂为重点,培育发展北奔、北重等新能源重卡汽车,打造动力电池、电机、电控系统、动力总成、配套零部件及整车研发生产的新能源汽车全产业链。推进矿用自卸车、推土机、重型汽车等交通运输设备和采掘、装载等工程机械数字化、智能化改造,提升关键零部件国产化水平,促进运输设备和工程机械产品提档升级。推进呼和浩特光伏产业制造基地建设,鼓励多晶硅、单晶硅及薄膜电池企业发展太阳能电池组件制造,提升大型光伏电站设备自给率。积极发展风电设备制造,加快建设通辽、乌兰察布、包头、巴彦淖尔风电装备制造基地。加快发展高端医疗设备、机器人制造、3D打印及应用产业,建设高档伺服系统、高精密减速器、驱动器等关键零部件及系统集成设计制造。积极发展先进化工、电力设备和农牧业机械制造产业。提升应急装备制造产业链,推动研发生产方舱汽车、负压监护型救护车,布局建设额温枪、呼吸机、体外膜肺氧合机,打造包头等应急医疗装备生产基地。

第二节 加快发展新材料产业

以新材料引领新兴产业发展,保护性开发和利用石墨资源,支持参与石墨(烯)新材料储能、导电、导热、涂料等领域关键技术攻关,做大石墨电极、碳纤维等碳基材料规模,建设乌兰察布等石墨(烯)新材料生产基地。适度在呼和浩特、包头等地区布局多晶硅、单晶硅及配套延伸加工产业,鼓励发展电子级晶硅,建设我国重要的光伏材料生产基地。发展高品质蓝宝石晶体及切片、LED蓝宝石衬底等系列产品,扩大蓝宝石在智能终端、航空航天、半导体等领域的应用。发挥煤化工、氯碱化工、氟化工产业优势,积极发展先进高分子材料和复合材料。以鄂尔多斯、乌海等地区为重点,推动化工产业延链补链,衍生新材料产业,推动传统化工耦合发展,补齐煤基等新材料短板。以包头、通辽铝产业为基础,延伸发展稀土铝特种合金、高品质铝合金焊丝、双零铝箔、高强高韧铝合金等高附加值产品。大力发展超纯铁素体不锈钢、高品质轴承钢、金属靶材、高强高导新型铜合金接触导线、高品质镁合金等特种合金。

第三节 扶持发展医药产业

依托自治区生物疫苗创新中心,推动原料药、医药中间体向高品质成品药和制剂转变,新药研发向创仿结合、自主创新转变,构建绿色化医药创新产业链,打造特色生物医药生产基地。积极研发新型实用活性疫苗、新型布鲁氏病菌活疫苗、人用脑膜炎三联结合疫苗等新产品。加快发展绿色生物农药兽药。培育一批全球抗生素类原料药企业。支持企业开展一致性评价,全面提升仿制药质量。以通辽等地区为重点,建设以玉米淀粉为原料的国家级原料药基地。促进中医药传承创新发展,发挥蒙医药特色优势。完善蒙医药标准体系,打造国家级中医药(蒙医药)研发基地和国际中医药(蒙医药)创新中心。实施振兴蒙医药行动计划,以通辽市、兴安盟、呼和浩特市、赤峰市、呼伦贝尔市等为重点,加快建设一批现代化中医药(蒙医药)生产基地,打造道地药材种植-生产-销售-临床应用于一体的中医药(蒙医药)产业链。

第四节 积极发展节能环保产业

推进多领域、多要素协同治理,推广应用第三方污染治理,提升环境治理服务效能。以形成环保产品为载体,加大环保材料及环保药品研发与生产。促进环保产业向园区集聚、环保服务向中心城市集中、工业园区向生态园区转变,加快建设静脉产业基地和“城市矿产”示范基地。重点建设呼包鄂全区产业研发中心和装备、产品与综合服务业生产基地,建设乌兰察布、包头大宗固体废弃物综合利用、废旧装备清洁回收处理、城镇废弃物回收处理及资源再生利用产业园区,加快建设绿色建材生产基地、农牧业节能节水技术综合利用基地。发展农作物秸秆饲料、颗粒燃料及秸秆有机肥资源循环利用。

第五节 培育发展通用航空产业

完善通用航空短途运输营运体系,打通通用航空运输“最后一公里”。推动通用航空短途运输服务便捷化,实现通用机场与运输机场的“全网通”中转,旅客“一票到底、行李直挂”。探索呼伦贝尔、阿拉善空域资源优势利用模式。创新通用机场管控模式,探索建立一体化运行管理平台。推进低空飞行保障体系建设,建立低空空域网络。逐步建立通用航空维修体系,与中国民航飞行学院筹建飞行培训基地。支持呼和浩特、赤峰、鄂尔多斯、呼伦贝尔临空经济发展。推动通用航空制造业发展,依托重点运输机场和城市要素聚集优势,积极引入国际主流固定翼机型及其它航空器整机装配,加快配套发展精密加工、精密模具、航空专用装备和航材等航空关联制造业,扩大航空制造业规模。

第十四章 改造提升传统产业

立足能源资源优势,围绕碳达峰、碳中和等应对气候变化中长期目标,强化能耗双控,倒逼产业结构转型升级。加快用高新技术和先进适用技术改造传统产业和传统企业,推进延链补链扩链,推动传统产业高端化、智能化、绿色化。

第一节 稳步发展新型化工业

坚持绿色化、精细化、循环化导向,以鄂尔多斯地区为重点,适度发展煤制油、煤制气、煤制甲醇、煤制烯烃、煤制乙二醇等产业。按照“产业园区化、装置大型化、产品多元化”要求,高标准建设鄂尔多斯现代煤化工产业示范区。严格控制电石、PVC新增产能,鼓励发展氯醋树脂、氯化聚氯乙烯等特种树脂产品。以乌海、包头等地区为重点,打造煤焦化产业基地,以乌兰察布、赤峰等地区为重点,打造氟化工产业基地,推动煤焦化工、氯碱化工、氟硅化工产业链延伸融合,发展医药农药、染料、煤基新材料(碳材料)、有机硅等产品。

第二节 提升发展绿色冶金业

提升钢铁、有色金属技术装备水平,丰富终端产品种类,推动探采选冶加一体化发展。以赤峰、包头、兴安盟等地区为重点,推动钢铁企业改造升级。围绕准格尔地区高铝煤炭资源综合利用,在包头、通辽等地区集中布局电解铝项目,配套布局一批铝后加工项目,丰富板带箔等铝后加工产品种类,到2025年,铝后加工产品种类达到50种,电解铝就地加工转化率达到70%。积极发展铜导线、铜杆、铜合金等延伸加工,支持赤峰铜冶炼企业搬迁改造、扩能升级。

第三节 改造发展绿色建材业

严格控制水泥新增产能,开发推广适用于装配式建筑水泥基材料及制品。支持玻璃生产企业技术改造升级,发展玻璃精深加工产业。发展以大宗工业固废为原料的轻质、高强、耐久、自保温、部品化烧结类墙体材料。发展非烧结类墙体材料、绿色保温材料,规范陶瓷原料开采,以达拉特、准格尔、清水河、乌兰察布为重点,建立陶瓷产业集群。绿色建材占比达到30%以上。

第十五章 培育服务业支柱产业

推进服务技术、理念、业态和模式创新,推动生产性服务业向专业化和价值链高端延伸,推动生活性服务业向高品质和多样化升级,提升服务业发展能级和绿色发展水平。

第一节 加快发展生产性服务业

金融业。加快构建金融有效服务生态优先绿色发展的体制机制,形成具有高度适应性、竞争力和普惠性的区域现代金融服务体系。高效率用金融,发展多层次、专业化的草原金融,打造符合转型方向的现代能源金融,发展生态友好的绿色金融,推进激励创新和转型升级的科技金融,拓展广覆盖、可持续的普惠金融,建设支撑高水平向北开放的开放金融。扶龙头、推上市、强产业,加快企业孵化培育和上市融资,扩大债券融资规模,促进私募股权、期货市场发展,提高直接融资比重。

现代物流业。按照创新融合、区域协同、集聚高效、智能绿色、韧性联动的原则,优化现代物流业布局,加快构建“通道+枢纽+网络”的现代物流运行体系,建立安全可靠的现代供应链体系,发展集约高效的现代物流服务体系,培育发展创新赋能的现代物流经济体系,健全保障有力的现代应急物流体系,打造内联外通的现代国际物流体系,培育分工协同的物流市场主体体系,夯实科学完备的现代物流基础体系。支持呼和浩特、包头、赤峰、鄂尔多斯等地争创国家物流枢纽,实施乌兰察布-二连浩特陆港型(陆上边境口岸型)、满洲里陆上边境口岸型国家物流枢纽建设工程。提升乌兰察布、赤峰、通辽等区域性物流枢纽地位。加快培育第三方物流企业,大力发展多式联运、甩挂运输、网络货运等特色物流,建设或改造一批智能化仓储物流示范基地。调整运输结构,持续推进大宗货物“公转铁”。构建绿色流通链,引导大型商场增设绿色产品专区,促进报废汽车回收再利用,建立废旧物品逆向物流回收体系。创新流通供应链,加快仓储设施、搬运设备、单元化物流器具标准化、信息化、数字化改造和资源协同共享。建设全面通达、普惠城乡的邮政快递网络,推动盟市邮政快递区域枢纽建设,实施邮政快递基础设施提升改造工程,重点在老旧小区完善智能信包箱、邮政综合服务站等基础设施,在新建小区布放智能快递箱格口,建设标准综合服务站,提升快件处理能力和末端收寄服务水平,升级农村牧区服务网络,重点建设80个旗县集散中心,到2025年,全区基本实现“村村通快递”。

科技服务业。培育壮大科技服务主体,支持科技咨询、研发设计、技术转移、创业孵化、科技金融等科技服务机构发展。加强与“科技兴蒙”合作主体共建科技创新服务平台。建设呼和浩特内蒙古科技大市场,大力推进区外先进科研成果向内蒙古转移转化。支持各类合作主体与内蒙古企业、高校、科研院所开展产学研合作,组建院士专家工作站、联合实验室、科技企业孵化器、众创空间等科技服务平台载体,促进中试和产业化项目落地实施。全面提升各类技术机构检验检测、标准化和计量方面服务实体经济的能力和水平。

商务服务业。加强专业化设计企业和中心建设,提升检验检测、知识产权和科技成果转化能力。加快政府商务管理和服务向数据化、网络化、智能化推进,以数据赋能产业。鼓励传统商贸企业与电子商务企业深度融合,培育数字商务企业,搭建电子商务数据共享公共服务平台,建设电子商务共享云仓,支持商贸流通企业深化信息技术和现代管理技术应用。

会展服务业。强化展馆设施建设,完善阿尔山会展中心等场馆功能,重点建设敕勒川中蒙博览会永久性国际会展中心、呼伦贝尔国际会展中心等展馆。做强内蒙古国际能源大会、内蒙古乳业博览会、内蒙古中医药(蒙医药)博览会、内蒙古绿色农畜产品国际博览会、国际马文化博览会、内蒙古文化产业博览会、通辽国际肉牛博览会等品牌展会。加强与全国行业协会、国际会展机构交流合作,培育发展国际化、专业化、贸易型会展,举办具有产业和地方特色的常设性会展。

第二节 培育壮大生活性服务业

商贸业。加快城市商业消费综合体布局建设,提升商业网点快递收发、便民充值、休闲餐饮等功能。优化居住区商业、社区商业中心布局,促进商贸零售网点网络化、特色化、集约化经营,打造城市便民生活服务圈。差异化打造传统历史文化商业街、特色餐饮街、时尚购物街、休闲文化步行街等特色街区。实施城乡市场体系建设工程,积极发展商贸综合服务中心、农畜产品批发市场、集贸市场及重要商品储备设施、大型物流(仓储)配送中心、快件集散中心、农畜产品冷链物流,加快线上线下融合,推动城市建设集餐饮、教育、文化、医疗、养老、家政、体育、托幼、维修等生活服务于一体的便民服务中心。

家庭服务业。深度开发群众从衣食住行到身心健康、从出生到终老各个阶段各个环节的生活性服务。积极发展健康服务、母婴护理、病人陪护、家居保洁、物业管理等服务业态,建立完善统一规范的服务质量标准,培育一批家庭服务知名品牌,推动全行业规范化,提高居民便利化水平。

房地产业。坚持房子是用来住的、不是用来炒的定位,因城施策、分类指导,保持房地产市场平稳健康发展。加快建立多主体供应、多渠道保障、租购并举的住房保障体系。稳步推进城镇棚户区改造,加大城市危房改造力度。因地制宜规范发展公租房,有效增加公租房供给,加强对城镇住房困难群众和住房保障重点群体保障力度。着眼于解决新市民住房问题,鼓励有条件的城市发展保障性租赁住房,推动住房保障逐步由“保困难”向“保发展”转变。引导休闲度假旅游地产开发,促进房地产调结构、上水平。

第三节 鼓励发展新业态新模式

鼓励引导制造业企业依托技术和专业化优势,培育发展研发设计、市场营销、电子商务、技术服务、品牌培育和售后专业服务等新业态新模式,推进先进制造业与现代服务业深度融合。鼓励平台经济发展,提升整合资源、对接供需、协同创新功能。支持平台型企业带动和整合上下游产业。支持分享经济发展,提供基于互联网的个性化、柔性化、分布式服务。促进体验经济发展,鼓励企业挖掘生产、制造、流通各环节的体验价值,利用虚拟现实等新技术创新体验模式,发展线上线下新型体验服务。推进服务业数字化,创新要素配置方式,推动服务产品数字化、个性化、多样化。

第十六章 提升产业链供应链现代化水平

按照锻长板、补短板的要求,构筑安全可靠有韧性、动态平衡有活力的产业链供应链体系。

第一节 推动产业链供应链融通创新

找准产业链、供应链薄弱环节,加强重点生产环节和关键材料、关键零部件、关键生产工艺的技术研发,扫除产业链供应链淤点和堵点,促进各环节、各产业、各部门、各区域间畅通,国内与国外经济联通,提高供给体系与国内需求的适配性。以数字化赋能传统优势产业,将数字技术有机地融入研发设计、物流供应、生产制造、消费服务等环节,促进产业线上线下循环。以数字化智能化技术、前沿技术、关键核心技术的研发应用为导向,布局战略性新兴产业和以智能经济为代表的未来产业,推动产业链供应链转向数字化、网络化、智能化。积极吸引国内外高端产业链落户内蒙古,完善产业链、供应链、研发链。挖掘产业结构梯次转移的空间潜力,积极承接产业转移。加快实施产业基础再造和产业链提升工程,大力引进产业链缺失项目、升级项目,完善区内产业链和供应链,逐步形成区域间、产业间、企业间产业互补、生产互补、供应互补。

第二节 推进产业链创新链深度融合

围绕产业链部署创新链,围绕创新链布局产业链,加强科技创新和技术攻关,提升产业基础高级化、产业链现代化水平。构建特色产业生态系统,引导龙头企业主动发起、中小型创业企业积极参与,培育大中小企业共存的“1+N”产业生态系统。实施企业梯次培育行动,遴选培育产业链领航企业、龙头骨干企业。大力培育“专精特新”企业,打造一批细分行业和细分市场领军企业、单项冠军和“小巨人”企业。主动引导科技创新向产业运营转化,拓展双向融合市场空间。分区域、分批次、分行业地进行制造业服务化试点,推动产业链创新链融合发展。引导资金、能源、土地、用工、技术、运输、原料等要素资源集聚,保障产业链企业建设需求。

第六篇 加速数字化发展 打造高质量发展新引擎

深入落实网络强国、数字中国战略,激活数据要素潜能,加快数字经济、数字社会、数字政府建设,驱动生产方式、生活方式和治理方式变革。

第十七章 培育壮大数字经济

以争创国家级数字经济创新发展试验区为契机,加强数字基础设施建设,完善数据资源体系,推进数字化转型,提升数字化生产力。

第一节 完善数字经济基础设施

实施5G网络建设工程,实现盟市旗县主要城区、重点乡镇、产业园区、工矿企业全覆盖。实施千兆固网普及工程,实现城镇家庭网络接入普遍超千兆,企业商用网络接入普遍达万兆。加强农村牧区光纤、广播电视网络建设。提升完善呼和浩特国家级互联网骨干直联点。加快建设工业互联网平台和标识解析二级节点。加强物联网基站建设与信号覆盖,加快全域数据中心、政务服务网站等关键基础设施和重要应用的IPv6升级改造。探索运用区块链技术,提升行业数据交易、监管安全及融合应用效果。加快北斗高精度定位应用落地,支持建设北斗数据中心、共性应用支撑、共享网络等平台,引导互联网企业、电信运营商与电力企业协同合理布局大型、超大型数据中心。加快内蒙古高性能计算公共服务、东方超算等平台建设,强化人工智能算力生产供应,面向国内外提供高性能、易获取的多样化算力。

第二节 提升数字产业化水平

建设呼和浩特、乌兰察布、鄂尔多斯等大数据清洗加工基地,围绕大数据核心业态,发展海量数据存储设备、高性能计算机、网络设备、数据采集产品以及大数据一体机等大数据硬件产品制造。推进高频器件、新型印刷电路板、高纯硅材料、物联网传感器等产品的研发生产,积极布局下一代显示技术。重点支持能源、冶金、化工、新材料等产业计算机辅助设计与仿真、制造执行系统、企业管理系统等特色软件产品及应用解决方案的研发。支持北斗产业化及规模化应用,大力布局和发展智能语音识别技术,建设内蒙古数字小语种人工智能翻译中心、云端机器人运营中心。

第三节 推进产业数字化转型

推动农牧业数字化转型,深化智能化、自动化成套装备技术在节水灌溉、测土配方施肥、农机定位耕种、饲料精准投放、疫病快速诊断等方面集成应用,鼓励规模新型农牧业经营主体与电商企业合作,推进农畜产品网络销售。加快工业数字化转型,建设自治区“能源云大脑”体系。提高基础化工生产计量精度和智能化水平,加强新型传感器、智能仪器仪表在危险化学品生产、储存及运输中的应用。支持冶金高危、高强度劳动环节开展“机器换人”。支持传统装备制造企业加大工业传感器、控制器、操作系统研发应用。强化医药产业供应链企业信息共享和质量追溯。建设新材料产业“智慧实验室”“数字工厂”“数字车间”及数字化制造单元。加快服务业数字化转型,优化升级医疗机构基础网络、智能服务终端,加强大型医疗设备、医用机器人、生物三维打印和可穿戴设备等推广应用。构建全区统一的交通运输通信信息骨干网和交通运输地理信息平台。加快推进工业园区智慧化建设,实现企业运行数据采集、安全环保在线监控、突发事件应急响应、交通物流协调调度、入园企业综合服务等数据应用功能,将工业互联网、人工智能、5G应用场景等汇集园区,到2025年,智慧工业园区建设覆盖率达到100%。

第十八章 加快数字社会建设步伐

提升公共服务、社会治理数字化智能化水平,建设新型智慧城市和数字乡村,构建美好数字生活新场景。

第一节 完善数字社会基础支撑能力

深入实施政法大数据战略,充分利用现有网络资源,完善网际安全边界,实现政法网一网多平面,与电子政务网互联互通。推进政法和社会治理数据资源体系建设,研究制定数字社会标准规范体系,建设完善公共安全、社会治理、应急管理等主题数据资源库,推动政法公共信息资源开放。构建社会治理“一张网”,推进社会治理信息化平台建设,搭建横向连接自治区各部门,纵向覆盖各盟市、旗县(市区)的社会治理数据共享交换平台,实现跨地区、跨层级、跨部门工作协同,形成政务服务主动式供给、社会治理全要素监测、研判决策智能化分析。

第二节 提升维护公共安全和社会稳定水平

推进智慧公检法司建设,实现刑事案件办理过程的全流程贯通、全业务协同和智能化辅助办案。充分应用大数据、物联网、5G等技术,构建数字化社会治安防控体系,加强对社会舆情、治安动态和热点、敏感问题监测分析,对社会稳定和治安形势进行动态监控和整体研判。持续推进“雪亮工程”和“天网工程”,构建公共安全综合防控体系。大力推广数字技术在矛盾纠纷多元化解中的运用,建设纵向贯通、横向集成、共享共用、安全可靠的在线矛盾纠纷化解信息系统。加强部门协调和信息沟通,提升基层平安创建水平。加快推进法治政府建设智能化一体平台建设,加强行政执法与刑事司法衔接,强化政法机关与相关行政执法部门间信息共享、协调配合、引导监督和综合治理,建立信息共享、沟通便捷、防范有力、查证及时的打击犯罪协作机制。落实科技兴警战略,推动“北疆云·智慧公安”建设,构建大数据“中央厨房”,实现公安信息化建设智慧聚合、情指整合、通专结合、数据融合、基础统合。

第三节 加快建设智慧城市

强化数字技术在城市规划、建设、治理等领域应用,构建覆盖城乡的智能化治理体系。支持城市统筹图像采集终端和感知终端公共基础设施布局,实现公共服务和管理基础设施的数字化、网络化。推动地上建筑物、构筑物、市政设施和地下管线、管廊等数字化展示、可视化管理。加快传感器、地理空间信息、卫星定位与导航、新一代信息网络等技术在智慧城市建设中的应用。实施新型智慧城市示范工程,重点建设乌兰察布智慧城市人工智能开放创新平台,将呼包鄂乌打造成为全国新型智慧城市,其它盟市提升城市交通、公共安全、民生服务、城市管理等智慧应用水平,打造新型智慧城市“样板间”,建设“城市大脑”。

第四节 积极建设数字乡村

推进电子商务进农村牧区综合示范创建。坚持扶贫必扶智,优化均衡区域教育资源配置。加强欠发达地区远程诊疗信息系统建设。推进国家数字乡村试点建设,提升农村牧区数字化服务水平,加快“互联网+政务服务”向乡村覆盖,实现办事不出村。发展乡村数字化教育服务。加强苏木乡镇卫生院和嘎查村卫生室信息化建设,推动医疗服务、公共卫生和医疗保障等信息互联共享。实施信息进村入户工程,提高“三农三牧”信息服务能力。提升农村牧区数字化管理水平,完善乡村网格化管理。实施农村牧区社会治理创新示范工程,以牧区为重点推广“草原110”模式,提供蒙汉双语的一键报警、一键服务、点对点呼叫等服务,实现十户百户千户联防。健全完善村居、社区人民调解组织网络,推行智慧民调系统。加强微博、微信等网络社交媒体应用,推广“警牧通”,建立群众问题由群众解决机制。

第十九章 提升数字政府建设水平

推进公共数据开放共享,推动政府信息共建共用,增强数字化政务服务效能,提升社会治理数字化智能化水平。

第一节 推进公共数据开放共享

全面升级电子政务外网,实施电子政务网络升级改造工程,延伸政务外网覆盖范围,实现自治区、盟市、旗县、乡镇全覆盖,社区、街道、村(嘎查)灵活接入。非涉密政务专网实现“应并尽并、应迁尽迁”。建设自治区“互联网+监管”数据中心,实现精准监管和智慧监管。建立健全准入宽松便捷、风险主动发现、执法跨界联动的多元共治市场监管体系。依托自治区、盟市政务云中心,推动全区一体化政务云建设,基本形成“1+14+N”政务云平台总体架构。

第二节 提高数字公共服务能力

探索公安、司法等部门政务信息共建共享共用和业务流程协同再造,实现相关证照办理和行政审批“一网通办”。建设智慧党建平台。推行以社会保障卡为载体的居民服务“一卡通”。建设自治区国有资产及企业大数据监管与服务平台。完善数字应急管理体系,健全政务信息化项目清单,整合部门数据资源,推动高效互通共享,加强对自然灾害、重大疫情、群体性事件、生产安全事故等突发事件预警和应急响应,构建数字技术辅助政府决策机制。推动综治联动工作机制与网格化管理相融合,推广移动网格终端,实现治安防控、矛盾化解、特殊人群、实有人口和房屋信息采集管理数字化。

第二十章 营造良好数字生态

建立健全数据要素市场规则,营造规范有序ld体育中国官方网站环境,加强网络安全保护,营造开放、健康、安全数字生态。

第一节 建立健全数据要素市场规则

建立健全数据资源标准规范,加强数据资源管理,拓展数据资源采集渠道,有序采集汇聚政务、社会数据。完善政务、行业、企业、互联网等数据采集、共享、开放等全生命周期各环节标准,提升数据资源规范化水平。制定数据资源确权、流通、交易相关制度,完善地方数据产权保护制度,构建流通交易标准规范体系。建立交易主体、交易平台、交易模式等规则制度,形成大数据流通交易的机制和规范程序。加强数据安全管理,落实数据资源安全管理制度和保密审查制度,维护数据主体权利。

第二节 强化网络安全保障

加强关键信息基础设施的识别认定和检测评估、网络安全产品和服务的安全审查、党政部门云计算服务网络安全管理,强化数据安全管理能力,完善党政部门和企业间网络安全信息共享机制。提升工业控制系统安全防护能力。完善自治区网络安全态势感知平台。加强安全服务能力建设。提高网络安全风险监测检测能力、网络安全管理和防护能力。加强网络空间治理,妥善应对处置网络舆情,营造良好网络生态。

第七篇 深化以营商环境为基础的重点领域改革

增强高质量发展动力

坚持从创新体制机制入手、从优化营商环境破局,加强改革举措系统集成、协同高效,着力解决制约发展的深层次问题,推动有效市场和有为政府更好结合、改革和发展深度融合。

第二十一章 建设高标准市场体系

实施高标准市场体系建设行动,推进土地、资本等要素市场化配置,健全要素市场化交易平台,完善要素交易规则和服务体系,实现要素价格市场决定、流动自主有序、配置高效公平。

第一节 推进要素市场化配置

在坚持用途管制的前提下,对公共服务设施等领域项目,鼓励以出让、租赁方式供应土地。对国家支持的产业(房地产开发除外)项目用地,鼓励以长期租赁、先租后让、租让结合等方式供应土地。鼓励盘活存量建设用地,支持国有企业利用存量用地吸引社会资本。完善补充耕地和城乡建设用地增减挂钩节余指标自治区内流转交易制度。严格土地利用管理,工业园区用地纳入所在盟市、旗县用地统一供应管理。严格执行土地出让制度和用地标准、国家工业项目建设用地控制指标。加强ld体育中国官方网站引导协同,丰富资本市场融资工具,完善资本市场服务体系,优化资本市场融资激励机制。细化规范重点拟上市企业库动态筛选会诊方式,完善企业上市、金融和法律等公共服务机制,打造“扶龙头、推上市、强产业”的企业上市高质量发展模式。引导上市公司通过再融资、并购重组等方式转型升级。稳步开展区域性股权市场制度和业务创新,高效服务中小微企业融资孵化。规范发展私募股权基金,畅通募投管退环节。扩大债券市场融资规模。引导企业利用期货工具规避价格波动风险,推动优势特色产品成为期货品种上市交易。开展卢布现钞使用试点。

第二节 加快要素价格市场化改革

转变政府定价机制,由制定具体价格水平逐步向制定定价规则转变。完善主要由市场决定要素价格机制,完善规范城乡基准地价体系。落实企业薪酬调查和信息发布制度,指导企业开展工资集体协商。稳妥有序推进存量贷款定价基准转换,加强对中小金融机构利率定价的指导。加强要素价格管理和监督,引导市场主体依法合理制定要素价格。建立健全要素价格的监测预测预警体系和要素价格信息公开制度,完善要素市场价格异常波动调控机制。继续深化农业水价、电价、天然气价格改革。创新教育、医疗、养老等领域的非基本公共服务价格监管方式。加强垄断行业价格监管。完善价格监测体系,构建优势特色产业和产品发展指数和价格指数。健全应急价格调控机制。

第三节 健全要素市场运行机制

健全要素市场化交易平台,拓展公共资源交易平台功能,建设科技成果交易平台,完善技术成果转化公开交易与监管体系。健全要素交易信息公开目录,鼓励各类所有制企业参与要素交易平台建设。完善要素交易规则和服务,实行公共资源交易全流程电子化。完善土地市场交易运行机制。研究制定技术市场交易管理制度。引导银行保险机构与政府部门、中介机构合作,提升服务要素市场化配置能力。加大要素领域反垄断和反不正当竞争执法力度,清理废除妨碍统一市场和公平竞争的ld体育中国官方网站措施,提升要素交易监管水平。推广信用信息和信用报告应用,建立健全要素配置领域信用承诺、信用分级分类监管制度。增强要素应急配置能力,完善重要应急物资监管、生产、储备、调拨和紧急配送机制。

第二十二章 加快转变政府职能

深化简政放权、放管结合、优化服务改革,持续建设市场化法治化国际化一流营商环境,深化财政金融改革,健全社会信用体系,更大激发市场活力和社会创造力。

第一节 深化放管服改革

全面落实市场准入负面清单制度,保障各类市场主体依法平等使用资金、技术、人力、自然资源等生产要素和公共服务资源,平等适用各类支持发展ld体育中国官方网站。继续深化行政审批制度改革,持续精简行政许可事项,推进政务服务标准化,加强事中事后监管。深化投资审批制度改革,实行投资项目审批承诺制。健全执法机制。依法保护各类市场主体的财产权和其他合法权益,保护企业经营者人身和财产安全。完善知识产权保护制度,加强知识产权行政执法与刑事司法衔接。强化执法办案监督管理。深化行业协会、商会和中介机构改革,推进统计现代化改革。

第二节 加强财政金融改革

加强财政资源统筹,增强重大战略任务和基层公共服务财力保障,深化预算管理制度改革,推进财政支出标准化,加强中期财政规划管理,强化预算约束和绩效管理。坚持高质量办金融,深化地方金融改革,提高金融治理能力,加快地方中小银行和农村信用社改革,建立健全回归本源、专注主业、防控风险、规范发展的体制机制。发展地方法人持牌机构,引进区外金融机构,推动服务重心下沉,优化地方金融组织布局,完善区域金融组织体系。加强金融对外开放,深化跨区域金融合作。优化金融发展环境,完善协调对接、激励引导等服务体系,增强金融市场活力。

第三节 健全社会信用体系

健全社会信用体系法规制度和标准体系,不断优化公共信用信息系统功能。全面落实全国公共信用信息基础目录,按照有关规定和程序制定公共信用信息补充目录,实现“一张网”管理、“一站式”查询。完善“信易贷”平台,加强各类信息归集。构建以信用为基础的新型市场监管机制和社会治理模式,依法依规推动守信联合激励和失信联合惩戒机制落地,注重保障信用主体合法权益,形成常态化工作机制。拓展信用应用场景,深入开展诚信典型选树,加快培育信用服务市场。强化诚信宣传教育,提升全社会诚信意识。加强政务诚信建设,全面开展政务诚信评价和旗县(市区)信用监测。

第二十三章 激发市场主体活力

坚持“两个毫不动摇”,调整优化国有经济布局,支持民营经济改革创新发展,营造各类市场主体公平竞争的市场环境、ld体育中国官方网站环境、法治环境。

第一节 优化调整国有经济布局

推动国有资本向重要行业和关键领域集中,提升国有企业自主创新能力,清理退出不具备优势的非主营业务和低效无效资产,做强做优做大国有资本和国有企业。加强以管资本为主的国资监管体制建设,强化国有资本比较优势和协同效应,促进国有资产保值增值。健全市场化经营机制,推行经理层成员任期制和契约化管理。完善市场化薪酬分配机制,灵活开展多种方式的中长期激励。加强国有企业党的领导和党的建设,推进党建与生产经营深度融合。

第二节 推进混合所有制改革

分层分类深化混合所有制改革,重点推进国有资本投资运营公司出资企业和商业竞争类子企业混合所有制改革,有序推进公益类企业投资主体多元化。合理设计和调整优化混合所有制企业股权结构,提高规范运作水平。稳慎开展混合所有制企业骨干员工持股,加强对混合所有制改革全过程监督。推进混合所有制企业健全完善法人治理结构,促进平等保护国有企业与民营企业产权和合法权益。

第三节 促进民营经济健康发展

严格落实各项惠企ld体育中国官方网站,降低民营企业各项成本。优化公平竞争的市场环境,强化公平竞争审查制度刚性约束。鼓励民营企业加快建立现代企业制度,持续完善公司治理结构。鼓励民营企业转型升级优化重组。支持民营企业参与重大战略实施。引导民营企业依法办企、公平竞争、诚信经营。构建亲清政商关系,健全政企沟通协商制度,完善民营企业参与涉企ld体育中国官方网站制定和评价机制。建立健全民营企业党建工作机制。

第八篇 融入国内大循环畅通国内国际双循环

建设我国向北开放重要桥头堡

坚持扩大内需这个战略基点,激发投资和消费需求,打造资源集聚集散、要素融汇融通的全域开放平台,在全方位融入国内国际市场中增创发展新优势。

第二十四章 激发投资和消费需求

深化投融资体制改革,促进有效投资快速增长,发挥投资对优化供给结构的关键性作用。努力扩大消费需求,增加高品质产品和服务供给,切实满足基本消费,持续提升传统消费,大力培育新兴消费,不断激发潜在消费,促进生产和消费“双升级”。

第一节 推进消费提质扩容

推动商品消费向绿色、健康、安全方向优化升级,以质量品牌为核心,提升汽车、住房、通信器材、家居等传统大宗商品消费。深入开展标准和品牌提升行动,加大本土知名品牌和特色产品供给,推动更多优质、绿色“蒙字号”产品走向全国、走向世界。提升“内蒙古味道”影响力。构建“智能+”消费生态体系,建设呼和浩特等区域性消费中心城市。加快研发可穿戴设备、移动智能终端、智能家居、超高清视频终端、医疗电子、智能汽车等智能化产品。促进服务消费提质扩容,完善服务业标准体系,推动服务业领域标准制定和试点示范。扩大文化旅游消费,鼓励文创产品开发与经营,打造一批商旅文体融合特色城市,推进呼和浩特、鄂尔多斯等城市开展国家文化和旅游消费试点示范。培育一批餐饮集聚型、文体消费型、便利服务型和百姓生活型夜间消费集聚区。促进网络消费、定制消费、体验消费、智能消费、互动消费等新型消费发展,培育壮大云旅游、云娱乐等新型消费形态,推广电子票、云排队等网络消费新方式。

第二节 精准扩大有效投资

优化投资结构,提高投资效益,合理扩大有效投资,精准聚焦产业提质增效、基础设施提级扩能、公共服务提标扩面等关键领域和薄弱环节,加大“两新一重”、绿色农畜产品生产加工、现代能源、生态环保、社会民生等领域投资力度。精准对接国家重大建设规划,加强重大项目库建设,完善项目储备和滚动接续机制,拓展投资空间。坚持资金要素跟着项目走,严格把握专项债券投向领域,优先保障符合高质量发展要求的重大项目土地、能耗、水资源等要素,确保形成有效投资。稳妥推进基础设施领域不动产投资信托基金试点。加强PPP项目投资和建设管理,健全民间资本参与补短板建设的长效机制,继续深化与国际金融组织合作,吸引外资,全方位扩大投资规模。创新和优化招商引资方式,完善和用好各类招商平台,突出招大引强、招新引优,强化以商招商、产业链招商,推动多维联动招商。

第二十五章 推动更高水平对外开放

深度融入共建“一带一路”,全面参与中蒙俄经济走廊建设,深化生态环保、国际产能、基础设施等领域务实合作,大力发展泛口岸经济,以高水平开放促进高质量发展。

第一节 推进基础设施互联互通

配合国家建设二连浩特至乌兰巴托至乌兰乌德中线铁路升级改造。推动甘其毛都至嘎顺苏海图、策克至西伯库伦、珠恩嘎达布其至毕其格图等铁路口岸建设。配合国家推进甘其毛都至嘎顺苏海图至塔本陶勒盖等跨境公路建设。加快呼和浩特等国际航空港物流园区建设,培育至俄蒙主要城市航线,实现常态化运营。积极开展跨境输电建设,探索中蒙电力多点联网。加强呼和浩特区域性国际通信业务出入口、呼和浩特国际互联网转接点、国际数据专线等建设。推进通向蒙古国、俄罗斯、欧洲国际光缆建设。引导企业设立海外数据中心,为“一带一路”合作提供基础云服务。推动乌兰察布、通辽机场口岸开放,加快呼和浩特等国际航空快件中心建设,提高货物集散能力。优化呼和浩特、满洲里、二连浩特互换局(交换站)功能,支持国际快件监管中心建设,建立邮件快件进出境一体化设施,提升跨境寄递能力。

第二节 加强人文交流合作

深入开展与“一带一路”沿线国家在教育、科学、文化、体育、旅游、卫生等领域人文交流。实施面向俄罗斯、蒙古国及其它沿线国家杰出人才引进计划,推动与蒙古国技术转移应用合作和共建联合实验室。支持我区学校与俄蒙等“一带一路”沿线国家知名高校开展合作交流。实施对外传播力提升工程,做好重大主题、重要活动对外宣传,构建报网刊、广播电视、图书出版、影视剧等多位一体、互补联动对外传播矩阵,深入宣介展示习近平总书记治国理政思想和大国领袖形象,讲好中国故事。深入开展对外友好人脉建设,打造“感知中国”内蒙古文化周、中蒙新闻论坛等对外文化交流活动品牌,促进民心相通、夯实民意基础。继续开展援外医疗队及短期义诊、专家派遣、远程会诊、中医药(蒙医药)交流合作。继续开展“一带一路·光明行”蒙古国行动。推进与俄蒙互访、训练、竞赛、学术交流。深化与俄蒙生态环保合作。

第三节 深化同俄罗斯蒙古国合作机制

提高外贸便利化水平,落实《关于中蒙俄边境口岸发展领域合作的框架协议》,开展中蒙俄三国海关合作和联合监管,加快信息互换、监管互认和执法互助,推动三国海关扩大商品品类监管结果互认。丰富互贸区进口商品种类和进口国范围,在二连浩特和满洲里开展互贸区落地加工先期试点。支持外贸新业态新模式发展,推动市场采购贸易与跨境电商融合发展。推动呼和浩特、赤峰、满洲里国家跨境电子商务综试区建设,支持鄂尔多斯申建国家跨境电子商务综试区。

第二十六章 加快泛口岸经济发展

统筹口岸、通道和各类开放载体,着力贯通陆海空网联运主通道,推进重要枢纽节点城市、货物集疏中心和资源转化园区建设,改变口岸同质化竞争、孤立式运行状况,形成口岸带动、腹地支撑、边腹互动格局。

第一节 推动中欧班列提质增效

延伸和丰富中欧班列运行线路,开辟直达欧洲班列线路。推动境外班列园区建设,提升海外仓储、集结和分拨能力。扩大外向型企业落地规模,引导卫浴等出口加工企业和木材、钾肥、粮食等进口加工企业落地发展,增加出境班列本地货物来源。拓展双向货源组织形式,实现班列重去重回。推进重要节点城市和运行线路实现班列“五定”开行。积极组建平台公司战略联盟,提高班列运输国际话语权。

第二节 统筹开放平台建设

明确重点口岸功能定位,优化口岸资源整合配置,集中建设满洲里、二连浩特、呼和浩特等陆港空港口岸主阵地,提升满洲里、甘其毛都、策克等边境口岸服务支撑能力。做强开发开放平台,推动满洲里、二连浩特国家重点开发开放试验区建设。提升策克、甘其毛都等口岸开放水平,构筑沿边开放增长点。推动满洲里、二连浩特边境经济合作区发展,支持满洲里、鄂尔多斯、呼和浩特综合保税区建设,推动高端加工制造业集聚。加快巴彦淖尔、乌兰察布、通辽保税物流中心建设,推动赤峰、包头保税物流中心升级为综合保税区。积极争取设立中国(内蒙古)自由贸易试验区。推动中蒙二连浩特-扎门乌德经济合作区建设。支持企业参与境外经贸合作区建设。

第二十七章 服务融入国内大循环

落实国家区域重大战略和区域协调发展战略,健全区域合作协作运行机制,有序承接国内先进产业转移,在全方位融入国内市场中增创发展新优势。

第一节 全方位加强区域合作

积极融入京津冀协同发展战略,以邻近北京的盟市为重点,强化与京津冀地区全面合作,形成北京对内蒙古多点带动新格局。完善京蒙协作机制,吸引北京企业在内蒙古设立区域总部、生产基地、研发中心和营销中心,推动园区共建合作。加强与天津、河北港口资源使用和内陆港合作,共同打造陆港群。支持乌兰察布建设冬奥会辐射延伸产业基地,大力推进蒙晋冀(乌大张)长城金三角合作区建设。加强与长三角、粤港澳大湾区等地区合作交流,加强与沿黄省区及毗邻地区合作,建设承接产业转移示范区。探索发展“飞地经济”,用好发达地区资金、技术、人才等要素,加快设立产业飞地、科创飞地,吸引企业总部和分部、研发机构、行业协会、产业联盟入驻,实现借力发展。推动西部陆海新通道建设,加强锡林郭勒-赤峰-朝阳-锦州、四平-辽源-铁岭-通辽、哈尔滨-大庆-齐齐哈尔-呼伦贝尔协同创新。

第二节 强化现代流通体系建设

加快融入国内统一大市场,形成供需互促、产销并进的良性循环。推进流通与生产深度融合,鼓励流通企业与生产企业合作,发展第三方供应链协同平台,实现需求、库存和物流信息实时共享,引导生产端优化配置生产资源,加速技术和产品创新。鼓励批发、零售、物流企业整合供应链资源,构建采购、分销、仓储、配送供应链协同平台,提供采购执行、物流服务、分销执行、融资结算、商检报关等一体化服务。完善现代商贸流通体系,培育一批具有较强竞争力的现代流通企业,推进数字化、智能化改造和跨界融合,加强标准化建设和绿色发展,支持关系居民日常生活的商贸流通设施改造升级。强化支付结算等金融基础设施建设,提供更多直达各流通环节经营主体的金融产品。加快建立储备充足、反应迅速、抗冲击能力强的应急物流体系。


第九篇 推动集中集聚集约发展 构建以人为核心的

新型城镇化格局


服从生态环境保护需要,立足地广人稀、生产要素分散实际,坚持集中集聚集约发展,减少人类活动对自然空间的占用,优化资源要素配置,打造美丽宜居城镇空间。

第二十八章 构建多中心多层级多节点城镇体系

稳步推进以人为核心的新型城镇化,重点建设呼包鄂乌城市群,提高呼和浩特首位度,推动赤峰、通辽区域中心城市,稳步提升中小城市承载能力,促进大中小城市和小城镇协调发展。

第一节 重点建设呼包鄂乌城市群

加快融入呼包鄂榆国家级城市群建设,推进呼包鄂乌一体化发展,促进各类生产要素合理流动和高效集聚,增强城市群经济和人口承载力。强化生态环境、水资源等约束和城镇开发边界管控,防止城市“摊大饼”式无序扩张。严格控制各类新建开发区。加强城市群内部轨道交通、通信网络等基础设施互联互通,便利人员往来和要素流动,增强人口集聚和产业协作能力。深化城市间分工定位,积极承接非首都功能转移及国内发达地区产业转移,提升创新策源能力,打造自治区高质量发展样板,培育成为我国中西部有重要影响力的城市群。

第二节 大力建设呼和浩特创新型首府城市

发挥呼和浩特辐射带动作用,围绕打造美丽青城、草原都市,深度融入京津冀两小时经济圈,引领呼包鄂乌一小时经济圈。推进建设乳业、光伏材料、草种业、动物繁育、生物制药、疫用疫苗等国家和自治区级重点实验室以及工程(技术)中心,打造区域性科技创新中心。突出发展金融、商务、物流、会展、信息、旅游等现代服务业业态,培育壮大动漫、影视、创意等文化产业,打造区域性生活消费中心和休闲度假中心。加快建设国家物流枢纽承载城市,推进交通运输方式无缝衔接,打造区域性交通物流中心。做强做大乳制品产业,提升“中国乳都”核心地位,培育发展品牌肉粮等食品加工业,建设绿色农畜产品加工基地,打造高质量发展新引擎。

第三节 加快建设赤峰通辽区域中心城市

赤峰市依托资源、区位优势,积极融入京津冀经济圈和辽宁沿海经济带,重点发展绿色农畜产品生产加工、特色文化旅游、新能源和生物制药等产业,建设区域性物流中心。完善基础设施,改善人居环境,建设宜居宜业城市和历史文化名城,发挥对周边地区的辐射带动作用。通辽市依托资源、交通优势,深度融入东北振兴、京津冀协同发展,增强科尔沁区人口和经济承载能力,推动霍林河扎鲁特一体化发展,完善城市功能,推进产城融合,带动周边地区转型发展。将赤峰、通辽打造成为东部地区高质量带动增长极。

第四节 稳步提升中小城市承载能力

以盟市所在地城市为重点,推动城市发展规模扩张向集中集约集聚发展转变,加快推进产业转型升级,着力提高公共服务质量,不断提升城市发展品质,进一步促进人口集中,实现中小城市强身健体。推进乌兰浩特与科右前旗,集宁区与察右前旗一体化发展。统筹东胜区与康巴什区功能定位,推动东胜区与康巴什区错位发展。以乌海为中心,以乌斯太镇、鄂托克旗经济开发区和部分建制镇为节点,加快推进区域基础设施、区域旅游、园区布局、公共服务一体化,合力打造资源型产业转型发展示范区。稳步提升锡林浩特、海拉尔、临河等中心城区综合承载能力,促进大中小城市和小城镇协调发展。

第五节 着力补齐县城发展短板

把县域作为城乡融合发展的重要切入点,赋予县级更多资源整合使用的自主权,强化县城综合服务能力。适应农牧民到县城就业安家需求,围绕公共服务设施提标扩面,优化医疗卫生、教育、养老托育、文旅体育、社会福利和社区综合服务设施。围绕环境卫生设施提级扩能,完善垃圾无害化资源化处理设施、污水集中处理设施和县城公共厕所。围绕市政公用设施提档升级,推进市政交通设施、市政管网设施、配送投递设施、老旧小区更新改造和县城智慧化改造。围绕产业培育设施提质增效,完善产业平台配套设施、冷链物流设施和农贸市场。建立多元化资金投入保障机制。优化新增建设用地计划指标和城乡建设用地增减挂钩指标分配,保障合理用地需求。重点推进满洲里市、宁城县示范县城建设。合理引导农产品主产区、重点生态功能区县城建设。坚持因地制宜、产业支撑、企业主体、政府引导,培育创建一批高质量特色小镇。

第二十九章 全面改善城市品质

加快转变城市发展方式,实施城市更新行动,建设和谐宜居、健康安全、富有活力、各具特色的现代化城市。

第一节 提升城市治理水平

提高城市规划建设水平,创新规划理念,统筹城市布局经济、生活、生态、安全需要,科学规划设置开发强度、城市功能定位和形态。实施城市更新行动,加快建设完整居住社区,合理设定不同功能区土地开发利用容积率、绿化率等规范性要求,打造宜居城市、韧性城市、智能城市。统筹规划市区、城郊和周边乡村发展,加快建设国土空间基础信息平台和国土空间规划监测评估预警管理系统,加强对城市空间立体性、平面协调性、风貌整体性、文脉延续性的规划和管控。加强城市设计与建筑风貌管理,开展呼和浩特市国家级、通辽市自治区级城市体检试点。加强历史文化名城、历史文化街区、历史建筑保护,推动扎兰屯市申报国家历史文化名城,推动《内蒙古自治区历史文化名城名镇名村街区历史建筑保护条例》立法工作。坚持人民城市人民建、人民管,推进城市精细化管理,推动城市治理重心和配套资源向基层下沉,实施城市网格化管理,推进市域社会治理现代化。健全物业企业信用管理体系,加快物业管理融入基层社会治理体系。完善志愿服务管理、认证、激励和标准。积极开展城镇老旧小区改造,基本完成全区2005年前建成城镇老旧小区改造。推动智能建造与新型建筑工业化协同发展,加强建筑全生命周期管理,扩大绿色建筑实施范围,推动绿色建筑由单体、组团向小区化、区域化发展,持续推进既有建筑节能改造。

第二节 优化市政基础设施

有序推进城市轨道交通发展,因地制宜推进地下综合管廊建设。加大生活污水收集管网建设和改造力度,提高污水收集率和处理率,旗县污水处理设施能力基本满足生活污水处理需求。改进城镇公共供水厂工艺,完善供水管网,实现城市公共供水厂出厂水质稳定达标。加大供热管网建设改造力度,建立“一网多源”供暖格局。加强城镇燃气设施建设和改造,建立多气源城市供气体系,到2025年,城镇燃气普及率达到95%。建立分类投放、分类收集、分类运输、分类处理的生活垃圾处理系统,开展城乡生活垃圾分类收集和处理试点,推进呼和浩特、包头“无废城市”建设,城镇及城市生活垃圾无害化处理率达到100%。实施城市生态修复工程,增强城市防洪排涝能力。

第三节 提高农牧业转移人口市民化质量

促进转移人口落户便利化,率先在呼包鄂乌城市群实行户籍通迁制度。推进居住证持有者逐步享有与城镇居民同等公共服务,实行义务教育同城待遇,实施在流入地参加中高考ld体育中国官方网站。完善城乡统一的养老服务、基本医保和大病保险等社会保障制度。完善农村牧区承包地“三权分置”制度,推动农村牧区综合产权交易。开展进城落户人口有偿退出土地承包权、宅基地使用权和集体收益分配权试点。完善吸纳低收入人口较多城市基础设施投资财政补助机制。

第十篇 全面推进乡村振兴 加快农村牧区现代化

落实农牧业农村牧区优先发展的方针,以更大力度推动乡村振兴,强化以工补农、以城带乡,推动形成工农互促、城乡互补、协调发展、共同繁荣的新型工农城乡关系,建设更加宜居宜业的乡村。

第三十章 实施乡村建设行动

把乡村建设摆在现代化建设的重要位置,把巩固拓展脱贫攻坚成果同实施乡村振兴战略有机结合起来,促进城镇和乡村全方位对接统筹,建设好农牧民的生产田原、生态家园、生活乐院。

第一节 巩固拓展脱贫攻坚成果

健全防止返贫动态监测和帮扶机制,对易返贫致贫人口实施常态化监测,重点监测收入水平变化和“两不愁三保障”巩固情况,做到早发现、早干预、早帮扶。全面推行防贫保险和建立防贫保障基金,有效防止因大病、自然灾害等造成的致贫返贫问题;积极做好易地搬迁后续扶持,加强对搬迁脱贫人口产业支持、就业帮扶,完善集中安置区配套设施和公共服务,加强社区治理和社会融入,确保搬迁群众稳得住、有就业、逐步能致富。过渡期内严格落实摘帽不摘责任、摘帽不摘ld体育中国官方网站、摘帽不摘帮扶、摘帽不摘监管“四个不摘”要求,推进抓党建促乡村振兴,充分发挥组织保障作用,逐步实现由集中资源支持脱贫攻坚向全面推进乡村振兴平稳过渡。加强农村牧区低收入人口常态化帮扶,开展农村牧区低收入人口动态监测,健全多部门联动的风险预警、研判和处置机制,完善农村牧区低收入人口定期核查和动态调整机制。

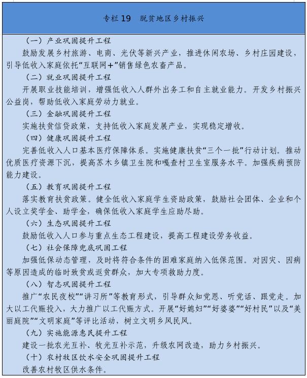
第二节 接续推进脱贫地区乡村振兴

支持脱贫地区发展壮大乡村特色产业,强化脱贫地区产业发展支撑,加快仓储保鲜、冷链物流等现代化设备装备建设,提升产业带动增收效果。继续实施消费帮扶,拓展扶贫产品销售渠道和规模。优化落实就业创业扶持ld体育中国官方网站,通过开发公益岗位、劳务输出、扶贫车间、致富带头人领办创办项目等方式,吸纳农村牧区劳动力就业。在农村牧区基础设施建设领域推广以工代赈,吸纳更多脱贫人口和低收入人口就地就近就业。在脱贫旗县中支持一批乡村振兴重点帮扶旗县,增强脱贫地区造血功能和发展潜力。调整新一轮协作结对范围,构建全方位、多层次、宽领域的京蒙协作帮扶体系。落实中央党政机关、国有企事业单位和社会力量等定点帮扶机制,巩固提升帮扶成效。

第三节 持续开展农村牧区人居环境整治

实施农村牧区人居环境整治提升行动,加快推进农村牧区生活污水治理。优先开展饮用水水源保护区、自然保护区、风景名胜区、重要河湖沿岸村庄整治。推动城镇污水管网向周边村庄延伸覆盖。深入推进“厕所革命”,到2025年,卫生厕所普及率达到80%左右。扩大农村牧区垃圾分类和资源化利用试点,合理确定垃圾收运处置模式。建立村庄环境长效管护机制,推行城乡垃圾污水处理统一规划、统一建设、统一运行和统一管理。探索建立垃圾污水处理农牧户付费制度,完善财政补贴和农牧户付费合理分担机制。建立长效管护机制的嘎查村达到90%左右。实施产地环境净化工程,当季农膜基本实现全回收,当季秸秆综合利用率达到90%以上,畜禽粪污综合利用率达到80%以上。

第四节 加强和改进乡村治理

健全以党组织为核心的组织体系,创新党组织设置。实施农村牧区带头人队伍整体优化提升行动,吸引本地高校毕业生、大学生村官、进城务工经商人员、复员退伍军人、机关企事业单位优秀党员干部到嘎查村任职。通过本土人才回引、院校定向培养、县乡统筹招聘等渠道,加强嘎查村后备队伍建设。深化农牧民自治和法治建设,完善农村牧区民主选举、民主协商、民主决策、民主管理、民主监督制度。全面推开农村牧区“三务”公开。深入开展“法律进乡村”,提高依法决策、依法管理、民主管理的能力和水平。改革传统礼俗中不符合现代文明风尚的理念、仪规和方式。

第三十一章 健全城乡融合发展体制机制

深化农村牧区改革,破除土地、资本、公共服务等体制机制障碍,促进城乡要素自由流动、平等交换和公共资源合理配置,增强农村牧区发展活力。

第一节 加强农村牧区发展要素保障

制定人才入乡的财政、金融、社会保障等激励ld体育中国官方网站,推进“万名专家服务基层”活动,引导和促进城市人才投身农村牧区发展。建立科研人员到乡村兼职和离岗创业制度,赋予科研人员职务科技成果所有权或长期使用权。依法开展农村牧区集体经营性建设用地使用权、农牧民房屋财产权、集体林权抵押融资和承包地经营权、集体资产股权等担保融资,扩大林权抵押贷款规模。引导工商资本为城乡融合发展提供资金、产业、技术等支持。深化供销社综合改革,优化重要农资和农副产品供应服务,带动农牧业社会化服务、农村牧区现代流通、农牧民专业合作社发展,培育成为服务农牧民生产生活的综合平台。

第二节 深化农村牧区改革

稳定农村牧区承包地和草场承包制度,落实第二轮承包到期后再延长30年ld体育中国官方网站。推动农村牧区土地征收、集体经营性建设用地入市、宅基地制度改革试点。探索建立县级服务平台参与“两权”抵押。完善农村牧区产权流转交易平台。积极发展农牧民股份合作,赋予农牧民对集体资产股份占有、收益、有偿退出及抵押、担保和继承权能,壮大农村牧区集体经济,促进集体资产保值增值。开展牧区现代化试点,率先建成牧区现代化示范区。

第十一篇 建设现代化基础设施体系 

增强高质量发展保障能力

深入落实交通强国战略,面向产业布局优化和重大区域战略需求,按照适度超前的原则,实施重大信息、交通物流、水利等基础设施建设工程,推动基础设施系统化协同化发展,打造集约高效、经济适用、智能绿色、安全可靠的现代化基础设施体系。

第三十二章 超前布局新型基础设施

以新型基础设施建设为牵引争创基础设施新优势,加快融合创新基础设施建设,为经济社会数字化转型发展提供有力支持。

第一节 推动建设融合基础设施

以智能交通基础设施和智慧能源基础设施为重点,加快推进数字技术与能源、交通深度融合。重点推进数字矿山、数字能源、数字煤化工基地建设,积极部署数字电网、数字油气管网。完善交通信息网络基础设施,提升交通基础设施及运载工具数字化、智能化水平,强化交通运行态势的精确感知和智能化调控,探索车路协同应用。

第二节 大力建设创新基础设施

以重点实验室、技术创新中心、工程创新中心为牵引,打造多领域、多类型、协同联动的重大科技基础设施、产业创新中心、工程研究中心、企业技术中心、产业协同创新平台。围绕农牧业、工业、物流、金融、旅游、健康医疗、电子商务等领域,鼓励科研院所、高校和企业开展人工智能技术研发与创新。引进建设智能网联汽车、无人驾驶、无人机、安全攻防等试验场,支持开展国家人工智能应用试点示范。

第三十三章 健全交通基础设施

完善综合交通网络,重点推动出区进京通道建设,加强东中西部快捷联系,打造“干支通”民航运输全网通,建设若干全国性、区域性综合交通枢纽。

第一节 拓展升级铁路网

加快高速铁路布局建设,推动形成以国家主通道为骨架、区域连接线相衔接、城际铁路为补充的高速铁路网。加快优化普速铁路结构层次,以提质增效为重点,实施复线和电气化改造,完善支线铁路,强化干线铁路互联互通。加强口岸铁路建设,构建国际大通道。完善集疏运系统,推进“公转铁”,提升既有煤运通道综合效益。推动铁路运输与旅游业融合发展,积极发展高铁经济。

第二节 畅通完善公路网

重点打通国家高速公路网自治区境内待贯通路段,全面建成东西高速公路通道,实现首府至盟市、相邻盟市通高速公路。加快推进普通国省干线提档升级,打通“断头路”,畅通“瓶颈路”。加强乡村旅游路、资源路、产业路建设。谋划实施内蒙古兴安岭上大通道建设工程。加快构建立体互联、优质高效、便捷舒适、智慧安全、生态绿色的公路交通运输体系,到2025年,公路总里程达到21.5万公里。

第三节 优化织密航空网

重点建成呼和浩特新机场。新建正蓝旗、东乌旗、林西县运输机场,推进阿拉善左旗等运输机场升级改造,开展莫力达瓦旗等运输机场前期工作。新建柴河等通用机场,支持具备条件的通用机场升级运输机场。到2025年,民用机场达到70个以上。

第四节 统筹布局综合交通枢纽

加快完善呼和浩特、包头全国性综合交通枢纽,推动建设通辽、赤峰、乌兰察布等地区性综合交通枢纽。规划建设中心城市综合客运枢纽,构建铁路、公路、航空、城市轨道及公交、旅游集散一体化换乘体系。以综合交通枢纽城市和重要口岸为依托,以场站枢纽和骨干集疏运通道为支撑,打造“城市-场站-集疏运通道”综合交通枢纽体系。

第三十四章 统筹水利基础设施

完善水利基础设施,加强综合防洪减灾体系建设,提升水资源优化配置和水旱灾害防御能力。

第一节 优化水资源配置

坚持节水优先、空间均衡、系统治理、两手发力,合理布局水利项目,重点向工程性缺水、防洪薄弱地区倾斜。加快建设引绰济辽、东台子水库等重点水利工程,加快推进引绰济辽二期前期工作,深入做好引嫩济锡工程研究论证。实施大型灌区续建配套与现代化改造工程,完善灌排设施体系。增强水资源调控和防汛抗旱减灾能力,实施人工影响天气服务能力提升工程,科学开发利用空中云水资源,保障防洪安全、供水安全和生态安全。

第二节 加强江河综合防洪减灾

推进黄河治理三期工程前期工作,完善黄河防洪减灾体系。增强流域洪水、凌汛等气象风险预警能力。实施中小河流治理工程,新增治理河长1490公里。全面评估论证草原已建水库,加快排查整治。实施昆都仑、巴图湾、翰嘎利、尔力湖沟等病险水库除险加固。加强现有蓄滞洪区运行调度和改造提升。

第十二篇 提升人口素质 促进人的全面发展

建设高质量教育体系,推进健康内蒙古建设,保障妇女、儿童和残疾人基本权益,加快青年全面发展,全面提高人口素质。

第三十五章 加快发展高质量教育

深入贯彻习近平总书记关于教育的重要论述,全面贯彻党的教育方针,落实教育强国战略,坚持教育优先发展,聚焦办好人民满意教育,加快推进教育现代化,培养德智体美劳全面发展的社会主义建设者和接班人。

第一节 完善立德树人体制机制

全面推进习近平新时代中国特色社会主义思想进教材进课堂进头脑,用马克思主义中国化最新成果铸魂育人。以社会主义核心价值观为引领,以铸牢中华民族共同体意识为主线,统筹推进大中小学思政课一体化建设,深化全员全过程全方位育人改革。全面加强和改进体育、美育、劳动教育,深化体教融合。重视青少年身体素质和心理健康教育,增强学生文明素养、社会责任意识、实践本领。强化师德师风建设,打造高素质专业化教师队伍。健全家庭学校社会协同育人机制。

第二节 建设高质量教育体系

促进学前教育普惠健康发展,继续实施学前教育行动计划,大力发展公办幼儿园,加大普惠性民办幼儿园扶持力度,到2025年,普惠性幼儿园覆盖率、公办幼儿园在园幼儿占比分别稳定在85%、55%以上。推动义务教育优质均衡和城乡一体化发展,合理有序扩大城镇学校学位供给。推进普通高中多样化发展,加强自治区示范高中和县域特色高中建设。加快发展现代职业教育,实施职业教育提质培优行动计划,重点推动产教融合和“1+X”证书制度试点。强化中职教育发展基础,巩固高职教育主体地位,推动学历教育与职业培训并举并重,深化职普融通、产教融合、校企合作。推动高等教育提质创新,引导高校精准定位分类发展,支持内蒙古大学“部区合建”,加大“双一流”建设支持力度,推动优势特色学科集群发展,加强新工科、新医科、新农科、新文科建设,实施“六卓越一拔尖”人才培养计划2.0。推动内蒙古警察职业学院等升本。推进研究生教育改革发展。完善特殊教育和专门教育保障机制,规范民办教育,推动民族教育高质量发展。积极发展“互联网+教育”,支持社区教育和老年教育,完善终身学习体系,建设学习型社会。

第三节 提升教育治理能力

深化新时代教育评价改革,扭转不科学的教育评价导向,克服唯学历、唯职称、唯论文、唯奖项、唯帽子“五唯”顽瘴痼疾,健全和完善教育评价指标体系,推进教育评价关键领域取得实质性突破。持续减轻中小学教师和学生负担。完善教育督导体制,依法加强对地方政府履行教育职责和学校规范办学督导,强化督导结果运用。完善财政投入机制,合理划分教育领域财政事权和支出责任,明确支出责任分担比例,确保一般公共预算教育支出逐年只增不减,确保按在校生人数平均的一般公共预算教育支出逐年只增不减。完善学生资助体系,确保精准资助。

第三十六章 推动健康内蒙古建设

贯彻落实新时代党的卫生健康工作方针,把保障人民健康放在优先发展的战略位置,坚持预防为主,完善健康促进ld体育中国官方网站,健全公共卫生体系,为人民提供全方位全生命周期健康服务。

第一节 健全公共卫生服务体系

加强现代化疾病预防控制体系建设,自治区达到生物安全三级实验室检测能力,盟市具备传染病病原体、健康危害因素和国家卫生标准实施检验检测能力,旗县具备现场检验检测、流行病学调查和应急处置能力。完善传染病疫情与突发公共卫生事件的监测预警机制。构建分级分层分流的传染病救治网络,建设东中西3个自治区重大疫情救治基地,提升盟市、旗县应对传染病救治能力,积极开展公共设施平战两用改造试点。健全公共卫生应急管理体系,提升应急物资生产、储备、调拨、运输能力。建立稳定的公共卫生投入机制,形成政府、企业、社会多方筹资新格局。建立综合疾病预防控制体系,推进传染病医院、检测实验室和鼠疫、布病等专业防治研究中心建设,加大突发传染病、职业病、地方病、艾滋病、结核病等防控能力。

第二节 深化医药卫生体制改革

完善医疗服务体系,规划建设自治区东中西区域医疗中心。加快建设分级诊疗体系,促进医疗机构上下联动、分工协作。优化资源配置,改善县级医院设施设备条件,发展社区医院,推进家庭医生签约服务,推动优质医疗资源和居民就医“双下沉”,提高区域内重点疾病诊治能力,共建区域检验中心和影像中心,推广远程医疗,推动发展航空急救,提高农、牧、林、边境地区医疗服务可及性。巩固完善农村牧区固定与流动相结合的医疗卫生服务体系,继续实施健康保障小药箱工程,依托苏木乡镇卫生院,建设流动卫生服务站。持续深化公立医院改革,加强公立医院建设和绩效考核。推动健康产业发展,促进健康与养老、旅游、互联网融合发展。支持社会力量在医疗资源薄弱区域和康复、护理、精神卫生等短缺专科领域,举办非营利性医疗机构,满足群众多层次医疗服务需求。

第三节 推广普及健康生活

实施健康知识普及行动,提高家庭和个人健康知识技能。实施合理膳食行动,推进食品营养标准体系建设。实施心理健康促进行动,加强心理健康服务体系建设,提升全民心理健康素质。实施职业健康保护行动,完善职业病防治技术支撑体系,加强心脑血管疾病、癌症、慢性呼吸系统疾病、糖尿病等重大疾病防治。深入开展爱国卫生运动,推广普及文明健康生活方式。

第四节 发展体育事业

推进基本公共体育服务体系建设,统筹建设全民健身场地设施。新(改)建一批公共体育服务设施,实现旗县(市区)全民健身中心、苏木乡镇多功能健身馆、嘎查村全民健身活动站、社区健身中心全覆盖,城市社区形成“10分钟健身圈”。鼓励机关、企事业单位体育场馆免费或低收费开放,加大学校体育场地设施开放力度。实施全民健身计划,打造具有区域特色的群众体育品牌赛事和活动。拓宽青少年后备人才培养渠道,提升竞技体育水平。加快发展体育产业,促进体育消费。深化足球改革,提高足球场地利用率,实现足球特色学校、旗县(市区)足球场地全覆盖,建设自治区、盟市、旗县(市区)三级足球青训体系,大力发展校园足球,支持职业俱乐部发展,畅通足球人才成长通道,推动足球产业健康发展。

第三十七章 促进人口均衡发展

顺应人口发展规律,优化人口空间布局,积极应对人口老龄化,促进人口长期均衡发展。

第一节 全面提高人口素质

做好生育支持ld体育中国官方网站与经济ld体育中国官方网站有机衔接,推动人口结构优化调整、人口素质不断提升、人口流动更加有序,构建生育友好型社会。关注少数民族、边境地区人口发展状况,保障人口安全。加强生育服务和家庭发展支持体系建设,提升妇幼健康和计划生育服务能力。强化有关ld体育中国官方网站供给和公共服务资源配置,降低出生缺陷,人口健康水平和人均期望寿命持续提高。

第二节 积极应对人口老龄化

加快构建养老、孝老、敬老的社会环境,努力实现老有所养、老有所医、老有所为、老有所学、老有所乐。开展护理保险制度试点,加强失能半失能老年人长期护理保障,加强居家和社区养老服务体系建设,构建居家社区机构相协调、医养康养相结合的养老服务体系,支持社会力量举办养老服务机构。到2025年,养老机构护理型床位占比不低于55%。积极发展银发经济,推动老年产品市场提质扩容。加快为老服务的社会工作者、志愿者队伍建设。优化应对人口老龄化法治环境,保障老年人合法权益。

第三十八章 保障重点群体权益

保障妇女、儿童和残疾人基本权益,推动青年全面发展,加强家庭建设,营造全社会相互关心关爱的良好氛围。

第一节 切实保障妇女权益

坚持男女平等基本国策,消除对妇女的歧视和偏见,保障妇女平等获得就学、婚姻财产和参与经济文化社会事务等权利和机会,保障农村牧区妇女土地权益。优化妇女发展环境,促进妇女就业创业,实施布丝瑰就业行动计划,建设助创产业联盟,创建盟市、旗县布丝瑰研学基地、创业创新孵化基地、大学生创业就业实习基地、设计师培养基地。加强妇女劳动保护、社会福利、卫生保健、生育关怀、法律援助,提高农村牧区妇女“两癌”检查人群覆盖率。严厉打击暴力侵害妇女、拐卖妇女等违法犯罪行为。

第二节 优先保障儿童发展

关爱未成年人健康成长,依法保障儿童生存权、发展权、受保护权和参与权,改善儿童成长环境,缩小城乡、区域、群体间儿童发展差距。加强3岁以下婴幼儿照护,提升儿童早期教育和发展水平。提升全社会维护儿童安全的意识和能力,加强儿童食品用品安全监管,减少儿童伤害所致死亡和残疾。依法严惩性侵害、家庭暴力、拐卖儿童、弃婴等违法犯罪行为。加强妇女儿童活动场所建设,在所有盟市和50%旗县建立妇女儿童活动中心,加大在城乡社区建立为儿童及其家庭提供游戏、娱乐、教育、卫生、社会心理支持和转介等服务的儿童之家的力度。

第三节 促进青年全面发展

践行党管青年原则,加强青年理想信念教育,深入实施青年马克思主义者培养工程,广泛开展青年大学习行动。加强青年婚恋观、家庭观教育和引导。完善青年创业就业ld体育中国官方网站支持体系,加强青年就业服务,推动青年投身创新创业实践。加强对困难青年群体、进城务工青年及其未成年子女等群体的关爱和权益维护。加强青年诚信体系建设,引导青年有序参与政治生活和社会公共事务,提升青年思想政治素养和全面发展水平。

第四节 维护残疾人合法权益

支持残疾人事业发展,增强残疾人制度化保障服务能力,完善残疾人康复、就业、托养、特殊教育、文化体育、无障碍环境、社会化助残、法律维权等服务,完善自治区残疾人综合服务设施。深化基层组织专项改革,规范苏木(乡镇、街道)残联和嘎查(村、社区)残协组织建设。以基本型、大众化辅助器具为主,探索建立残疾人基本辅助器具适配补贴制度。实施“大爱北疆、助康圆梦”公益助残行动,完善残疾人福利制度,构建弱有所扶制度体系和残疾人帮扶制度。

第五节 支持家庭文明发展

深化文明家庭创建,促进家庭和睦、下一代健康成长、老年人老有所养,使家庭成为国家发展、民族进步、社会和谐的重要基点。加大对困难家庭、失独家庭、单亲特困等特殊家庭的ld体育中国官方网站支持、救助服务。完善婚姻家庭纠纷预防化解机制,预防和制止家庭暴力。以“家和万事兴”为主题传承良好家风家训,实施家家幸福安康工程,开展寻找最美家庭活动,建设家庭教育创新实践基地、亲子阅读体验基地、家长学校,完善覆盖城乡的家庭教育指导服务体系,促进家庭服务健康发展。

第十三篇 增进民生福祉 提升共建共治共享水平

坚持尽力而为、量力而行,健全基本公共服务体系,完善共建共治共享的社会治理制度,保障群众基本生活,提高人民生活品质,扎实推动共同富裕,努力让各族群众的获得感成色更足、幸福感更可持续、安全感更有保障。

第三十九章 实施就业优先战略

全面强化就业优先ld体育中国官方网站,破解结构性就业矛盾,突出重点群体就业,支持创业带动就业,鼓励多渠道就业,强化公共就业服务,千方百计稳定和扩大就业。

第一节 完善就业ld体育中国官方网站服务体系

完善宏观经济ld体育中国官方网站对就业影响评价机制,激发市场主体活力。支持多渠道灵活就业,拓展就业空间,扩大就业规模,改善就业结构。完善企业稳岗支持ld体育中国官方网站,全面落实减税降费ld体育中国官方网站,清理规范涉企收费,切实减轻企业负担,稳定就业岗位。健全各级政府就业议事协调机构。加快苏木乡镇(街道)和嘎查(村、社区)公共就业平台建设,推动服务平台规范化、服务城乡均等化、服务内容标准化、服务队伍专业化、服务方式精细化。依托自治区信息采集、培训对接、就业对接、跟踪服务“四位一体”云平台,开展线上线下就业创业多样化服务,促进供需精准对接。实施职业技能提升行动,完善终身职业技能培训ld体育中国官方网站和组织实施体系。“十四五”时期城镇累计新增就业100万人。

第二节 突出抓好重点群体就业

深入实施高校毕业生就业创业促进、基层成长、青年见习等计划,千方百计帮助高校毕业生多渠道就业。统筹推进农村牧区劳动力转移和就近就地就业,支持盟市、旗县设立劳务市场或零工市场。开展农牧民职业技能培训,促进农牧民工融入城市。加大就业困难群体就业援助力度,落实ld体育中国官方网站咨询和就业信息、职业指导和职业介绍、扩大公益性岗位等援助措施。做好“零就业”家庭帮扶工作。健全退役军人工作体系和保障制度。高校毕业生就业累计达到65万人,农牧民转移就业1200万人次。

第三节 促进创业带动就业

深化“创业内蒙古”行动,加大对初创实体支持力度,提供场地支持、租金减免、税收优惠、创业补贴等ld体育中国官方网站扶持。构建更具活力的“双创”生态系统。支持建设一批制造业“双创”技术转移中心和服务平台、高质量创业孵化载体和创业园区。打造创业培训、创业实践、咨询指导、跟踪帮扶等一体化创业培训体系。坚持市场引领和政府引导并重,放开搞活和规范有序并举,强化ld体育中国官方网站服务供给,支持各类劳动者创业。加快推动网络零售、移动出行、线上教育培训、互联网医疗、在线娱乐等行业发展,为劳动者居家就业、远程办公、兼职就业创造条件。

第四节 构建和谐劳动关系

适应就业形态多元化发展趋势,落实劳动者权益保护制度,健全劳动关系三方协调机制,持续推进和谐劳动关系创建活动,加强劳动保障监察和争议调解仲裁,规范企业合法用工,实现劳动关系矛盾系统治理、依法治理、源头治理和综合治理,提高劳动者权益保障水平,有效预防和化解劳动关系矛盾,促进广大劳动者实现体面劳动、全面发展。持续推进根治拖欠农牧民工工资工作。

第四十章 优化收入分配制度

提高低收入群体收入,扩大中等收入群体,改善收入分配格局,努力实现居民收入增长和经济增长同步。

第一节 拓宽居民收入增长渠道

提高城镇居民收入水平,落实公务员工资正常增长机制,完善事业单位工资制度,提高城镇职工工资性收入。完善企业工资指导制度,构建国有企业以绩效贡献为依据的薪酬管理制度。大力推进创业带动就业,提高居民经营性收入。健全劳动力、资本、技术、数据等生产要素由市场决定报酬的机制。拓宽城乡居民依靠合法动产和不动产获得收益的渠道,增加居民财产性收入。完善社会保障制度,提高救助水平和覆盖面,增加居民转移性收入。推动农牧民收入持续稳定增长,统筹推进农村牧区劳动力转移就业和就地创业就业,提高农牧民工资性收入。完善企业与农牧民利益联结机制,以土地经营权等入股发展农牧业产业化经营,通过利润返还、保底分红、股份合作等形式,提高农牧民经营性收入。依法保障农牧民土地、宅基地和集体资产权益,提高农牧民财产性收入。深入落实草原生态补奖、退牧还草、粮食补贴、退耕还林还草补贴等ld体育中国官方网站,完善农村牧区社会保障机制,增加农牧民转移性收入。

第二节 深化收入分配改革

坚持按劳分配为主体,多种分配方式并存,提高劳动报酬在初次分配中的比重,增加一线劳动者劳动报酬,完善最低工资标准调整机制。建立知识、技术等创新要素参与收入分配机制,完善科研人员职务科技成果权益分享机制,完善企业工资指导制度,多渠道增加科研人员、专业技术人员和技能人才收入。加快农牧业转移人口市民化,健全社会救助、社会福利体系,提高低收入群体收入。扩大优质就业岗位,提高基本公共服务均等化水平,确保中等收入群体收入稳定增长。完善再分配机制,加大税收、社保、转移支付等调节力度和精准性,保护合法收入,调节过高收入,清理规范隐性收入,取缔非法收入。发挥第三次分配作用,发展慈善事业。

第四十一章 健全多层次社会保障体系

坚持权责清晰、保障适度、应保尽保的原则,健全覆盖全民、统筹城乡、公平统一、可持续的多层次社会保障体系。

第一节 改革完善社会保障制度

深入实施全民参保计划,不断扩大社会保险覆盖范围,建立高效便捷的社会保险转移接续机制。构建以基本养老保险为基础、企业(职业)年金为补充,与个人储蓄性养老保险和商业养老保险相衔接的养老保险体系。规范企业职工基本养老保险自治区级统收统支,落实自治区、盟市、旗县政府基金缺口分担机制和考核奖惩机制,完善被征地农牧民基本养老保险措施。落实基本养老金合理调整机制。推进失业保险金与物价上涨挂钩、工伤保险待遇与经济社会发展的联动机制,完善工伤保险基金自治区级统筹,实现失业保险基金自治区级统筹。健全退役军人工作体系和保障制度,提高“三红”人员、在乡老复员军人等生活补助标准,增强退役军人服务和保障水平。到2025年,基本养老保险参保人数达到1630万人,失业保险参保人数达到290万人,工伤保险参保人数达到340万人。

第二节 健全医疗保障制度

深化医疗保障制度改革,基本医疗保障依法覆盖全民,巩固完善盟市级统筹,探索自治区级统筹,健全重特大疾病医疗保险和救助制度,加强基本医保、大病保险、医疗救助等制度衔接。改革完善医保支付机制。完善医疗服务项目价格动态调整机制、药品和医用耗材集中采购常态化机制。推进医疗保障公共服务标准化规范化,实现医疗保障“一站式服务、一窗式办理、一单制结算”。建设全区统一的医疗保障信息系统,完善异地就医直接结算服务。

第三节 优化社会救助和慈善制度

健全分层分类的社会救助体系,形成“物质+服务”的社会救助方式,完善社会救助对象家庭经济状况核对机制。规范完善最低生活保障制度,分档或根据家庭成员人均收入与低保标准的实际差额发放低保金,提高救助资金使用效益。加强农村牧区五保、城镇“三无”供养人员、孤残人员、重点优抚对象等救助工作,有效保障困难群众基本生活。继续开展医疗救助费用“一站式”即时结算,方便困难群众就医。健全完善临时救助制度,加大对遭遇突发性、紧迫性、临时性生活困难群众救助力度。统筹社会救助体系,强化救助ld体育中国官方网站衔接,推进救助制度整合。广泛动员社会力量开展社会救助和社会互助、志愿服务活动,发挥好红十字会人道救助重要作用,推动慈善事业发展。

第四十二章 完善社会治理体系

坚持横向构建共治同心圆、纵向打造善治指挥链,增强推进社会治理现代化的向心力和制度执行力,建设人人有责、人人尽责、人人享有的社会治理共同体。

第一节 加强和改进基层党的建设

坚持党要管党、全面从严治党。各基层党组织要履行好全面从严治党责任。坚持以党的政治建设为统领,扎实推进党的政治建设、思想建设、组织建设、作风建设、纪律建设,深入推进反腐败斗争。按照党中央统一部署,认真总结提炼基层党建实践中的创新经验,正确处理好共性和个性、党建和业务、目标引领和问题导向、建章立制和落地见效、继承和创新的关系,推动全面从严治党向纵深发展。

第二节 构建基层社会治理新格局

坚持多方参与、共同治理,统筹兼顾、动态协调的原则,创新社会治理机制。完善党委领导、政府负责、民主协商、社会协同、公众参与、法治保障、科技支撑的社会治理体系,建设人人有责、人人尽责、人人享有的共建共治共享社会治理格局。确保人民安居乐业、社会安定有序。完善群众参与基层社会治理的制度化渠道。健全党组织领导的自治、法治、德治相结合的城乡基层治理体系,健全社区管理和服务机制,推进社区和农村牧区网格化管理,发挥群团组织、社会组织作用,发挥行业协会、商会自律功能,实现政府治理和社会调节、村(居)民自治良性互动。

第三节 推进市域社会治理现代化

完善市域社会治理体制机制,创新政治引领、法治保障、德治教化、自治强基、智治支撑的治理方式手段,统筹推进各领域、各层面、各环节市域社会治理制度建设,注重从制度层面破解市域社会治理难题,提升市域社会稳定风险、公共安全风险、政治安全风险防范化解水平。完善权责明晰、上下贯通的纵向治理架构,推动网格化服务管理中心与社会治理有关平台一体化运行,构建贯通市县乡村、联通相关领域的市域社会治理信息综合、指挥调度、联动处置体系。

第十四篇 繁荣发展文化事业文化产业 

满足人民文化需求

坚持马克思主义在意识形态领域的指导地位,坚定文化自信,坚持以社会主义核心价值观引领文化建设,加强社会主义精神文明建设,围绕举旗帜、聚民心、育新人、兴文化、展形象的使命任务,促进满足人民文化需求和增强人民精神力量相统一。

第四十三章 深化文明内蒙古建设

统筹推进新时代爱国主义教育、新时代公民道德建设、新时代文明实践和志愿服务、新时代精神文明“六大创建”,构建新时代精神文明建设体系,推动形成适应新时代要求的思想观念、精神面貌、文明风尚、行为规范。

第一节 开展习近平新时代中国特色社会主义

思想学习教育

实施思想铸魂工程,坚持不懈用习近平新时代中国特色社会主义思想武装全党、教育人民。提高各层级党委(党组)理论学习中心组学习质量,深化巡听旁听、定期通报、理论测试、年度考核制度。分众化编写《学习讲义》,开展大众化理论宣讲。推进马克思主义理论研究和建设工程,加强重点马克思主义学院建设,建设哲学社会科学理论专家库,培育打造具有全国影响的新型智库和哲学社会科学研究基地。

第二节 培育和践行社会主义核心价值观

推动理想信念教育常态化制度化,弘扬民族精神和时代精神,加强党史、新中国史、改革开放史、社会主义发展史教育,加强爱国主义、集体主义、社会主义教育。实施公民道德建设工程,加强社会公德、职业道德、家庭美德、个人品德建设。把社会主义核心价值观融入社会发展各方面,融入法治建设、生态文明建设等全过程,深入实施学习教育、爱国爱乡、遵规守法、礼仪礼节、爱岗敬业、诚信友善、孝老爱亲、健康生活、生态文明、志愿服务新时代公民道德建设“十大行动”。弘扬诚信文化,推进诚信体系建设,加强政务诚信、商务诚信、社会诚信、司法公信建设。弘扬劳模精神、劳动精神、工匠精神,提倡艰苦奋斗、勤俭节约,开展以劳动创造幸福为主题的宣传教育。加强网络文明建设,发展积极健康的网络文化,营造更加清朗的网络空间。

第三节 推进群众性精神文明创建活动和新时代文明实践

实施精神文明创建工程,深入开展文明城市、文明村镇、文明单位、文明校园、文明社区(小区)、文明家庭创建与评选表彰,实现自治区文明城市创建全覆盖,到2025年,县级及县级以上文明村镇占比达到55%左右,自治区文明委成员单位全部创成自治区文明单位,文明校园创建参与率达到100%,文明社区(小区)创建普遍开展、示范引领作用充分发挥,文明家庭创建活动参与率显著提高。拓展新时代文明实践工作,推进各级工作机构实体化建设,盘活资源,整合阵地,构建理论宣讲、教育服务、文化服务、科技与科普服务、健身体育服务、媒体服务“六大平台”,持续提升动员、整合、引导、服务、创新和保障能力。创新开展新时代文明实践“智慧平台”试点建设,健全志愿服务体系,实施志愿者骨干培养计划。

第四十四章 完善公共文化服务体系

全面繁荣社会主义先进文化,传承弘扬优秀传统文化,提升公共文化服务水平,让人民享有更加充实、更为丰富、更高质量的精神文化生活。

第一节 提高公共文化服务水平

推进媒体深度融合,实施全媒体传播工程,打造具有强大影响力和竞争力的新型主流媒体,建强用好县级融媒体中心,全面推行“新闻+政务服务商务”运营模式。组建内蒙古报业传媒集团、内蒙古广电传媒集团。推进城乡公共文化服务体系一体化建设,推动自治区、盟市、旗县、苏木乡镇(街道)、嘎查村(社区)五级公共文化服务设施全面覆盖,公共图书馆、文化馆、文化站硬件建设和服务管理达到国家标准,实现城乡公共文化服务均等化。创新实施文化惠民工程,建立健全公共文化服务设施管理、考评体系,提升公共文化服务效能。有条件的盟市和旗县(市区)健全满足群众需求的剧场供应机制。推进图书馆文化馆总分馆制、草原书屋和“鸿雁悦读”计划一体化改革。推进旗县流动图书车文化车配备,推动流动文化服务常态化。加大政府购买公共文化服务力度,建立常态化群众文化活动保障机制,办好内蒙古群星奖评选、广场舞大赛等示范性群众文化活动,开展全民阅读、戏曲进乡村活动,做好“公益电影+”惠民放映。实施公共文化数字化建设工程,建设智慧图书馆体系、智慧博物馆、数字化美术馆和数字化艺术档案,打造公共文化数字资源库群,建设公共文化云。推进数字文化走进蒙古包。加快内蒙古“智慧广电”发展。开展内蒙古版权资源和版权产业调查,做好版权服务工作站标准化建设和版权示范创建活动。

第二节 提升文艺作品创作质量

坚持以人民为中心的创作导向,创作生产出人民喜闻乐见的优秀作品。繁荣发展新闻出版、广播影视、文学艺术,实施文艺作品质量提升工程,加强优秀剧本孵化和生活采风。推动重大主题文艺精品创作,加强现实题材创作生产。改进重点作品创作引导机制,建立重点文化艺术项目滚动扶持机制。设立内蒙古文化艺术发展专项资金。加强文化文艺场馆建设。制定文艺人才发展规划,开展内蒙古电影新导演计划。实施文化润心工程,以文艺创作铸牢中华民族共同体意识。提升广播电视和网络视听产品质量,丰富网络文艺内容。搭建文艺精品遴选、展示、推出平台,建设内蒙古音乐厅,支持因地制宜建设综合剧场、音乐厅和美术馆,举办内蒙古艺术节、内蒙古音乐节等活动,大力实施文艺惠民演出和地方戏传承创新工程,定期举办全区地方戏优秀剧目展演以及音乐、舞蹈、小戏小品专业赛事,打造独具特色的文化艺术品牌。

第三节 推进乌兰牧骑事业发展

贯彻落实党的文艺方针ld体育中国官方网站,把握乌兰牧骑发展的正确方向,推进乌兰牧骑事业健康发展。加强新时代乌兰牧骑职能建设,强化政治建设、作风建设,把乌兰牧骑建设成党的声音和主张的宣传队、服务基层群众的文艺队、新时代文明实践志愿服务队、铸牢中华民族共同体意识的示范队、弘扬新时代精神的奋斗队和党的基层组织建设的工作队。开展“乌兰牧骑+”综合志愿服务、“弘扬乌兰牧骑精神,到人民中间去”等活动。推进乌兰牧骑服务设施标准化建设,提升服务效能。设立乌兰牧骑艺术奖。办好全区乌兰牧骑艺术节、乌兰牧骑月、乌兰牧骑调演活动,规范开展乌兰牧骑对外文化交流活动。大力推动乌兰牧骑利用现代科技手段提升服务能力,推进“网上乌兰牧骑”建设。加强乌兰牧骑理论研究。

第四节 加强文化遗产保护和非遗传承

实施文化遗产系统性保护工程,强化重要文化和自然遗产、非物质文化遗产系统性保护,建立整体保护、活态传承、创新发展体系。实施重大文物保护工程,推进长城、黄河国家文化公园和大窑、辽上京、和林格尔土城子等国家考古遗址公园建设。推动万里茶道(内蒙古段)、辽上京和祖陵遗址、红山遗址群和阴山岩刻申遗。加强阿尔寨石窟寺等石窟文物保护。开展“中华文明探源”工程、“考古中国”河套地区早期聚落遗址考古发掘研究。建设内蒙古非遗博览园、内蒙古黄河文化博物馆、内蒙古工业博物馆。加强纪念馆、展览馆、博物馆建设管理。推进民族优秀传统手工艺保护传承和振兴,完善非遗名录体系。实施中华传统节日振兴工程,开展传统节日礼仪礼节教育活动。

第四十五章 构建现代文化产业体系

深化文化体制改革,加强文化市场体系建设,实施文化产业数字化战略,推动文化和旅游融合发展,提高文化产业竞争力。

第一节 扩大优质文化产品供给

推动文博业、图书出版、广播电视电影、演艺等传统业态改造提升,培育网络游戏、网络直播、网络音乐、网络音频、网络视频等新型数字文化产业,加快发展新型文化企业、文化业态、文化消费模式,提高质量效益和核心竞争力。依托地方特色文化,对文化资源进行数字化转化和开发,支持文化场馆、文娱场所、景区景点、街区园区开发数字化产品和服务。贯彻国家文化大数据战略,统筹推进中国文化遗产标本库、中华民族文化基因库、中华文化素材库、文化体验园、文化体验馆等建设。

第二节 推进文化和旅游融合发展

跨盟市打造大景区,跨区域布设“黄金线”,建设以生态为底色、以文化为特色、以旅游为产业支撑的“带-圈-线-城-郊-园”文旅融合发展格局。创建全域旅游示范区,推动东中西部旅游业差异化协调发展,东部地区重点推进生态旅游、边境旅游、冰雪旅游提档升级,打造呼伦贝尔国内一流草原森林生态和边境旅游目的地;中部地区重点发展文化遗产、草原风情、健康体育和休闲度假,打造呼和浩特现代休闲与会展旅游中心、鄂尔多斯文化体验和休闲旅游目的地;西部地区推动发展特色生态旅游、沙漠休闲和自驾越野,打造阿拉善国内知名西部风情旅游区。丰富创新高品质文化旅游产品供给,积极发展中高端旅游,提供个性化定制服务,大力发展红色旅游、马文化旅游、康养旅游、研学旅游、体育旅游、边境旅游和刺绣产业。推动旅游景区提档升级,开展文化演艺、非遗和文创产品进景区活动,加快建设智慧旅游景区、跨境旅游试验区。创建乡村旅游重点村,培育乡村旅游融合发展示范区。完善旅游公共服务设施,提升旅游咨询中心、公共停车场、旅游厕所等服务功能。统筹“风景道+景区+乡村+自驾车营地”,建立健全自驾游服务体系。整合利用公路、高铁和航空网络,构建安全便捷的全域旅游交通体系。实施文化和旅游品牌战略,统筹做好旅游营销。实施文化旅游资源开发利用工程,组织开展全区文化和旅游资源普查,建立文化和旅游资源数据库。

第三节 深化文化体制改革

建立健全把社会效益放在首位、社会效益和经济效益相统一的文化创作生产体制机制。完善文化管理体制和生产经营机制。健全现代文化产业体系和市场体系。完善文化和旅游融合发展体制机制。推进内蒙古艺术剧院等国有文艺院团和乌兰牧骑改革。完善文化企业履行社会责任制度,健全引导新型文化业态健康发展机制。深化国有文化企业改革,加快重组整合、结构调整、多元化发展。健全文物保护利用法律制度和标准规范。设立文化产业发展专项资金。

第十五篇 铸牢中华民族共同体意识 扎实推进民族团结

以铸牢中华民族共同体意识为主线,加强和改进新时代民族工作。扎实推进民族团结和边疆稳固,汇聚建设亮丽内蒙古、共圆伟大中国梦的强大合力,推动中华民族走向包容性更强、凝聚力更大的命运共同体,守护好模范自治区崇高荣誉。

第四十六章 深化民族团结进步教育

加强铸牢中华民族共同体意识学习教育,健全民族团结进步教育常态化机制,传承发扬中华优秀传统文化。

第一节 加强铸牢中华民族共同体意识学习教育

把铸牢中华民族共同体意识作为民族团结进步教育的核心主题,教育引导各族群众特别是青少年牢固树立自己是中华民族一员的认识,切实树立正确的国家观、历史观、民族观、文化观、宗教观。坚持以社会主义核心价值观为引领,加强青少年思想政治教育,加大基层群众思想政治工作力度,大力弘扬民族精神、时代精神,树立和突出各民族共享的中华文化符号和中华民族形象,增强各族群众对中华文化的认同。深入挖掘各民族文化中的民族团结进步思想内涵和守望相助理念,实现个人、社会、民族、国家价值观的内在统一,增强各族群众对伟大祖国、中华民族、中华文化、中国共产党、中国特色社会主义的政治认同、思想认同、情感认同,巩固各族群众团结奋斗的共同思想基础,把智慧和力量凝聚到促进民族团结、共建美好家园上来。

第二节 健全民族团结进步教育常态化机制

把中华民族共同体教育纳入我区国民教育、干部教育、社会教育全过程,贯穿于学校、单位、家庭、社会各方面,有计划、分批次、持续性开展民族团结进步教育活动,充分发挥各级党校(行政学院)、社会主义学院重要阵地作用,着力提升实际教育效果。把中华民族共同体意识教育纳入基础教育、高等教育必学内容,坚持课堂教学与实践教育相结合,分级分类组织实施。推动民族团结进步教育进机关、进企业、进社区、进农村牧区、进连队、进宗教活动场所、进网络,做到全方位、多渠道、广覆盖。大力开展形式多样的民族团结进步主题教育和社会实践活动,强化思想熏陶和文化教育功能,让中华民族共同体意识、民族团结进步理念入脑入心。加强铸牢中华民族共同体意识研究队伍和基地建设,创新人才培育引进使用机制,利用多种途径,加快培养造就一批民族理论ld体育中国官方网站研究专业人才,建立自治区民族理论重点人才库,组织多学科多部门围绕铸牢中华民族共同体意识的共同性问题开展研究。

第三节 传承发扬中华优秀传统文化

坚定文化自信,坚守中华文化立场,坚持社会主义先进文化方向,以社会主义核心价值观为引领,建设各民族共有精神家园。大力实施中华优秀传统文化传承发展工程,调整完善、规划布局和系统建设一批体现中华民族共同体意识、具有中华文化特征、彰显中华民族视觉形象的工程项目。把弘扬中华优秀传统文化核心理念、中华传统美德融入公民思想道德建设、文化设施建设和新时代文明实践全过程。顺应全媒体时代发展,打造群众喜闻乐见的宣传载体,实现精准传播,有效覆盖。开展“互联网+民族团结”行动,打造网上文化交流共享平台,运用大数据促进民族团结进步工作。加强“滴灌式”宣传和全媒体产品生产,制作一批民族团结进步优秀网络文化作品、公益广告、微电影等,唱响互联网平台铸牢中华民族共同体意识主旋律。广泛开展“中华民族一家亲,同心共筑中国梦”主题活动,讲好内蒙古民族团结进步故事。坚持用文化浸润民族团结,办好民族体育赛事和各类民族文化活动,搭建各民族交往交流交融平台。

第四十七章 促进各民族交往交流交融

建立各民族共居共学共事共乐的社区环境,搭建促进各民族沟通的文化桥梁,促进各民族共同团结奋斗、共同繁荣发展。

第一节 建立各民族共居共学共事共乐的社区环境

从居住生活、工作学习、文化娱乐等日常环节入手,积极营造各民族共居共学共事共乐的社会条件,开展各族群众交流、培养、融洽感情的工作,形成密不可分的共同体。鼓励各族群众在民族地区和其他地区、城市和乡村有序流动。做好城市民族工作,让城市更好接纳少数民族群众、少数民族群众更好融入城市社区。大力推进农村牧区现代化,加快补齐基础设施和基本公共服务短板,不断满足各族群众的美好生活需要,确保实现现代化一个民族也不能少。

第二节 搭建促进各民族沟通的文化桥梁

在全社会树立和突出各民族共享的具有鲜明中华文化特征的文化符号和中华民族视觉形象,打造中国标志。坚定不移推广普及国家通用语言文字,全面加强国家通用语言文字教育教学,积极稳妥推行国家统编教材使用,深化双语教学模式改革,确保少数民族学生掌握和使用国家通用语言文字。尊重、支持各少数民族语言文字的学习和使用。坚持以社会主义先进文化为引领,促进各民族文化交融、创新。提倡文明现代的生活方式,引导和帮助各族群众追求现代文明生活,推进民族进步。强化全体公民日常行为规范,完善市民公约、乡规民约、学生守则、行业规章、职业规则、团体章程,营造自觉尊法守法、尊重少数民族风俗习惯和宗教信仰、维护民族团结的社会氛围。着力开展兴边富民行动,打牢守边固边的民族团结基础。

第四十八章 提升民族团结进步创建工作水平

推动民族团结进步创建工作向纵深拓展,加强民族团结进步示范区(单位)建设,提升依法治理民族事务水平。

第一节 推动民族团结进步创建工作向纵深拓展

坚持将机关、企业、社区、乡镇、学校等作为民族团结进步创建的主阵地、主渠道,把创建工作重心下沉到苏木乡镇、嘎查村、街道社区、企业、学校等基层单位,拓展到新经济组织。突出干部、青少年、知识分子、信教群众等群体,加大重点行业、窗口单位等创建力度。加强民族团结进步教育基地建设,健全自治区、盟市、旗县三级教育基地体系。

第二节 加强民族团结进步示范区(单位)建设

树立抓基层、强基础的导向,坚持以基层为重点,推进各级示范嘎查村、示范苏木乡镇、示范旗县(市区)、示范盟市创建,选树一批可复制的区域类、行业类示范典型,形成各具特色的创建工作示范群体。认真总结推广民族团结进步示范单位的好做法、好经验,形成以点串线、以线连片、以片带面的示范创建格局。鼓励支持各地区各部门各单位创建全国和全区民族团结进步示范区(单位)。搭建交流平台,每2年召开一次全区民族团结进步创建工作经验交流现场会,开展经常性的“互观互学”活动。盟市、旗县(市区)按照有关规定开展民族团结进步表彰活动。民族团结进步模范个人享受同级劳模待遇。大力宣传民族团结进步模范集体和个人的事迹和精神,形成万众一心推进民族团结进步事业的良好氛围。

第三节 提升依法治理民族事务水平

坚持和完善民族区域自治制度,全面贯彻落实宪法和民族区域自治法,不断健全民族工作法规体系,依法保障各民族公民合法权益。加强民族ld体育中国官方网站法规执行情况监督检查,推动具体ld体育中国官方网站举措和实现形式与时俱进。加强民族法治宣传普及教育,增强全社会尊法学法守法用法观念。畅通各族公民合法表达利益诉求渠道,综合运用法律、教育、协商、调节等方法,积极预防和依法妥善处理影响民族团结的矛盾纠纷。坚决反对和纠正一切形式的民族歧视。坚决打击破坏民族团结和制造民族分裂的违法犯罪行为。坚持抵制和纠正大汉族主义和狭隘民族主义。

第十六篇 建设更高水平平安内蒙古

筑牢祖国北疆安全稳定屏障

坚持发展和安全并重,深入贯彻总体国家安全观,统筹传统安全和非传统安全,构建大安全格局,完善大平安体系,把安全发展贯穿发展各领域和全过程,注重防范化解重大风险,牢牢守住安全发展底线,确保人民安居乐业、社会安定有序、边疆安宁稳固。

第四十九章 加强安全能力建设

加强国家安全宣传教育,增强全民国家安全意识,巩固国家安全人民防线。

第一节 捍卫政治安全

坚定维护国家政权安全、制度安全、意识形态安全,全面加强网络安全保障体系和能力建设,严密防范和严厉打击敌对势力渗透破坏颠覆分裂活动。落实党委(党组)国家安全责任制,完善国家安全组织体系和工作机制,健全国家安全审查和监管制度,加强国家安全执法。加强情报指挥实战平台建设,提高风险监测预警防范和危机管控能力。加强国家安全宣传教育,增强全民国家安全意识,巩固国家安全人民防线。健全强边固防机制,实施兴边富民行动,推进党政军警民同守共建、守边固边。发挥工会、共青团、妇联等人民团体作用,把各自联系的群众紧紧凝聚在党的周围。完善大统战工作格局,促进政党关系、民族关系、宗教关系、阶层关系、海内外同胞关系和谐,巩固和发展大团结大联合局面。全面贯彻党的侨务ld体育中国官方网站,凝聚侨心、服务大局。

第二节 完善国防动员体系

强化全民国防教育,深化双拥共建,巩固军政军民团结。重点推进航空航天、高端装备、网络信息、人工智能、新材料、新能源、生物制药、绿色食品等产业发展。加强与军工企业、军事科研院所战略合作。提高重要人防设施军民兼用水平,统筹推进人民防空战备建设和改革发展。健全完善人民防空工程规划建设体制机制,提高重要人民防空工程设施军民兼用水平,不断提升“战时防空、平时服务、应急支援”能力水平。

第五十章 强化经济安全保障

加强经济安全风险预警、防控机制和能力建设,实现关键领域安全可控。

第一节 守住不发生系统性金融风险底线

坚持发展中防风险,高标准强化地方金融监管,促进稳增长和防风险长期均衡,坚决守住不发生系统性区域性金融风险底线。加强地方金融风险预防、预警、处置、问责,加快建设防范科学、应对有力的地方金融风险防控体系。依法严格监管地方金融组织,加强地方金融监管队伍建设,加快建设覆盖完整、专业高效的地方金融监管体系。压实金融机构主体责任,金融监管部门监管责任、政府属地责任,加快建设横向联动、纵向贯通的协同监管体系。按照坚定可控有序适度要求,健全政府债务管理制度,加强债务化解统筹协调,有效防范化解债务风险。

第二节 增强粮食安全保障

全面落实粮食安全党政同责,加强粮食储备应急管理,形成布局合理、设施完备、运转高效的粮食保障体系。实施国家粮食安全保障工程,保持粮食播种面积和产量稳定,防止耕地“非粮化”,建设国家绿色肉奶安全保障基地,确保重要农畜产品供给安全。统筹推进粮食产业链、价值链、供应链建设,推动优粮优产、优粮优购、优粮优储、优粮优加、优粮优销,实现产购储加销有机融合。围绕粮食生产、储备、流通全过程,加快建立健全监测预警体系。建立粮食质量追溯系统,增强粮食质量安全监管和应急处置能力。

第三节 加强能源安全保障

推进能源供应保障升级,完善能源产供储销体系。加强鄂尔多斯等重点盆地油气、鄂尔多斯东缘页岩气勘探开发。稳妥推进鄂尔多斯等煤制油气战略基地建设,建立产能和技术储备。建设内蒙古综合能源交易中心,开展煤炭、电力、石油、天然气、氢能等多种能源产品和碳汇、碳排放权、排污权、水权、可再生能源配额、电力辅助服务等指标交易。加强供需形势的密切跟踪研判,切实做好能源安全稳定供应。

第五十一章 提高公共安全保障能力

坚持人民至上、生命至上,健全公共安全体制机制,严格落实公共安全责任和管理制度,保障人民生命安全。

第一节 强化安全生产管理

坚持以防为主、防抗救相结合,坚持常态救灾和非常态救灾相统一,切实保护人民群众生命财产安全,推进自然灾害防治体系和防治能力现代化。加强全民安全意识教育,健全公共安全体系。完善和落实安全生产责任和管理制度,实行党政同责、一岗双责、失职追责,强化预防治本,健全安全评审制度,完善预警应急机制。全面落实企业安全生产主体责任和行业主管部门安全监管主体责任。全面推进安全生产质量标准化管理,建立安全生产诚信体系,深化煤矿、非煤矿山、危险化学品、特种设备等重点行业在生产、仓储、运输、使用等各环节的专项整治,加强消防基础设施、道路交通安全设施和队伍建设,加大监管执法力度,及时排查化解安全隐患,坚决防止重特大事故发生。加大安全生产投入力度,实行安全生产配套设施与新建工程项目同步设计、同步建设、同步运营。

第二节 严格食品药品安全监管

健全食品药品安全监管地方性法规,完善地方食品安全标准体系。深化食品药品安全监管体制改革,健全“双随机、一公开”食品药品市场监管机制,建立完善旗县(市区)、苏木(乡镇)食品药品监管机构。加大食品药品安全行政执法装备和技术建设力度,实施科学监管、智慧监管,全面开展风险监测、监督抽检和安全评价,提升信息化监管水平,实现从农田到餐桌、从实验室到医院的全过程全覆盖监管,防范重特大食品药品安全事故发生,加强生物安全风险防控。围绕人民群众普遍关心的突出问题,重点实施风险评估和标准制定专项行动、农药兽药使用减量和产地环境净化行动、国产婴幼儿配方乳粉提升行动、校园食品安全守护行动、农村假冒伪劣食品治理行动、餐饮质量安全提升行动、保健食品行业专项清理整治行动、“优质粮食工程”行动、进口食品“国门守护”行动和“双安双创”示范引领行动,以点带面治理“餐桌污染”。积极推进国家技术标准创新基地(乳业)建设,加强奶源管理与品质提升。健全完善食品药品安全责任制,实施食品药品全程可追溯监管,严厉打击制售假冒伪劣食品药品违法犯罪行为。加强食品安全宣传与应急管理体系建设,督促企业落实主体责任,鼓励社会公众参与监督,构建群防群控的社会共治体系,切实保障好人民群众“舌尖上的安全”。

第三节 健全应急保障体系

加强应急平台、应急队伍、物资保障、应急产业等基础能力建设。重点防控财政、金融、能源、矿产资源、水资源、粮食、生态环保、安全生产、网络安全等方面风险,完善地方重要商品储备制度。广泛深入开展公共安全知识科普宣教,提升应急处突能力。重点实施自治区应急救援综合基地建设工程,推动建设一批区域性应急救援综合基地,完善自治区航空救援体系,提升森林草原防灭火应急能力。健全自然灾害监测预警机制。加强地震、气象灾害监测预警,排查风险隐患,加强气象服务保障体系建设,全面提升综合防灾减灾能力。加强旱灾、洪灾、雪灾、沙尘暴、地震、地质、森林草原火灾、病虫鼠害、野生动物疫病等灾害防治,最大限度减少人民群众生命财产损失。坚持中央储备和地方储备相结合,实物储备和产能储备相结合,国家储备和企业商业储备相结合,提升军地联合储备能力。优化应急物资品种和储备布局,合理确定初步规模,提高应急保障能力。

第五十二章 维护社会稳定和安全

正确处理新形势下人民内部矛盾,加强社会治安防控,编织全方位立体化社会安全网。

第一节 加强法治内蒙古建设

深入贯彻落实习近平法治思想,坚持党对全面依法治区的领导,坚决维护宪法法律权威,加强法治内蒙古建设。深入推进科学立法、民主立法、依法立法,加强保障和改善民生、生态环境保护、全面深化改革、创新社会治理等重要领域立法。加强立法后评估,建立地方性法规、规章和规范性文件清理长效机制。健全立法起草、论证、协调、审议机制。持续开展法治政府建设示范创建活动,深入推进依法行政。严格规范公正文明执法,严格执行行政裁量权基准制度。深化综合行政执法体制改革,落实行政执法责任制和责任追究制度。强化行政权力制约监督,形成党内监督、人大监督、民主监督、司法监督、社会监督合力。全面推进行政复议体制改革,加大对违法或不当行政行为的纠错力度。推动民事诉讼和行政诉讼制度改革,建立综合治理、源头治理、标本兼治、重在治本的长效机制。全面推进审判公开、检务公开、警务公开、狱务公开,加强人权司法保障。完善法院、检察院、公安机关等参与社区矫正体制机制。全面推进法治社会建设,实施“八五”普法规划,健全普法责任制。健全社会领域制度规范。健全公众参与重大公共决策机制。全面提升社会治理法治化水平。坚持依法治网和以德润网相结合,培育良好的网络法治意识。深化“法律七进”,强化“法治乌兰牧骑”普法金色品牌。落实《中华人民共和国民法典》,发展体现人民意志、保障人民权益、激发人民创造活力的民主法治社会。

第二节 推动平安内蒙古建设

坚持和发展新时代“枫桥经验”,畅通和规范群众诉求表达、利益协调、权益保障通道,完善信访制度,完善人民调解、行政调解、司法调解联动工作体系。健全社会心理服务体系和危机干预机制,完善社会矛盾纠纷多元预防调处化解综合机制,将矛盾化解在基层。全面推行重大决策、重大工程项目建设、重大ld体育中国官方网站制定的社会稳定风险评估,完善公共决策的社会公示制度、公众听证制度和专家咨询论证制度。建立畅通有序的群众诉求表达机制。加快推进人民调解、行政调解、司法调解衔接配合。完善社会治安防控体系,常态化开展扫黑除恶,打造网上网下一体化作战防控综合治理模式。加强情指勤舆一体化、交通管理、国际执法合作、执法规范化能力建设。压实属地党委、政府主体责任和部门监督责任,深化平安乡村、平安社区、平安校园、平安单位、平安矿区、平安医院等创建活动。

第十七篇 健全实施机制 保障规划顺利实施

保障本规划有效实施,必须在党中央的领导下,履行好各级党委、政府职责,最大程度地激发各类主体的活力和创造力,形成全区各族人民全面推进社会主义现代化建设的合力。

第五十三章 坚持党中央集中统一领导

各级党组织要提高政治站位,坚持和维护党中央集中统一领导,贯彻党把方向、谋大局、定ld体育中国官方网站、促改革的要求,完善上下贯通、执行有力的组织体系,切实增强责任感使命感,确保党中央决策部署有效实施。

第一节 全面落实党的决策部署

坚持习近平新时代中国特色社会主义思想为指导,全面贯彻党的基本理论、基本路线、基本方略,全面落实习近平总书记对内蒙古重要讲话重要指示批示精神,统筹推进“五位一体”总体布局,协调推进“四个全面”战略布局,增强“四个意识”、坚定“四个自信”、做到“两个维护”,始终在思想上政治上行动上同以习近平同志为核心的党中央保持高度一致。把监督贯穿于党领导经济社会发展全过程,把完善权力运行和监督制约机制作为实施本规划的基础性建设,构建全覆盖的责任制度和监督制度。

第二节 持之以恒加强作风建设

全区各族人民要发扬“吃苦耐劳、一往无前、不达目的决不罢休”的蒙古马精神,坚定理想信念,不忘初心、牢记使命,为建设现代化内蒙古不懈奋斗。充分发挥全面从严治党引领保障作用,持之以恒正风肃纪反腐,突出政治监督,强化日常监督,促进纪律监督、监察监督、派驻监督、巡视监督统筹衔接、贯通融合,坚决纠治形式主义、官僚主义,一体推进不敢腐、不能腐、不想腐,净化政治生态,优化发展环境。坚持以正确用人导向引领干事创业导向,提高各级领导班子和干部贯彻新发展理念、构建新发展格局的能力水平。从讲政治的高度、讲时效的速度、抓重点的精度、抓到底的力度,锐意进取、苦干实干,不折不扣推动本规划落地见效。

第五十四章 建立健全规划实施机制

健全统一规划体系,加强规划实施的组织、协调和督导,建立健全监测评估、ld体育中国官方网站保障、考核监督机制。

第一节 发挥发展规划战略导向作用

严格落实《中共中央国务院关于统一规划体系更好发挥国家发展规划战略导向作用的意见》(中发〔2018〕44号),牢牢把握以规划引领经济社会发展是党治国理政的重要方式,是中国特色社会主义发展模式的重要体现。本规划是内蒙古推进社会主义现代化建设的行动纲领,是全区各族人民共同奋斗的宏伟蓝图。各地区各部门要严格遵循下位规划服从上位规划、下级规划服务上级规划、等位规划相互协调的原则,严格落实以发展规划为统领,以空间规划为基础,以专项规划、区域规划为支撑,由自治区、盟市、旗县三级规划共同组成的“三级四类”规划体系。严格执行“1+N+X”规划编制目录清单管理制度。

第二节 加强规划实施管理

各地区各部门要加强对本规划实施的组织、协调和督导。开展规划实施情况动态监测和评估工作,把监测评估结果作为改进工作和绩效考核的重要依据,自觉接受人大监督。本规划确定的约束性指标以及重大ld体育中国官方网站、重要改革任务和重大工程项目,要明确责任主体、实施进度要求,加强评估督导,确保如期完成。对纳入本规划的重大工程项目,要简化审批核准程序,优先保障规划选址、土地供应和融资安排。完善规划实施公众参与和社会监督机制,形成全社会关心规划、自觉参与和监督规划实施的良好氛围。

实现“十四五”规划和2035年远景目标,任务艰巨、责任重大、使命光荣,全区各族人民要紧密团结在以习近平同志为核心的党中央周围,充分调动一切积极因素,广泛团结一切可以团结的力量,形成推动发展的磅礴力量,在新时代新征程书写好内蒙古发展新篇章,为建设亮丽内蒙古、共圆伟大中国梦而奋斗!


信息来源:自治区人民政府办公厅

您还未登录,请登录后进行收藏!

是否“确认”跳转到登录页?