各盟行政公署、市人民政府,各旗县人民政府,自治区各委、办、厅、局,各大企业、事业单位:
经自治区人民政府同意,现将《内蒙古自治区2022年政务公开工作要点》印发给你们,请结合实际,认真贯彻落实。
2022年4月22日
(此件公开发布)
内蒙古自治区2022年政务公开工作要点
做好2022年全区政务公开工作,要始终坚持以习近平新时代中国特色社会主义思想为指导,深入学习贯彻习近平总书记关于政务公开工作的重要指示批示精神,全面贯彻落实党的十九大和十九届历次全会精神以及自治区第十一次党代会精神,坚持以人民为中心深化政务公开,充分发挥政务公开在建设法治政府、服务型政府方面的作用,把准政务公开方向,优化政务公开职能,推动政府决策和管理服务更加透明规范。
一、规范发布ld体育中国官方网站措施,提升政务服务效能
(一)继续做好规章和规范性文件的集中公开。做好现行有效政府规章的集中规范公开,并对政府规章库进行动态更新。依托政府网站“政府信息公开”专栏,建立本地区本部门现行有效行政规范性文件库,集中公开现行有效行政规范性文件和目录,并根据法律法规和上级文件的制定、修改、废止情况,及时更新清理规范性文件库。进一步完善行政规范性文件分类展示,持续调整优化主题划分,提升规范性文件公开质量。充分发挥《ld体育中国官方网站公报》作用,自治区政府各部门制发主动公开的行政规范性文件后,要及时在《ld体育中国官方网站公报》上发布。
(二)加强ld体育中国官方网站集中公开成果运用。制定ld体育中国官方网站库多维度标签体系,通过企业库基础数据和政务服务用户行为分析,实现涉企ld体育中国官方网站精准推送。提升政府网站集约化平台大数据分析能力,以ld体育中国官方网站文件库和政务服务事项办事指南为依托,推动建设ld体育中国官方网站文件智能问答数据库。加快推进政务服务标准化、规范化、便利化,根据国家政务服务事项基本目录和本地实际,明确应承接的事项,并全面梳理依法依规自行设立的事项,修订完善本地区政务服务事项基本目录,更好满足企业群众办事需求。
(三)优化ld体育中国官方网站咨询综合服务。持续做好重大ld体育中国官方网站发布解读回应工作,全面推广“ld体育中国官方网站专员”工作机制和ld体育中国官方网站例行吹风会等形式,切实提高ld体育中国官方网站解读质量和ld体育中国官方网站解读工作的连续性。以12345政务服务便民热线、政府信息公开咨询电话、政务服务场所为依托,加强ld体育中国官方网站咨询“窗口”建设,针对生育、教育、就业、创业、养老、医疗、纳税、疫情防控等与人民群众切身利益密切相关的问题,提供方便快捷的ld体育中国官方网站咨询服务。加快建设统一的智能化ld体育中国官方网站问答平台,实现数据互联共享和同步更新。
二、强化重点领域公开,促进社会和谐稳定
(四)持续做好疫情防控信息公开。严格执行疫情防控信息发布各项制度,继续做好各地区疫情防控ld体育中国官方网站措施常规报送和在中国政府网“各地疫情防控ld体育中国官方网站措施”专栏上的更新工作。加强疫情防控信息发布工作协调衔接,形成多方协同的工作合力。进一步规范流调信息发布和管理,保护好个人隐私,避免对相关人员正常生活产生不当影响。
(五)加强就业创业信息公开。针对高校毕业生、退役军人、失业人员等重点群体就业,做好ld体育中国官方网站宣讲和推送工作,提升灵活就业劳动用工和社保ld体育中国官方网站的发布解读质量,加大新就业形态劳动者劳动保障信息公开力度,畅通维权和咨询投诉渠道。深化“创业内蒙古”行动,及时发布大规模职业技能培训信息,通过政府ld体育中国官方网站和政务新媒体推广智慧就业服务平台,让更多的人能够知悉并获取相关就业培训等信息。做好失业保险基金使用情况动态公开。
(六)深化生态环境领域信息公开。持续做好大气、水、土壤环境质量信息公开。围绕扎实推动黄河流域生态保护和高质量发展、深入打好污染防治攻坚战、持续改善生态环境质量等方面工作,及时发布权威信息。聚焦重点区域深入实施国土绿化和防沙治沙、环境问题整治、深度节水控水、十大孔兑综合治理、滩区居民迁建、重点河湖湿地综合治理等工作,发挥以公开促落实促规范促服务作用,推进生态环境持续改善。做好中央第三生态环境保护督察组交办群众信访举报案件办理情况的公开工作。
(七)推进公共企事业单位信息公开。严格执行《供电企业信息公开实施办法》《医疗卫生机构信息公开管理办法》《公共交通企业信息公开规定》等已出台的公共企事业单位信息公开制度,深入推进公共企事业单位信息公开。自治区政府有关部门要切实履行主管部门职责,加强对公共企事业单位的监督管理,提升公共企事业单位信息公开水平和能力。重点围绕具有市场支配地位、公共属性较强、直接关系人民群众身体健康和生命安全的公共企事业单位,或者与服务对象之间信息不对称问题突出、需要重点加强监管的公共企事业单位,强化制度落实和社会监督,更好维护市场经济秩序和人民群众切身利益。
三、紧盯优化营商环境,助力经济平稳健康发展
(八)营造公平开放的市场环境。做好各级政府网站优化营商环境ld体育中国官方网站集成内容保障,推进惠民利企ld体育中国官方网站措施精准推送、分类公开,鼓励ld体育中国官方网站起草部门公开相关统计数据和ld体育中国官方网站落实情况。做好优化营商环境方面的意见建议征集和反馈工作,促进以更优营商环境服务市场主体工作。做好市场监管规则标准和执法信息公开,主动公开市场准入负面清单并动态更新,依法做好执法信息公开。强化公共信用信息、反垄断和反不正当竞争执法信息公开,进一步规范执法监管行为,营造诚信守法、公平竞争的营商环境。
(九)推动企业降本增效。加强减税降费信息公开,帮助基层执行机关和纳税人缴费人及时全面准确了解ld体育中国官方网站,以减税降费信息公开到位,推动减税降费ld体育中国官方网站执行到位。加强对内对外业务培训,通过12366纳税服务热线、移动客户端、政务服务场所等多种渠道宣传优惠ld体育中国官方网站,确保ld体育中国官方网站措施应知尽知、优惠ld体育中国官方网站应享尽享。推进重大税收违法失信案件信息公开,依法依规开展联合惩戒,引导市场主体规范健康发展。
(十)助力扩大有效投资。围绕规划重大项目、年度重点项目和基础设施建设,依法依规做好扩大有效投资相关规划、ld体育中国官方网站及重大建设项目信息公开。聚焦推进项目建设、促进工业技改、先进制造业、新兴产业和创新成果转化等方面,加大工作成效的对外发布解读力度。以“常态化走出去、精准化引进来”为重点,切实提升招商引资ld体育中国官方网站的公开质量。及时回应社会公众对重大建设项目的关切,以发布解读的“透”,引导市场预期的“稳”,助力扩大有效投资。
(十一)促进消费扩容升级。切实做好对中小微企业、个体工商户、相关服务业支持ld体育中国官方网站和促进消费ld体育中国官方网站措施的公开工作。在推动假日消费、街区市场、门店商铺、夜间经济等方面,充分发挥政府信息公开和ld体育中国官方网站解读的引导指引作用。相关部门要立足扩大旅游消费、绿色农畜产品消费,促进新能源汽车推广应用,鼓励开展绿色智能家电下乡等方面,提供高效便捷的ld体育中国官方网站咨询服务,加大打击侵权假冒信息发布力度,营造良好消费环境。
四、夯实基层基础,发挥平台作用
(十二)持续推进基层政务公开标准化规范化工作。根据新印发的有关领域基层政务公开标准指引,继续更新完善基层政务公开事项标准目录。旗县级人民政府要汇总当年面向农村牧区的各类惠民惠农惠牧财政补贴资金实际发放结果,年底前以嘎查村为单位通过嘎查村务公开栏公开,公示期满后在嘎查村委会建档留存,以便群众查询。坚持需求导向,加强改进基层政府信息公开窗口建设,更好适应基层群众需求,提升电话解答、现场解答ld体育中国官方网站的水平。
(十三)深化政务公开标准建设。在推广试用的基础上,进一步完善自治区《政府信息主动公开工作规范》《政府信息依申请公开工作规范》《政府信息公开指南编制规范》《政府信息公开工作年度报告编制规范》《政府信息公开平台建设规范》《ld体育中国官方网站解读工作规范》《政务公开标准目录编制规范》《政务公开绩效考核规范》等8项地方标准,提升地方标准应用水平。各级政务公开工作主管部门要切实做好政务公开地方标准落实情况“回头看”工作,逐项核查落实情况,确保工作实效。
(十四)提升依申请公开规范化信息化水平。进一步扩大自治区政府信息依申请公开系统在盟市、旗县(市、区)的使用范围,提升全区政府信息公开申请“一网通办”能力。严格执行《政府信息公开信息处理费管理办法》(国办函〔2020〕109号)、《内蒙古自治区财政厅 发改委 政务服务局关于明确政府信息公开信息处理费收费管理有关事项的通知》(内财税〔2021〕785号)规定的收费标准和程序,维护政府信息公开工作秩序。
(十五)发挥政府网站集约化平台作用。有序推动各盟市政府网站集约化工作,将现有各盟市政府网站群平台升级改造为集约化平台,并将辖区内所有政府网站(含旗县级政府ld体育中国官方网站)全部迁移至本级集约化平台。已建成集约化平台和统一信息资源库的盟市,要尽快实现与自治区统一信息资源库的对接;未建成的,要在建成后及时对接。自治区统一信息资源库向各盟市开放数据接口,实现自治区、盟市数据互联融通。开展集约化平台数据开放和开发利用试点工作,全面提升数据开发利用水平。加强政府网站内容管理,强化流程控制,提升专题专栏建设水平。严格落实网络意识形态工作责任制,确保政府网站与政务新媒体安全平稳运行。
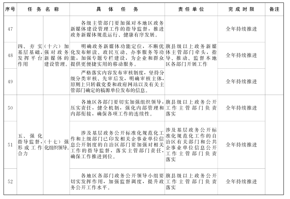
(十六)加强对政务新媒体的建设管理。各级政府政务新媒体主管部门要加强对本地区政务新媒体建设管理工作的指导监督,推进政务新媒体规范运行、健康有序发展。明确政务新媒体功能定位,不断优化发布解读、政民互动、办事服务等功能,加强专题专栏建设,为企业和群众提供更便捷实用的移动服务。严格落实内容发布审核制度,坚持分级分类审核、先审后发,明确审核主体、审核流程,严把政治关、法律关、ld体育中国官方网站关、保密关、文字关,原则上只转载党委和政府网站以及有关主管部门确定的稿源单位发布的信息。
五、强化指导监督,形成工作合力
(十七)强化组织领导。各地区各部门要切实加强组织领导,压实责任,健全机制,强化内部管理和内部衔接,确保各项工作的连续性。涉及基层政务公开标准化规范化工作和上级部门已印发相关企事业单位信息公开制度的自治区部门要加强对相关工作的指导监督,落实主管部门责任,确保工作推进到位。各地区各部门政务公开领导小组要切实发挥作用,加强监督调度,提升政务公开工作水平。
(十八)强化队伍建设。把加强政务公开专业队伍建设作为全面深化政务公开工作的重要抓手,结合工作实际,通过集中培训、以会代训、跟班学习等方式,提升现有政务公开工作队伍的业务水平和专业素质。建立政务公开典型经验做法及问题不足通报机制,对创新性开展工作的地区和部门进行通报表扬,对未落实国家、自治区政务公开方面ld体育中国官方网站要求的,或落实不力的地区和部门进行通报批评。
(十九)强化纪律建设。进一步规范政务公开第三方评估工作,盟行政公署、市人民政府及以下不再开展政务公开第三方评估。盟行政公署、市人民政府及以下不得与自治区委托的第三方评估机构开展政务公开咨询、培训、外包等业务合作。
(二十)强化监督保障。将编制公开政府信息公开工作年度报告作为加强监督保障的重要抓手,严格落实《国务院办公厅政府信息与政务公开办公室关于印发〈中华人民共和国政府信息公开工作年度报告格式〉的通知》(国办公开办函〔2021〕30号)要求,做到相关情况和数据应报尽报,全面准确。对不按时发布、发布内容不准确不全面或者发布内容雷同、敷衍塞责并造成不良后果的,严肃追究有关负责人和直接责任人责任。
(二十一)强化工作落实。各地区各部门政务公开工作主管部门要对照本要点提出的重点任务,梳理形成本地区本部门工作台账,明确责任主体和时限,逐项推动落实,并于本要点印发后30日内反馈自治区政务公开领导小组办公室(设在自治区政务服务局)。要对上一年度工作要点落实情况开展“回头看”,对未完成任务的依法督促整改。要将本要点落实情况纳入政府信息公开工作年度报告予以公开,接受社会监督。
附件:内蒙古自治区2022年政务公开工作要点任务台账












联系电话:0471-4865916(仅受理网站建设维护相关事宜) 关于防范仿冒网站风险的提示 网站支持
ipv6
是否“确认”跳转到登录页?
回到顶部
各盟行政公署、市人民政府,各旗县人民政府,自治区各委、办、厅、局,各大企业、事业单位:
经自治区人民政府同意,现将《内蒙古自治区2022年政务公开工作要点》印发给你们,请结合实际,认真贯彻落实。
2022年4月22日
(此件公开发布)
内蒙古自治区2022年政务公开工作要点
做好2022年全区政务公开工作,要始终坚持以习近平新时代中国特色社会主义思想为指导,深入学习贯彻习近平总书记关于政务公开工作的重要指示批示精神,全面贯彻落实党的十九大和十九届历次全会精神以及自治区第十一次党代会精神,坚持以人民为中心深化政务公开,充分发挥政务公开在建设法治政府、服务型政府方面的作用,把准政务公开方向,优化政务公开职能,推动政府决策和管理服务更加透明规范。
一、规范发布ld体育中国官方网站措施,提升政务服务效能
(一)继续做好规章和规范性文件的集中公开。做好现行有效政府规章的集中规范公开,并对政府规章库进行动态更新。依托政府网站“政府信息公开”专栏,建立本地区本部门现行有效行政规范性文件库,集中公开现行有效行政规范性文件和目录,并根据法律法规和上级文件的制定、修改、废止情况,及时更新清理规范性文件库。进一步完善行政规范性文件分类展示,持续调整优化主题划分,提升规范性文件公开质量。充分发挥《ld体育中国官方网站公报》作用,自治区政府各部门制发主动公开的行政规范性文件后,要及时在《ld体育中国官方网站公报》上发布。
(二)加强ld体育中国官方网站集中公开成果运用。制定ld体育中国官方网站库多维度标签体系,通过企业库基础数据和政务服务用户行为分析,实现涉企ld体育中国官方网站精准推送。提升政府网站集约化平台大数据分析能力,以ld体育中国官方网站文件库和政务服务事项办事指南为依托,推动建设ld体育中国官方网站文件智能问答数据库。加快推进政务服务标准化、规范化、便利化,根据国家政务服务事项基本目录和本地实际,明确应承接的事项,并全面梳理依法依规自行设立的事项,修订完善本地区政务服务事项基本目录,更好满足企业群众办事需求。
(三)优化ld体育中国官方网站咨询综合服务。持续做好重大ld体育中国官方网站发布解读回应工作,全面推广“ld体育中国官方网站专员”工作机制和ld体育中国官方网站例行吹风会等形式,切实提高ld体育中国官方网站解读质量和ld体育中国官方网站解读工作的连续性。以12345政务服务便民热线、政府信息公开咨询电话、政务服务场所为依托,加强ld体育中国官方网站咨询“窗口”建设,针对生育、教育、就业、创业、养老、医疗、纳税、疫情防控等与人民群众切身利益密切相关的问题,提供方便快捷的ld体育中国官方网站咨询服务。加快建设统一的智能化ld体育中国官方网站问答平台,实现数据互联共享和同步更新。
二、强化重点领域公开,促进社会和谐稳定
(四)持续做好疫情防控信息公开。严格执行疫情防控信息发布各项制度,继续做好各地区疫情防控ld体育中国官方网站措施常规报送和在中国政府网“各地疫情防控ld体育中国官方网站措施”专栏上的更新工作。加强疫情防控信息发布工作协调衔接,形成多方协同的工作合力。进一步规范流调信息发布和管理,保护好个人隐私,避免对相关人员正常生活产生不当影响。
(五)加强就业创业信息公开。针对高校毕业生、退役军人、失业人员等重点群体就业,做好ld体育中国官方网站宣讲和推送工作,提升灵活就业劳动用工和社保ld体育中国官方网站的发布解读质量,加大新就业形态劳动者劳动保障信息公开力度,畅通维权和咨询投诉渠道。深化“创业内蒙古”行动,及时发布大规模职业技能培训信息,通过政府ld体育中国官方网站和政务新媒体推广智慧就业服务平台,让更多的人能够知悉并获取相关就业培训等信息。做好失业保险基金使用情况动态公开。
(六)深化生态环境领域信息公开。持续做好大气、水、土壤环境质量信息公开。围绕扎实推动黄河流域生态保护和高质量发展、深入打好污染防治攻坚战、持续改善生态环境质量等方面工作,及时发布权威信息。聚焦重点区域深入实施国土绿化和防沙治沙、环境问题整治、深度节水控水、十大孔兑综合治理、滩区居民迁建、重点河湖湿地综合治理等工作,发挥以公开促落实促规范促服务作用,推进生态环境持续改善。做好中央第三生态环境保护督察组交办群众信访举报案件办理情况的公开工作。
(七)推进公共企事业单位信息公开。严格执行《供电企业信息公开实施办法》《医疗卫生机构信息公开管理办法》《公共交通企业信息公开规定》等已出台的公共企事业单位信息公开制度,深入推进公共企事业单位信息公开。自治区政府有关部门要切实履行主管部门职责,加强对公共企事业单位的监督管理,提升公共企事业单位信息公开水平和能力。重点围绕具有市场支配地位、公共属性较强、直接关系人民群众身体健康和生命安全的公共企事业单位,或者与服务对象之间信息不对称问题突出、需要重点加强监管的公共企事业单位,强化制度落实和社会监督,更好维护市场经济秩序和人民群众切身利益。
三、紧盯优化营商环境,助力经济平稳健康发展
(八)营造公平开放的市场环境。做好各级政府网站优化营商环境ld体育中国官方网站集成内容保障,推进惠民利企ld体育中国官方网站措施精准推送、分类公开,鼓励ld体育中国官方网站起草部门公开相关统计数据和ld体育中国官方网站落实情况。做好优化营商环境方面的意见建议征集和反馈工作,促进以更优营商环境服务市场主体工作。做好市场监管规则标准和执法信息公开,主动公开市场准入负面清单并动态更新,依法做好执法信息公开。强化公共信用信息、反垄断和反不正当竞争执法信息公开,进一步规范执法监管行为,营造诚信守法、公平竞争的营商环境。
(九)推动企业降本增效。加强减税降费信息公开,帮助基层执行机关和纳税人缴费人及时全面准确了解ld体育中国官方网站,以减税降费信息公开到位,推动减税降费ld体育中国官方网站执行到位。加强对内对外业务培训,通过12366纳税服务热线、移动客户端、政务服务场所等多种渠道宣传优惠ld体育中国官方网站,确保ld体育中国官方网站措施应知尽知、优惠ld体育中国官方网站应享尽享。推进重大税收违法失信案件信息公开,依法依规开展联合惩戒,引导市场主体规范健康发展。
(十)助力扩大有效投资。围绕规划重大项目、年度重点项目和基础设施建设,依法依规做好扩大有效投资相关规划、ld体育中国官方网站及重大建设项目信息公开。聚焦推进项目建设、促进工业技改、先进制造业、新兴产业和创新成果转化等方面,加大工作成效的对外发布解读力度。以“常态化走出去、精准化引进来”为重点,切实提升招商引资ld体育中国官方网站的公开质量。及时回应社会公众对重大建设项目的关切,以发布解读的“透”,引导市场预期的“稳”,助力扩大有效投资。
(十一)促进消费扩容升级。切实做好对中小微企业、个体工商户、相关服务业支持ld体育中国官方网站和促进消费ld体育中国官方网站措施的公开工作。在推动假日消费、街区市场、门店商铺、夜间经济等方面,充分发挥政府信息公开和ld体育中国官方网站解读的引导指引作用。相关部门要立足扩大旅游消费、绿色农畜产品消费,促进新能源汽车推广应用,鼓励开展绿色智能家电下乡等方面,提供高效便捷的ld体育中国官方网站咨询服务,加大打击侵权假冒信息发布力度,营造良好消费环境。
四、夯实基层基础,发挥平台作用
(十二)持续推进基层政务公开标准化规范化工作。根据新印发的有关领域基层政务公开标准指引,继续更新完善基层政务公开事项标准目录。旗县级人民政府要汇总当年面向农村牧区的各类惠民惠农惠牧财政补贴资金实际发放结果,年底前以嘎查村为单位通过嘎查村务公开栏公开,公示期满后在嘎查村委会建档留存,以便群众查询。坚持需求导向,加强改进基层政府信息公开窗口建设,更好适应基层群众需求,提升电话解答、现场解答ld体育中国官方网站的水平。
(十三)深化政务公开标准建设。在推广试用的基础上,进一步完善自治区《政府信息主动公开工作规范》《政府信息依申请公开工作规范》《政府信息公开指南编制规范》《政府信息公开工作年度报告编制规范》《政府信息公开平台建设规范》《ld体育中国官方网站解读工作规范》《政务公开标准目录编制规范》《政务公开绩效考核规范》等8项地方标准,提升地方标准应用水平。各级政务公开工作主管部门要切实做好政务公开地方标准落实情况“回头看”工作,逐项核查落实情况,确保工作实效。
(十四)提升依申请公开规范化信息化水平。进一步扩大自治区政府信息依申请公开系统在盟市、旗县(市、区)的使用范围,提升全区政府信息公开申请“一网通办”能力。严格执行《政府信息公开信息处理费管理办法》(国办函〔2020〕109号)、《内蒙古自治区财政厅 发改委 政务服务局关于明确政府信息公开信息处理费收费管理有关事项的通知》(内财税〔2021〕785号)规定的收费标准和程序,维护政府信息公开工作秩序。
(十五)发挥政府网站集约化平台作用。有序推动各盟市政府网站集约化工作,将现有各盟市政府网站群平台升级改造为集约化平台,并将辖区内所有政府网站(含旗县级政府ld体育中国官方网站)全部迁移至本级集约化平台。已建成集约化平台和统一信息资源库的盟市,要尽快实现与自治区统一信息资源库的对接;未建成的,要在建成后及时对接。自治区统一信息资源库向各盟市开放数据接口,实现自治区、盟市数据互联融通。开展集约化平台数据开放和开发利用试点工作,全面提升数据开发利用水平。加强政府网站内容管理,强化流程控制,提升专题专栏建设水平。严格落实网络意识形态工作责任制,确保政府网站与政务新媒体安全平稳运行。
(十六)加强对政务新媒体的建设管理。各级政府政务新媒体主管部门要加强对本地区政务新媒体建设管理工作的指导监督,推进政务新媒体规范运行、健康有序发展。明确政务新媒体功能定位,不断优化发布解读、政民互动、办事服务等功能,加强专题专栏建设,为企业和群众提供更便捷实用的移动服务。严格落实内容发布审核制度,坚持分级分类审核、先审后发,明确审核主体、审核流程,严把政治关、法律关、ld体育中国官方网站关、保密关、文字关,原则上只转载党委和政府网站以及有关主管部门确定的稿源单位发布的信息。
五、强化指导监督,形成工作合力
(十七)强化组织领导。各地区各部门要切实加强组织领导,压实责任,健全机制,强化内部管理和内部衔接,确保各项工作的连续性。涉及基层政务公开标准化规范化工作和上级部门已印发相关企事业单位信息公开制度的自治区部门要加强对相关工作的指导监督,落实主管部门责任,确保工作推进到位。各地区各部门政务公开领导小组要切实发挥作用,加强监督调度,提升政务公开工作水平。
(十八)强化队伍建设。把加强政务公开专业队伍建设作为全面深化政务公开工作的重要抓手,结合工作实际,通过集中培训、以会代训、跟班学习等方式,提升现有政务公开工作队伍的业务水平和专业素质。建立政务公开典型经验做法及问题不足通报机制,对创新性开展工作的地区和部门进行通报表扬,对未落实国家、自治区政务公开方面ld体育中国官方网站要求的,或落实不力的地区和部门进行通报批评。
(十九)强化纪律建设。进一步规范政务公开第三方评估工作,盟行政公署、市人民政府及以下不再开展政务公开第三方评估。盟行政公署、市人民政府及以下不得与自治区委托的第三方评估机构开展政务公开咨询、培训、外包等业务合作。
(二十)强化监督保障。将编制公开政府信息公开工作年度报告作为加强监督保障的重要抓手,严格落实《国务院办公厅政府信息与政务公开办公室关于印发〈中华人民共和国政府信息公开工作年度报告格式〉的通知》(国办公开办函〔2021〕30号)要求,做到相关情况和数据应报尽报,全面准确。对不按时发布、发布内容不准确不全面或者发布内容雷同、敷衍塞责并造成不良后果的,严肃追究有关负责人和直接责任人责任。
(二十一)强化工作落实。各地区各部门政务公开工作主管部门要对照本要点提出的重点任务,梳理形成本地区本部门工作台账,明确责任主体和时限,逐项推动落实,并于本要点印发后30日内反馈自治区政务公开领导小组办公室(设在自治区政务服务局)。要对上一年度工作要点落实情况开展“回头看”,对未完成任务的依法督促整改。要将本要点落实情况纳入政府信息公开工作年度报告予以公开,接受社会监督。
附件:内蒙古自治区2022年政务公开工作要点任务台账












各盟行政公署、市人民政府,各旗县人民政府,自治区各委、办、厅、局,各大企业、事业单位:
经自治区人民政府同意,现将《内蒙古自治区2022年政务公开工作要点》印发给你们,请结合实际,认真贯彻落实。
2022年4月22日
(此件公开发布)
内蒙古自治区2022年政务公开工作要点
做好2022年全区政务公开工作,要始终坚持以习近平新时代中国特色社会主义思想为指导,深入学习贯彻习近平总书记关于政务公开工作的重要指示批示精神,全面贯彻落实党的十九大和十九届历次全会精神以及自治区第十一次党代会精神,坚持以人民为中心深化政务公开,充分发挥政务公开在建设法治政府、服务型政府方面的作用,把准政务公开方向,优化政务公开职能,推动政府决策和管理服务更加透明规范。
一、规范发布ld体育中国官方网站措施,提升政务服务效能
(一)继续做好规章和规范性文件的集中公开。做好现行有效政府规章的集中规范公开,并对政府规章库进行动态更新。依托政府网站“政府信息公开”专栏,建立本地区本部门现行有效行政规范性文件库,集中公开现行有效行政规范性文件和目录,并根据法律法规和上级文件的制定、修改、废止情况,及时更新清理规范性文件库。进一步完善行政规范性文件分类展示,持续调整优化主题划分,提升规范性文件公开质量。充分发挥《ld体育中国官方网站公报》作用,自治区政府各部门制发主动公开的行政规范性文件后,要及时在《ld体育中国官方网站公报》上发布。
(二)加强ld体育中国官方网站集中公开成果运用。制定ld体育中国官方网站库多维度标签体系,通过企业库基础数据和政务服务用户行为分析,实现涉企ld体育中国官方网站精准推送。提升政府网站集约化平台大数据分析能力,以ld体育中国官方网站文件库和政务服务事项办事指南为依托,推动建设ld体育中国官方网站文件智能问答数据库。加快推进政务服务标准化、规范化、便利化,根据国家政务服务事项基本目录和本地实际,明确应承接的事项,并全面梳理依法依规自行设立的事项,修订完善本地区政务服务事项基本目录,更好满足企业群众办事需求。
(三)优化ld体育中国官方网站咨询综合服务。持续做好重大ld体育中国官方网站发布解读回应工作,全面推广“ld体育中国官方网站专员”工作机制和ld体育中国官方网站例行吹风会等形式,切实提高ld体育中国官方网站解读质量和ld体育中国官方网站解读工作的连续性。以12345政务服务便民热线、政府信息公开咨询电话、政务服务场所为依托,加强ld体育中国官方网站咨询“窗口”建设,针对生育、教育、就业、创业、养老、医疗、纳税、疫情防控等与人民群众切身利益密切相关的问题,提供方便快捷的ld体育中国官方网站咨询服务。加快建设统一的智能化ld体育中国官方网站问答平台,实现数据互联共享和同步更新。
二、强化重点领域公开,促进社会和谐稳定
(四)持续做好疫情防控信息公开。严格执行疫情防控信息发布各项制度,继续做好各地区疫情防控ld体育中国官方网站措施常规报送和在中国政府网“各地疫情防控ld体育中国官方网站措施”专栏上的更新工作。加强疫情防控信息发布工作协调衔接,形成多方协同的工作合力。进一步规范流调信息发布和管理,保护好个人隐私,避免对相关人员正常生活产生不当影响。
(五)加强就业创业信息公开。针对高校毕业生、退役军人、失业人员等重点群体就业,做好ld体育中国官方网站宣讲和推送工作,提升灵活就业劳动用工和社保ld体育中国官方网站的发布解读质量,加大新就业形态劳动者劳动保障信息公开力度,畅通维权和咨询投诉渠道。深化“创业内蒙古”行动,及时发布大规模职业技能培训信息,通过政府ld体育中国官方网站和政务新媒体推广智慧就业服务平台,让更多的人能够知悉并获取相关就业培训等信息。做好失业保险基金使用情况动态公开。
(六)深化生态环境领域信息公开。持续做好大气、水、土壤环境质量信息公开。围绕扎实推动黄河流域生态保护和高质量发展、深入打好污染防治攻坚战、持续改善生态环境质量等方面工作,及时发布权威信息。聚焦重点区域深入实施国土绿化和防沙治沙、环境问题整治、深度节水控水、十大孔兑综合治理、滩区居民迁建、重点河湖湿地综合治理等工作,发挥以公开促落实促规范促服务作用,推进生态环境持续改善。做好中央第三生态环境保护督察组交办群众信访举报案件办理情况的公开工作。
(七)推进公共企事业单位信息公开。严格执行《供电企业信息公开实施办法》《医疗卫生机构信息公开管理办法》《公共交通企业信息公开规定》等已出台的公共企事业单位信息公开制度,深入推进公共企事业单位信息公开。自治区政府有关部门要切实履行主管部门职责,加强对公共企事业单位的监督管理,提升公共企事业单位信息公开水平和能力。重点围绕具有市场支配地位、公共属性较强、直接关系人民群众身体健康和生命安全的公共企事业单位,或者与服务对象之间信息不对称问题突出、需要重点加强监管的公共企事业单位,强化制度落实和社会监督,更好维护市场经济秩序和人民群众切身利益。
三、紧盯优化营商环境,助力经济平稳健康发展
(八)营造公平开放的市场环境。做好各级政府网站优化营商环境ld体育中国官方网站集成内容保障,推进惠民利企ld体育中国官方网站措施精准推送、分类公开,鼓励ld体育中国官方网站起草部门公开相关统计数据和ld体育中国官方网站落实情况。做好优化营商环境方面的意见建议征集和反馈工作,促进以更优营商环境服务市场主体工作。做好市场监管规则标准和执法信息公开,主动公开市场准入负面清单并动态更新,依法做好执法信息公开。强化公共信用信息、反垄断和反不正当竞争执法信息公开,进一步规范执法监管行为,营造诚信守法、公平竞争的营商环境。
(九)推动企业降本增效。加强减税降费信息公开,帮助基层执行机关和纳税人缴费人及时全面准确了解ld体育中国官方网站,以减税降费信息公开到位,推动减税降费ld体育中国官方网站执行到位。加强对内对外业务培训,通过12366纳税服务热线、移动客户端、政务服务场所等多种渠道宣传优惠ld体育中国官方网站,确保ld体育中国官方网站措施应知尽知、优惠ld体育中国官方网站应享尽享。推进重大税收违法失信案件信息公开,依法依规开展联合惩戒,引导市场主体规范健康发展。
(十)助力扩大有效投资。围绕规划重大项目、年度重点项目和基础设施建设,依法依规做好扩大有效投资相关规划、ld体育中国官方网站及重大建设项目信息公开。聚焦推进项目建设、促进工业技改、先进制造业、新兴产业和创新成果转化等方面,加大工作成效的对外发布解读力度。以“常态化走出去、精准化引进来”为重点,切实提升招商引资ld体育中国官方网站的公开质量。及时回应社会公众对重大建设项目的关切,以发布解读的“透”,引导市场预期的“稳”,助力扩大有效投资。
(十一)促进消费扩容升级。切实做好对中小微企业、个体工商户、相关服务业支持ld体育中国官方网站和促进消费ld体育中国官方网站措施的公开工作。在推动假日消费、街区市场、门店商铺、夜间经济等方面,充分发挥政府信息公开和ld体育中国官方网站解读的引导指引作用。相关部门要立足扩大旅游消费、绿色农畜产品消费,促进新能源汽车推广应用,鼓励开展绿色智能家电下乡等方面,提供高效便捷的ld体育中国官方网站咨询服务,加大打击侵权假冒信息发布力度,营造良好消费环境。
四、夯实基层基础,发挥平台作用
(十二)持续推进基层政务公开标准化规范化工作。根据新印发的有关领域基层政务公开标准指引,继续更新完善基层政务公开事项标准目录。旗县级人民政府要汇总当年面向农村牧区的各类惠民惠农惠牧财政补贴资金实际发放结果,年底前以嘎查村为单位通过嘎查村务公开栏公开,公示期满后在嘎查村委会建档留存,以便群众查询。坚持需求导向,加强改进基层政府信息公开窗口建设,更好适应基层群众需求,提升电话解答、现场解答ld体育中国官方网站的水平。
(十三)深化政务公开标准建设。在推广试用的基础上,进一步完善自治区《政府信息主动公开工作规范》《政府信息依申请公开工作规范》《政府信息公开指南编制规范》《政府信息公开工作年度报告编制规范》《政府信息公开平台建设规范》《ld体育中国官方网站解读工作规范》《政务公开标准目录编制规范》《政务公开绩效考核规范》等8项地方标准,提升地方标准应用水平。各级政务公开工作主管部门要切实做好政务公开地方标准落实情况“回头看”工作,逐项核查落实情况,确保工作实效。
(十四)提升依申请公开规范化信息化水平。进一步扩大自治区政府信息依申请公开系统在盟市、旗县(市、区)的使用范围,提升全区政府信息公开申请“一网通办”能力。严格执行《政府信息公开信息处理费管理办法》(国办函〔2020〕109号)、《内蒙古自治区财政厅 发改委 政务服务局关于明确政府信息公开信息处理费收费管理有关事项的通知》(内财税〔2021〕785号)规定的收费标准和程序,维护政府信息公开工作秩序。
(十五)发挥政府网站集约化平台作用。有序推动各盟市政府网站集约化工作,将现有各盟市政府网站群平台升级改造为集约化平台,并将辖区内所有政府网站(含旗县级政府ld体育中国官方网站)全部迁移至本级集约化平台。已建成集约化平台和统一信息资源库的盟市,要尽快实现与自治区统一信息资源库的对接;未建成的,要在建成后及时对接。自治区统一信息资源库向各盟市开放数据接口,实现自治区、盟市数据互联融通。开展集约化平台数据开放和开发利用试点工作,全面提升数据开发利用水平。加强政府网站内容管理,强化流程控制,提升专题专栏建设水平。严格落实网络意识形态工作责任制,确保政府网站与政务新媒体安全平稳运行。
(十六)加强对政务新媒体的建设管理。各级政府政务新媒体主管部门要加强对本地区政务新媒体建设管理工作的指导监督,推进政务新媒体规范运行、健康有序发展。明确政务新媒体功能定位,不断优化发布解读、政民互动、办事服务等功能,加强专题专栏建设,为企业和群众提供更便捷实用的移动服务。严格落实内容发布审核制度,坚持分级分类审核、先审后发,明确审核主体、审核流程,严把政治关、法律关、ld体育中国官方网站关、保密关、文字关,原则上只转载党委和政府网站以及有关主管部门确定的稿源单位发布的信息。
五、强化指导监督,形成工作合力
(十七)强化组织领导。各地区各部门要切实加强组织领导,压实责任,健全机制,强化内部管理和内部衔接,确保各项工作的连续性。涉及基层政务公开标准化规范化工作和上级部门已印发相关企事业单位信息公开制度的自治区部门要加强对相关工作的指导监督,落实主管部门责任,确保工作推进到位。各地区各部门政务公开领导小组要切实发挥作用,加强监督调度,提升政务公开工作水平。
(十八)强化队伍建设。把加强政务公开专业队伍建设作为全面深化政务公开工作的重要抓手,结合工作实际,通过集中培训、以会代训、跟班学习等方式,提升现有政务公开工作队伍的业务水平和专业素质。建立政务公开典型经验做法及问题不足通报机制,对创新性开展工作的地区和部门进行通报表扬,对未落实国家、自治区政务公开方面ld体育中国官方网站要求的,或落实不力的地区和部门进行通报批评。
(十九)强化纪律建设。进一步规范政务公开第三方评估工作,盟行政公署、市人民政府及以下不再开展政务公开第三方评估。盟行政公署、市人民政府及以下不得与自治区委托的第三方评估机构开展政务公开咨询、培训、外包等业务合作。
(二十)强化监督保障。将编制公开政府信息公开工作年度报告作为加强监督保障的重要抓手,严格落实《国务院办公厅政府信息与政务公开办公室关于印发〈中华人民共和国政府信息公开工作年度报告格式〉的通知》(国办公开办函〔2021〕30号)要求,做到相关情况和数据应报尽报,全面准确。对不按时发布、发布内容不准确不全面或者发布内容雷同、敷衍塞责并造成不良后果的,严肃追究有关负责人和直接责任人责任。
(二十一)强化工作落实。各地区各部门政务公开工作主管部门要对照本要点提出的重点任务,梳理形成本地区本部门工作台账,明确责任主体和时限,逐项推动落实,并于本要点印发后30日内反馈自治区政务公开领导小组办公室(设在自治区政务服务局)。要对上一年度工作要点落实情况开展“回头看”,对未完成任务的依法督促整改。要将本要点落实情况纳入政府信息公开工作年度报告予以公开,接受社会监督。
附件:内蒙古自治区2022年政务公开工作要点任务台账












主办单位:ld体育中国官方网站主办 承办单位:ld体育中国官方网站办公厅承办
蒙ICP备05000248号
蒙公网安备15010502000333 政府网站标识码:1500000001
本网站发布的所有信息均不收取任何费用如遇到任何以本网站名义收取费用的情况请向自治区政府办公厅纪检部门举报