| 索 引 号 | 主题分类 | 农牧业、林业、水利 \ 林业 | |
| 发布机构 | 自治区人民政府办公厅 | 文 号 | 内政办发〔2023〕87号 |
| 成文日期 | 2023-12-20 |
| 索 引 号 | |
| 主题分类 | 林业 |
| 发布机构 | 自治区人民政府办公厅 |
| 文 号 | 内政办发〔2023〕87号 |
| 成文日期 | 2023-12-20 |
各盟行政公署、市人民政府,自治区各委、办、厅、局,各大企业、事业单位:
经自治区人民政府同意,现将《内蒙古自治区湿地保护规划(2022—2030年)》印发给你们,请结合实际,认真贯彻落实。
2023年12月20日
(此件公开发布)
内蒙古自治区湿地保护规划
(2022—2030年)
目 录
第一章 基本情况
第一节 内蒙古自治区湿地类型及分布特点
第二节 内蒙古自治区湿地保护建设情况
第三节 内蒙古自治区湿地保护挑战与机遇
第二章 总体要求
第一节 指导思想
第二节 基本原则
第三节 规划目标
第三章 空间布局
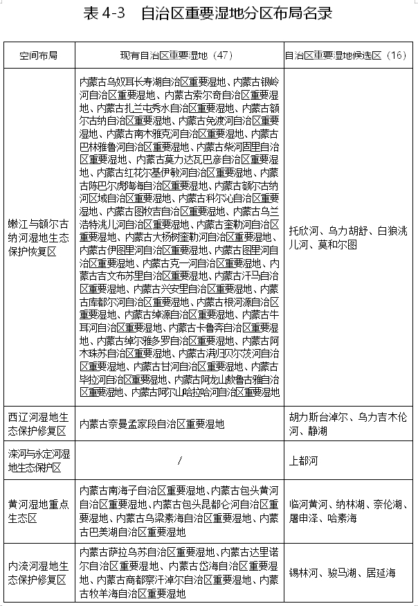
第一节 嫩江与额尔古纳河湿地生态保护恢复区
第二节 西辽河湿地生态保护修复区
第三节 滦河与永定河湿地生态保护区
第四节 黄河湿地重点生态区
第五节 内流河湿地生态保护修复区
第四章 重点任务
第一节 实行湿地面积总量管控
第二节 落实湿地分级管理体系
第三节 完善湿地保护管理体系
第四节 实施保护修复工程
第五节 湿地可持续利用示范
第五章 保障措施
第一节 加强组织领导
第二节 强化制度建设
第三节 加大ld体育中国官方网站支持
第四节 营造良好社会氛围
第一章 基本情况
内蒙古自治区地处祖国北疆,东西长2400公里,南北宽1700公里,总面积118.3万平方公里,地理区域跨越我国东北、华北和西北地区,以大兴安岭、阴山和贺兰山等山脉为脊梁,构成了北侧以内蒙古高原为主体,南侧以平原为主体,沙漠、沙地、丘陵、湖泊相间分布的地形地貌。内蒙古辽阔的地域、多样的地形地貌,致使热量与干湿程度在空间分布极不平衡,水热组合截然有别,自然生态在时空格局上差异显著,生态区位十分重要,自东向西呈现出了森林、草原、荒漠地带性景观,蕴含了丰富的生物多样性,构成了我国北方重要的生态安全屏障。内蒙古横跨“三北”,是我国北方面积最大、种类最全的生态功能区,在我国生态安全中具有十分重要的地位。按照《全国重要生态系统保护和修复重大工程总体规划(2021—2035年)》(发改农经〔2020〕837号)中的“三区四带”发展格局和《全国湿地保护规划(2022—2030年)》(林规发〔2022〕99号)中的空间布局,内蒙古处于东北森林带、北方防沙带和黄河重点生态区三大战略空间,是全国湿地保护规划的重要组成部分,守卫着华北、东北、西北乃至全国的生态安全。
湿地是指具有显著生态功能的自然或者人工的、常年或者季节性积水地带、水域,包括低潮时水深不超过6米的海域(水田以及用于养殖的人工的水域和滩涂除外),是自然界三大生态系统之一,也是最脆弱的生态系统之一。内蒙古湿地面积较大(居全国第四位),总体分布不均,东多西少,呈现出沼泽、湖泊、河流、内陆滩涂等多种类型,是自治区生态环境的重要组成部分,是维护自治区乃至全国生态安全、生物多样性保护的重要因素。
第一节 内蒙古自治区湿地类型及分布特点
1.湿地类型与面积。根据内蒙古自治区2021年度国土变更调查成果,按照《自然资源部办公厅关于确定全口径湿地范围意见的函》(自然资办函〔2022〕1961号)统计口径,内蒙古共有森林沼泽、灌丛沼泽、沼泽草地、内陆滩涂、沼泽地、河流水面、湖泊水面、水库水面、坑塘水面(不含养殖坑塘)、沟渠(干渠)10种湿地型,湿地总面积485.52万公顷,其中,森林沼泽70.13万公顷,占14.5%;灌丛沼泽21.50万公顷,占4.4%;沼泽草地183.62万公顷,占37.8%;内陆滩涂93.17万公顷,占19.2%;沼泽地11.82万公顷,占2.4%;河流水面31.29万公顷,占6.4%;湖泊水面39.68万公顷,占8.2%;水库水面7.19万公顷,占1.5%;坑塘水面(不含养殖坑塘)13.38万公顷,占2.8%;沟渠(干渠)13.74万公顷,占2.8%。(详见表1-1、图1-1)


2.湿地分布特点。一是湿地面积大。内蒙古湿地面积485.52万公顷,占全区国土总面积的4.10%,居全国湿地面积第四位。二是湿地类型多样、面积差异较大。除红树林、沿海滩涂外,其余10种湿地型在自治区均有分布。其中,以沼泽草地为主的沼泽湿地面积最大,在大小河流、湖泊周边广泛分布;其次是内陆滩涂和森林沼泽。三是湿地分布不均,东西差异明显。12个盟市中,东部呼伦贝尔市湿地面积284.70万公顷,占全区湿地面积的58.64%;西部阿拉善盟湿地面积14.43万公顷,占全区湿地面积的2.97%。森林沼泽、灌丛沼泽、沼泽草地等湿地集中分布在呼伦贝尔市、兴安盟,内陆滩涂主要分布在锡林郭勒盟,河流水面、湖泊水面等湿地集中分布在呼伦贝尔市、赤峰市、鄂尔多斯市、巴彦淖尔市,水库水面、坑塘水面等湿地集中分布在呼伦贝尔市、兴安盟、锡林郭勒盟,沟渠主要分布在巴彦淖尔市。
第二节 内蒙古自治区湿地保护建设情况
近年来,全区上下深入贯彻习近平生态文明思想,全面贯彻习近平总书记对内蒙古的重要指示精神,认真落实习近平总书记对“一湖两海”和察汗淖尔的重要指示批示精神,坚持不懈地开展湿地保护修复工作,全区湿地质量逐步恢复,湿地生态环境得到改善,为保护生物多样性、发挥生态系统功能效益、维护国家生态安全做出了积极贡献。
1.进一步完善制度建设。2016年12月12日,国务院办公厅印发《湿地保护修复制度方案》(国办发〔2016〕89号),指出湿地保护是生态文明建设的重要内容,明确了实行湿地面积总量管控、湿地分级管理等湿地保护修复措施。2017年,自治区人民政府办公厅印发《内蒙古自治区湿地保护修复制度实施方案》(内政办发〔2017〕143号),明确了湿地分级管理体系、湿地保护目标责任制、健全湿地用途监管机制、建立退化湿地修复制度、健全湿地监测评价体系、完善湿地保护修复保障机制等6项重点工作,对加强自治区湿地生态保护修复工作的系统性、整体性和协同性提出具体要求。针对湿地保护面临的突出问题,自治区人大常委会于2018年修订了《内蒙古自治区湿地保护条例》,为切实加强湿地保护提供法治保障。着眼规范湿地名录管理工作,自治区人民政府于2018年出台了《内蒙古自治区湿地名录管理办法》(内政办发〔2018〕85号)。经自治区人民政府同意,自治区林草局于2019年印发《内蒙古自治区湿地公园管理办法》(内林办发〔2019〕155号),进一步规范了湿地公园建设和管理工作。
2.保护修复成效显著。近年来,自治区共实施中央财政湿地保护与恢复项目、退耕还湿项目、生态效益补偿项目和湿地保护奖励项目122个,中央财政湿地保护资金投入3.73亿元;实施国家发展改革委湿地保护工程基建项目2个,中央预算累计总投资9380万元,地方配套资金5811万元,其中,“一湖两海”湿地保护投入资金10647万元。通过项目的实施,自治区湿地生态状况得到有效改善,新增湿地9285公顷,湿地退化趋势整体得到有效遏制。
3.监管力度不断加大。落实湿地保护目标责任制,将湿地面积、湿地生态状况等保护成效指标纳入盟市、旗县(市、区)生态文明建设目标评价考核体系,建立健全奖励机制和终身追责机制,旗县级以上人民政府对本行政区域内湿地保护负总责。健全湿地用途监管机制,严格湿地用途管控,规范湿地用途管理,实行湿地生态影响评价制度,加大湿地变化图斑核实,对湿地破坏严重的地区或有关部门进行约谈。
第三节 内蒙古自治区湿地保护挑战与机遇
1.面临的挑战和问题。
湿地破碎化仍然存在,局部湿地生态功能下降。由于基建占用、农业开发和不合理水资源利用等原因,湖泊湿地、河流湿地等天然湿地水面面积逐渐缩减,湿地景观呈破碎化状态,较多湿地变成“孤岛”,局部区域湿地生态功能有所下降。湿地生态系统局部退化趋势尚未得到根本遏制,不能充分发挥生态服务功能,部分区域由于湿地退化已经直接影响当地生态环境质量。
湿地保护管理体系不完善。内蒙古湿地面积大,湿地保护区域与农业生产区交错,管理难度大;资金投入有限,湿地保护基础设施投入不足;保护管理体系尚未健全,保护管理能力有限,存在违规占用湿地的现象。
科研和技术支撑体系滞后,监测体系不健全。湿地保护的基础研究长期处于滞后状态,特别对湿地的结构、功能、演替规律、效益评价等方面缺乏系统、深入的研究,对湿地的开发利用缺乏评价机制。湿地评估体系尚未建立,保护成效难以评价,制约了地方各级人民政府对湿地保护和管理的积极性。湿地生态功能、湿地动植物资源数量质量等方面监测体系尚未健全,不能及时掌握相关指标动态变化,数据收集采集时效性差,无法为管理部门制定科学的管理办法提供及时可靠的基础数据,迫切需要建立湿地生态系统监测体系。
湿地资源调查数据亟待更新。2020年度第三次全国国土调查数据公布后,实现了林草湿“一张图”,但湿地数据仅有面积、范围和权属等因子,不能满足现阶段湿地保护与管理的需求,急需开展湿地专项调查工作,完善与更新自治区湿地数据库。
2.发展机遇。
习近平生态文明思想为湿地保护提供了科学指引。2018年,习近平总书记对内蒙古“一湖两海”综合治理和“察汗淖尔湿地保护与恢复”作出重要指示批示。2023年6月5日至6日,习近平总书记在内蒙古巴彦淖尔市考察时明确指出,“乌梁素海治理和保护的方向是明确的,要用心治理、精心呵护,一以贯之、久久为功,守护好这颗‘塞外明珠’”。习近平总书记的重要讲话重要指示批示为内蒙古湿地保护工作提供了根本遵循和行动指南。
黄河流域生态保护和高质量发展已成为国家战略。近年来,国家先后制定出台《全国重要生态系统保护和修复重大工程总体规划(2021—2035年)》、《黄河流域生态保护和高质量发展规划纲要》、《中华人民共和国黄河保护法》,黄河流域生态保护和高质量发展已于2019年9月上升为重大国家战略。内蒙古地处黄河流域中上游“几字弯”区域,必须坚决贯彻落实党中央决策部署,紧紧抓住实施黄河流域生态保护和高质量发展重大国家战略的历史机遇,坚定不移走以生态优先、绿色发展为导向的高质量发展新路子,将黄河湿地保护作为黄河流域生态保护和高质量发展的重要内容。同时,全力打好“三北”工程和三大标志性战役,为黄河“几字弯”区域高质量发展提供生态支撑。
人民群众对优美生态环境期待和支持为湿地保护提供了有利条件。党的十八大提出要“增强生态产品生产能力”,党的十九大明确提出“要提供更多优质生态产品以满足人民日益增长的优美生态环境的需要”。党的二十大对生态文明建设作出新部署,提出“站在人与自然和谐共生的高度谋划发展,开启湿地保护高质量发展新篇章”。要坚持湿地惠民、湿地利民、湿地为民,有效提供更多更丰富的优质湿地生态产品,让湿地成为人民群众共享的绿色空间,不断满足人民日益增长的优美生态环境需要。
探索生态产品价值实现有利于长期坚持“两山”理念。“两山”理念的根本内涵是“绿水青山就是金山银山”,要把“两山”理念长期有效的落实下去,不仅要坚守生态保护的底线要求,更要在生态产品价值实现上下功夫,让生态产品体现其应有的价值,促进绿水青山加快转化为金山银山,满足人民对美好生活的向往,促进生态保护与加快发展的内在统一。
第二章 总体要求
第一节 指导思想
以习近平新时代中国特色社会主义思想为指导,全面贯彻落实党的二十大精神,深入践行习近平生态文明思想,牢固树立绿水青山就是金山银山理念,坚持统筹山水林田湖草沙一体化保护和系统治理,以全面保护湿地和提供优美生态产品为目标,以推进湿地保护高质量发展为主线,以实施湿地保护修复工程为抓手,全面贯彻实施《中华人民共和国湿地保护法》,建立健全部门协作、总量管控、分级管理、系统修复、科学利用的湿地保护管理体系,为打好“三北”工程攻坚战和三大标志性战役,加强生态环境保护,筑牢我国北方重要生态安全屏障作出新贡献。
第二节 基本原则
——坚持保护优先,综合运用自然恢复和人工修复。实行最严格的湿地保护制度,严守生态保护红线,对现有湿地生态系统的结构、功能和生态过程进行有效保护。综合运用自然恢复和人工修复两种手段,对退化较为严重的湿地加以人工干预辅助,尊重自然、顺应自然、保护自然,促进湿地正向演替,科学修复退化湿地生态系统。
——坚持统筹兼顾,推进系统治理。依据全国主体功能区定位和《全国重要生态系统保护和修复重大工程总体规划(2021—2035年)》,坚持山水林田湖草沙生命共同体理念,考虑当地水资源条件和承载能力,统筹水源涵养、水质净化、生物多样性保护,推进上下游、左右岸、干支流协同治理,开展全面保护、系统修复、综合治理,提升湿地生态系统的质量和稳定性。
——坚持问题导向,锚定重点区域。考虑不同区域湿地特点,以生态本底和自然禀赋为基础,突出重要生态区位和重点治理区,因地制宜,分类分区施策,优先支持自治区级及以上重要湿地实施保护修复工程,集中发力,促进湿地生态功能提升。
——坚持创新驱动,健全体制机制。发挥市场配置资源的决定性作用,优化资源配置,使更多生产要素流向湿地生态保护修复工程,释放ld体育中国官方网站红利,拓宽投融资渠道,完善湿地生态保护补偿机制。强化科技支撑,不断提高湿地保护修复科技含量,提升湿地生态系统的质量。
第三节 规划目标
1.总体目标。对内蒙古区域内湿地实施全面保护,科学恢复退化湿地,提高湿地生态系统质量和稳定性,湿地保护与恢复初见成效,全区湿地保有量总体稳定。全面加强黄河流域、“一湖两海”、察汗淖尔等湿地的保护与修复,提升湿地监测监管能力和水平。到2030年,全区湿地保护综合管理体系和高质量发展新格局初步建立,湿地生态系统功能和生物多样性明显改善,湿地固碳能力得到提高,湿地监测能力和湿地保护法治化水平持续提升。
2.具体目标。到2025年末,推动完成《内蒙古自治区湿地保护条例》的修订颁布工作。到2030年末,全区湿地面积保持基本稳定;争取晋升国际重要湿地1处、国家重要湿地3处、自治区重要湿地16处;晋升国家湿地公园2处;拟新建自治区级湿地公园2处、自治区级自然保护区1处;推进7处国家湿地公园(试点)建设验收;建设5处智慧湿地公园;持续开展林草湿综合监测432个湿地固定样地和变化图斑调查,建立全区湿地天—地—空监测、评估、预警体系。(详见表2-1)

第三章 空间布局
依据内蒙古河流流域特殊性,结合全区湿地分布特点和自然资源现状,规划5个湿地生态功能区,分别是嫩江与额尔古纳河湿地生态保护恢复区、西辽河湿地生态保护修复区、滦河与永定河湿地生态保护区、黄河湿地重点生态区、内流河湿地生态保护修复区。
第一节 嫩江与额尔古纳河湿地生态保护恢复区
1.区域现状。区域范围包括嫩江水系和额尔古纳河水系,两水系流域国土面积32.31万平方公里,其中,湿地面积3.09万平方公里,占全区湿地总面积的63.65%,涵盖流域内呼伦贝尔市、兴安盟、通辽市的23个旗县(市、区),主要河流有嫩江、甘河、诺敏河、毕拉河、阿伦河、雅鲁河、绰尔河、洮儿河、归流河、蛟流河、霍林河、额尔古纳河、海拉尔河、伊敏河、库都尔河、大雁河、免渡河、辉河、恩和哈达河、乌玛河、激流河、根河、莫尔道嘎河、德尔布尔河、哈乌尔河、吉尔布干河、图里河,主要湖泊有呼伦湖、贝尔湖、乌兰诺尔、达尔滨湖等。规划区域具有大河特有的原始自然景观,是内蒙古河流湿地、湖泊湿地的主要组成部分,也是全区森林沼泽、灌丛沼泽、沼泽草地集中分布区。该区域位于亚洲中部蒙古高原的东北缘,属寒温带和中温带大陆性季风气候,年降雨量为240—520毫米;属高原型地貌,由大兴安岭山地、呼伦贝尔高原、河谷平原低地3个地形单元组成;植被分布由森林向草原过渡,是鸟类东亚—澳大利西亚迁飞通道的中继站;大面积的沼泽湿地保持有极优越的生物多样性和生境多样性资源,是内蒙古生态环境的重要载体。
2.主要问题。嫩江流域社会经济的快速发展对湿地中野生动物栖息地及植被造成威胁。部分工业、农业和生活污染物等对湖泊与河流湿地造成不良影响,随着养殖和入湖污染排放的增加,水体富营养化程度增加。湿地分布较为分散,保护管理基础设施薄弱,难度大。湿地存在潜在退化风险。额尔古纳流域湿地分布较为分散,人为干扰少,但保护管理基础设施薄弱,管理难度大。
3.主攻方向。嫩江流域,统筹山水林田湖草沙一体化保护和系统治理,综合运用自然恢复和人工修复两种手段,科学开展湿地保护恢复,强化重点区域沼泽湿地、湖泊湿地保护管理和珍稀濒危物种栖息地保护,提高河湖水系连通性,净化湿地水体,以湿地公园和湿地保护区建设带动辐射周边区域的湿地保护恢复,提升湿地生态系统稳定性,维护湿地生态功能;额尔古纳流域,加强湿地保护管理基础设施建设、人员培训,提升湿地监测监管能力水平。
第二节 西辽河湿地生态保护修复区
1.区域现状。区域范围属于西辽河水系,水系流域国土面积13.72万平方公里,其中,湿地面积0.20万平方公里,占全区湿地总面积的4.03%,涵盖流域内的赤峰市和通辽市的19个旗县(市、区),主要河流有西辽河、老哈河、西拉木伦河、教来河、查干木伦河、新开河、乌力吉木伦河、海哈尔河、大清河等,区域处于衔接东北平原、华北平原和蒙古高原的三角区域的农牧业交错带,地势低平,河床开阔,形成大面积河漫滩、一级阶地,除此之外,大部分为风积沙所覆盖,形成科尔沁沙地,分布流动沙丘、半固定沙丘和固定沙丘;气候属中温带半干旱气候区,年降水量为320—430毫米;分布温带草原、暖温带落叶阔叶林和温带性灌丛等多种类型自然植被,拥有河流湿地、湖泊湿地和沼泽湿地等多种类型的湿地,属于敏感的生态过渡带,在维持区域的生态平衡中起着至关重要的作用。
2.主要问题。受自然、人为因素的影响,湿地面积减少,局部地区水资源匮乏,部分河流断流、湖泊湿地面积萎缩甚至消失,局部地区地下水超采严重,湿地涵养水源、净化水体等生态功能严重退化,生物多样性受损,景观类型趋于单一化。
3.主攻方向。以推动全面保护湿地生态系统、加强系统综合整治和恢复、提升水鸟等珍稀濒危物种生境为主攻方向,统筹开展湿地恢复、河湖修复,加强重要湿地整体保护、统一规划、协同治理,对集中连片、功能退化的自然湿地进行系统修复和综合整治。深入开展河湖修复、湿地恢复和地下水超采综合治理,提高湿地生态系统稳定性。
第三节 滦河与永定河湿地生态保护区
1.区域现状。区域范围属于滦河水系和永定河水系,水系流域国土面积1.09万平方公里,其中,湿地面积0.02万平方公里,占全区湿地总面积的0.39%,涵盖流域内的赤峰市、锡林郭勒盟和乌兰察布市的4个旗县(区),主要河流有吐力根河、一家河、闪电河、后河、银子河、黑水河和饮马河,区域处东北到华北过渡地带,地貌以高寒台地、山地丘陵及山间盆地为主,部分丘陵和盆地上覆浑善达克沙地的沙丘和流沙,年降水量为400毫米左右,湿地类型以沼泽草地为主,是燕山乃至华北地区重要的生物物种基因库。
2.主要问题。由于地理位置的特殊性,人为干扰强,湿地面积减少,局部地区水资源过度开发,部分河流断流、湖泊湿地面积萎缩,湿地涵养水源、净化水体等生态功能严重退化,生物多样性受损。
3.主攻方向。以增强湿地生态系统质量和稳定性为主攻方向,全面加强湿地生态系统保护,通过恢复湿地植被、连通生态廊道等措施,改善濒危物种栖息地和生境条件,保护生物多样性。
第四节 黄河湿地重点生态区
1.区域现状。黄河在内蒙古境内呈“几字弯”流经而过,全长843.5公里。区域涵盖了呼和浩特市、包头市、巴彦淖尔市、鄂尔多斯市、乌海市的30个旗县(区),流域面积12.42万平方公里,其中,湿地面积0.36万平方公里,占全区湿地总面积的7.51%。地貌涵盖山地、丘陵、平原、沙漠、沙地等多种类型;大陆性季风气候显著,年降水量为150—400毫米,植被覆盖率低,湿地类型多样,以滩涂湿地为主。
2.主要问题。湿地生态功能退化,水源涵养功能降低,盐渍化趋势尚未得到根本好转,滩涂湿地面积萎缩,迁徙水鸟重要栖息地退化,湿地植物群落结构单一,生物多样性受到威胁。同时,黄河流域水资源短缺,水资源承载能力不足,地下水超采严重,生态问题日益突出。
3.主攻方向。以增强黄河流域湿地生态系统稳定性为主攻方向,提升湿地涵养水源能力,维护野生动植物栖息地及生境,综合治理水土流失,加强水污染防治,强化滩涂退化湿地治理和保护恢复,完善自然保护地体系建设,维护生物多样性。
第五节 内流河湿地生态保护修复区
1.区域现状。区域范围属于乌拉盖河水系、达里诺尔水系、白音库伦水系、查干诺尔水系、锡林河水系、黄旗海水系、岱海水系、居延海水系、艾不盖河水系及沙漠、沙地湖泊湿地水系,水系流域面积58.76万平方公里,其中,湿地面积1.18万平方公里,占全区湿地总面积的24.42%,涵盖流域内的锡林郭勒盟、乌兰察布市、呼和浩特市、包头市、鄂尔多斯市、巴彦淖尔市、乌海市、阿拉善盟的31个旗县(市、区),区域处蒙新区地带,地貌以中低山、丘陵和高平原为主,年降水量为50—400毫米,湿地类型以滩涂湿地和湖泊湿地为主,是自治区生物多样性丰富区域之一,蕴含大量珍稀濒危动物资源,也是维护我国西北、华北的重要生态安全屏障。
2.主要问题。受自然因素、人为因素影响,水资源短缺,局部地下水超采严重;局部河流断流、湖泊消失,湿地生物多样性遭到破坏;局部生态功能退化趋势加剧,湿地综合生态功能降低。
3.主攻方向。以推动湿地生态系统自然恢复与人工修复相结合为主攻方向,全面加强湿地生态系统保护,对退化湿地主要采取基于自然的解决方案,综合运用自然恢复和人工修复,在退化较严重的区域强化人工干预促进生态恢复,适当辅以生态补水,改善恢复河湖水系之间的连通性,促进物质流动,维护湿地健康,增强湿地生态功能稳定性,维护野生动植物栖息地及生境。
第四章 重点任务
2022—2030年,内蒙古湿地保护的根本任务是综合考虑湿地分布的主要特点和湿地保护面临的主要问题,在规划方向和项目安排上,按照全面保护、系统治理、突出重点、科技创新等原则,积极争取中央财政预算内的湿地保护修复重点工程,对一些重要湿地特别是国家重要湿地(含国际重要湿地)及其湿地功能区域,优先安排湿地保护与恢复、生态效益补偿项目,充分发挥中央资金的引导作用,把全面保护与恢复湿地的任务落到实处。
第一节 实行湿地面积总量管控
积极推动《内蒙古自治区湿地保护条例》修订工作列入人大立法计划,依法对湿地保护、利用进行监督管理。旗县级以上地方人民政府对本行政区域内的湿地保护负总责。实行湿地面积总量管控制度,按照国家制定的湿地面积管控目标,严格湿地用途监管,并将湿地面积总量管控目标逐级分解,确定盟市湿地面积总量,纳入本地区生态文明建设目标评价考核等制度体系和盟市湿地保护规划。经批准征收、占用湿地并转为其他用途的,用地单位要按照“占补平衡”原则,负责恢复或重建与所占湿地数量和质量相当的湿地,确保湿地面积不减少。鉴于泥炭湿地的特殊性,占用后短期内无法恢复或重建,除国家和自治区重大工程外,严禁占用泥炭湿地。推动各盟市将湿地保护资金纳入年度财政预算,采取严格监管、系统治理等措施保持湿地面积稳定。完善工程建设项目对湿地生态影响的评价制度,加强对重大工程建设的管理,减轻工程建设项目对湿地生态的负面影响。进一步加强对湿地利用的监督管理,对湿地破坏严重的地区或有关部门依法依规进行约谈。建立湿地利用预警机制,遏制各种破坏湿地生态的行为。
第二节 落实湿地分级管理体系
分批发布自治区重要湿地名录及范围。指导盟市制定盟市重要湿地、一般湿地相关管理制度和办法,分批发布盟市重要湿地或小微湿地(含保护小区)名录及范围。2023年计划新增4处自治区重要湿地,分别为乌力吉沐沦河、静湖、骏马湖、哈素海湿地,已纳入自治区重要湿地候选名单。进一步推进各级湿地公园建设,总体规划到期的国家湿地公园重新编制规划,积极推动7处国家湿地公园(试点)建设验收工作;推动自治区湿地公园晋升国家湿地公园2处;拟新建自治区湿地公园2处、湿地类型自治区级自然保护区1处。进一步加强湿地保护强度,提高湿地保护意识。(详见表4-1、表4-2、表4-3、表4-4、表4-5)
第三节 完善湿地保护管理体系
进一步理顺湿地保护管理体制,健全完善湿地保护体系,加大监管力度,加强各级湿地保护管理机构的能力建设。盟市、旗县(市、区)湿地主管部门具体负责指导本行政区域区内湿地保护管理相关工作,各相关部门认真履行各自职责,形成工作合力,切实加强湿地保护管理工作。
完善湿地保护管理的组织机构,明确湿地保护管理部门及其职责和权力。同时,建立湿地保护管理的协调机制,强化各相关部门之间的协调与合作。
配备专业的湿地保护管理人员,包括聘用湿地保护方面的专家、科研人员、监测人员等,确保湿地保护管理工作的专业性和科学性。同时,加强对湿地保护管理人员的培训和能力建设,提高专业水平。
加强湿地保护管理的能力建设,包括湿地保护的技术研究、监测与评估、规划与管理等方面。通过技术研究,提高湿地保护管理的科学性和效率;通过监测与评估,了解湿地生态状况,及时发现问题并采取相应措施;通过规划与管理,制定科学的湿地保护管理方案,确保湿地保护工作的有序进行。
制定完善各级湿地公园相关规定、办法等,按照有关法律、法规和相关规定确定湿地保护的目标、原则、管理措施、责任分工和操作规范等内容,为湿地保护管理提供明确的依据。





第四节 实施保护修复工程
在国家重要湿地(含国际重要湿地)以及生态区位重要的国家湿地公园、自治区级以上(含自治区级)湿地自然保护区及湿地公园,实施湿地保护与修复(恢复),巩固、提高湿地保护体系的保护与修复(恢复)成效,改善湿地生态状况,增强湿地生态功能,维护湿地生态系统的健康。
1.湿地保护。
加强生态红线内湿地保护。内蒙古生态保护红线内湿地面积315.08万公顷,占全区湿地总面积的64.89%,要严格按照《中华人民共和国湿地保护法》、《自然资源部 生态环境部 国家林业和草原局关于加强生态保护红线管理的通知(试行)》(自然资发〔2022〕142号)等法律、文件和规定要求进行管控,严禁不符合主体功能定位的各类开发活动,对尚未纳入重要湿地的区域开展生态功能重要性、生物多样性等方面评价,推进重要湿地认定和名录公布。生态保护红线外湿地严格落实《中华人民共和国湿地保护法》等有关法律、法规,进一步加强湿地资源监管,完善监管体系,细化管护制度。
加强保护管理能力建设。支持和鼓励盟市湿地主管部门多渠道争取资金,开展保护管理局(站、点)设施维护和巡护设施设备购置;完善科普宣教区(馆)基础设施、配套设施设备;在靠近村镇、主要路口等人为活动较为频繁区域设立界碑、界桩、围栏、监控设施等,有效隔离外界的搅扰,降低人为干扰对湿地及其生物多样性的影响,严格禁止对湿地的围垦和人为破坏。建立健全湿地征占用审批制度,明确审批程序和标准,加大监管和执法力度,确保湿地资源的可持续利用和保护。
强化湿地资源监测工作。配合国家林草局开展全区林草湿地综合监测工作,完成湿地固定监测样地432处和年度变化图斑监测。构建湿地生态监测体系,提高监测数据信息化水平,依托国家级、自治区级湿地自然保护区及国家湿地公园范围内建立的湿地生态系统监测点、水文水质监测点、气象监测点、鸟类监测点、鸟类救护站、野生动物疫源疫病监测站等野外监测站点为一体的湿地资源监测体系,健全完备可视化监测系统,全面提升湿地生态监测能力。充分利用地理信息系统,采用“3S”、无人机巡航、红外相机拍摄等先进技术,结合实地调查,系统、详细地监测各种湿地类型的物种数量。开展重点水禽生物习性、种群数量、迁徙规律监测,候鸟、留鸟等鸟类对湿地生态的影响监测以及外来物种监测等湿地专项监测活动。在重要湿地动态监测的基础上,对其生态状况进行评估,发布预警信息,同时加强对一般湿地的监测。探索开展泥炭沼泽湿地监测,根据调查和监测数据进行综合分析和客观评价,为建立全区泥炭沼泽碳库资源数据库和管理信息平台提供统一完整的基础数据,为实现泥炭沼泽碳库资源科学保护、管理和合理利用以及全区经济社会发展提供决策依据。探索开展全民所有湿地自然资源资产所有权委托代理试点工作。
强化湿地资源监管工作。加强湿地资源日常监督管理工作,依法依规对湿地保护、修复、利用等活动进行监督检查,严厉查处破坏湿地的违法行为,对情节严重者追究其法律责任。加强重要湿地保护情况的监督检查,开展湿地保护约谈工作,对未能履行湿地保护责任的单位和责任人严肃追责问责。自治区将实行湿地保护目标责任制,将湿地保护纳入地方人民政府综合绩效考核,通过多渠道多手段形成合力,切实把湿地日常监管工作压紧压实。
加强湿地保护培训与宣传。争取每年在全区范围内开展湿地保护管理培训,不断提高湿地保护管理和技术人员的工作能力和素质。围绕“世界湿地日”、“爱鸟周”等节日及重要时间节点,组织开展湿地保护科普宣传教育活动。依托湿地自然保护区和国家湿地公园其独特湿地景观、湿地文化等资源,统筹规划,合理布局,完善湿地宣教基础设施和设备。以湿地自然保护区一般控制区为重点,建设湿地宣教平台、设置宣教点。通过配备科普宣教设备、制作宣传材料、加强科普技术人员培训等措施,不断提升全区湿地宣教能力。
强化科技支撑。积极推动关键技术研究及应用推广,特别是加快推进湿地生态系统功能提升、稳定性维持、演替规律和内在机理等基础理论研究,统筹研究山水林田湖草沙一体化保护和系统治理模式的湿地保护和修复技术并逐步推广应用。强化林草大数据平台、科研创新平台等在湿地保护修复中的应用。完善湿地标准体系,依法组织制定湿地分级分类、监测预警、生态修复等地方标准和行业标准。
2.湿地恢复。落实湿地修复制度,采取近自然措施,重点在生态系统退化严重、生态脆弱敏感的重要湿地,珍稀濒危物种繁殖栖息地,以及鸟类迁徙通道上的重要湿地开展综合整治和系统修复。
持续推进“一湖两海”及察汗淖尔流域综合治理。呼伦湖、乌梁素海、岱海共同构成了内蒙古三大淡水湖,在调节气候、修复生态、涵养水源、生物多样性等方面发挥着重要作用。近年来,通过生态综合治理及河湖修复工程,湿地恢复成效显著。到2030年,通过持续统筹推进山水林田湖草沙系统治理,以系统化治理为方向,实现从“治湖泊”向“治流域”转变、由“单要素”向“多要素”生态修复转变。通过生态补水、植被恢复、禁牧、河湖连通等治理措施改善河湖湿地水质、提升生物多样性,最终实现稳定的生态系统,使“一湖两海”再现盎然生机。察汗淖尔流域实施综合治理,通过林分改造、植被恢复、禁牧等措施提升流域湿地生态功能。
积极推进西辽河、达里诺尔、黄旗海、哈素海、居延海等湿地恢复工程。通过湿地植被恢复、外来入侵物种防控、水系连通、生态补水等措施提高湿地质量,改善湿地水鸟生境,增加濒危珍稀野生动植物栖息繁衍空间。
全力配合打好“三北”工程和三大标志性战役。打好黄河“几字弯”攻坚战、科尔沁和浑善达克两大沙地歼灭战、河西走廊—塔克拉玛干沙漠边缘阻击战,直接关系着防沙治沙的实际成效,直接影响着“三北”工程攻坚战的整体战局,直接决定着我国北方重要生态安全屏障的牢固程度。三大战役的“主战场”与本规划中黄河重点生态区、西辽河湿地生态保护修复区、内流河湿地生态保护修复区空间耦合,配合黄河沿岸小流域综合治理、河套平原和土默川平原盐碱地治理,不断提升沿黄湿地生态功能;配合科尔沁、浑善达克两沙地地下水限采和连通河湖等措施,使沙地内湿地休养生息逐步恢复;配合河西走廊—塔克拉玛干沙漠边缘区域植被恢复建设,维护湿地野生动植物栖息地及生境。

第五节 湿地可持续利用示范
在对自治区自然湿地进行严格保护和有效恢复的基础上,加强对珍稀濒危野生动物及其栖息地的保护,同时适当开展一些可持续利用活动。选择典型地区开展湿地可持续利用示范工程,建立不同类型湿地开发和合理利用成功模式。
湿地自然教育基地。依托自治区湿地自然保护地的自然资源开展湿地科普教育,建立5—10个有一定影响力的湿地自然教育基地。建设内容包括湿地自然教育基地场所建设、教师队伍培养、线上线下课程内容设计、湿地研学、购置培训教育设备等。采取聘请专家、学者为主体的教师队伍,定期对学生进行湿地科学、湿地资源保护和管理等方面的讲解,通过观察湿地的景观、物种、生境和生态系统等,使学生充分了解湿地资源特征与保护手段,形成全社会参与保护湿地的良好氛围。
湿地生态旅游发展示范基地。充分发挥自治区湿地旅游资源丰富的特点,将湿地保护融入生态旅游发展建设,让游客在认识湿地、享受湿地的同时提高湿地生态环保意识。在湿地资源得到有效保护的前提下,积极开发不同类型湿地生态旅游线路,建立以额尔古纳、达里诺尔、南海子、居延海、乌梁素海等为代表的不同类型湿地特色生态旅游示范区,开展以湿地观光、休闲、自驾、骑行、徒步、观鸟、摄影和科学考察为主的旅游项目。同时,开展城市生态湿地建设,作为城市景观色,为居民提供休憩场所。
第五章 保障措施
坚持和完善生态文明制度,建立健全以生态保护为主体的湿地制度体系和保障措施,推进湿地保护与修复能力现代化。
第一节 加强组织领导
全面加强组织领导,确保工程顺利实施。盟行政公署、市人民政府,旗县(市、区)人民政府要充分认识湿地保护与恢复对构筑祖国北方重要生态安全屏障的重要性,进一步增强责任感和紧迫感,坚持和完善政府负责的重大工程建设领导机制,把湿地生态保护和恢复纳入当地国民经济和社会发展规划。各级林草、自然资源、水利、生态环境、住房城乡建设等有关部门按照职责分工,承担湿地保护、修复、管理有关工作。加强对湿地保护与利用工作的组织领导,严格控制占用湿地,切实加强日常监督指导,建立健全湿地保护与利用的目标责任制,履行好湿地保护修复的主体责任和日常监管责任。
第二节 强化制度建设
严格执行《中华人民共和国湿地保护法》等法律、法规,加大执法司法工作力度,让严格的法律责任落到实处。广泛运用线上线下多种途径开展宣传解读和培训,增强全民湿地保护法律意识,形成知法守法、依法保护的湿地保护新局面。积极推动修订《内蒙古自治区湿地保护条例》,加强国土空间用途管控、生态保护红线管理,依法依规加大破坏湿地行为执法查处力度,严禁随意侵占湿地和随意改变湿地用途。
第三节 加大ld体育中国官方网站支持力度
按照“政府主导、社会参与”的原则,完善以公共财政为主、多元化投入的湿地保护修复投入ld体育中国官方网站,为促进生态恢复提供资金保障。积极争取国家、相关基金会、银行对自治区湿地保护与修复的投入。同时,旗县级以上人民政府应当将开展湿地保护工作所需经费按照事权划分原则列入预算。鼓励和引导社会资本参与湿地保护和修复。
第四节 营造良好社会氛围
各地区各部门要加大面向社会公众的宣传力度,围绕湿地保护主题,丰富宣传教育和知识普及内容,拓宽宣教途径。建立健全相关部门协调机制,加强信息公开、新闻发布、ld体育中国官方网站解读、舆论引导工作。结合“世界湿地日”等开展宣传教育活动,增强全社会湿地保护意识。创新公众参与模式,适度开放自然教育和生态体验领域,推动生态工程全民共建、生态产品全民共享,提高社会大众自然保护的参与度和获得感。鼓励基层群众性自治组织、社会组织、志愿者开展湿地保护宣传活动,营造全社会保护湿地的良好氛围。
附件:1.内蒙古自治区湿地资源分布图
2.内蒙古自治区重要湿地分布图
3.内蒙古自治区湿地保护规划布局图
4.嫩江与额尔古纳河湿地生态保护恢复区湿地资源分布图
5.西辽河湿地生态保护修复区湿地资源分布图
6.滦河与永定河湿地生态保护区湿地资源分布图
7.内流河湿地生态保护修复区湿地资源分布图
8.黄河湿地重点生态区湿地资源分布图








是否“确认”跳转到登录页?